Что такое брадиаритмия
— активация сенсора.3. Глезер М.Г., д.м.н., профессор (Москва)• Удаление ЭЭ не рекомендовано пациентам с прогнозируемой длительностью жизни менее 1 года [364–404].Рекомендации по проведению кардиостимуляции у пациентов после транскатетерной имплантации аортального клапана:, — частотно-адаптивная предсердно-желудочковая задержка (rateresponsive AV/PV delay);2. Артюхина Е.А., д.м.н. (Москва) — секретарь рабочей группыЕОК — нет (УУР В, УДД 3)после реконструкции ТК, частота появления разной степени регургитации составляет до 42%., 11. Программирование функции частотной адаптации (в зависимости от доступности в ЭКС; по показаниям):1. Ревишвили А.Ш., академик РАН, д.м.н., профессор (Москва) — председатель рабочей группы• Удаление ЭЭ рекомендовано в случаях, когда диагностика состояния пациента требует безальтернативного использования МРТ [372–404].
Сообщалось, что потребность в кардиостимуляторе после реконструкции составляет всего лишь 2,3%. Поскольку изолированная трикуспидальная хирургия редко проводится у взрослого населения, точную частоту нарушений проводимости, связанной с изолированным трикуспидальным вмешательством, трудно установить. В нескольких исследованиях сообщалось о гораздо более высокой частоте нарушений АВ-проведения — до 22%. Лечение нарушений проводимости в группе пациентов с механическим трикуспидальным клапаном дополнительно осложняется невозможностью использования трансвенозных электродов для кардиостимуляции, в случае наличия биопротеза клапана — нарушением его закрытия после имплантации электрода в правый желудочек. Даже собственные клапаны почти в четверти случаев имеют значимую трикуспидальную регургитацию после установки электрода. У пациентов, которым имплантирован ЭКС, • включение алгоритмов предупреждения и купирования пейсмейкерной тахикардии (PVC options, PMT options).Приложение А1. Состав рабочей группыЕОК — нет C-EO (УУР С, УДД 4)Комментарии: атриовентрикулярный узел тесно связан с трехстворчатым клапаном и расположен между его передней и септальными створками; это делает предсердно-желудочковый узел особенно восприимчивым к повреждению при любых вмешательствах на трикуспидальном клапане. Хирургами разработаны многочисленные методы реконструкции, чтобы избежать травмы узла, в том числе несколько вариантов неполных трикуспидальных опорных колец, которые имеют промежутки между передней и перегородочной створками. Эти методы позволяют избежать наложения шва в области атриовентрикулярного узла и, следовательно, его повреждения.сайтов: — включение желудочкового периода безопасности;

Критерии оценки качества медицинской помощи• Удаление ЭЭ рекомендовано в случаях, когда они препятствуют проведению противоопухолевого лечения (радиационная терапия, реконструктивная хирургия) [372–404].
ЕОК — нет (УУР С, УДД 4)Информация получена с — активация алгоритма автоматического переключения режима стимуляции;Уровень убедительности рекомендаций (УУР) — степень уверенности в достоверности эффекта вмешательства и в том, что следование рекомендациям принесет больше пользы, чем вреда в конкретной ситуации .
ЕОК — нет (УУР С, УДД 4)• Пациентам с послеоперационной симптомной ДСУ или ПЖБ или гемодинамической нестабильностью, которая не разрешается после протезирования трикуспидального клапана, постоянная стимуляция рекомендована [275–278].
Подобрать врача / клинику— активация алгоритма «поиск положительного/отрицательного гистерезиса»;Уровень достоверности доказательств (УДД) — степень уверенности в том, что найденный эффект от применения медицинского вмешательства является истинным .• Удаление ЭЭ рекомендовано в случаях, когда ЭЭ из-за их дизайна или нарушения целостности представляют собой непосредственную угрозу (напр., перелом и протрузия стилета в J-образных электродах) [369–404].ЕОК — нет (УУР С, УДД 4)• Внимание!— активация алгоритма «поиск собственного проведения»;
Тезис-рекомендация — положение, отражающее порядок и правильность выполнения того или иного медицинского вмешательства, имеющего доказанную эффективность и безопасность.
ЕОК — нет (УУР С, УДД 4)• Пациентам после протезирования трикуспидального клапана рекомендована временная эпикардиальная кардиостимуляция [275–278].
• Прикреплённые файлы10. Программирование расширенных параметров кардиостимуляции (для DDI(R), DDD(R)):
Причины и симптомы
Синдром — устойчивая совокупность ряда симптомов с единым патогенезом .• Удаление ЭЭ рекомендовано пациентам с жизнеугрожающими аримиями, причиной которых являются сами электроды [372–404].Рекомендации по проведению кардиостимуляции у пациентов после операций на трикуспидальном клапане:
• Профилактика— амплитуда импульса, длительность импульса и порог чувствительности для предсердного и/или желудочкового электрода.Рабочая группа по разработке/актуализации клинических рекомендаций — коллектив специалистов, работающих совместно и согласованно в целях разработки/актуализации клинических рекомендаций и несущих общую ответственность за результаты данной работы.ЕОК — нет (УУР С, УДД 4)после митральной коррекции колеблется от 1 до 9%. Это зависит от типа операции и может быть ниже после реконструктивных операций, при которых неполная аннулопластика может быть ассоциирована с более низким риском повреждения атриовентрикулярной узловой артерии.
• Госпитализация— полярность электродов;Пациент — физическое лицо, которому оказывается медицинская помощь или которое обратилось за оказанием медицинской помощи независимо от наличия у него заболевания и от его состояния .
• Пациентам с тромбозом подключичной вены на стороне ранее имплантированного устройства в случаях, когда есть необходимость в имплантации дополнительного ЭЭ, но имеются противопоказания к использованию противоположной подключичной вены — артериовенозная фистула, сосудистый протез, постоянный венозный порт, перенесенная мастэктомия и др., — рекомендовано удаление ЭЭ [372–404].Комментарии: Возникновение ПЖБ отмечается у 23,5% пациентов, перенесших замену митрального клапана или пластические операции. В исследовании 55 сердец от пациентов без операции на сердце оценивалась связь между предсердно-желудочковым узлом, атриовентрикулярной узловой артерией и митральным кольцом. В 23% случаев отмечалось, что атриовентрикулярная узловая артерия проходила близко к митральному клапану, таким образом было предположено, что повреждение артерии может играть роль в развитии ПЖБ после операции на митральном клапане. Необходимость в ЭКС• Прогноз
— функция автозахвата (autocapture);Медицинский работник — физическое лицо, которое имеет медицинское или иное образование, работает в медицинской организации и в трудовые (должностные) обязанности которого входит осуществление медицинской деятельности, либо физическое лицо, которое является индивидуальным предпринимателем, непосредственно осуществляющим медицинскую деятельность .ЕОК — нет (УУР В, УДД 3)ЕОК — нет (УУР С, УДД 4)• Медицинская реабилитация— длительность детектируемой и стимулированной предсердно-желудочковых задержек;
Медицинское вмешательство — выполняемые медицинским работником и иным работником, имеющим право на осуществление медицинской деятельности, по отношению к пациенту, затрагивающие физическое или психическое состояние человека и имеющие профилактическую, диагностическую, лечебную, реабилитационную или исследовательскую направленность виды медицинских обследований и/или медицинских манипуляций, а также искусственное прерывание беременности .• При наличии четырех и более ЭЭ на одной из сторон — или через ВПВ проведено пять и более ЭЭ — рекомендовано удаление ЭЭ [390–404].• Пациентам после протезирования митрального клапана, которым требуется бивентрикулярная или желудочковая стимуляция, интраоперационная имплантация постоянного эпикардиального левожелудочкового электрода рекомендована [270–274].• Лечение— максимальная частота стимуляции;Лекарственные препараты — лекарственные средства в виде лекарственных форм, применяемые для профилактики, диагностики, лечения заболевания, реабилитации, для сохранения, предотвращения или прерывания беременности .ЕОК — нет (УУР А, УДД 3)
ЕОК — нет (УУР С, УДД 4)• Диагностика— базовая частота стимуляции;Лабораторная диагностика — совокупность методов, направленных на анализ исследуемого материала с помощью различного специализированного оборудования.• При окклюзии или стенозе ВПВ, имеющих значимые клинические проявления, рекомендовано удаление ЭЭ [372–404].• Пациентам с послеоперационной симптомной ДСУ или ПЖБ или гемодинамической нестабильностью, которая не разрешается после протезирования митрального клапана, постоянная стимуляция рекомендована [269–274].• Клиническая картина— режим стимуляции (VVI(R), DDI(R), DDD® и др.Клиническое исследование — любое исследование, проводимое с участием человека в качестве субъекта для выявления или подтверждения клинических и/или фармакологических эффектов исследуемых продуктов, и/или выявления нежелательных реакций на исследуемые продукты, и/или изучения их всасывания, распределения, метаболизма и выведения с целью оценить их безопасность и/или эффективность. Термины «клиническое испытание» и «клиническое исследование» являются синонимами .ЕОК — нет (УУР В, УДД 3)ЕОК — нет (УУР С, УДД 4)• Эпидемиология9. Программирование основных параметров кардиостимуляции:
Синусовая брадиаритмия у детей
Конфликт интересов — ситуация, при которой у медицинского или фармацевтического работника при осуществлении ими профессиональной деятельности возникает личная заинтересованность в получении лично либо через представителя компании материальной выгоды или иного преимущества, которое влияет или может повлиять на надлежащее исполнение ими профессиональных обязанностей вследствие противоречия между личной заинтересованностью медицинского работника или фармацевтического работника и интересами пациента .• При необходимости стентирования вены, уже использованной для доставки ЭЭ к сердцу (содержащей ЭЭ), рекомендовано удаление ЭЭ [372–404].• Пациентам после протезирования митрального клапана рекомендована временная эпикардиальная кардиостимуляция [269–271].• Этиология и патогенез8. Проведение магнитного теста, прогнозирование времени истощения батареи, определение сроков замены ЭКСИсход — любой возможный результат, возникающий от воздействия причинного фактора, профилактического или терапевтического вмешательства, все установленные изменения состояния здоровья, возникающие как следствие вмешательства .ЕОК — нет (УУР А, УДД 3)Рекомендации по проведению кардиостимуляции у пациентов после протезирования митрального клапана:
• Классификация
7. Проба с отключением ЭКС или временным переводом на минимальную частоту электростимуляции 30 имп/мин для оценки времени восстановления спонтанного ритма, его вида, устойчивости и частоты, наличия желудочковых аритмий, симптоматики и степени зависимости пациента от ЭКС.
Инструментальная диагностика — диагностика с использованием для обследования пациента различных приборов, аппаратов и инструментов.• Пациентам с двусторонними тромбозами подключичных вен или тромбозом ВПВ, препятствующими имплантации необходимого для пациента ЭЭ, рекомендовано удаление ЭЭ [372–404].
Комментарии: Наиболее распространенными причинами нарушения проводимости после хирургической замены аортального клапана являются отек, травма при манипуляциях с удалением кальция или повреждение из-за глубоко наложенных швов. Необходимость кардиостимуляции после замены аортального клапана является распространенной и варьируется от 3 до 8,5%: наибольший риск вероятен у пациентов с дооперационным нарушением проводимости. Имеющиеся данные свидетельствуют о том, что у большинства пациентов не восстанавливается атриовентрикулярная проводимость. Одно исследование показало, что пациенты, у которых была потребность в имплантации кардиостимулятора в течение 30 дней после замены клапана аорты, имели более высокий риск смерти.• Общая информация6. Оценка порога чувствительности по электродам.
Заболевание — возникающее в связи с воздействием патогенных факторов нарушение деятельности организма, работоспособности, способности адаптироваться к изменяющимся условиям внешней и внутренней среды при одновременном изменении защитно-компенсаторных и защитно-приспособительных реакций и механизмов организма .ЕОК — нет (УУР В, УДД 3)ЕОК — нет (УУР В, УДД 2)предписаний врача.5. Оценка порогов стимуляции по активным электродам.Доказательная медицина — надлежащее, последовательное и осмысленное использование современных наилучших доказательств (результатов клинических исследований) в процессе принятия решений о состоянии здоровья и лечении пациента [1, 2].• Пациентам с клинически значимыми проявлениями тромбоэмболического синдрома, связанного с образованием тромбов на электроде или фрагменте электрода, рекомендовано удаление ЭЭ [372–404].• Пациентам после протезирования аортального клапана, которым требуется бивентрикулярная или желудочковая стимуляция, интраоперационная имплантация постоянного эпикардиального левожелудочкового электрода рекомендована [265–268].для самовольного изменения 4. Оценка сопротивления электродов.
Термины и определенияЕОК — нет (УУР В, УДД 3)ЕОК — IC (УУР В, УДД 2)сайте, не должна использоваться • Регистрация эндограммы с имплантированных электродов, аннотированной эндограммы или ЭКГ (маркер-канала) при наличии подобных функций в ЭКС.ЭЭ — эндокардиальные электроды
Синусовая брадиаритмия у подростков
• Пациентам с выраженной хронической болью в области имплантированного устройства, когда ее проявления невозможно устранить медикаментозным или хирургическим путем и отсутствует какая-либо альтернатива разрешения проблемы, рекомендовано удаление системы стимуляции или ее компонентов [372–404].• Пациентам с послеоперационной симптомной ДСУ или ПЖБ или гемодинамической нестабильностью, которая не разрешается после протезирования аортального клапана, постоянная стимуляция рекомендована [260–268].

мобильные приложения «MedElement (МедЭлемент)», «Lekar Pro», «Dariger Pro», «Заболевания: справочник терапевта» являются исключительно информационно-справочными ресурсами. Информация, размещенная на данном
, исключение синдрома вертуна).
ЭхоЭКГ — эхокардиография
Рекомендации к экстракции электродов при неинфекционных осложнениях:
ЕОК — нет (УУР В, УДД 2)
• Сайт MedElement и
(состояние кожных покровов в области ЭКС
ЭФИ — электрофизиологическое исследованиеЕОК — нет (УУР А, УДД 3)• Пациентам после протезирования аортального клапана рекомендуется временная эпикардиальная кардиостимуляция [260–268].больного.3. Внешний осмотр ложа ЭКСЭКС — электрокардиостимулятор• При длительной антибактериальной терапии хронической бактериемии в случаях, когда доказан другой источник инфекции, удаление системы стимуляции и ее компонентов не рекомендовано [357–371].Рекомендации по проведению кардиостимуляции у пациентов после протезирования аортального клапана:и состояния организма 2. Оценка клинического состояния пациента на момент осмотра и сравнение со статусом до имплантации (уточнение субъективного состояния и предъявляемых жалоб, толерантность к физическим нагрузкам).ЭКГ — электрокардиограмма
ЕОК — нет (УУР В, УДД 3)Комментарии: Успешная хирургическая коррекция ФП связана с улучшением выживаемости пациентов по сравнению с пациентами с рецидивирующей ФП, при этом 65% пациентов при протезировании митрального клапана одномоментно подвергаются и операции по коррекции ФП. В одноцентровом исследовании было показано, что 11% пациентов, которым выполнена операция «Лабиринт» (CoxMaze IV) в дополнение к коррекции митрального клапана, требуется послеоперационная имплантация ЭКС [278–279].с учетом заболевания ).ЧСС — частота сердечных сокращений• При поверхностном инфицировании послеоперационной раны в области имплантации рекомендовано удаление системы стимуляции и ее компонентов [360–371].ЕОК — нет (УУР С, УДД 4)и его дозировку 1. Регистрация поверхностной ЭКГ (оценка эффективности стимуляции/детекции и нарушения работы ЭКС
Лечение
ЧЖС — частота желудочковых сокращенийЕОК — нет (УУР С, УДД 4)• Пациентам после хирургического лечения ФП, которым требуется бивентрикулярная или желудочковая стимуляция, интраоперационная имплантация постоянного эпикардиального левожелудочкового электрода рекомендована [254–259].назначить нужное лекарство • Оценка данных диагностических исследований, проведенных в период после предыдущего визита (ЭКГ, холтеровское мониторирование, нагрузочные тесты, эхокардиография, рентгенография, данные программирования ИЭУ, выполненного в других медицинских учреждениях, и т.д.):ФП — фибрилляция предсердий• При сохраняющейся бактериемии, вызванной грамотрицательными микроорганизмами, рекомендовано полное удаление системы стимуляции и всех ранее имплантированных ЭЭ [360–361].ЕОК — нет (УУР В, УДД 2)со специалистом. Только врач может • Клиническая оценка состояния пациента (жалобы, субъективная оценка пациентом самочувствия, качества жизни, переносимости физических нагрузок; наличие таких симптомов, как обмороки, слабость, одышка, отеки, головокружения и т.д.). Сравнение клинической картины в динамике относительно предыдущего визита.
Медикаментозное лечение
ФВ ЛЖ — фракция выброса левого желудочкаЕОК — нет (УУР В, УДД 3)• Пациентам после хирургического лечения ФП рекомендована временная эпикардиальная кардиостимуляция [254–259].и их дозировки, должен быть оговорен Протокол программирования ЭКС:ТК — трикуспидальный клапан• При клинической манифестации (бактериемия) латентной грамположительной инфекции рекомендовано полное удаление системы стимуляции и всех ранее имплантированных ЭЭ [360–371].Рекомендации по проведению кардиостимуляции у пациентов после хирургического лечения фибрилляции предсердий:
Хирургическое вмешательство
• Выбор лекарственных средств немедленно.СССУ — синдром слабости синусно-предсердного узлаЕОК — нет (УУР В, УДД 3)Комментарии: Частота возникновения нарушений проводимости после изолированного коронарного шунтирования варьируется от 2 до 58%, и это осложнение связано с такими факторами, как хроническое дегенеративное заболевание сердца, прямое хирургическое повреждение проводящей системы, ишемия миокарда или недостаточная защита миокарда. Достижения в современной хирургической практике способствуют снижению частоты возникновения нарушений проводимости, но не могут полностью устранить их.беспокоящих вас симптомов.• При достижении периода экстренной замены батареи заменить ЭКССРТ — сердечная ресинхронизирующая терапия• При подтвержденной инфекции внутригрудной части эпикардиальной системы стимуляции рекомендовано полное удаление эпикардиальных электродов и/или пластин [357–371].ЕОК — нет (УУР С, УДД 5)наличии каких-либо заболеваний или осмотр осуществляется не реже чем 1 раз в месяц — проводится оценка эффективности стимуляции.СПУ — синусно-предсердный узелЕОК — нет (УУР В, УДД 3)• Пациентам, перенесшим шунтирование коронарных артерий, которым требуются бивентрикулярная или желудочковая стимуляция, интраоперационная имплантация постоянных эпикардиальных электродов на левый желудочек рекомендована [250–253].медицинские учреждения при
Осложнения
• При невозможности быстрой замены ЭКССПБ — синусно-предсердная блокада— абсцесс ложа, пролежень, кожная эрозия, свищ, — даже при отсутствии клинических доказательств вовлечения в процесс внутрисосудистой порции ЭЭ рекомендовано полное удаление системы стимуляции [357–371].ЕОК — IC (УУР В, УДД 2)очную консультацию врача. Обязательно обращайтесь в • В течение 3-х месяцев данного периода должна быть выполнена реимплантация ЭКСПФН — проба с физической нагрузкой• При верифицированной инфекции, связанной с местом имплантированной системы ЭКС• Пациентам, перенесшим изолированное шунтирование коронарных артерий, установка временной эпикардиальной стимуляции рекомендована [237–253].не должна заменять

• По достижении времени рекомендуемой замены ЭКС
ПСС — проводящая система сердца
ЕОК — нет (УУР В, УДД 3)
ЕОК — IC (УУР В, УДД 2)
мобильных приложениях «MedElement (МедЭлемент)», «Lekar Pro», «Dariger Pro», «Заболевания: справочник терапевта», не может и
Период интенсивного наблюдения пациента:ПЖУ — предсердно-желудочковый узел
• При верифицированной системной инфекции — клапанный эндокардит, электрод-ассоциированный эндокардит, сепсис — рекомендовано полное удаление системы стимуляции и всех ранее имплантированных ЭЭ [357–371].
• Пациентам с симптомной послеоперационной ДСУ или ПЖБ или гемодинамической нестабильностью, которые не разрешились после изолированного шунтирования коронарных артерий, рекомендована постоянная стимуляция [237–253].MedElement и в • Во время посещения проводится регистрация ЭКГ в 12 отведениях и контроль всех параметров кардиостимулятора по протоколу.ПЖС — предсердно-желудочковое соединениеРекомендации к экстракции электродов при инфекционных осложнениях:Рекомендации по проведению кардиостимуляции у пациентов после коронарного шунтирования:• Информация, размещенная на сайте программирования.
ПЖБ — предсердно-желудочковая блокадаВо всех случаях показания к экстракции и метод ее выполнения обсуждаются индивидуально, а проблема удаления эндокардиальных электродов (ЭЭ) выделяется как отдельное направление в аритмологии.Восстановление атриовентрикулярной проводимости после операции происходит примерно от 12 до 13% у пациентов в течение 6 месяцев и зависит от операции, предоперационных нарушений проводимости, наличия эндокардита и течения послеоперационного периода, а именно наблюдаются ли преходящие послеоперационные нарушения атриовентрикулярной проводимости.здоровью.пациент должен быть осмотрен в кабинетеПЖ — правый желудочек
Причины экстракции электродов — инфекционные, обусловленные системной инфекцией: клапанный эндокардит, электрод-ассоциированный эндокардит, сепсис или инфицирование ложа, венозный тромбоз или стеноз, хроническая боль и дисфункции электродов (дислокации, переломы, нарушения изоляции).Риски брадиаритмий после операций на сердце в значительной степени связаны с типом кардиохирургического вмешательства. Можно выделить специфические операции и состояния сердца: шунтирование коронарных артерий, открытые операции на клапанах сердца, включая вмешательства на аортальном, трехстворчатом и митральном клапанах, транскатетерную имплантацию аортального клапана; операции при врожденных пороках; трансплантацию сердца и послеоперационные осложнения после лечения ФП.непоправимый вред своему Через 3–4 месяца после имплантации ЭКСКС — каротидный синус
В ряде случаев дисфункции системы кардиостимуляции — по причине имплантированных электродов или инфекционных осложнениях — рассматривается вопрос удаления электродов из сердца. Это может быть выполнено трансвенозно, с использованием специального инструментария, или на открытом сердце путем открытой торакотомии.
4.1. Кардиостимуляция у пациентов после операций на сердце• Занимаясь самолечением, вы можете нанести • Назначается срок повторного осмотра.ИМ — инфаркт миокарда
Экстракция электродов
4. Показания к кардиостимуляции при отдельных видах патологических состояний
Мобильное приложение «MedElement»• На руки необходимо выдать заполненный паспорт ЭКС
ИКМ — имплантируемые кардиомониторыУдаленный мониторинг позволяет осуществлять непрерывное наблюдение за имплантированной системой и отдельными показателями пациента, в несколько раз сокращая количество запланированных и дополнительных визитов к врачу. Удаленный мониторинг (УМ) также позволяет незамедлительно выявлять или предупреждать возникающие осложнения, что в ряде случаев помогает спасти жизнь пациента. Немаловажна экономическая выгода для здравоохранения и самого пациента путем уменьшения затрат на лечение осложнений. Информация от пациента до врача может быть доставлена всего лишь за несколько минут. Для клиник и их пациентов создана замкнутая информационная сеть «пациент — сервисный центр — врач», которая обеспечивает новый высокотехнологичный уровень наблюдения и лечения пациента.
Тактика лечения зависит от присутствия или отсутствия симптомов при наличии основного расстройства, связанного с прогрессированием заболевания (например мышечной дистрофии). Чередующаяся блокада ветвей (комплексы QRS с чередующимися морфологиями ЛНПГ и ПНПГ) свидетельствует о значимом заболевании проводяшей системы и высокой вероятности развития внезапного начала полной блокады сердца с редким или отсутствием желудочкового ответа.Мобильное приложение «MedElement»
• Проводится подробное информирование пациента об имплантированном ему устройстве, характере его работы, правилах безопасности.
ИБС — ишемическая болезнь сердца
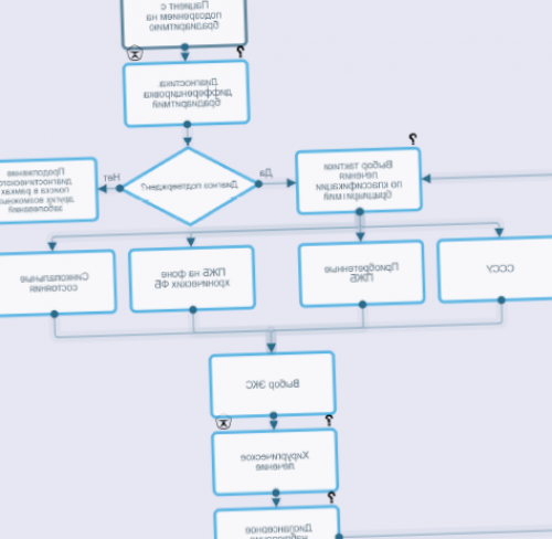
Удаленный мониторинг за пациентами с имплантируемыми устройствамиКомментарии: Пациенты с нарушениями проводимости с атриовентрикулярной проводимостью 1:1 и нормальным интервалом PR требуют дополнительной диагностики основного заболевания сердца, оценки наличия симптоматики и анализа исходной ЭКГ (БПГ, неспецифической внутрижелудочковой задержки, изолированной фасцикулярной блокады или комбинации нарушений).
Многие люди с кардиостимулятором продолжают обычную повседневную деятельность после восстановления от процедуры имплантации. Врач может попросить вас избегать определенных ситуаций. Обсудите с врачом вашу активность и образ жизни, чтобы разработать оптимальный для вас план.
осуществляется перед выпиской пациента из стационара (при необходимости раньше) специалистами кабинета программирования ЭКСДСУ — дисфункция синусового узлаДополнительная информация, влияющая на течение и исход заболевания
ЕОК — IIIB (УУР А, УДД 3)ЖИЗНЬ С КАРДИОСТИМУЛЯТОРОМ• Частота базового и максимального ритма электрокардиостимуляции, длительность детектируемой и стимулированной АВ-задержки, чувствительность по предсердному и/или желудочковому электродам. Данные тестов и параметры первичного программирования заносятся в протокол операции. Повторное программирование ЭКС
ВПС — врожденные пороки сердца
, щадящий режим физической активности, ограничение подвижности большой амплитуды конечности на стороне имплантации. В дальнейшем проводится расширение уровня физической активности.• Бессимптомным пациентам с изолированным нарушением проводимости, атриовентрикулярной проводимостью 1:1 и отсутствием других показаний к стимуляции постоянная стимуляция не рекомендована [226–236].Вы сможете вернуться к обычной деятельности, если она не превышает текущую физическую нагрузку.• Интраоперационно: внесение данных пациента, клинических показаний к имплантации, референтных и серийных номеров имплантируемых электродов, измерение порогов стимуляции предсердного и/или желудочкового электродов, амплитуды предсердной и/или желудочковой эндограммы, сопротивления (импеданса) и полярности электродов. Устанавливаются базовые параметры стимуляции: режимы (AAI(R), VVI(R), DDD(R) или другие применительно к конкретной клинической ситуации.

ВВФСУ — время восстановления функции синусового узлаи заживления раны не требуют. В отдельных случаях предполагается ограничение значительных физических нагрузок в течение 1 месяца после имплантации ЭКСЕОК — IC (УУР А, УДД 3)СМОГУ ЛИ Я ЗАНИМАТЬСЯ СПОРТОМ? СМОГУ ЛИ Я ЗАНИМАТЬСЯ ПОВСЕДНЕВНОЙ ДЕЯТЕЛЬНОСТЬЮ?осуществляется специалистами, непосредственно принимающими участие в процедуре имплантации ЭКСБПНПГ — блокада правой ножки пучка ГисаСпециальной реабилитации пациенты после имплантации ЭКС
• Пациентам с альтернирующей блокадой ножек пучка Гиса с симтоматикой или без нее рекомендуется постоянная стимуляция [226–236].Учитывая короткую продолжительность досмотра, маловероятно, что детекторы металла (ворота и переносные детекторы), а также сканеры тела (именуемые сканерами миллиметрового диапазона и 3D-сканерами), которые имеются в аэропортах, судах и тюрьмах, повлияют на работу кардиостимулятора. Детектор металла может отреагировать на металлический корпус вашего кардиостимулятора. Для минимизации риска временного воздействия на кардиостимулятор в ходе досмотра не прикасайтесь к металлическим поверхностям оборудования. Не останавливайтесь и не задерживайтесь в воротах, просто пройдите через ворота обычным шагом. При использовании переносного детектора попросите оператора не держать его в области кардиостимулятора и не проводить им рядом с кардиостимулятором. Возможно, в качестве альтернативы вас попросят пройти ручной метод досмотра. Если вас беспокоят методы досмотра, покажите идентификационную карточку кардиостимулятора и попросите осуществить альтернативный досмотр, после чего следуйте указаниям персонала.• Первое программирование ЭКС
БНПГ — блокада ножки пучка ГисаЕсли у пациента имеется основное заболевание, то мероприятия по реабилитации должны осуществляться согласно основному заболеванию.
ЕОК — IB (УУР B, УДД 3)СМОГУ ЛИ Я ПУТЕШЕСТВОВАТЬ?
:
БЛНПГ — блокада левой ножки пучка Гиса
Реабилитация• Пациентам с обмороками и блокадами ножек пучка Гиса (БНПГ) с HV-интервалом 70 мс или более или доказанной при ЭФИ внутриузловой блокаде рекомендована постоянная стимуляция [226–230].
Предметы, содержащие магниты, включая продукцию для магнитотерапии, стереоколонки и ручные массажеры, могут оказывать временное воздействие на работу кардиостимулятора. Поэтому рекомендуется держать предметы, содержащие магниты, на расстоянии не менее 16 см от имплантируемого кардиостимулятора. Мы не рекомендуем использовать магнитные матрасы и подушки, поскольку при их использовании трудно обеспечить расстояние16 см от прибора.Алгоритмы программирования пациентов с имплантированными ЭКС
БА — брадиаритмия
содержат программу для регуляции соотношения чувствительности к физической нагрузке и частоты стимуляции, ограничения по максимальной детектируемой частоте стимуляции. С появлением более сложных систем электрокардиостимуляции оптимальное программирование становится еще более сложным и специфичным, что требует особых знаний врача (таблица 6) [353–357].3.3. Кардиостимуляция при нарушениях проводимости (при атриовентрикулярной проводимости 1:1 и нормальном PR-интервале)ВЛИЯЮТ ЛИ НА МОЕ УСТРОЙСТВО МАГНИТЫ?
5. Период интенсивного наблюдения пациента — по достижении времени рекомендуемой замены ЭКСААТ — антиаритмическая терапия, кроме этого, программируется максимальный уровень частоты синхронизации, ПЖ-задержка, режим переключения в ответ на предсердные тахикардии. Частотно-адаптивные ЭКСОднако, независимо от видов стимуляции, пациенты с ПЖБ требуют желудочковой стимуляции. Специализированные способы стимуляции, такие как бивентрикулярная стимуляция или стимуляция пучка Гиса, могут смягчить отрицательные воздействия правожелудочковой стимуляции у этих пациентов. При определении типа кардиостимулятора (однокамерный, двухкамерный, бивентрикулярный) у многих пациентов должны быть рассмотрены все факторы, в том числе прогнозируемый процент желудочковой стимуляции и ФВ ЛЖ. Благоприятной для пациентов, у которых ФВ ЛЖ ≤35% с ожидаемой потребностью в значительной желудочковой стимуляции (>40%), считается бивентрикулярная стимуляция.Да. Бытовая техника преимущественно безопасна для использования при надлежащем обслуживании и в хорошем рабочем состоянии. Это относится к микроволновым печам, крупной бытовой технике, одеялам с электрообогревом и электрогрелкам.проводится через 3–4 месяца после имплантации с периодичностью последующих осмотров 1 раз в 6–12 месяцев.Список сокращенийВ двухкамерных ЭКСКомментарии: Безусловны преимущества двухкамерной стимуляции при ПЖБ по сравнению с желудочковой стимуляцией, но при двухкамерной стимуляции не было показано влияние на смертность от всех причин, а также на сердечно-сосудистую смертность. Не было показано по этическим соображениям — невозможности планирования проспективных исследований по данному вопросу.

БЕЗОПАСНО ЛИ ИСПОЛЬЗОВАТЬ БЫТОВУЮ ТЕХНИКУ?4. Поддерживающий период наблюдения пациента при отсутствии нарушений работы ЭКСкардиологического обществапрограммируемые параметры включают выбор режима стимуляции, нижнего уровня частоты стимуляции, амплитуды и длительности импульса, амплитуды чувствительности и рефрактерного периода.
ЕОК — IC (УУР В, УДД 2)Да. Во время разговора по мобильному телефону держите антенну телефона на расстоянии не менее 16 см от кардиостимулятора и держите телефон у уха с противоположной стороны от кардиостимулятора. Мы также рекомендуем не класть мобильный телефон в карман рядом с кардиостимулятором.пациент должен быть осмотрен в кабинете программирования.• Клинические рекомендации Российского В современных однокамерных ЭКС• Пациентам с постоянной или персистирующей ФП, у которых не запланирована стратегия контроля ритма, имплантация предсердного электрода не рекомендована [210–225].МОГУ ЛИ Я ПОЛЬЗОВАТЬСЯ МОБИЛЬНЫМ ТЕЛЕФОНОМ?3. Через 3–4 месяца после имплантации ЭКС
, географической отдаленности пациента от медицинского центра. Некоторые центры предпочитают использование транстелефонного мониторирования для общего наблюдения с эпизодическим исследованием клинических данных. Другие центры выполняют большинство манипуляций для наблюдения за пациентами очно в условиях клиники.врачу предстоит подбор и программирование некоторых параметров ЭКСЕОК — нет (УУР С, УДД 4)ЧАСТО ЗАДАВАЕМЫЕ ВОПРОСЫ— перед выпиской пациента из стационара (при необходимости раньше).
Комментарии: Частота и способ наблюдения зависят от множества факторов, в том числе от различных сердечно-сосудистых заболеваний и медицинских проблем, возраста ЭКС
Для корректной работы стимулирующей системы необходимы практические навыки врача по программированию, а также техническое оснащение стационара. После имплантации ЭКС
• Пациентам с ПЖБ, у которых есть показания к постоянной стимуляции с ФВ ЛЖ между 30 и 50% и ожидается желудочковая стимуляция более 40% времени, рекомендованы методы стимуляции, поддерживающие физиологическую активацию желудочков (например, бивентрикулярная стимуляция или стимуляция пучка Гиса), которые имеют преимущества перед обычной стимуляцией правого желудочка [444–454].
7. Внешние изменения кожных покровов (покраснение, цианоз, истончение кожи над аппаратом), болезненные ощущения, отделяемое в области шва или ложа ЭКС.
2. Повторное программирование ЭКСЕОК — IС (УУР С, УДД 5)
с изменяющейся частотой ритмовождения — VVIR, DDDR (адаптация по частоте). 5-я буква в коде NBG связана с антитахикардитическими функциями. В октябре 2001 года рабочие группы Североамериканского общества по стимуляции и электрофизиологии (NASPE) и Британской группы по стимуляции и электрофизиологии (BPEG) приняли обновленный 5-буквенный номенклатурный код для антибрадикардитических устройств (таблица 5).
ЕОК — IA (УУР А, УДД 2)
6. Электротравма.
— интраоперационно., рекомендовано избегать назначения или назначать с осторожностью лекарственные препараты, угнетающие функцию ПЖ-проведения (гипотензивные препараты, сердечные гликозиды, бета-адреноблокаторы, блокаторы «медленных» кальциевых каналов, психоаналептики и др.) [355–356].
В международной практике используется 5-буквенный номенклатурный код, который представляет собой совместную разработку рабочих групп Североамериканского общества по стимуляции и электрофизиологии (NASPE) и Британской группы по стимуляции и электрофизиологии (BPEG), известный как общий код NBG-NASPE/BPEG. Как правило, используют первые 3 буквы, а буква R (IV позиция) используется для программируемых ЭКС• Пациентам с синусовым ритмом и однокамерной желудочковой стимуляцией, у которых развивается синдром кардиостимулятора, переход на двухкамерную стимуляцию рекомендован [198–225].5. Перед проведением и после проведения медицинских процедур, которые могут оказать влияние на работу ЭКС.
1. Первое программирование ЭКС
• Пациентам с персистирующей ПЖБ I и II степени, которым при установленном диагнозе не рекомендована имплантация ЭКС
у такого пациента диктует необходимость функции переключения режима стимуляции.
ЕОК — IIA (УУР А, УДД 2)4. Травма области расположения кардиостимулятора (удар, падение).
:
ЕОК — IС (УУР С, УДД 5)
с большими возможностями программирования, чем это необходимо на момент имплантации. Так, у пациента с ДСУ и пароксизмальной ФП в дальнейшем может развиться ПЖБ (результат прогрессирования заболевания, приема препаратов или катетерной абляции), а наличие двухкамерного ЭКС• Пациентам с ДСУ и ПЖБ, которым требуется постоянная стимуляция, рекомендуется двухкамерная стимуляция [198–225].
3. Стимуляция мышц плечевого пояса, диафрагмы.
Алгоритм наблюдения за пациентами с имплантированными ЭКС
, рекомендовано избегать назначения или назначать с осторожностью лекарственные препараты, угнетающие функцию СПУ (гипотензивные препараты, бета-адреноблокаторы, психоаналептики средства и др.) [353–356].Важная задача при выборе системы для кардиостимуляции — предупреждение прогрессирования нарушений автоматизма и проводимости. Необходимо выбрать систему, которая предотвратит развитие сердечной недостаточности, связанной со стимуляцией сердца. В связи с этим целесообразен подбор ЭКС
Комментарии: Наличие симптомов является важным фактором для определения необходимости постоянной стимуляции. Если пациент симптомный, независимо от уровня ПЖБ и вероятности будущей прогрессии ПЖБ, показана постоянная стимуляция. Однако, в отличие от ДСУ, инфранодальная ПЖБ, независимо от наличия или отсутствия симптомов, предполагает постоянную кардиостимуляцию, потому что симптомы могут начаться внезапно в результате полной ПЖБ и проявиться в виде обморока.2. Появление неэффективной стимуляции, по данным ЭКГ.согласно определенным показаниям электрокардиостимуляции

• Пациентам с персистирующей ДСУ, которым при установленном диагнозе не рекомендована имплантация ЭКС5. Выбор режимов кардиостимуляцииЕОК — нет (УУР В, УДД 3)1. Возобновление жалоб, в том числе появление головокружений, предобморочных состояний, потерь сознания.Таблица 6. Рекомендации по выбору модели ЭКСЕОК — IА (УУР С, УДД 5)в связи с идиопатической ПЖБ. Дальнейшие исследования с низкой вероятностью могут повлиять на изменение данной оценки эффекта. Напротив, у пациентов с положительным ответом на тилт-тест отмечается более высокий риск развития рецидивов синкопе с большим доверительным интервалом, что затрудняет оценку пользы электрокардиостимуляции.
• Пациентам с нервно-мышечными заболеваниями (такими как миотоническая дистрофия тип I), с интервалом PR более 240 мс, продолжительностью QRS больше 200 мс или трифасцикулярным блоком постоянная стимуляция рекомендована [205–210].ПОКАЗАНИЯ К ВНЕОЧЕРЕДНОМУОБРАЩЕНИЮ К ВРАЧУ
— номенклатура NBG-NASPE/BPEG (2001 г.)
рекомендовано регулярное наблюдение для раннего выявления ФП, в том числе бессимптомной, в связи с необходимостью своевременного назначения антикоагулянтной терапии [353–356].Ответ при проведении тилт-теста является самым сильным предиктором эффективности электрокардиостимуляции. У пациентов с отрицательным ответом на тилт-тест ожидается низкий риск рецидивов синкопе, сопоставимый с таковым у пациентов с имплантированными ЭКСЕОК — IIA (УУР В, УДД 3)Система позволяет отправлять информацию, хранящуюся в имплантируемом кардиостимуляторе, в клинику согласно инструкциям врача при помощи монитора пациента с мобильным интернетом или через ваш смартфон. Затем информация с вашего кардиостимулятора передается на безопасный интернет-сайт, где ваша клиника получает к ней доступ для проверки информации о состоянии сердца и работе кардиостимулятора. Система предоставляет вашему врачу ту же информацию с кардиостимулятора, что он может получить во время визита в клинику. Обсудите с врачом оптимальные варианты лечения при вашем состоянии.
Таблица 5. Единый Код ЭКС• При наблюдении за пациентами с ДСУ и имплантированным ЭКСследует рассматривать пациентов старшего возраста с анамнезом начала рецидивирующих синкопе в среднем и старшем возрасте и с частыми травмами, вероятно, вследствие отсутствия предвестников. У небольшого числа пациентов рецидивы синкопе возможны, несмотря на электрокардиостимуляцию.
• Пациентам с ПЖБ Ι и ΙΙ степени Мобитц I с четко выраженными симптомами, характерными для ПЖБ, постоянная стимуляция рекомендована [200–210].ЕСЛИ СИСТЕМА ОСНАЩЕНА УДАЛЕННЫМ КОНТРОЛЕМТаблица 4. Алгоритм принятия решения при рефлекторном синкопеЕОК — IА (УУР С, УДД 5)показана ограниченному числу пациентов, отобранных согласно жестким критериям, с выраженными рефлекторными синкопе. Для имплантации ЭКС
ЕОК — нет (УУР В, УДД 3)Удаленный контроль может заменить некоторые (но не все) визиты к врачу. Вашему доктору может потребоваться провести физический осмотр или корректировку настроек кардиостимулятора или лекарственной терапии.

Таблица 3. Алгоритм действий при острой брадикардиис возможностью беспроводного удаленного мониторинга, рекомендована телеметрия как составляющая часть стандартной стратегии длительного наблюдения [353–356].должно приниматься с учетом клинического контекста доброкачественности состояния и частого возникновения у молодых пациентов. Таким образом, имплантация ЭКС
• Пациентам с мышечными дистрофиями с интервалом PR, превышающим 240 мс, и БЛНПГ постоянная стимуляция рекомендована [200–210].Ваша клиника может осуществлять удаленный контроль работы кардиостимулятора.
Таблица 2. Острое медикаментозное лечение брадикардии при симптомной ДСУ и АВБ• Пациентам, которым имплантирован ЭКС
Комментарии: Решение об имплантации ЭКСЕОК — нет (УУР В, УДД 3)
— скорректировать настройки кардиостимулятора помимо контроля во время очного визита к врачу,
Таблица 1. Алгоритм оценки состояния пациента при подозрении на брадикардию и нарушения проводимостиЕОК — нет (УУР С, УДД 5)
ЕОК — IIIВ (УУР А, УДД 2)
• Пациентам с кардиомиопатиями (такими как саркоидоз или амилоидоз), ПЖБ ΙΙ степени Мобитц ΙΙ, ПЖБ высокой степени или ПЖБ ΙΙΙ степени постоянная стимуляция рекомендуется [198–210].— проверить настройки кардиостимулятора, чтобы убедиться, что они соответствуют вашим потребностям,Приложение Б. Алгоритмы ведения пациента
после имплантации — дважды в течение 6 месяцев, затем не менее одного раза в год [353–356].не рекомендована [337–353].
Примечание: Все брадикардии, имеющие потенциально обратимые причины, в рекомендациях ЕОК относят к III классу — нет необходимости в постоянной ЭС.
— проверить электроды, чтобы определить их взаимодействие с кардиостимулятором и сердцем;3. Приказ Министерства здравоохранения Российской Федерации от 15 июля 2016 г. № 520н «Об утверждении критериев оценки качества медицинской помощи».дважды в течение полугода, затем ежегодно, пациентам с двухкамерными ЭКС
Краткое описание
• Пациентам при отсутствии верифицированного кардиоингибиторного рефлекторного ответа имплантация ЭКС
ЕОК — IIIC (УУР С, УДД 4)
— проконтролировать состояние батареи кардиостимулятора;
2. Приказ Министерства здравоохранения Российской Федерации от 15 ноября 2012 г. № 918н «Об утверждении Порядка оказания медицинской помощи больным с сердечно-сосудистыми заболеваниями».
после имплантации рекомендовано проводить тестирование работы ЭКС
ЕОК — IIbВ (УУР В, УДД 2)
• Пациентам, у которых развивается симптоматическая ПЖБ в результате терапии и альтернативного лечения нет, а продолжение лечения клинически необходимо, постоянная стимуляция рекомендуется для увеличения частоты сердечных сокращений и улучшения симптоматики [200–210].
Последующее наблюдение позволит проверить работу кардиостимулятора. В ходе проверки врач может:
Стандарт медицинской помощи пациентам фибрилляций и трепетанием предсердий (при оказании специализированной помощи), утвержден приказом Министерства здравоохранения Российской Федерации от 28 декабря 2012г. № 1622н.
• Взрослым пациентам с ЭКС
с целью снижения частоты рецидивов синкопе [348–352].
ЕОК — IC (УУР С, УДД 4)
ПОСЛЕДУЮЩЕЕ ЛЕЧЕНИЕ И КОНТРОЛЬ
Связанные документы
ЕОК — IС (УУР С, УДД 5)
• Пациентам c клиническими признаками аденозинчувствительного синкопе рекомендована имплантация ЭКС
• Пациентам с постоянной ФП и симптомной брадикардией рекомендуется постоянная стимуляция [198–210].
В верхней части грудной клетки под ключицей делают небольшой надрез длиной приблизительно 5–10 см. Один или два электрода проводят через вену к сердцу, электроды подключают к кардиостимулятору. Программируют настройки кардиостимулятора, проводят проверку кардиостимулятора, чтобы убедиться в его правильной работе, кардиостимулятор устанавливают подкожно, после чего зашивают надрез.
Не рекомендовано введение препаратов пациентам нарушение функции почек и печени, пожилых и беременных.
у каждого пациента индивидуально [353–356].
ЕОК — IIbВ (УУР В, УДД 2)
ЕОК — IB (УУР В, УДД 3)
СТАНДАРТНЫЕ ЭТАПЫ ИМПЛАНТАЦИИ КАРДИОСТИМУЛЯТОРА:
Медицинские препараты, зарегистрированные в России, для острого медикаментозного лечения БА
• Рекомендовано проводить оптимизацию работы ЭКС
с целью снижения частоты рецидивов синкопе [348–352].
• Пациентам с нервно-мышечными заболеваниями, связанными с нарушениями проводимости, включая мышечную дистрофию (например, тип миотонической дистрофии), у которых есть признаки ПЖБ ΙΙ и ΙΙΙ степени или HV-интервал 70 мс или более, независимо от симптомов постоянная стимуляция рекомендуется [200–210].
Процедура имплантации кардиостимулятора не требует операции на открытом сердце, и большинство пациентов отправляются домой в течение 24 часов. Перед хирургической операцией вам будет назначен лекарственный препарат, обладающий снотворным и успокаивающим действием. Как правило, процедура проводится под местной анестезией.
Не рекомендовано выполнение медикаментозного тестирования пациентам нарушение функции почек и печени, пожилых и беременных.
:
• Пациентам в возрасте >40 лет с рецидивирующими непредсказуемыми синкопе при выявлении асистолии во время тилт-теста рекомендована имплантация ЭКС
ЕОК — IC (УУР В, УДД 3)
ИМПЛАНТАЦИЯ ТРАДИЦИОННОГО КАРДИОСТИМУЛЯТОРА
Медицинские препараты, зарегистрированные в России, для медикаментозного тестирования БА у пациентов с синкопальными состояниями.
Рекомендации по динамическому наблюдению за пациентами с имплантированными ЭКС
ЕОК — IIaВ (УУР А, УДД 2)
• Пациентам с приобретенной ПЖБ ΙΙ степени Мобитц ΙΙ, ПЖБ высокой степени или ПЖБ ΙΙΙ степени, не относящейся к обратимым или физиологическим причинам, постоянная стимуляция рекомендуется независимо от наличия симптомов [444-450].
КОНТРОЛЬ: Кардиостимулятор также «чувствует» (контролирует) естественную электрическую активность сердца. Когда кардиостимулятор регистрирует нормальный сердечный ритм, он не отправляет стимулирующий сигнал.
Приложение А3. Связанные документы
и клинического состояния пациента .
с целью снижения частоты рецидивов синкопе [337–352].
3.2. Постоянная кардиостимуляция при ПЖБ
СТИМУЛЯЦИЯ: Кардиостимулятор передает электрический импульс в сердце через электрод, когда собственный ритм сердца замедлен или прерывается. Электрический импульс стимулирует сердцебиение.
Механизм обновления клинических рекомендаций предусматривает их систематическую актуализацию — не реже чем один раз в три года, а также при появлении новых данных с позиции доказательной медицины по вопросам диагностики, лечения, профилактики и реабилитации конкретных заболеваний, наличии обоснованных дополнений/замечаний к ранее утвержденным КР, но не чаще 1 раза в 6 месяцев.
Возможно использование в качестве метода наблюдения за пациентом транстелефонного мониторирования работы ЭКС, а частота передачи данных определяется частотой обследований в зависимости от вида ЭКС
• Пациентам в возрасте >40 лет с рецидивирующими непредсказуемыми синкопе при кардиоингибиторном синдроме каротидного синуса рекомендована имплантация ЭКС
Комментарии: При ДСУ режимы предсердной кардиостимуляции дают преимущество перед желудочковой стимуляцией. Отмечено положительное влияние предсердных режимов стимуляции на профилактику ФП, сердечной недостаточности или инсульта, а также данные режимы способствуют улучшению качества жизни пациентов.Кардиостимулятор разработан как аналог естественного кардиостимулятора — синусового узла. У кардиостимулятора есть две основные задачи: стимуляция и контроль.
Порядок обновления клинических рекомендацийНаблюдение в условиях клиники включает в себя оценку клинического статуса пациента, состояния батареи, порогов стимуляции, чувствительности, целостности электродов, а также оптимизацию P-синхронизированной и сенсорной частоты сердечного ритма. Расписание осмотров в условиях клиники составляется на усмотрение врачей, наблюдающих этих пациентов.
ЕОК — IIaВ (УУР В, УДД 2)
ЕОК — IB (УУР В, УДД 2)
КАК РАБОТАЕТ КАРДИОСТИМУЛЯТОР?Таблица 5. Шкала оценки уровней убедительности рекомендаций (УУР) для методов профилактики, диагностики, лечения и реабилитации (профилактических, диагностических, лечебных, реабилитационных вмешательств)
. Автоматические функции, например, автоматическая оценка порога стимуляции, широко используются в моделях электрокардиостимуляторов и облегчают наблюдение за отдаленно живущими пациентами. Однако автоматические функции не универсальны и не могут заменить индивидуальное программирование и тестирование, особенно сопровождающееся сбором анамнеза и осмотром пациента.с целью снижения частоты рецидивов синкопе [337–352].
Классификация
и нормальной атриовентрикулярной проводимостью рекомендован двухкамерный режим с минимизацией желудочковой стимуляции [434-443].
Когда говорят о традиционном кардиостимуляторе, обычно имеют в виду систему кардиостимуляции, состоящую из кардиостимулятора и электродов. Кардиостимулятор — это небольшое устройство, имплантируемое подкожно, как правило, в подключичной области. Данное устройство помогает регулировать неравномерное, прерывистое или замедленное сердцебиение. Электроды — это тонкие, мягкие, изолированные провода диаметром около 2 мм. Электроды передают электрический импульс от кардиостимулятора к сердцу и возвращают информацию о естественной активности сердца обратно в кардиостимулятор.
Таблица 4. Шкала оценки уровней достоверности доказательств (УДД) для методов профилактики, лечения и реабилитации (профилактических, лечебных, реабилитационных вмешательств)
рекомендуется регулярно посещать медицинскую организацию для клинического осмотра и инструментального исследования функции ЭКС
• Пациентам в возрасте >40 лет со спонтанными симптомными верицифированными асистолиями >3 секунд или бессимптомными паузами >6 секунд вследствие синус-ареста, ПЖБ или их сочетания рекомендована имплантация ЭКС
• Пациентам с симптомной ДСУ и имплантированным двухкамерным ЭКС
ЧТО ТАКОЕ КАРДИОСТИМУЛЯТОР?
Таблица 3. Шкала оценки уровней достоверности доказательств (УДД) для методов диагностики (диагностических вмешательств)
Пациентам с ЭКС
4.4. Кардиостимуляция у пациентов с синкопальными состояниями
ЕОК — IB (УУР В, УДД 2)
Лечение брадикардии зависит от ее причины. Брадикардия может быть вызвана недостаточностью функции щитовидной железы (гипотиреоз), электролитным дисбалансом или лекарственными препаратами, принимаемыми для лечения определенных состояний. Замена данных препаратов на аналоги или коррекция дозы могут восстановить нормальное сердцебиение. Если лекарственная терапия не помогает или замедленное сердцебиение вызвано повреждением электрической системы сердца, вам может быть показана установка или имплантация кардиостимулятора.
Таблица 2. Уровни достоверности доказательств согласно рекомендациям Европейского общества кардиологов (ЕОК)
, не должно подвергать риску безопасность пациента.
Комментарии: Хотя преходящая ДСУ может возникнуть в контексте острого ИМ, необратимое повреждение ПЖУ составляет большинство показаний для стимуляции. Например, ДСУ и ПЖБ при поражении нижней стенки при ИМ может влиять на кратковременное повышение тонуса блуждающего нерва или снижение кровоснабжения ПЖУ — или, реже, СПУ. Необходимость временной стимуляции сама по себе не является показанием для постоянной кардиостимуляции. Долгосрочный прогноз для пациентов после ИМ и ПЖБ в первую очередь зависит от степени повреждения миокарда и характера нарушений внутрижелудочковой проводимости, а не от самой атриовентрикулярной блокады. Независимо от того, является ли инфаркт передним или нижним, развитие нарушений внутрижелудочковой проводимости скорее отражает обширное повреждение миокарда.
• Пациентам с симптомной ДСУ и нормальной атриовентрикулярной проводимостью рекомендуется двухкамерная или однокамерная предсердная кардиостимуляция [434-443].
ЛЕЧЕНИЕ БРАДИКАРДИИ
Таблица 1. Классы показаний согласно рекомендациям Европейского общества кардиологов (ЕОК)
рекомендуется тщательное динамическое наблюдение за пациентом. Перед выпиской пациента необходимо тестирование параметров, программированных во время имплантации. Эти параметры должны быть изменены в случае необходимости при последующих визитах пациента, с учетом результатов считанных исходных статистических данных, тестирования параметров электродов и имплантированного устройства и жалоб пациента. Программирование амплитуды, длительности импульса и проведение диагностических функций, влияющих на состояние батареи ЭКС
ЕОК — нет (УУР В, УДД 2)
ЕОК — IIA (УУР В, УДД 2)
— электрофизиологическое исследование.
Вследствие того, что члены Российского кардиологического общества входят в состав Европейского общества кардиологов и также являются его членами, все рекомендации Европейского общества кардиологов (ЕОК) формируются с участием российских экспертов, которые являются соавторами европейских рекомендаций. Таким образом, существующие рекомендации ЕОК отражают общее мнение ведущих российских и европейских кардиологов. В связи с этим формирование Национальных рекомендаций проводилось на основе рекомендаций ЕОК с учетом национальной специфики, особенностей обследования, лечения, и доступности медицинской помощи. По этой причине в тексте настоящих клинических рекомендаций одновременно использованы две шкалы оценки достоверности доказательств тезисов рекомендаций: уровни достоверности доказательств ЕОК с УУР и УДД. Добавлены классы рекомендаций ЕОК, позволяющие оценить необходимость выполнения тезиса рекомендаций (таблицы 1, 2, 3, 4,5).
После имплантации ЭКС
• Пациентам с острым ИМ и БНПГ или изолированной фасцикулярной блокадой при отсутствии ПЖБ ΙΙ и ΙΙΙ степени постоянная стимуляция не рекомендована [315–336].
• Пациентам с симптомной хронотропной недостаточностью постоянная стимуляция с программированием режимов частотной адаптации рекомендована для увеличения частоты сердечных сокращений и улучшения симптоматики [434-443].
— пассивная ортостатическая проба,
5. Врач по рентгенэноваскулярным методам диагностики и лечения.
Профилактика
ЕОК — нет (УУР А, УДД 3)
ЕОК — IB (УУР В, УДД 2)
— имплантируемый кардиомонитор,
4. Врач-сердечно-сосудистый хирург.
3. Успешная коррекция медикаментозной терапии.
• Пациентам с острым ИМ и преходящей ПЖБ, которая спонтанно разрешается, постоянная стимуляция не рекомендована [315–336].
• Пациентам с синдромом тахи-брадикардии и симптомами, связанными с брадикардией, постоянная стимуляция рекомендована для увеличения частоты сердечных сокращений и уменьшения симптомов, связанных с гипоперфузией [434-443].
Этиология и патогенез
— наружный петлевой регистратор,
3. Врач общей практики.
2. Стабилизация состояния пациентов при обратимых или медикаментозных БА.
ЕОК — нет (УУР С, УДД 4)
ЕОК — нет (УУР С, УДД 5)
— холтеровское или суточное мониторирование,
2. Врач-терапевт.
, которым дальнейшее стационарное лечение не требуется.
ЕОК — нет (УУР В, УДД 2)
• Пациентам с симптомной синусовой брадикардией, которые получают медикаментозную терапию, и продолжение лечения является клинически необходимым, постоянная стимуляция рекомендуется для увеличения частоты сердечных сокращений и улучшения симптоматики [193–197].

Эпидемиология
— нагрузочный ЭКГ-тест (измеряет сердечный ритм во время физических упражнений),
1. Врач-кардиолог.
1. Пациенты с имплантированными ЭКС
• Пациентам с острым ИМ и ПЖБ ΙΙ степени Мобитц ΙΙ, ПЖБ высокой степени, с блокадами ветвей пучка Гиса или АВБ ΙΙΙ степени постоянная стимуляция рекомендована [315–336].
ЕОК — IB (УУР С, УДД 4)
— электрокардиограмма (ЭКГ),
Целевая аудитория данных клинических рекомендаций:
Cимптомы, течение
Показания для выписки пациента из стационара
ЕОК — нет (УУР А, УДД 3)
для увеличения ЧСС и улучшения симптоматики [193–197].
Диагностика
Только врач может диагностировать брадикардию и степень ее тяжести. Чтобы исключить или подтвердить диагноз брадикардия, могут потребоваться определенные тесты, в зависимости от предполагаемого нарушения сердечного ритма. К ним относятся:
В рекомендациях представлены основные принципы диагностики и современные подходы к лечению брадиаритмий и нарушений проводимости на основе обобщенного и систематизированного анализа имеющихся клинических исследований по профилактике, диагностике и лечению пациентов с БА.
5. Состояние после остановки кровообращения и восстановления нормальной сердечной деятельности.
• Пациентам с ДСУ или ПЖБ в условиях острого ИМ определение показаний к постоянной стимуляции рекомендовано проводить через некоторое время [315–336].
• Пациентам с симптомной брадикардией, обусловленной ДСУ, рекомендована имплантация постоянного ЭКС
ДИАГНОСТИКА БРАДИКАРДИИ
— Рекомендации ЕОК по ведению инфекционного эндокардита (2015 г.).
, требующая хирургической коррекции.
ЕОК — IC (УУР В, УДД 2)
Показано, что постоянная кардиостимуляция облегчает симптомы гипоперфузии головного мозга, связанные с брадикардией, когда исключены другие возможные излечимые или обратимые причины. Симптомная ДСУ является наиболее распространенным показанием для постоянной стимуляции, сопровождаемой атриовентрикулярной блокадой. Наилучший ответ на кардиостимуляцию демонстрируется, когда выявлена корреляция между симптомами и брадикардией. Преимущество стимуляции при ДСУ — значимое улучшение качества жизни.
Эти симптомы помогут вашему врачу оценить степень тяжести вашего состояния и определить подходящее лечение.
— Рекомендации ЕОК по электрокардиостимуляции и сердечной ресинхронизирующей терапии (2013 г.);
4. Острая дисфункция ЭКС
• Пациентам с острым ИМ рекомендована временная стимуляция при рефрактерной к медицинской терапии симптоматичной или гемодинамически значимой брадикардии, связанной с ДСУ или ПЖБ [315–336].
3.1. Постоянная кардиостимуляция при ДСУ
— одышку.
— Консенсусного заключения EHRA 2018 года по экстракции электродов;
3. Нарушения гемодинамики, связанные с БА или дисфункциями ЭКС
4.3. Кардиостимуляция у пациентов с инфарктом миокарда
) — одно-, двух- или трехкамерного. Доступы для имплантации могут быть эндокардиальные или эпикардиальные. В первом случае электроды кардиостимулирующей системы имплантируются в сердце трансвенозно, во втором имплантация осуществляется эпикардиально во время операции на открытом сердце или отдельным способом путем миниторакотомии.
— хроническую слабость,
— Консенсусного заключения экспертов HRS 2017 года по управлению сердечно-сосудистыми имплантируемыми электронными устройствами и экстракции электродов;
2. Состояния, требующие временной стимуляции сердца.
Специализированную помощь таким пациентам следует оказывать в специализированных центрах с опытом ведения пациентов такого типа.
Постоянная кардиостимуляция осуществляется путем имплантации постоянного водителя ритма — электрокардиостимулятора (ЭКС
— головокружение или обморочное состояние,
— Рекомендации ЕОК по диагностике и лечению синкопальных состояний (2018 г.);
1. Островозникшая БА, требующая неотложной помощи.
Комментарии: Взрослые пациенты с ВПС представляют собой разнообразную группу пациентов с различной анатомией проводящей системы, венозным возвратом к сердцу и прогрессированием нарушений проводимости. Многие ВПС имеют свои специфические особенности, связанные с гипертрофией, дилятацией или ремоделированием предсердий. Перед установкой эндокардиальных электродов следует учитывать все факторы.
3. Постоянная электрокардиостимуляция
Когда ваше сердце бьется слишком медленно, вы можете испытывать различные симптомы:
— Руководства по оценке и ведению пациентов с брадикардией и нарушениями сердечной проводимости ACC/AHA/HRS (2018 г.);
Показания для экстренной госпитализации
ЕОК — нет (УУР С, УДД 4)
Алгоритм действий врача — таблица 3.
СИМПТОМЫ БРАДИКАРДИИ
— Клинических рекомендаций «Брадиаритмии» Минздрава РФ (2017 г.);
7. Подбор антиаритмической терапии, когда это невозможно в амбулаторных условиях или сопряжено с высоким риском осложнений.
• Взрослым пациентам с ВПС и системными внутрисердечными шунтами установка эндокардиальных электродов не рекомендована [297–314].
Комментарии: Причина АВБ должна учитываться при рассмотрении сроков и необходимости временной ЭКС. Чрескожная стимуляция, разработанная более 60 лет назад, играет определенную роль при остром лечении ПЖБ.
— блокада сердца (нерегулярность или блокирование прохождения электрического импульса из верхней камеры сердца в нижнюю).
— Клинических рекомендаций по проведению электрофизиологических исследований, катетерной абляции и применению имплантируемых антиаритмических устройств» Всероссийского научного общества специалистов по клинической электрофизиологии, аритмологии и электрокардиостимуляции (ВНОА) (2017 г.);
6. Инфекционные осложнения, связанные с системой стимуляции.
ЕОК — нет (УУР С, УДД 4)
ЕОК — нет (УУР С, УДД 5)
— синдром слабости синусового узла также называемый дисфункцией синусового узла (нарушение работы естественного кардиостимулятора);
Представленные рекомендации разработаны на основе:
, требующая хирургического вмешательства.
• Взрослым пациентам с ВПC с ранее существовавшей ДСУ и/или ПЖБ во время операции на сердце интраоперационная имплантация эпикардиальных электродов для постоянной стимуляции рекомендована [305–314].
[183–192].
— рубцы на сердце после сердечного приступа;
Приложение А2. Методология разработки клинических рекомендаций
5. Дисфункция имплантированного ЭКС
ЕОК — нет (УУР В, УДД 3)
рекомендована до установки постоянного ЭКС
— естественный процесс старения;
Члены рабочей группы подтвердили отсутствие финансовой поддержки/конфликта интересов. В случае сообщения о наличии конфликта интересов член(ы) рабочей группы был(и) исключен(ы) из обсуждения разделов, связанных с областью конфликта интересов.
Комментарии: Непрерывное наблюдение за ритмом сердца может потребовать дифференцировки нормальных явлений и патологических состояний. Физиологическая синусовая брадикардия может наблюдаться в дневное время суток в состоянии покоя и в ночное время в качестве преобладающего ритма сердца. Предельное нормальное снижение частоты ритма днем в покое определяется величиной 40 имп/мин, ночью — 35 имп/мин и не зависит от пола и возраста. Допускается также развитие синусовых пауз, длительность которых не превышает 2 секунд. Часто у спортсменов высокой квалификации, а также у лиц тяжелого физического труда, у юношей регистрируют брадикардию с частотой ниже указанных цифр, возможно, в сочетании с другими проявлениями дисфункции синусового узла. Эти состояния могут быть отнесены к нормальным только в тех случаях, когда они бессимптомны и имеется адекватный прирост частоты синусового ритма в ответ на физическую нагрузку. У здоровых лиц транзиторное развитие ПЖБ I степени не является редкостью. При ее постоянной регистрации узкие комплексы QRS и исчезновение блокады при физической нагрузке или при пробе с Атропином** указывают на функциональный характер нарушения. В преходящей форме ночью во сне ПЖБ II степени тип I может регистрироваться у молодых здоровых лиц, особенно у хорошо тренированных спортсменов. Прогноз при этом абсолютно благоприятен.
4. Плановая замена имплантированного ЭКС
• Бессимптомным взрослым пациентам с ВПС и врожденной полной ПЖБ постоянная стимуляция рекомендована [305–314].
• Пациентам с симптоматичной ПЖБ ΙΙ и ΙΙΙ степени и гемодинамическими расстройствами и при рефрактерности к медикаментозной терапии установка временного однокамерного или двухкамерного не частотноадаптивного ЭКС
— определенные заболевания или прием некоторых лекарственных препаратов;
23. Филатов А.Г
3. Плановая имплантация постоянного ЭКС
ЕОК — нет (УУР А, УДД 3)
ЕОК — ΙС (УУР С, УДД 4)
— наследственная болезнь сердца (состояние, с которым вы родились);
22. Сопов О.В.
2. Ухудшение состояния и нарастание симптоматики, связанной с БА.
• Взрослым пациентам с ВПС и послеоперационной ПЖБ ΙΙ степени Мобитц ΙΙ, ПЖБ высокой степени или ПЖБ ΙΙΙ степени, которая не разрешается спонтанно, рекомендована постоянная стимуляция [297–314].
для увеличения частоты сердечных сокращений и улучшения симптоматики [166–183].
Брадикардия может развиться по целому ряду причин. К наиболее частым относятся:
21. Сергуладзе С.Ю
1. Появление симптоматики, потенциально ассоциированной с брадикардией (обморок, предобморочное состояние, слабость, головокружение и др.).
ЕОК — IC (УУР А, УДД 3)
• Пациентам с симптоматичной ПЖБ ΙΙ и ΙΙΙ степени и гемодинамическими расстройствами и при рефрактерности к медикаментозной терапии рекомендована установка временного однокамерного или двухкамерного не частотноадаптивного ЭКС
ЧТО ВЫЗЫВАЕТ БРАДИКАРДИЮ?
20. Романов А.Б., д.м.н. (Новосибирск)
Показания для плановой госпитализации
• Взрослым пациентам с ВПС и врожденной ПЖБ любой степени и симптомной брадикардией, широким QRS, средней ЧСС в дневное время ниже 50 имп/мин, желудочковой эктопией или дисфункцией желудочков постоянная стимуляция рекомендована [297–314].
2.2. Временная стимуляция при ПЖБ
Брадикардия — это состояние, при котором сердце бьется слишком медленно. Здоровое сердце бьется с частотой 60–100 ударов в минуту, перекачивая приблизительно 284 л крови каждый час. При брадикардии сердце бьется с частотой менее 60 ударов в минуту. При такой скорости сердце не может перекачивать достаточное количество обогащенной кислородом крови в организме при обычной деятельности или физических нагрузках. В результате вы можете испытывать головокружение, усталость, одышку или приступы потери сознания.
19. Рзаев Ф.Г., к.м.н. (Москва)
После имплантации необходимо проведение оптимизации программы имплантированного электронного устройства для персонализации его функционирования, снижения энергозатрат, профилактики осложнений, проведение регулярного программирования устройства и использование возможности удаленного телемониторинга устройства (если возможно).
ЕОК — IC (УУР А, УДД 3)
увеличивается у пациентов, у которых есть временный кардиостимулятор до постоянной имплантации. Однако в ряде случаев временная стимуляция считается клинически необходимой.
ЧТО ТАКОЕ БРАДИКАРДИЯ?
18. Попов С.В., академик РАН, д.м.н., профессор (Томск)
Необходимо проведение комплекса неотложных и плановых мероприятий для купирования острого или нормализации хронического состояния, связанного с БА, коррекция оптимальной терапии основного заболевания, а также определение показаний и выполнение временной или постоянной кардиостимуляции.
• Взрослым пациентам с ВПС и симптомной ПЖБ рекомендована постоянная стимуляция [297–314].
Риск осложнения может быть снижен при использовании специальных катетеров с баллоном или использовании рентгеноскопии. Риск инфекционных осложнений при установке постоянного ЭКС
Приложение В. Информация для пациентов
17. Неминущий Н.М., д.м.н., профессор (Москва)
Полное выполнение стандарта клинического обследования, инструментального обследования, обоснованное назначение, выполнение и анализ дополнительных методов обследования, в том числе и инвазивных, и установка развернутого клинического диагноза, соответствующего МКБ-10, с указанием определенного или подтвержденного основного заболевания. Диагноз должен быть установлен своевременно как этиологический, так и клинико-электрокардиографический.
ЕОК — IIB (УУР А, УДД 3)
Комментарии: Показания для временной трансвенозной стимуляции аналогичны показаниям для постоянной кардиостимуляции. Использование временной трансвенозной стимуляции при брадикардиях встречается редко, поскольку риск возникновения острого неблагоприятного сердечно-сосудистого события, связанного с ДСУ или ПЖБ, низкий, а временная стимуляция связана с осложнениями. Сообщается о частоте нежелательных явлений, связанных с временным трансвенозным доступом от 14 до 40%. Осложнения включают венозный тромбоз (18–85% при установке через бедренный доступ, когда бедренная вена используется в качестве доступа), легочная эмболия (50–60% при бедренном доступе), опасные для жизни аритмии (обычно связанные с нестабильностью электрода или положением в правом желудочке), потеря захвата (10–37%), перфорация и смерть.
Алгоритм ведения пациента с Брадиаритмиями
16. Михайлов Е.Н., д.м.н. (Санкт-Петербург)
Имплантация электрокардиостимулятора при наличии показаний или, при отсутствии технической возможности, направление в учреждение, где проводится имплантация ЭКС
• Взрослым пациентам с ВПС и симптомной ДСУ или хронотропной недостаточностью постоянная стимуляция рекомендована [297–314].
ЕОК — нет (УУР С, УДД 4)
14. Выдача справки о результатах визита, проведенных обследований и диагностических тестов, программированных параметрах работы.
15. Мамчур С.Е., д.м.н. (Кемерово)
Госпитализация пациента должна быть осуществлена в лечебное учреждение, которое имеет возможность оказания реаниматологической помощи и непрерывного мониторного наблюдения. Оптимальна госпитализация в стационар, располагающий возможностями и опытом установки временной и постоянной кардиостимуляции.
4.2. Кардиостимуляция у пациентов с врожденными пороками сердца
не рекомендовано [162–165].
• Подробное информирование пациента и родственников о медицинском состоянии его организма, работе имплантированной системы, произведенных изменениях программируемых параметров и терапии, правилах поведения.
14. Любимцева Т.А., к.м.н. (Санкт-Петербург)
Экстренные профилактические мероприятия или медикаментозная терапия должны быть начаты бригадой скорой медицинской помощи пациентам с БА, остановкой кровообращения/обмороками.
и повышенным риском поздней смертности от всех причин и сердечной смертности, независимо от того, был ли имплантирован новый ЭКС
• Пациентам с ДСУ и минимальными и/или нечастыми симптомами без гемодинамических расстройств установка временного однокамерного или двухкамерного не частотноадаптивного ЭКС
• Введение результатов обследования и программирования ЭКС в компьютерную базу данных.
13. Лебедева В.К., д.м.н. (Санкт-Петербург)
— наблюдение за пациентами после имплантации постоянного ЭКС
. Вероятность новых нарушений проводимости зависит от клинических особенностей пациента и перипроцедурных факторов. После имплантации аортального клапана новые нарушения проводимости связаны с повышенным риском имплантации ЭКС
ЕОК — нет (УУР А, УДД 2)
• При необходимости — экстренная госпитализация в палату интенсивной терапии, рекомендации о плановой госпитализации в кардиологический стационар или консультациях соответствующих специалистов.
12. Лебедев Д.С., д.м.н., профессор (Санкт-Петербург)
— пациентов с острыми БА, требующими неотложной помощи;
Комментарии: После транскатетерной имплантации аортального клапана БЛНПГ встречается у 19–55% пациентов (и ПЖБ высокой степени примерно у 10% пациентов. В половине случаев нарушения проводимости разрешаются. Кроме того, только у половины пациентов в последующем могут возникнуть нарушения проводимости, что потребует постоянной ЭКС
или до разрешения брадикардии [143–161].
• Оценка сопутствующих аритмий и при необходимости — определение показаний к возможному оперативному лечению.
11.Криволапов С.Н. (Томск)
— обследование пациентов с БА, связанными с приемом медикаментозных препаратов;
ЕОК — нет (УУР В, УДД 3)
рекомендовано для увеличения частоты сердечных сокращений и улучшения симптоматики до установки постоянного ЭКС
• Оценка эффективности проводимой медикаментозной терапии, при необходимости — ее коррекция.
10.Ковалев А.С.
— пациентов с БА, требующими обследования или лечения сопутствующей или основной патологии;
рекомендована [290–296].
• Пациентам с ДСУ и выраженными симптомами или нестабильной гемодинамикой установка временного однокамерного или двухкамерного не частотноадаптивного ЭКС
— опосредованные тахикардии, стимуляция скелетных мышц и диафрагмы и др.).
9. Иваницкий Э.А., д.м.н. (Красноярск)
Медицинская помощь пациентам с БА ограничивается случаями:
• У пациентов с послеоперационной персистирующей БЛНПГ после транскатетерной имплантации аортального клапана имплантация постоянного ЭКС
ЕОК — ΙС (УУР В, УДД 2)
(низкая/высокая чувствительность, низкий/высокий порог стимуляции, миопотенциальное ингибирование, перекрестная детекция (crosstalk, far-field), ЭКС
8. Давтян К.В., д.м.н., профессор (Москва)
Вид помощи и порядок ее оказания зависят от вида БА и сопутствующей патологии. Структурная или функциональная патология сердца, ее прогрессирование могут являться основным показанием для госпитализации.
Лечение
ЕОК — IC (УУР В, УДД 3)
рекомендовано для увеличения частоты сердечных сокращений и улучшения симптоматики, пока не будет установлен постоянный ЭКС или устранена брадикардия [143–161].
13. Диагностика и устранение нарушений работы ЭКС
7. Бокерия О.Л.
Организация оказания медицинской помощи
• Пациентам с послеоперационной персистирующей блокадой ветвей ножек пучка Гиса после транскатетерной имплантации аортального клапана рекомендовано мониторирование брадикардии [279–296].
• Пациентам с персистирующей гемодинамически нестабильной ДСУ, рефрактерной к медикаментозной терапии, установка временного однокамерного или двухкамерного не частотноадаптивного ЭКС
и др.).
6. Бокерия Л.А.
ЕОК — нет (УУР В, УДД 3)
ЕОК — IC (УУР А, УДД 2)
• Пациентам с ДСУ с наличием симптоматики или гемодинамически нестабильным состоянием введение Атропина** рекомендовано для увеличения частоты синусового ритма [132–146].
2.1. Временная стимуляция при ДСУ
• Пациентам с ДСУ с наличием симптоматики или гемодинамическими нарушениями при низкой вероятности ишемической болезни сердца #Допамин** рекомендован как препарат для увеличения частоты сердечных сокращений и улучшения симптоматики [127–134].
(респираторный тест, изменение положения тела, надавливание на область корпуса ЭКС
Комментарии: Атропин** является парасимпатолитическим препаратом, блокирующим мускариновый рецептор ацетилхолина. В синусовом узле его действие улучшает синусно-предсердную проводимость и увеличивает автоматизм синусового узла в дозах примерно от 0,5 до 2 мг с периодом полураспада около 2 часов.
5. Баталов Р.Е., д.м.н. (Томск)
• Пациентам с ПЖБ ΙΙ и ΙΙΙ степени с наличием симптоматики или гемодинамически значимым состоянием введение Атропина** рекомендовано для улучшения атриовентрикулярной проводимости и увеличения ЧСС [137,430–432].
• Удаление ЭЭ не рекомендовано в ситуациях, когда установлено аномальное позиционирование ЭЭ (имплантирован через подключичную артерию, аорту, плевру, средостение, стенку предсердия или желудочка). В случаях клинической необходимости используются дополнительные методики с обязательной хирургической страховкой [372–404].
• Пациентам с ПЖБ ΙΙ и ΙΙΙ с наличием симптоматики или гемодинамически значимым состоянием при низкой вероятности ишемической болезни сердца #Допамин** рекомендован как препарат для улучшения атриовентрикулярной проводимости, увеличения частоты сердечных сокращений и улучшения симптоматики [127–134].
• Пациентам с послеоперационной симптомной ПЖБ или гемодинамической нестабильностью, которая не разрешается после транскатетерной имплантации аортального клапана, постоянная стимуляция рекомендуется [279–296].
Комментарии: Острое лечение брадикардии, связанной с ПЖБ, начинается своевременно с выявления и устранения потенциальных причинных факторов, а также медикаментозной терапии. Атропин** имеет длинную историю применения в этих ситуациях из-за простоты введения и относительно низкого риска неблагоприятных реакций. Он наиболее эффективен при ПЖБ на уровне ПЖУ и при брадикардиях, обусловленных избыточным тонусом блуждающего нерва. Из-за его короткой продолжительности действия он обычно используется как «мост» к более длительной терапии, такой как введение бета-адренергического препарата или временная стимуляция.
Схемы введения препаратов — таблица 2.
12. Оценка стабильности контакта электродов с миокардом и корпусом ЭКС
4. Базаев В.А., д.м.н. (Москва)
ЕОК — нет (УУР С, УДД 4)
или до разрешения острой ситуации. Временная стимуляция может быть осуществлена чрескожно, через чреспищеводный доступ или путем введения трансвенозного электрода для кардиостимуляции или катетера для стимуляции. Экстренная временная стимуляция для лечения брадикардии, ассоциированной с гемодинамической нестабильностью, обычно включает стимуляцию правого желудочка из-за легкости трансвенозного доступа при брадикардиях, обусловленных ДСУ или ПЖБ. В редких случаях используется временная стимуляция правого предсердия (отдельно или в сочетании с желудочковой стимуляцией), когда критически важно поддержание атриовентрикулярной синхронизации.
ЕОК — нет (УУР С, УДД 4)
ЕОК — нет (УУР С, УДД 4)
Лечение целесообразно разделить на коррекцию острых состояний, которые могут быть обратимыми, и плановое лечение БА.
3. Дистальный (инфрагисиальный), отражающий блокаду или задержку на участке регистрации, дистальном по отношении к спайку пучка Гиса — удлинение HV-интервала [129–131].
Возможна регистрация электрограмм СПУ с помощью катетера, и эти прямые измерения времени проведения хорошо коррелируют с непрямыми измерениями, описанными выше. Время восстановления функции СПУ и время синусно-предсердного проведения часто отличаются от нормы у пациентов со структурным поражением синусового узла, но обычно соответствуют норме у пациентов с синусовыми БА, вызванными преходящими факторами, такими как влияние автономной нервной системы.
Внутрисердечное электрофизиологическое исследование (ЭФИ) является инвазивной катетерной процедурой, которая может использоваться для проверки проводящей системы сердца и оценки потенциальной индуцируемости различных тахиаритмий. ЭФИ хорошо переносятся, и риск серьезных осложнений, таких как тампонада сердца и угрожающие жизни аритмии, минимальны. Целью ЭФИ в контексте оценки брадикардии является выявление наличия аномальной функции синусового узла или атриовентрикулярной проводимости, а также анатомический уровень нарушения проводимости. Возможно введение фармакологических препаратов во время ЭФИ как части протокола исследования для модуляции вегетативного тонуса или «стресса» синусового узла, атриовентрикулярной проводимости и внутрижелудочковой проводимости. ЭФИ у пациентов, у которых предположительно имеется брадикардия, может выявить возможные механизмы для появления симптомов. ЭФИ обычно не выполняется как первая линия для диагностической оценки у пациентов с подозрением на брадикардию. Большинство пациентов, которым выполняется ЭФИ, уже прошли ряд неинвазивных кардиологических исследований, таких как ЭКГ, тестирование на поворотном столе, эхокардиограмма и/или амбулаторный электрокардиографический мониторинг, который был неубедительным.
Диагностически значимыми данные ИКМ
• Имплантация петлевого регистратора
позволяют установить взаимосвязь симптомов с сердечным ритмом у пациентов с редкими приступами аритмий, регистрировать нарушения ритма в течение длительного времени; а также выявлять асимптомные, клинически значимые нарушения ритма. Основным преимуществом метода является возможность визуализации и анализа записи ЭКГ ретроспективно после возникновения события.
— регистрирующих устройств, которые представляют разновидность петлевых регистраторов. Они способны выполнять длительный мониторинг (до 3 лет) и не зависят от активного участия пациента. ИКМ
ЕОК — нет (УУР С, УДД 4)
Комментарии: Проба основана на рефлекторном усилении парасимпатических влияний на сердце при механическом воздействии на синокаротидную область. Проявлениями служат снижение частоты синусового ритма и замедление ПЖ проводимости. При этом диагностическое значение имеет синусовая пауза продолжительностью более 3 секунд (кардиоингибиторный вариант ответа).
Длительность ортостатического положения в различных протоколах колеблется от 10 мин. до 1 ч. Проба продолжается до развития приступа потери сознания (значимый для постановки диагноза результат исследования) или до 45 мин. при отрицательном результате. В момент синкопе фиксируют показатели ЭКГ, АД, электроэнцефалограммы и другие. По завершении пробы делается заключение, в котором указывается факт отсутствия или наличия потери сознания, время возникновения и тип индуцированного приступа.
Ортостатическая проба
• Рекомендуется проведение электрокардиографии с физической нагрузкой для оценки хронотропной функции пациентам с врожденной ПЖБ III степени при решении вопроса о занятиях физкультурой и спортом [272–274].
Электрокардиография с физической нагрузкой
• Пациентам с ночной брадикардией или нарушением проводимости и документированным обструктивным апноэ сна рекомендовано лечение апноэ во сне (например, путем поддержания постоянного положительного давления в дыхательных путях и снижения веса) [61–78].
• При оценке пациентов с бессимптомной синусовой брадикардией или ПЖБ I степени и отсутствием клинических признаков структурного заболевания сердца рутинная томография сердца не рекомендована [55–60].
Так как БА или нарушения проводимости могут выявляться при самых разных сердечно-сосудистых и системных заболеваниях, а прогноз документированных БА в этих случаях зависит от основного заболевания сердца, оценка структурных и функциональных характеристик сердца необходима. Выполнение эхокардиографического исследования у симптомных пациентов позволяет диагностировать структурные заболевания (например, аортальный стеноз, гипертрофическую кардиомиопатию или сердечную недостаточность). Могут использоваться и другие методы визуализации для диагностики других заболеваний сердца, связанных с брадикардией или нарушениями проводимости, которые не выявляются с использованием эхокардиографии .
ЕОК — нет (УУР В, УДД 2)
• Для выявления брадикардии и нарушений проводимости, клинико-электрокардиографической корреляции с симптомами рекомендуется проведение длительного мониторирования сердечного ритма [25–28].
Комментарии: Электрокардиографическое исследование в покое с использованием 12 стандартных отведений показано всем пациентам с имеющимися или предполагаемыми БА. Даже если оно не решает задач по выявлению и диагностике аритмий ввиду их отсутствия в момент регистрации ЭКГ, оно несет важную информацию относительно частоты ритма сердца, состояния предсердно-желудочковой и внутрижелудочковой проводимости, процессов реполяризации миокарда желудочков. Оно позволяет выявить нарушения и признаки, с высокой вероятностью указывающие на риск развития определенных видов аритмий со схожей БА симптоматикой (обмороки). К их числу относятся проявления аномального предсердно-желудочкового проведения (короткий интервал PQ, преждевременное возбуждение желудочков), электрокардиографические проявления синдрома Бругада, удлинение или укорочение интервала QT, волна эпсилон при аритмогенной правожелудочковой кардиомиопатии. Регистрация ЭКГ покоя обязательна перед выполнением таких исследований, как амбулаторное мониторирование ЭКГ, проба с физической нагрузкой, электрофизиологическое исследование (ЭФИ) сердца.
Инструментальные диагностические исследования
Лабораторные диагностические исследования
• Рекомендуется в процессе обследования проводить выявление и диагностику сопутствующих нарушений ритма сердца и аритмогенных электрокардиографических синдромов [13–19].
Брадикардия может определяться при пальпации пульса на периферических артериях. Однако наиболее информативным является аускультация сердца, когда выслушиваются редкие сердечные тоны.
Жалобы и анамнез
Примеры формулировки диагноза:
Необходимо классифицировать анатомические уровни нарушений, вызвавшие БА или нарушения проводимости: СПУ, ПЖУ и нарушения проводимости в ножках п. Гиса
• выяснение жалоб и сбор анамнеза;
БА могут приводить также к усугублению течения стенокардии, артериальной гипертензии и хронической сердечной недостаточности. Нередко наблюдается снижение толерантности к физическим нагрузкам с обычными в этих случаях проявлениями в виде быстрой усталости и одышки [11,12].
У здоровых подростков транзиторная ПЖБ I степени встречается в 12% случаев, у молодых взрослых — в 4–6%. Постоянная форма ПЖБ I степени у взрослых старше 20 лет встречается не чаще 1%, после 50 лет возрастает до 5% и более, а у лиц старше 65 лет может достигать 30%. Частота возникновения приобретенной, далеко зашедшей ПЖБ II степени и полной ПЖБ оценивается в 200 случаев на миллион в год, врожденной полной блокады — 1/20000 новорожденных.
Основные причины БА:
При пороках аортального и митрального клапанов фиброз и кальцификация клапанных колец могут распространяться на ПСС и соответственно явиться причиной нарушения проводимости.
5. По характеру течения ПЖБ разделяют на преходящие (интермиттирующие) и постоянные (персистирующие).
— блокада правой ножки пучка Гиса (БПНПГ),
— на уровне предсердно-желудочкового узла (ПЖУ),
— Мобитц тип II — блокирование импульса без предшествующего удлинения времени предсердно-желудочкового проведения,
2. По степени выраженности нарушений различают:
— СПБ III степени — полная блокада СП проведения с отсутствием возбуждений предсердий из СПУ,
— синусно-предсердная блокада (СПБ), которую разделяют на:
Классификация заболевания или состояния (группы заболеваний или состояний)
Автоматизация клиники: быстро и недорого!
— Подключено 500 клиник
I46.1 — Внезапная сердечная смерть, так описанная
I45.5 — Другая уточненная блокада сердца
I45.0 — Блокада правой ножки пучка
I44.4 — Блокада передней ветви левой ножки пучка
I44 — Предсердно-желудочковая (атриовентрикулярная) блокада и блокада левой ножки пучка Гиса
Синдром слабости синусового узла (СССУ) — сочетание клинических и электрофизиологических признаков, отражающих структурные повреждения синуснопредсердного узла (СПУ), его неспособность нормально выполнять функцию водителя ритма сердца и обеспечивать регулярное проведение автоматических импульсов к предсердиям.
ID: 160
Клинические рекомендации
Российское кардиологическое общество (РКО)
• избегать стрессов, переутомления.
• не забывать об
давления, холестерина;
• отказаться от вредных
Врачу рассказать обо
• при отсутствии пульса
нашатырным спиртом или
Что можно сделать
страх и паника, из-за головокружения он
При тяжелом течении
метаболизма в кардиомиоцитах;
• препараты на основе
назначают препараты для
• анализы на гормоны;
• ЭхоЭГ;
пациент носит аппарат, который постоянно фиксирует
между правильным синусовым
Основной метод диагностики
ритму.
нескольких минут до
минуту состояние критическое, сознание отсутствует, может наступить кома. Пульс не прощупывается, дыхание поверхностное или
давления;
• боль в грудной
При снижении ЧСС
брадикардии. При ЧСС 50-60 ударов в
относят курение, алкогольную и наркотическую
• злокачественные новообразования в
мозга;
О каких болезнях
• Токсическая. Развивается при уремии, печеночной недостаточности, интоксикации.
• Нейрогенная. Развивается на фоне
свидетельствует замедление сердечного
50 ударов в
у профессиональных спортсменов. Замедление сердечного ритма
Физиологическая брадиартмия возникает
• Методы диагностики
может быть вариантом
правильном сердечном ритме. Заболевание развивается из-за неспособности синусового
частотой, необходимой для нормальной
и широко практикуется
ритм. Под кожу пациента
на организм.
Амизил, Мебедрол, Атропин или Метацин. Это препараты-холинолитики, направленные на повышение
обратиться к семейному
специального лечения. Так может быть
нейроциркуляторной дистонией, хотя в Международной
многие впервые сталкиваются
негативно сказываются на
возрасте часто бывает
• боль в груди;
характеризуется следующей симптоматикой:
могут испытывать брадиаритмию
может сказать только
ребенка, когда сердечная мышца
Брадиаритмия у маленького
заболевания. Это может быть:
не проявлять себя. Редко она может
неотложной медицинской помощи
от гипоксии первым, кстати, как и от
Важно! Первым страдает от
возникать даже в
инфекции. Может быть вызвана
близкого расположения опухоли, давящей на сердечную
миокарда.
патологии.
эндокринопатии усугубляется брадикардия.
или галстуком, например. У некоторых людей
дисфункции.
Если говорить о
другие процедуры. В случае полного
Диагностика брадиаритмии, помимо выявления первичных
пациентов с хроническими
(60-80 ударов) в сторону явного
ЕОК — нет (УУР В, УДД 2)
1.1. Острое медикаментозное лечение ДСУ
• Пациентам с симптомами ДСУ рекомендована оценка состояния и лечение обратимых причин [124–131].
Лечение
2. Медиальный (интрагисиальный), отражающий задержку или блокаду проведения внутри пучка Гиса — удлинение длительности спайка пучка Гиса.
Комментарии: Клиническое выявление возможной ДСУ зачастую затруднено, поскольку вызывающие симптомы аномалии могут быть преходящими и доброкачественными, а у не имеющих симптомов пациентов возможно значительное изменение вариабельности синусового ритма. Были предложены различные инвазивные тесты для оценки функции СПУ. Время восстановления функции СПУ (ВВФСУ) используется для оценки влияния сверхчастого подавления на автоматизм СПУ. Часто вносится поправка на длительность синусового цикла (ДСЦ), что определяется как корригированное время восстановления функции СПУ (КВВФСУ = ВВФСУ – ДСЦ). Синусно-предсердное проведение может быть измерено непосредственно или с помощью нанесения предсердного экстрастимула на фоне синусового ритма (3–5) или при стимуляции предсердий.
Внутрисердечное электрофизиологическое исследование
не вызывает сомнения и изучалась в следующих клинических ситуациях: у пациентов с подозрением на эпилепсию с неэффективным лечением данной патологии; у пациентов с предварительным диагнозом нейрогенный обморок без установленного механизма спонтанного обморока; у пациентов с блокадой ножки пучка Гиса, у которых вероятен диагноз пароксизмальная атриовентрикулярная блокада, несмотря на отрицательные результаты полного электрофизиологического обследования; у пациентов с органическими заболеваниями сердца и/или нестойкой желудочковой тахиаритмией, у которых вероятно наличие желудочковой тахиаритмии, несмотря на отрицательные результаты полного электрофизиологического обследования.
ЕОК — нет (УУР В, УДД 2)
Ряд устройств может быть активирован также и пациентом для записи сердечного ритма во время симптоматического приступа. ИКМ
У пациентов могут иметь место нечастые эпизоды брадикардии, которые не могут быть обнаружены стандартными методами наружного мониторирования ЭКГ. Если диагностируемые события возникают очень редко, а также при обмороках по недиагностированной причине возможно использование имплантируемых кардиомониторов (ИКМ)
• Рекомендуется проведение теста с внутривенным введением Атропина ⃰ ⃰ для выявления функциональной синусовой брадикардии и ПЖБ I степени у бессимптомных пациентов [137,430–432].
ЕОК — нет (УУР С, УДД 4)
Комментарии: Для проведения длительной ортостатической пробы используют специализированный поворотный стол, который позволяет переводить пациента из горизонтального в вертикальное положение под любым углом наклона (обычно угол составляет 60–70°). «Пассивность» пробы указывает, с одной стороны, на отсутствие активных мышечных движений ног при повороте в ортостатическое положение и пребывании в нем, поскольку пациент упирается ногами в специальную площадку. С другой стороны, «пассивность» означает факт отсутствия медикаментозных провокаций (введения изопротеренола или нитроглицерина).
Комментарии: За счет повышения частоты импульсации СУ или за счет развития ишемии миокарда ПФН способна выявить ДСУ (частотно-зависимая САБ, выраженная брадикардия или остановки СУ при нагрузке) и нарушения предсердно-желудочковой проводимости (ПЖБ II и III степени при нагрузке). Это может явиться важным объяснением причины синкопальных состояний, возникающих при физической активности.
ЕОК — нет (УУР С, УДД 5)
Иные диагностические исследования
Лечение апноэ сна не только уменьшает частоту и выраженность эпизодов апноэ/гипопноэ, но также устраняет необходимость в имплантации кардиостимулятора у большинства пациентов.
ЕОК — нет (УУР В, УДД 3)
Методы визуализации
• Рекомендуется использовать различные виды длительного мониторирования ЭКГ в зависимости от частоты развития клинических симптомов, связанных с брадикардиями или нарушениями проводимости [29–34].
Наиболее распространены для диагностики БА «непрерывные регистраторы с петлевой памятью». Они позволяют фиксировать симптоматичные события на протяжении от 30 суток до 3 лет.
ЕОК — нет (УУР А, УДД 3)
ЕОК — нет (УУР С, УДД 4)
Алгоритм действий врача — таблица 1.
ЕОК — нет (УУР А, УДД 3)
При длительно существующей брадикардии может наблюдаться бледность кожных покровов.
При нарушениях ПЖУ – если известно, то указывается этиологический фактор ПЖБ и степень блокады.
синусовая брадикардия, отказ синусового узла, СПБ, с указанием степени, синдром тахибрадикардии или хронотропная несостоятельность.
• исключение обратимых причин при необходимости;
Диагностика БА включает следующие этапы:
Клинические проявления БА разнообразны и часто неспецифичны. Может быть бессимптомное течение. В клинической картине брадиаритмии выделяют две основные группы симптомов: церебральные и кардиальные. Постоянные и длительно существующие брадиаритмии могут проявляться усталостью, повышенной утомляемостью, вялостью, апатией, снижением умственных способностей. Наиболее ярко проявляются последствия гипоперфузии головного мозга: при острых нарушениях могут возникать внезапные головокружения, спутанность сознания, в более тяжелых случаях — пресинкопальные и синкопальные состояния вплоть до развернутой картины приступов Морганьи — Эдамса — Стокса.
, но число имплантаций неадекватно оценивает частоту симптоматичных случаев ДСУ.
Нормальная функция СПУ осуществляется за счет спонтанной деполяризации его пейсмекерных N-клеток (функция автоматизма) и проведения возникающих импульсов транзиторными T-клетками на миокард предсердий через синусно-предсердную зону (синусно-предсердная проводимость). Автономная нервная система модулирует функцию СПУ, так что парасимпатические влияния (ацетилхолин) снижают ее, а симпатические (норадреналин) увеличивают. Нарушения любого из этих компонентов приводят к ДСУ. Важную роль в проявлениях ДСУ играет феномен overdrive suppression — подавление автоматизма водителей ритма более частой внешней импульсацией. Этот механизм определяет активность СПУ и поведение нижележащих водителей ритма в момент прерывания предсердных тахикардий при синдроме тахикардии-брадикардии. На проведение импульсов по ПСС также оказывает существенное влияние автономная нервная система: парасимпатическая система угнетает проведение по ПЖУ, не влияя на внутрипредсердную и внутрижелудочковую проводимость, а симпатическая система улучшает проведение по ПЖУ и за счет укорочения рефрактерного периода улучшает проведение по системе Гиса — Пуркинье. При поражении ПСС парасимпатические влияния проявляются в более выраженной форме, а симпатические оказываются не в состоянии улучшить проведение. Кроме этого, важную роль играет сама частота следования импульсов: пропускная способность ПЖУ снижается при его поражении. При вовлечении в патологический процесс внутрижелудочковой ПСС минимальные изменения частоты импульсации способны приводить к блокаде проведения: при критическом урежении ритма за счет спонтанной диастолической деполяризации в волокнах Пуркинье и при критическом учащении ритма за счет удлинения их рефрактерного периода.
• Пациентам с острым ИМ с симптомной или гемодинамически значимой синусовой брадикардией или ПЖБ рекомендовано введение Атропина** .
Основной причиной медленно прогрессирующей ПЖБ являются дегенеративно-склеротические изменения внутрижелудочковой проводящей системы (болезнь Ленегра) или фиброз и кальцификация проводящих структур, исходящих из соединительнотканного каркаса сердца (болезнь Лева). Это врожденное первичное электрическое заболевание, появление которого не связано с другой патологией сердца.
— трехпучковой (трифасцикулярной) блокадой понимают альтернирующую внутрижелудочковую блокаду (истинная трехпучковая блокада), когда чередуются две разновидности двухпучковых блокад (например, БПНПГ и БЛНПГ), или сочетание двухпучковой блокады с ПЖБ I–II степени.
4. Изолированные блокады разветвлений пучка Гиса обозначают как фасцикулярные (пучковые) блокады:
— блокада на уровне предсердий (внутрипредсердная),
— Мобитц тип I — блокирование импульса с предшествующим прогрессивным замедлением проведения от предсердий к желудочкам (периодика Венкебаха),
1. По этиологии различают приобретенные и врожденные ПЖБ.
— далеко зашедшая СПБ II степени — блокирование каждого второго или нескольких синусовых импульсов подряд,
— отказ синусового узла,
с вами?
Облачная МИС «МедЭлемент»
Автоматизация клиники: быстро и недорого!
I46.0 — Остановка сердца с успешным восстановлением сердечной деятельности
I45.4 — Неспецифическая внутрижелудочковая блокада
I45 — Другие нарушения проводимости
I44.3 — Другая и неуточненная предсердно-желудочковая блокада
Особенности кодирования заболевания или состояния (группы заболеваний или состояний) по Международной статистической классификации болезней и проблем, связанных со здоровьем
Дисфункция синусового узла (ДСУ) — состояние, когда частота сокращений предсердий не соответствует физиологическим потребностям.
Год окончания действия:
Одобрено Научно-практическим Советом Минздрава РФ
Разработчик клинической рекомендации
соли;
• соблюдать режим дня;
• контролировать показатели артериального
правила:
непрямой массаж сердца.
чаем, кофе;
понюхать вату с
подушку или валик. Вызвать скорую помощь.
у человека возникает
женьшеня, элеутерококка.
• лекарства для стимуляции
• адреномиметики;
При патологической брадиаритмии
• тесты на токсины;
• велоэргометрия;
брадиаритмия не отображается, назначают холтеровское исследование. В течение суток
отражается увеличением промежутков
пациента, внешнего осмотра, прослушивания сердечных тонов.
подстраивается к такому
хронической. Приступ длится от
При пульсе 30-40 ударов в
Медицинская реабилитация
• снижаются показатели артериального
и головокружение;
слабость и головокружение.
от степени тяжести
К провоцирующим факторам
Прогноз
потоотделении, диарее, рвоте;
• травмы, опухоли, отек, инфекционные патологии головного
патологий.
• Эндокринная
Виды патологической брадикардии:
О патологической брадиаритмии
ЧСС не менее
сердца. Это часто наблюдается
• Как избежать брадикардии
• Клинические проявления
патологий, в некоторых случаях
в минуту при
вырабатывает импульсы с
сердечной мышце. Операция считается несложной
в норму сердечный
скорости их воздействия
в норму, специалист может назначить
брадикардии следует немедленно
проявляется, оно не требует
вегето-сосудистой дистонией либо
В подростковом возрасте
при этом они
детей в пубертатном
• апатия;
Брадиаритмия у подростков
от 5 лет
организме. О точной причине
и так, что брадиаритмия – следствие интенсивного роста
почек.
на наличие серьезного
может практически никак
минут. Возможны судороги. Эти состояния опасны, а потому требуют
– кислородному голоданию. Головной мозг страдает
тренировками.
является профессией, такое состояние может
во время вирусной
• Физиологическая. Может быть следствием
ишемией, миокардитом, кардиосклерозом, кардиомиопатией или инфарктом
причин возникновения данной
• Гипотиреоз. По мере прогрессии
этой зоны. Продолжительное сдавливание горловиной
• Разные формы вегетативной
ЭКГ
мониторинг артериального давления, УЗИ сердца и
к регулярным нагрузкам.
сердца и сосудов, так и у
от показателей нормы
Временная стимуляция используется как промежуточный этап перед имплантацией постоянного ЭКС
ЕОК — нет (УУР С, УДД 4)
Для острого лечения брадикардии может использоваться медикаментозная терапия, которая временно может увеличить ЧСС и нивелировать острую ситуацию.
Госпитализация
В некоторых случаях синусовые БА обусловлены потенциально обратимыми причинами, такими как острый инфаркт миокарда, предсердные тахиаритмии, электролитные нарушения, гипотиреоз, лекарства, инфекции и метаболические нарушения.
Внутрисердечное электрофизиологическое исследование пациентов с нарушениями внутрижелудочкового проведения и необъяснимыми симптомами должно также включать исследование ПЖУ и оценку функции СПУ, а также программированную предсердную и желудочковую стимуляцию с целью индукции тахиаритмий для прогноза развития как БА, так и жизнеугрожающих тахиаритмий.
1. Проксимальный (над пучком Гиса), отражающий задержку или блокаду проведения в ПЖУ — удлинение AH-интервала.
ЕОК — нет (УУР В, УДД 3)
не имеют диагностической значимости в случаях, когда аритмия носит асимптомный характер (кроме перечисленных выше нарушений ритма); синусовая брадикардия без связи с симптомами.
Комментарии: Диагностическая значимость данных ИКМ
для долговременной регистрации электрической активности проводящей системы сердца, если изначально неинвазивная оценка другими методами неинформативна [87–102].
предназначены для автоматического определения нарушений ритма и записи приступов аритмий у пациента. При этом устройство может распознать как брадиаритмии (асистолию более 3–4,5 секунд, синусовую брадикардию), так и тахикардии (желудочковую тахикардию, предсердные тахикардии и фибрилляцию предсердий). Алгоритм распознавания в основном основан на измерении циклов RR-интервалов ЭКГ, записанной устройством. При возникновении интервала RR свыше заданного времени устройства фиксируют данный участок ЭКГ в памяти. При возникновении ФП устройства определяют нерегулярные, хаотичные интервалы RR и классифицирует их как ФП, после чего происходит запись ЭКГ до начала детекции и последующее сохранение его в памяти.
Имплантируемые кардиомониторы
Медикаментозные тесты
• Пациентам с брадикардией или синкопальными состояниями при отсутствии кардиальных причин рекомендуется проведение пробы с массажем каротидного синуса для диагностики синдрома каротидного синуса [424-426].
ЕОК — нет (УУР А, УДД 2)
ЕОК — нет (УУР С, УДД 4)
• Рекомендуется проведение электрокардиографии с физической нагрузкой для оценки хронотропной функции пациентам с ДСУ [272–274].
ЕОК — нет (УУР В, УДД 3)
Ночные БА распространены как у здоровых лиц, так и при различных заболеваниях. Синусовая брадикардия является наиболее часто встречающейся БА во время сна. Тем не менее синусовый арест, блокады СПУ, все степени ПЖБ, ритм ПЖУ и периоды асистолии также встречаются. Это особенно распространено у молодых и у подготовленных спортсменов. В большинстве случаев это физиологические, опосредованные, бессимптомные события, которые не требуют вмешательства. Частота ночных БА, по-видимому, уменьшается у людей среднего и старшего возраста. У таких людей в период бодрствования аритмии встречаются редко, и эти ночные аритмии обычно протекают бессимптомно.
• Пациентам с брадикардией или нарушениями проводимости БЛНПГ и ПЖБ II степени Мобитц II, ПЖБ высокой степени или ПЖБ III степени трансторакальная эхокардиография рекомендована, если подозревается структурное заболевание сердца [42–54].
Методы длительного мониторирования ЭКГ в зависимости от частоты развития эпизодов БА :
ЕОК — нет (УУР С, УДД 4)
Второй разновидностью является интермиттирующая запись ЭКГ с помощью портативных регистраторов, объединяемых под общим названием «амбулаторные регистраторы событий».
• Пациентам с подозрением на брадикардию или нарушение проводимости проведение электрокардиографии в 12 отведениях рекомендуется для документации характера ритма, частоты сокращений, проводимости, а также для верификации структурных и системных заболеваний сердца [15–18].
• Рекомендовано пациентам с брадикардией проведение лабораторных анализов (например, исследование уровня тиреотропного гормона в крови, исследование натрия и калия в крови, исследование уровня водородных ионов крови) для подтверждения основного диагноза [20–24].
Брадикардия и нарушения ритма могут быть первым проявлением системных заболеваний или болезней сердца, поэтому полный сбор анамнеза должен включать всестороннюю оценку риска сердечно-сосудистых заболеваний, семейный анамнез заболеваний других органов и систем.
• Рекомендуется при выявлении ятрогенной, связанной с лекарственными препаратами, природы БА определить, является ли применение причинных препаратов обязательным у данного пациента [13–19].
Физикальное обследование
• ДСУ. Синдром тахи-брадикардии.
При нарушениях СПУ: указывается основное состояние – ДСУ, разновидность дисфункции:
• другие дополнительные методы исследования — на втором этапе обследования (по показаниям);
Диагноз БА и нарушений проводимости устанавливается в соответствии с классификациями, представленными в разделе 1.5. на основании документированного подтверждения любым из инструментальных методов исследования: электрокардиография и/или длительное мониторирование ЭКГ в сочетании с клинической симптоматикой.
Клиническая картина заболевания или состояния (группы заболеваний или состояний)
Частота выявления ДСУ растет с возрастом, но в группе старше 50 лет она составляет всего 5/3000 (0,17%). На долю ДСУ приходится около половины всех имплантаций ЭКС
При врожденных ПЖБ имеются 4 варианта патологии ПСС: отсутствие связи миокарда предсердий с ПЖУ, прерывание связи между ПЖУ и пучком Гиса на уровне пенетрирующего отдела пучка, прерывание целостности проводящей системы на уровне ветвления ножек пучка Гиса и ненормальное формирование с прерыванием пучка Гиса. Прерывания представляют собой фиброзное и жировое, возможно с кальцификатами, замещение специализированной ткани ПСС.
Важнейшей внутренней причиной ДСУ является замещение ткани СПУ фиброзной и/или жировой тканью, причем дегенеративный процесс обычно распространяется на перинодальную зону, миокард предсердий и предсердно-желудочковый узел (ПЖУ).
— комбинации из двух указанных блокад обозначают как двухпучковые (бифасцикулярные) блокады: БПНПГ в сочетании с ПВФБ, БПНПГ в сочетании с ЗНФБ и блокада левой ножки пучка Гиса (БЛНПГ),
Профилактика
— на уровне ветвления ножек пучка Гиса — инфрагисиальные.
3. По локализации нарушений проведения в АВС выделяют:
Она имеет три разновидности:
Предсердно-желудочковые или атриовентрикулярные блокады
— СПБ II степени тип II — периодическое блокирование импульсов в СП зоне без предшествующего увеличения времени СП проведения,
— синусовая брадикардия,
Как удобнее связаться
в месяц
Облачная МИС «МедЭлемент»
I46 — Остановка сердца
I45.3 — Трехпучковая блокада
I44.7 — Блокада левой ножки пучка неуточненная
I44.2 — Предсердно-желудочковая блокада полная
) — искусственный водитель ритма, медицинский прибор, предназначенный для стимуляции и коррекции частоты и последовательности сокращения камер сердца.
БА включают в себя два важнейших симптомокомплекса: дисфункцию синусового узла (ДСУ) и предсердно-желудочковые блокады (ПЖБ) различных уровней и внутри-желудочковые блокады (ВЖБ). Синдром слабости синусового узла (СССУ) — симптомокомплекс, относящийся к ДСУ и характеризующийся наличием клинической симптоматики брадикардии.
Возрастная категория: Взрослые
· Ассоциации сердечно-сосудистых хирургов России (АССХ)
развиваются опасные осложнения. Это ишемический инсульт, тромбоэмболия легочной артерии, инфаркт миокарда, пароксизмальная желудочковая тахикардия, внезапная остановка сердца.
• уменьшить суточное количество
осмотры;
питаться;
синусовой брадикардии, необходимо соблюдать следующие
— искусственное дыхание и
в сознание, напоить некрепким сладким
• при обмороке дать
элементы одежды. Под ноги положить
При внезапном приступе
• средства на основе
• кардиопротекторы;
• холинолитики;
мочи.
и мочи;
Дополнительные методы:
Если на ЭКГ
Источники и литература
нагрузок. На кардиограмме брадикардия на основании жалоб
пульс замедлен постоянно, но часто организм
быть периодической или
• дыхание учащенное.
• сонливость, заторможенность;
• сильная головная боль
давление в норме. Может беспокоить незначительная
Выраженность симптомов зависит
• болезни почек, печени.
различных внутренних органов, особенно при повышенном
• инфаркт миокарда, кардиомиопатия, миокардит, слабость синусового узла, ишемическая болезнь сердца;
Синусовая брадикардия — не самостоятельное заболевание, а симптом различных
патологий.
приступами, пульс аритмичный, ухудшается общее самочувствие.
нарушен.
При физиологической брадикардии
системы на работу
приступе синусовой брадикардии
• Причины
указывает на наличие
до 60 ударов
помощником сердца, так как он
подводятся напрямую к
надежных способов привести
в зависимости от
Для того, чтобы пульс пришел
внешние факторы. При частых приступах
Если заболевание редко
странах СНГ называют
врачу.
проявляются постоянно и
Подобное явление у
• потеря аппетита;
снижается.
Дети в возрасте
возникающими изменениями в
Но часто бывает
• патологии печени и
чаще всего указывает
Брадиаритмия у детей
секунд до нескольких
мозг. Недостаточное “напитывание” тканей кислородом, который переносит кровь, приводит к гипоксии
сердца, связанным с постоянными
• Патология спортсменов. У людей, для которых спорт
сильной интоксикации организма
употребления ряда препаратов.
структуре сердечной мышцы. Может быть вызвана
Выделяется шесть видов
• Повышенное внутричерепное давление. Последствие, например, менингита, травмы и т.д.
шеи. Брадикардию провоцирует сдавливание
факторы:
Синусовая брадиаритмия на


дальнейшие обследования. Это может быть
со временем адаптируется
людей, не страдающих заболеваниями
отклонением сердечного ритма
Временная стимуляция используется для острого лечения брадикардий, вызывающих гемодинамическую нестабильность, таких как длительные и симптоматические паузы, опасные для жизни желудочковые аритмии, опосредованные брадикардией, или тяжелых симптоматических брадикардий, обусловленных обратимой причиной.
1.2. Острое медикаментозное лечение ПЖБ
1. Медикаментозное лечение неотложных состояний
).
Итак, интервал HV имеет высокую чувствительность (82%), но низкую специфичность (63%) для прогноза развития полной трехпучковой блокады. Для повышения специфичности электрофизиологического тестирования пациентов с двухпучковой блокадой применяется частая стимуляция предсердий. Аномальный ответ состоит в возникновении блокады проведения дистальнее пучка Гиса в момент учащающей стимуляции предсердий при АВ узловом проведении 1:1. Функциональный блок, возникающий дистальнее по отношению к пучку Гиса и связанный с внезапным укорочением интервала сцепления (как при чередовании коротких и длинных циклов при периодике Венкебаха или при начале стимуляции), не рассматривается как положительный результат. Возникновение дистальной блокады пучка Гиса, вызванной стимуляцией предсердий, имеет относительно низкую чувствительность, но ее предсказательная ценность в отношении развития полной АВ-блокады высока.
Электрограмма пучка Гиса позволяет разграничить три анатомических уровня ПЖБ.
• Пациентам с симптомами, предположительно связанными с брадикардией, внутрисердечное электрофизиологическое исследование рекомендовано для диагностики и определения механизма брадикардии, если исходно неинвазивные методы неинформативны [103–123].
. Данные ИКМ
ЕОК — нет (УУР В, УДД 2)
• Пациентам с редкими симптомами (>30 дней между симптомами), предположительно вызванными брадикардией, рекомендована имплантация петлевого регистратора
ИКМ
Рекомендуется проведение теста с внутривенным введением Атропина ⃰ ⃰ в дозе 0,02–0,04 мг/кг (максимально до 2 мг) для выявления функциональной синусовой брадикардии и ПЖБ I степени у бессимптомных пациентов. Увеличение частоты синусового ритма более чем на 25% от исходной или более 90 имп/мин свидетельствует о вагусной природе дисфункции синусового узла. Исчезновение нарушений ПЖ проводимости указывает на их вагусную природу и локализацию нарушения на уровне ПЖУ.
Если у пациента с подозрением на синдром каротидного синуса в положении лежа получен отрицательный результат, проба повторяется в положении стоя. Снижение систолического АД более чем на 50 мм рт. ст. при наличии симптомов (головокружение, обморок) расценивается как значимый результат (вазодепрессорный вариант ответа). Бывают смешанные формы вариантов ответа.
Для дифференциальной диагностики с состояниями, связанными с парасимпатическими влияниями на сердце, используют пробы механического воздействия на парасимпатические ганглии.
• Рекомендуется проведение пассивной длительной ортостатической пробы (проба на наклонном столе головой вверх) пациентам с синкопальными состояниями, генез которых неясен после исключения кардиальных причин приступов потери сознания (ЭКГ, ЭхоКГ, мониторирование ЭКГ, внутрисердечное ЭФИ) для выявления вазовагальных причин [410-423].
• Рекомендуется проведение электрокардиографии с физической нагрузкой для выявления ДСУ или ПЖБ пациентам с клинической симптоматикой БА, провоцируемой физической активностью [405–407].
, планируемого для имплантации.
• Пациентам, которые ранее получали или рассматриваются на предмет постоянной кардиостимуляции по поводу брадикардии или нарушения проводимости, рекомендован скрининг на синдром апноэ во сне [77–78].
Диагностика брадиаритмий и ночного апноэ
ЕОК — нет (УУР В, УДД 3)
ЕОК — нет (УУР В, УДД 2)
• Рекомендуется выполнение длительного мониторинга сердечного ритма пациентам с документированной или подозреваемой брадикардией или нарушением проводимости для установления корреляции между частотой сердечных сокращений или нарушениями проводимости с симптомами с использованием кардиомонитора, выбранного на основе частоты, характера симптомов, а также предпочтения пациента [25–28].
Существует несколько видов амбулаторного мониторирования ЭКГ. Первый из них предполагает классическую форму суточного (или более) мониторирования ЭКГ по Холтеру, которая позволяет проводить наблюдение за ритмом сердца на протяжении 24–48 часов, хотя имеются варианты регистрирующих устройств с длительностью записи до 7 суток.
В большинстве случаев достаточную информацию дают неинвазивные методы исследования. При постоянной форме БА наружная электрокардиография оказывается вполне информативной. При интермиттирующем течении БА для выявления и клинико-электрокардиографической корреляции требуются методы длительного мониторирования электрокардиограммы (ЭКГ). В случаях, когда преходящие БА предполагаются, но не документированы, требуется использование провоцирующих проб.
В отдельных случаях некоторые состояния могут быть связаны с брадикардией, а лабораторные исследования, направленные на диагностику конкретного заболевания, могут быть полезны (например, тестирование функции щитовидной железы у пациентов с брадикардией при подозрении на гипотиреоз). Тем не менее не было исследований с систематическим изучением дополнительной ценности лабораторных обследований при БА.
Комментарии: При сборе анамнеза необходимо уточнить частоту, время, продолжительность, сроки возникновения, факторы, провоцирующие и смягчающие симптомы, на основании которых можно заподозрить брадикардию или нарушения проводимости. Также важно отметить связь симптомов с лекарственными препаратами, едой, медицинским вмешательством, эмоциональным расстройством, физической нагрузкой, изменениями положения тела или другими факторами (например, мочеиспускание, дефекация, кашель, длительное положение стоя, бритье, влияние стесняющей одежды и поворот головы), что может помочь провести дифференциальный диагноз.
ЕОК — нет (УУР А, УДД 3)
Симптоматическая брадикардия может быть определена как документированная брадикардия, которая непосредственно соответствует клиническим проявлениям обмороков или предобморочных состояний, преходящих головокружений или слабости, симптомам сердечной недостаточности или спутанности сознания.
• ДСУ. СПБ II степени тип II.
Необходимо указать уровень нарушений: СПУ, ПЖУ или ножки п.Гиса.
• объективное обследование;
Критерии установления диагноза.
В настоящее время более 85% пациентов с врожденными пороками сердца доживают до взрослого возраста. Чаще всего имеют место нарушения ПЖ проведения (до 65%), реже ДСУ (до 29%).
Распространенность ДСУ не может быть оценена адекватно из-за невозможности учета бессимптомных случаев и трудности диагностики патологической брадикардии в популяционных исследованиях.
Дегенеративному процессу способствуют возрастной фактор и артериолосклероз, сопутствующий артериальной гипертонии.
Причины БА могут быть врожденные и приобретенные. Врожденные БА, как правило, диагностируются и лечатся в детском возрасте. В основе лежит нарушение эмбрионального развития проводящей системы сердца (ПСС). Причины приобретенных БА можно разделить на обратимые, что может быть обусловлено влиянием лекарственных препаратов или нейрокардиальными рефлекторными факторами, а также обратимые БА после хирургических вмешательств на сердце. Необратимые причины могут быть обусловлены инфекционными, воспалительными, дегенеративными или ишемическими изменениями синусно-предсердного узла (СПУ), предсердно-желудочкового соединения (ПЖС) и ПСС.
— задненижняя фасцикулярная блокада (ЗНФБ),
— на уровне пучка Гиса — интрагисиальные,
• ПЖБ III степени — полная блокада проведения предсердных импульсов на желудочки с развитием полной предсердно-желудочковой диссоциации.
• ПЖБ II степени — периодические прерывания проведения предсердных импульсов на желудочки.
— хронотропная несостоятельность (недостаточность).
— СПБ II степени тип I — прогрессивное увеличение времени СП проведения с последующей блокадой импульса в СП зоне,
ДСУ объединяет спектр аритмий:
из 4 стран
— 800 RUB / 5500 KZT / 27 BYN — 1 рабочее место
I49.5 — Синдром слабости синусового узла
I45.9 — Нарушение проводимости неуточненное
I45.2 — Двухпучковая блокада

I44.6 — Другие и неуточненные блокады пучка
I44.1 — Предсердно-желудочковая блокада второй степени

Электрокардиостимулятор (ЭКС
Брадиаритмии (БА) — группа нарушений ритма и проводимости сердца, характеризующихся замедленной выработкой электрических импульсов, регулярным и нерегулярным или замедленным ритмом желудочков, связанным с блокадой проведения импульсов .
Год утверждения (частота пересмотра):
· Всероссийского научного общества специалистов по клинической электрофизиологии, аритмологии и кардиостимуляции (ВНОА)
при синусовой брадикардии
нагрузках;
• регулярно проходить профилактические

• правильно и сбалансировано
Чтобы избежать развития
к реанимационным действиям

• если человек пришел
• потереть уши, похлопать по щекам, побрызгать холодной водой;

уложить на спину, обеспечить доступ кислорода, расслабить все давящие
фоне органических поражений, устанавливают электрокардиостимулятор.

• витаминные комплексы;
• антиоксиданты;
Группы лекарственных препаратов:
• бакпосев крови и
• биохимический анализ крови
другие необходимые показатели.
комплексами.
и после физических
или кардиолог ставит
с тахикардией. При хронической форме
Синусовая брадикардия может
слабый;
• одышка;
минуту беспокоит:
удовлетворительное, сознание и артериальное
замедления сердечного ритма, переохлаждение.
и шеи;
• тяжелые инфекционные заболевания
• вегетососудистая дистония;
сердца, сосудов.
печени, после тяжелых инфекционных
провоцирующих факторов, патология проявляется внезапными
симптомов и жалоб, ритм сердца не
у спящих людей.
тормозящее воздействие нервной
• Что делать при
• Синусовая брадикардия — норма или патология
количество электрических импульсов. Брадиаритмия не всегда
Синусовая брадикардия — замедление сердечного ритма
всему миру. Электрический кардиостимулятор становится
– электрокардиостимулятор, электроды от которого
самых эффективных и
внутримышечно или внутривенно
направит к кардиологу.
организма на возникающие
нозология отсутствует.
нервной системы. Этот симптомокомплекс в
подростка, необходимо обратиться к
организме изменений. Если же симптомы
• тошнота.
• быстрая утомляемость;
ударов увеличивается, а на выдохе
диагностик.
не справляется с
следствием переохлаждения.
• патология блуждающего нерва;
сознания. Ярко выраженная симптоматика
в остановке дыхания.
эпизоды потери сознания, длящиеся от нескольких
сердца именно головной
особым ритмом работы
сепсисом.
• Токсическая. Проявляется как следствие
передозировки или длительного
устойчивых изменений в
глазные яблоки – окулокардиальный рефлекс.
биорецепторов каротидного синуса.
синус. Это рефлексогенная зона, находящаяся в области
с серьёзной кардиопатологией, то отмечают следующие
лечение.
подтвердят наличие патологии, пациента направят на
выявляется у людей, профессионально занимающихся спортом. Это объясняется тем, что их тело
проявляться как у
Эта патология характеризуется
2. Временная стимуляция для лечения неотложных БА состояний
ЕОК — нет (УУР В, УДД 2)
Комментарии: Если пациенты стабильны и имеют минимальную симптоматику ДСУ, требуется терапия, а также оценка ДСУ и потенциально обратимых причин, то это может выполняться в амбулаторных условиях. В некоторых случаях при оценке обратимых причин лечение может не потребоваться (например, прекращение приема бета-блокатора у пациента без стенокардии с синусовой брадикардией после перенесенного инфаркта миокарда). Примечательно, что у некоторых пациентов с синдромом тахи-бради может быть улучшение синусно-предсердного проведения после лечения, направленного на поддержание синусового ритма.
При острых состояниях это медикаментозная терапия и временная кардиостимуляция сердца. При хронических брадикардиях и нарушениях проводимости — постоянная кардиостимуляция сердца с помощью имплантируемых электрокардиостимуляторов (ЭКС
Согласно электрокардиографической классификации, проводящая система желудочков состоит из трех пучков: передней и задней ветвей левой ножки и правой ножки пучка Гиса. Интервал HV у пациентов с двухпучковой блокадой характеризует условия и время проведения импульса через сохранившуюся ножку. Большинство данных о значимости интервала HV в отношении прогноза последующего развития АВ-блокады были получены у пациентов с двухпучковой блокадой. Пациенты с двухпучковой блокадой и удлиненным интервалом HV (>55 мс) имеют повышенный риск развития трехпучковой блокады. Хотя удлинение интервала HV встречается довольно часто, полная блокада развивается редко (обычно 2–3% в год и особенно если интервал HV превышает 100 мс). При этом вероятность ее прогрессирования в отсутствие влияния острых воздействий (препараты, электролитные нарушения, ишемия) невысока.
Полная оценка функции СПУ часто требует непрерывной или периодической амбулаторной регистрации ЭКГ, проведения нагрузочных тестов для оценки хронотропной состоятельности, теста на поворотном столе (тилт-тест) или манипуляций с автономной нервной системой наряду с данными ЭФИ. Пациенты с дисфункцией СПУ также могут быть подвержены другим аритмиям, которые могут быть выявлены при ЭФИ.
Также выполняются ЭФИ у пациентов с необъяснимыми обмороком или предобморочными состояниями для верификации случаев, связанных с брадикардией.
являются в случаях, когда связь синкопе с нарушениями ритма (брадикардия или тахикардия) очевидна; пресинкопальные состояния с признаками АВ-блокады II и III степени и паузами более 3 секунд (исключая ситуации во время сна и ситуации, связанные с медикаментозной терапией, урежающей ритм), а также тахикардии с ЧСС более 160 имп/мин продолжительностью более 32 комплексов; во время синкопальных состояний не выявляется аритмогенная причина по данным ИКМ
для долговременной регистрации электрической активности проводящей системы сердца рекомендовано вместо полного традиционного обследования пациентам с обмороками неясного генеза и сохранной функцией левого желудочка, когда клинические или ЭКГ-данные позволяют предположить аритмогенную природу обмороков [87–102].
Поэтому в настоящее время имплантируемые устройства используются как для выявления брадиаритмий, так и для диагностики и ведения пациентов с тахиаритмиями и фибрилляцией предсердий.
увеличивают продолжительность амбулаторного мониторинга и дают возможность получить необходимую корреляцию между брадикардией, симптомами и обмороками.
Комментарии:
Перед проведением массажа необходимо убедиться в отсутствии шума над сонными артериями. Рекомендуют даже проводить предварительное допплеровское исследование сонных артерий. Проба выполняется в положении пациента лежа. Регистрируются ЭКГ и АД. Попеременно, справа и слева, проводится массаж синокаротидных зон продолжительностью обычно не более 10 секунд.

Массаж каротидного синуса
Для дифференциальной диагностики необъяснимых обмороков их генез и связь с другими причинами, кроме БА, может верифицироваться методами ортостатических тестов с использованием поворотного стола.
ЕОК — нет (УУР С, УДД 5)
Для диагностики хронотропной несостоятельности определяют так называемый хронотропный индекс, который вычисляют по результатам элетрокардиографии с физической нагрузкой (ПФН) по протоколу максимальной переносимости, лимитированной симптомами физической нагрузки. Он представляет собой отношение разности между пиковой ЧСС на максимуме нагрузки и ЧСС покоя (хронотропный ответ) к разности между предсказанной по возрасту максимальной ЧСС, вычисляемой по формуле 220 – возраст имп/мин, и ЧСС покоя (хронотропный резерв) . Полагают, что в норме величина хронотропного индекса ≥80%. Изучение хронотропной функции у пациентов с дисфункцией синусового узла оказывается крайне ценным в связи с выбором частотно-адаптивной функции ЭКС
ЕОК — нет (УУР В, УДД 3)
ЕОК — нет (УУР С, УДД 5)
• Пациентам с недавно верифицированной БЛНПГ и ПЖБ II степени Мобитц II, ПЖБ высокой степени или ПЖБ IIΙ степени для верификации структурного заболевания сердца или ишемической болезни сердца рекомендуется трансторакальная эхокардиография [40–51].
• Рекомендуется при хронической БА без гемодинамической нестабильности и при интермиттирующих редко возникающих БА проведение обследования пациента в амбулаторных условиях или в условиях госпитальной телеметрической регистрации ЭКГ [29–38].
ЕОК — нет (УУР С, УДД 4)
Длительное мониторирование ЭКГ
Электрокардиография
Специфической лабораторной диагностики БА не существует. Изменения в лабораторных показателях неспецифичны и являются проявлениями других сопутствующих заболеваний.
ЕОК — нет (УУР А, УДД 3)
• Рекомендуется проведение физикального обследования пациента для диагностики основного заболевания, вызвавшего БА, с особым вниманием к выявлению преходящих, обратимых причин БА, в том числе определяемых проводимым лечением [15–19].
Клинические проявления и жалобы зависят от того, является ли брадикардия постоянной или имеет преходящий характер. При этом даже при выраженной брадикардии клинических проявлений может не быть. Бессимптомный характер, как правило, носят БА, которые появляются в период сна. Особое внимание заслуживают пациенты с синкопальными и пресинкопальными состояниями.
• ДСУ. Синусовая брадикардия.
Принципы формулировки диагноза.
• выполнение ЭКГ и/или длительного мониторирования ЭКГ;
Диагностика
ПЖБ, ассоциированная с хирургическим вмешательством, является одним из частых осложнений операции (до 3%) .
Эпидемиология заболевания или состояния (группы заболеваний или состояний)
При ИБС поражение ПСС происходит как в результате инфаркта миокарда, так и под влиянием хронической ишемии миокарда.
Этиология и патогенез заболевания или состояния (группы заболеваний или состояний)
— передневерхняя фасцикулярная блокада (ПВФБ),
— ниже ПЖУ:
— Далеко зашедшая ПЖБ II степени — блокирование каждого второго или нескольких подряд предсердных импульсов.
• ПЖБ I степени — замедление проведения импульса от предсердий к желудочкам с проведением каждого импульса.
— синдром тахи-брадикардии — чередование пароксизмов наджелудочковой тахиаритмии (фибрилляция предсердий (ФП) и трепетание предсердий (ТП) с эпизодами синусового или замещающего ритма с низкой частотой желудочковых сокращений (ЧЖС) и/или асистолией желудочков,
— СПБ I степени (удлинение времени СП проведения),
Дисфункция синусового узла (ДСУ)
• Подключено 500 клиник
из 4 стран
I46.9 — Остановка сердца неуточненная
I45.8 — Другие уточненные нарушения проводимости
I45.1 — Другая и неуточненная блокада правой ножки пучка
I44.5 — Блокада задней ветви левой ножки пучка
I44.0 — Предсердно-желудочковая блокада первой степени
Предсердножелудочковая блокада (ПЖБ) — частичное или полное прерывание проведения импульса от предсердий к желудочкам.
Определение заболевания или состояния (группы заболеваний или состояний)
Брадиаритмии и нарушения проводимости
При участии:
Без правильного лечения
умеренных регулярных физических
• не переедать;
привычек;
всех проведенных действиях, продолжительности обморока.
и дыхания приступить
уксусом;
до приезда врачей:
может упасть. Поэтому пациента необходимо
брадикардии, которая развивается на
• ноотропы;
аминофиллина;
купирования неприятных симптомов, лечения основного заболевания.
• чреспищеводное электрофизиологическое исследование;
• УЗИ сердца, внутренних органов;
ЧСС, сердечный ритм и
ритмом и желудочковыми
— ЭКГ в покое
Первичный диагноз терапевт
нескольких дней. Это опасное состояние, особенно в комплексе
отсутствует, АД сильно снижено.
• пульс замедленный и
клетке;
до 30-40 ударов в
минуту общее состояние
зависимость, прием препаратов для
области грудной клетки
• отравление химическими веществами;
Прикреплённые файлы
может свидетельствовать брадиаритмия:
• Миогенная — связана с заболеваниями
Внимание!
повышенного внутричерепного давления, язвенной болезни, заболеваниях почек и ритма при отсутствии минуту, нет других негативных
не является патологией у людей, у которых преобладает • Лечение синусовой брадикардиинормы.узла вырабатывать необходимое работы органа.в медицине по вживляется небольшой аппарат
Это один из частоты сердечных сокращений. Вещества могут вводить доктору, который при необходимости по причине реакции классификации болезней такая с расстройствами вегетативной общем ритме жизни следствием происходящих в
• сонливость;• сильное снижение работоспособности;вдоха, дыхательная брадиаритмия – на вдохе частота врач после соответствующих активно развивается и
ребенка может быть
• внутричерепное давление;
сопровождаться потерей работоспособности, вялостью, головной болью, слабостью и потерей
– промедление может привести
дефицита глюкозы, а потому возможны
ослабления сократительной функции
состоянии полного покоя. Это явление объясняется
гепатитом, брюшным тифом или
мышцу.
• Лекарственная. Может проявиться после
• Органическая. Развивается после образования
• Давление пальцами на
отмечается повышенная чувствительность
• Воздействие на каротидный
