Дивертикулез кишечника что это

​ ​


Дивертикулез толстой кишки

​5. Врачи общей практики (семейные врачи)​5. При невозможности выполнить условия 3 и 4 формирование первичного анастомоза целесообразно сочетать с наложением превентивной проксимальной кишечной стомы.​

​3.1.2. Неосложнённая форма ДБ​

​Перфорация дивертикула в свободную брюшную полость с развитием калового перитонита имеет внезапное начало в виде острых интенсивных болей, быстро принимающих разлитой характер и сопровождающихся клинической картиной интоксикации с присоединением симптомов раздражения брюшины и лихорадки .​

​, ​

​4. Врачи терапевты​

​4. Формирование анастомоза желательно между отделами с неутолщённой эластичной стенкой, не содержащей дивертикулы в непосредственной близости к линии кишечного шва.​

​В лечении не нуждается.​

​При остром периколическом абсцессе гнойная полость локализуется либо в брыжейке сигмовидной кишки, либо в области малого таза, либо прилежит к передней брюшной стенке. Больные в такой ситуации предъявляют жалобы на достаточно чётко локализованные боли в левых и нижних отделах живота постоянного характера, признаки интоксикации выражены умеренно. Усиление болей и распространение их на прилежащие анатомические области, нарастание признаков интоксикации, лихорадка выше 37,50С, сухость во рту, тошнота, рвота, тахикардия более 100 уд/мин и наличие симптомов раздражения брюшины характерны для вскрытия гнойника в брюшную полость с развитием перитонита.​, ​

​3. Врачи гастроэнтерологи​3. При определении границ резекции необходимо удалить сегменты с утолщенной и деформированной кишечной стенкой. Ведущим и наиболее точным методом диагностики степени изменения кишечной стенки при этом является интраоперационное УЗИ .​3.1.1. Бессимптомная форма ДБ​Клиническая картина при перфоративном дивертикулите (абсцесс брюшной полости, гнойный или каловый перитонит) не имеет специфических особенностей, указывающих на дивертикулярную болезнь.​сайтов: ​2. Врачи хирурги​2. В границы резекции обязательно должны быть включены отделы с признаками воспаления.​3.1 Консервативное лечение​Функция кишечника достаточно быстро восстанавливается после начала антибактериальной терапии на фоне ограничений в диете и назначения масляных слабительных. Общее состояние больных при остром паракишечном инфильтрате удовлетворительное или, реже, среднетяжёлое.​Информация получена с ​1. Врачи колопроктологи​

​1. Не следует стремиться к удалению всех отделов толстой кишки, имеющих дивертикулы.​3. Лечение, включая медикаментозную и немедикаментозную терапии, диетотерапию, обезболивание, медицинские показания и противопоказания к применению методов лечения​Постоянным признаком острого паракишечного инфильтрата является лихорадка: у 2/3 пациентов температура тела поднимается выше 38С. В зависимости от выраженности интоксикации, отмечается тахикардия, сухость во рту, тошнота и рвота. Более 2/3 пациентов отмечают также вздутие живота и нарушение стула. Выраженные нарушения кишечной проходимости при остром паракишечном инфильтрате встречаются редко.​• Внимание!​

Причины возникновения дивертикулеза толстой кишки

​Целевая аудитория клинических рекомендаций:​Правильный выбор объёма резекции толстой кишки при дивертикулярной болезни — ведущий фактор достижения хороших результатов лечения. При плановом хирургическом лечении хронических осложнений дивертикулярной болезни необходимо придерживаться следующих принципов [50,51]:​Уровень убедительности рекомендаций — А (уровень достоверности доказательств — 2)​

​Так, острый дивертикулит, в первую очередь проявляет себя болями, которые, локализуются в левой подвздошной области. Наряду с этим, в зависимости от анатомического расположения в брюшной полости воспалённого сегмента ободочной кишки, пациенты предъявляют жалобы на боли в левой боковой, правой подвздошной и гипогастральной областях. Боли могут быть приступообразными или постоянными, умеренными, не требующими назначения анальгетиков, или выраженными. Боли в большинстве наблюдений сопровождаются субфебрильной лихорадкой и лейкоцитозом. Другие симптомы, такие как вздутие, задержка стула или частый жидкий стул, тошнота, нарушение мочеиспускания и рвота встречаются реже.​• Прикреплённые файлы​Приложение А2. Методология разработки клинических рекомендаций​

​При стенозе консервативные мероприятия также малоэффективны вследствие выраженности рубцово-воспалительных изменений в стенке кишки и должны быть направлены на ликвидацию явлений нарушений кишечной проходимости с целью создания оптимальных условий для выполнения хирургического вмешательства и формирования первичного анастомоза. Противовоспалительные мероприятия в качестве предоперационной подготовки при этом нецелесообразны. Основной метод лечения стеноза — хирургический .​• Пациентам с ДБ, осложненной сигмо-везикальными свищами, при недостаточной эффективности других методов диагностики, рекомендуется проба с маковыми семенами .​

​Клиническая картина острых осложнений находится в прямой зависимости от выраженности и распространённости воспалительного процесса.​

​• Профилактика​Конфликт интересов отсутствует.​Наличие свища ободочной кишки как осложнения дивертикулярной болезни является показанием к плановому хирургическому лечению. Свищи ободочной кишки при дивертикулярной болезни не имеют тенденции к спонтанному закрытию, так как внутреннее отверстие свища представляет собой устье дивертикула с сохранённой слизистой . Консервативные мероприятия при свищах следует рассматривать как подготовку к хирургическому вмешательству. Они позволяют достичь лишь кратковременного снижения интенсивности и распространённости воспаления вокруг свищевого хода и проводятся с целью создания оптимальных условий для выполнения хирургического вмешательства, а не в качестве самостоятельного метода лечения [27,41].​Исследование двигательной активности толстой кишки при ДБ не имеет практического значения. Возможности МРТ брюшной полости в настоящее время изучены недостаточно.​Клиническая картина при осложнённой форме ДБ крайне полиморфна.​• Госпитализация​Приложение А1. Состав рабочей группы по разработке и пересмотру клинических рекомендаций​Остальные факторы должны рассматриваться в качестве дополнительных: возраст до 50 лет, число рецидивных атак, длительный системный приём нестероидных противовоспалительных препаратов, иммунносупрессивная терапия, биологическая терапия, коллагеновые и сосудистые заболевания, выраженность сопутствующих заболеваний [48,49].​

​2.5 Иные диагностические исследования​Неосложнённая форма ДБ проявляется, в первую очередь, болями в живота, обычно локализованными в проекции сигмовидной кишки. Клиническая картина данного варианта заболевания схожа с таковой при синдроме раздраженного кишечника. Больные также могут отмечать нарушения стула, метеоризм и вздутие живота .​• Медицинская реабилитация​Критерии оценки качества медицинской помощи​Кроме того, показанием к плановой операции служит невозможность исключения опухолевого процесса в толстой кишке.​При хронических воспалительных осложнениях колоноскопия применяется для исключения опухолей толстой кишки и ВЗК.​При бессимптомной форме клинических проявлений ДБ нет.​• Лечение​Дивертикулит — воспаление одного или нескольких дивертикулов толстой кишки.​

​Показания к плановому хирургическому лечению при дивертикулярной болезни относительные, их устанавливают индивидуально на основании выраженности перенесённых воспалительных осложнений, оценки эффективности проводимых консервативных мероприятий и прогноза дальнейшего течения заболевания [10,40]. Основным предиктором неэффективности консервативного лечения является наличие признаков разрушения одного из дивертикулов, что должно быть подтверждено хотя бы одним из методов исследований: УЗИ, КТ, МРТ, ультразвуковая колоноскопия. При наличии признаков разрушения одного из дивертикулов, как во время, так и после первой атаки острого воспаления, вне зависимости от результатов проведённого лечения, целесообразно рекомендовать плановое хирургическое лечение .​Комментарий. При толстокишечном кровотечении, колоноскопия является первоочередным методом диагностики, а также, при определенных условиях, может быть использована с лечебными целями (коагуляция или клипирование кровоточащего сосуда). Необходимо помнить, что коагуляцию кровоточащего сосуда следует применять в этом случае с осторожностью вследствие вероятности перфорации кишки. Колоноскопию нецелесообразно выполнять при острых воспалительных осложнениях вследствие риска перфорации, поэтому, в такой ситуации, в подавляющем большинстве случаев достаточно КТ брюшной полости. Существует консенсус, что при острых воспалительных осложнениях колоноскопию лучше выполнять не ранее 1 месяца после стихания острого воспалительного процесса [25,26].​Клиническая картина при ДБ существенно варьирует в зависимости от формы заболевания и варианта осложнений.​• Диагностика​Дивертикулярная болезнь — это наличие в толстой кишке как минимум одного ложного дивертикула.​3.2.2 Хронические осложнения​Уровень убедительности рекомендаций — В (уровень достоверности доказательств — 3)​1.6 Клиническая картина заболевания или состояния (группы заболеваний или состояний)​

Симптомы дивертикул кишечника

​• Клиническая картина​Дивертикул — это грыжевидное выпячивание стенки полого органа.​Субтотальная дистальная резекция ободочной кишки показана при отсутствии точной верификации источника кровотечения. В такой ситуации частота осложнений увеличивается до 37%, а летальность — до 33%. Вероятность рецидива толстокишечного кровотечения в течение 1 года после такого вмешательства составляет 0% .​• Колоноскопия пациентам с ДБ рекомендуется при толстокишечных кровотечениях, а также с целью дифференциальной диагностики .​В России частота выявления ДБ колеблется в зависимости от регионов. В крупных городах это заболевание с середины 90-х годов перестало быть редкостью и сейчас является предметом повседневной работы колопроктологов, гастроэнтерологов и хирургов. По данным НМИЦ колопроктологии имени А.Н. Рыжих в 2008-2013 годах ДБ выявлялась в 17,6-22,6%. Среди гастроэнтерологических больных, по данным рентгенологических исследований Центрального научно-исследовательского института гастроэнтерологии, частота выявления дивертикулов в 2002-2004 годах составила 15,7%. В экстренных хирургических стационарах Москвы, Санкт-Петербурга и Уфы составляет 3,2-6,1%. Согласно статистическим данным Минздрава России, в 2018 году в нашей стране с диагнозом ДБ были госпитализированы 27 тысяч пациентов.​• Эпидемиология​Термины и определения​Среди пациентов, требующих неотложного хирургического вмешательства, летальность составляет 10-20%. Методом выбора хирургического лечения при остром толстокишечном кровотечении является сегментарная резекция при условии точной дооперационной топической диагностики источника кровотечения . Вероятность рецидива толстокишечного кровотечения в течение 1 года после такого вмешательства составляет 14%. При отсутствии точной верификации источника кровотечения, вероятность рецидива кровотечения после сегментарной резекции увеличивается до 42%.​КТ и УЗИ органов брюшной полости являются методами, сопоставимыми по чувствительности, которая в обоих случаях превышает 90% [3-5]. Тем не менее, принимая все позитивные и негативные особенности каждого из них, целесообразно применять оба метода, особенно в ситуации, когда решается вопрос о выборе между консервативном, малоинвазивном или хирургическом подходе.​В настоящее время ДБ является одним из наиболее распространённых заболеваний желудочно-кишечного тракта. Её называют болезнью «западной цивилизации». В течение ХХ века отмечен рост ДБ более, чем в 10 раз. Так, в США ежегодно госпитализируется более 200 тысяч пациентов с осложнёнными формами этого заболевания. За последнее десятилетие в США и Западной Европе отмечен почти двукратных рост числа хирургических вмешательств по поводу ДБ .​• Этиология и патогенез​УЗИ — ультразвуковое исследование​3. Нестабильная гемодинамика, некоррегируемая при проведении интенсивной терапии.​

​Комментарий. КТ органов брюшной полости с внутривенным контрастированием позволяет точно определить выраженность и распространённость воспалительного процесса, а при продолжающемся кровотечении — источник кровотечения. Метод быстр в исполнении, не сопровождается дискомфортом для пациента, относится к оператор- независимым методикам. КТ с внутривенным контрастированием при кровотечениях может дать возможность выявить участок экстравазации, указывающий на локализацию источника кровотечения. Вследствие неизбежной лучевой нагрузки, метод не может повторяться часто.​

​1.3 Эпидемиология заболевания или состояния (группы заболеваний или состояний)​• Классификация​

​НПВС — нестероидные противовоспалительные средства​2. Необходимость большого объёма гемотрансфузии (не менее 4 доз в течение 24 часов).​

​Уровень убедительности рекомендаций — В (уровень достоверности доказательств — 2)​Механизм развития кровотечения из дивертикула состоит в том, что при эвакуации фекалита через шейку, в её узкой части, происходит повреждение рыхлой отёчной слизистой. Именно в этом месте шейку дивертикула обвивают конечные ветви прямых сосудов .​• Общая информация​

​МРТ — магнитно-резонансная томография​1. Рецидивирующее или продолжающееся кровотечение при неэффективности других методов остановки кровотечения.​• Выполнение КТ органов брюшной полости и малого таза с внутривенным контрастированием рекомендуется пациентам с осложненной формой ДБ для исключения перфоративного дивертикулита, остром и хроническом паракишечном инфильтрате, свищах и стенозе ободочной кишки, а также с целями дифференциальной диагностики .​При ДБ в стенке ободочной кишки развиваются специфические изменения мышечного слоя в виде его разволокнения и утолщения, но не за счёт гипертрофии, а вследствие волнообразной деформации. Эти изменения максимально выражены в области воспалённого дивертикула и постепенно убывают по мере удаления от источника воспаления .​предписаний врача.​МКБ — международная классификация болезней​Комментарий. Хирургическое вмешательство при остром толстокишечном кровотечении показано в следующих ситуациях :​

​Комментарии. УЗИ в диагностике ДБ имеет первоочередное значение. Это высокоинформативный, быстрый в исполнении метод, дающий возможность детально рассмотреть кишечную стенку, дивертикулы, их содержимое, выраженность и распространённость воспалительных изменений в стенке кишки и окружающих тканях. Метод не предполагает лучевую нагрузку, поэтому легко применим для контроля эффективности проводимого лечения. Однако, УЗИ имеет и ряд недостатков. Так, при острых воспалительных осложнениях, когда необходима компрессия датчика на переднюю брюшную стенку, усиливаются болевые ощущения у пациента, что может ограничивать экспозицию воспаленного сегмента ободочной кишки. Визуализация может быть затруднена при ожирении, метеоризме, нарушении проходимости. УЗИ относится к оператор-зависимым диагностическим технологиям, что требует дополнительного обучения специалистов для овладения соответствующей компетенцией.​Если в острой фазе воспаления произошло разрушение всей стенки дивертикула или её части, то по стихании процессов острого воспаления, полного восстановления структурной целостности стенки дивертикула не происходит. Дефекты стенки при этом заполняются грануляционной тканью, которая находится в постоянном контакте с агрессивным содержимым толстой кишки с высокой концентрацией микроорганизмов. Так как мышечный и подслизистый слои в дивертикуле отсутствуют, при разрушении базальной мембраны и собственной пластинки слизистой, содержимое кишки контактирует не со стенкой кишки, а околокишечной клетчаткой, создавая условия для перехода процесса в хроническую форму и развития рецидивов воспалительного процесса .​для самовольного изменения ​КТ — компьютерная томография​Уровень убедительности рекомендаций — А (уровень достоверности доказательств — 1)​Уровень убедительности рекомендаций — В (уровень достоверности доказательств — 2)​В основе развития как неосложнённой формы ДБ с клиническими проявлениями, так и осложнённых её форм, лежат воспалительные изменения в стенке дивертикулов. Задержка эвакуации содержимого из тела дивертикула через его узкую шейку приводит к образованию плотного комка, называемого фекалитом. При полной обструкции шейки дивертикула в его теле развиваются процессы воспаления, а в просвете накапливается экссудат. Если в результате размягчения фекалита воспалительным экссудатом не происходит его эвакуации через шейку в просвет кишки, то развивается реактивное воспаление окружающих дивертикул тканей, а затем — пропитывание окружающих тканей воспалительным экссудатом. В зависимости от реактивных свойств организма и вирулентности инфекционного агента, воспаление может варьировать от незначительного отёка окружающей кишку жировой клетчатки до перфорации дивертикула с развитием перитонита .​сайте, не должна использоваться ​ДБ — Дивертикулярная болезнь​• При неэффективности эндоскопической и эндоваскулярной остановки кровотечения при наличии технической возможности рекомендуется выполнить хирургическое вмешательство в объёме резекции ободочной кишки или колэктомии .​• Всем пациентам с ДБ рекомендуется УЗИ органов брюшной полости и кишечника [20-22].​Дефицит растительной клетчатки, кроме того, приводит к уменьшению объема и повышению плотности каловых масс, что инициирует нарушения двигательной активности ободочной кишки: даже на незначительное раздражение кишка реагирует в виде хаотичных сокращений перемешивающего типа. Как следствие, формируются короткие замкнутые сегменты с повышенным внутрипросветным давлением. Параллельно с этим, в стенке кишки снижается число клеток Кахаля (основных пейсмейкеров моторики) и уменьшается количество нейронов в интрамуральных ганглиях, что, в свою очередь, усиливает выраженность нарушений двигательной активности, образуя порочный круг .​мобильные приложения «MedElement (МедЭлемент)», «Lekar Pro», «Dariger Pro», «Заболевания: справочник терапевта» являются исключительно информационно-справочными ресурсами. Информация, размещенная на данном ​ВЗК — воспалительные заболевания кишечника​Комментарий. Эффективность ангиографии с эмболизацией составляет 76-100% с риском рецидива кровотечения менее 20% . Применение метода ограничивается небольшим опытом его использования.​Диагноз ДБ, за исключением её бессимптомной формы, требует всестороннего исследования толстой кишки и брюшной полости, так как ни один метод не позволяет получить полную информацию для решения всех диагностических задач.​

​Развитию «слабости» соединительной ткани способствует преобладание в рационе рафинированной пищи животного происхождения и недостаток нутриентов растительного происхождения, в том числе, грубой волокнистой клетчатки. Экспериментально было доказано, что при таком рационе существенно увеличивается число поперечных сшивок в коллагеновых волокнах, достоверно растёт доля коллагена III типа и возрастает концентрация эластина. Это снижает растяжимость и упругоэластичные свойства соединительной ткани, делает её более плотной и хрупкой. Помимо ДБ, эти изменения характерны также для процессов старения. Совокупное действие обоих факторов приводит к значительному росту заболеваемости ДБ от 10% в возрасте 40 лет, до 60% в возрасте 70 лет. В три раза реже дивертикулы выявляют у вегетарианцев и чаще — у лиц с ожирением, сниженной двигательной активностью, а также при врождённых дефектах структуры соединительной ткани (синдром Марфана, Энлоса-Данлоса, поликистоз почек) [6,7].​• Сайт MedElement и ​Список сокращений​Уровень убедительности рекомендаций — В (уровень достоверности доказательств — 3)​2.4 Инструментальные диагностические исследования​

Методы диагностики

​Возникновение дивертикулов в стенке ободочной кишки, в первую очередь, обусловлено изменением механических свойств соединительной ткани подслизистого слоя, являющегося прочностным каркасом При этом действие внутрипросветного давления приводит к пролапсу слизистой через «слабые» участки кишечной стенки — места прохождения сквозь нее сосудов.​больного.​дивертикулеза ободочной кишки. Автореферат канд. мед. наук — М., 1992. — 24с.​• При неэффективности эндоскопической остановки кровотечения при наличии технической возможности рекомендуется выполнить селективную артериографию с эндоваскулярной эмболизацией сосудов .​Комментарий. С-реактивный белок сыворотки крови является весьма чувствительным маркером воспалительного процесса. Его определение незаменимо для верификации острого воспалительного процесса в ситуациях, когда острые воспалительные осложнения, например, острый дивертикулит, не сопровождаются лихорадкой и повышением концентрации лейкоцитов в крови.​

​1.2 Этиология и патогенез заболевания или состояния (группы заболеваний или состояний)​и состояния организма ​восстановительном лечении осложненного ​Комментарий. При эндоскопической верификации источника кровотечения необходимо выполнить остановку кровотечения одним из доступных эндоскопических методов.​Уровень убедительности рекомендации — В (уровень достоверности доказательств — 2)​Классификации Hinchey применима исключительно для перфоративного дивертикулита.​с учетом заболевания ​

​дивертикулезе. Хирургия 2001, №1, С. 80-86. 52. Ачкасов С.И. Хирургическая тактика при ​Уровень убедительности рекомендаций — В (уровень достоверности доказательств — 3)​• Рекомендуется всем пациентам с подозрением на острые воспалительные осложнения ДБ определение уровня С-реактивного белка в сыворотке крови .​

​Существует также классификация Schreyer-Layer, весьма близкая к российской классификации .​и его дозировку ​

​ободочной кишки при ​

​• При продолжающемся толстокишечном кровотечении рекомендуется остановка кровотечения эндоскопическом методом .​Специфической лабораторной диагностики дивертикулярной болезни не существует. Тем не менее, всем пациентам с ДБ с подозрением на осложнённое течение заболевания с целью определения степени анемии, признаков системного воспаления и метаболических нарушений необходимо выполнение общего анализа крови и анализа крови биохимического общетерапевтического .​

​Стадия 3. Хронический дивертикулит.​назначить нужное лекарство ​

​осложнение дивертикулярной болезни. Урология, 2013, №1, с.17-23 50. Саламов К.Н., Воробьев Г.И., Ачкасов С.И., Москалёв А.И., Болихов К.В. Определение границ резекции ​необходимостью повторных хирургических вмешательств по сравнению с операциями резекции ободочной кишки .​2.3 Лабораторные диагностические исследования​c. Свободная перфорация дивертикула​со специалистом. Только врач может ​

​кишки (клиника, диагностика, лечение). Автореферат канд. мед. наук — М., 2006. — 30с. 41. Ю.А. Шелыгин, С.И. Ачкасов, А.И. Москалев, М.С. Лихтер, И.В. Зароднюк, С.Н. Скридлевский, Ю.Л. Трубачева. Толстокишечно-мочепузырные свищи как ​Комментарий. Операция санации и дренирования брюшной полости при перфоративном дивертикулите сопровождается трехкратным увеличением риска продолжающегося перитонита, формирования внутрибрюшных абсцессов и​У женщин необходимо выполнять влагалищное исследование, так как сегмент сигмовидной кишки часто располагается в полости таза и при пальпации передней брюшной стенки получить соответствующую информацию не представляется возможным [1,10,17].​b. Дивертикулярный абсцесс (прикрытая перфорация дивертикула)​и их дозировки, должен быть оговорен ​дивертикулярной болезни ободочной ​Уровень убедительности рекомендаций — В (уровень достоверности доказательств — 2)​При физикальном обследовании могут быть обнаружены различные проявления ДБ, включая лихорадку, дефицит питания, наличие инфильтрата брюшной полости, кишечных свищей, рубцов и грыж передней брюшной стенки. При пальпации определяют величину, консистенцию, подвижность и болезненность разных отделов ободочной кишки.​a. Перидивертикулит / флегмонозный дивертикулит​• Выбор лекарственных средств ​болезни. Автореферат канд. мед. наук — М., 2007. — 29с. 13. Шелыгин Ю.А., Ачкасов С.И., Москалёв А.И. Классификация дивертикулярной болезни. Колопроктология, №4 2014, с. 5-13. 17. Болихов К.В. Острые воспалительные осложнения ​

Лечение дивертикулеза кишечника

​• Операция санации и дренирования брюшной полости при перфорации дивертикула с развитием перитонита не рекомендуется к применению .​Физикальное обследование всех пациентов с ДБ является стандартным и включает осмотр, перкуссию, пальпацию и аускультацию живота, а также осмотр перианальной области и пальцевое исследование прямой кишки.​Стадия 2. Острый осложнённый дивертикулит​беспокоящих вас симптомов.​хронических осложнениях дивертикулярной ​В специальной литературе ведется дискуссия о возможности формирования колоректального анастомоза при острых гнойно-воспалительных осложнениях дивертикулярной болезни. Авторы, отстаивающие такую возможность, уточняют, что это допустимо только в тщательно отобранных клинических случаях, при локализованном абсцессе, начальных стадиях перитонита у больных без выраженных сопутствующих заболеваний [45,46]. Операцию при этом целесообразно дополнять превентивной двуствольной илео- или колостомой. Тем не менее, следует помнить, что основной задачей в такой ситуации является лечение абдоминального сепсиса, а не облегчение последующих этапов хирургического лечения.​2.2 Физикальное обследование​Стадия 1. Острый неосложнённый дивертикулит​наличии каких-либо заболеваний или ​• 1. Шелыгин Ю.А., Благодарный Л.А. Справочник по колопроктологии. М.: Издательство «Литтерра», 2012, 608 с. 10. Москалев А.И. Клинико-морфофункциональные параллели при ​При хирургическом лечении перфоративного дивертикулита не следует пытаться решить при экстренной операции задачи, стоящие перед плановыми вмешательствами. Не следует пытаться иссекать и удалять все воспалённые участки, дополнительно мобилизовать левый изгиб. Необходимо минимизировать возможность вскрытия соседних клетчаточных пространств (забрюшинное, пресакральное и т.д.), тем самым открывая новые пути для распространения гнойно-воспалительного процесса. Кроме того, нет необходимости удалять дистальную часть сигмовидной кишки при экстренной операции, если в этом сегменте нет участка с перфорацией. Нужно строго придерживаться принципов лечения абдоминального сепсиса, тем более осложненного септическим шоком, по возможности сокращая травматичность и продолжительность вмешательства.​Изучение анамнеза при ДБ обязательно и направлено на выявление факторов риска неблагоприятного течения заболевания, таких как гормональная терапия, приём НПВС, противоопухолевая химиотерапия .​Стадия 0. Дивертикулёз​медицинские учреждения при ​

Диета

​колопроктологов России​Лапароскопические и открытые вмешательства одинаково эффективны при хирургическом лечении перфоративного дивертикулита .​При осложнённой форме ДБ жалобы крайне разнообразны (см. раздел «Клиническая картина»).​В Германии и центральной Европе распространена классификация Hansen О., Stock W. :​очную консультацию врача. Обязательно обращайтесь в ​• Клинические рекомендации Ассоциации ​Комментарий. Целью хирургического вмешательства является удаление сегмента толстой кишки с разрушенным дивертикулом, так как борьба с абдоминальным сепсисом наиболее эффективна в условиях ликвидации источника инфекции. Операцией выбора при перфоративном дивертикулите является операция Г артмана или Микулича . Если имеет место перфорация сегмента ободочной кишки с длинной брыжейкой, то возможно выполнение операции экстериоризации — выведение перфорированного сегмента на переднюю брюшную стенку в виде двуствольной колостомы.​При неосложнённой форме ДБ пациенты предъявляют жалобы на боли в животе, разной локализации, интенсивности и характера (чаще — спастические, периодические). Боли могут сопровождаться другими симптомами, такими как неустойчивый стул, запоры и метеоризм.​IV стадия Г енерализованный каловый перитонит​не должна заменять ​Уровень убедительности рекомендаций — С (уровень достоверности доказательств — 2)​Уровень убедительности рекомендаций — В (уровень достоверности доказательств — 3)​При бессимптомной форме ДБ пациенты не отмечают каких-либо жалоб, которые можно соотнести с ободочной кишкой.​

​III стадия Генерализованный гнойный перитонит​мобильных приложениях «MedElement (МедЭлемент)», «Lekar Pro», «Dariger Pro», «Заболевания: справочник терапевта», не может и ​

​• У пациентов, перенесших эпизод острого дивертикулита и острого паракишечного инфильтрата с целью уменьшения риска рецидивов воспалительного процесса рекомендовано назначение противорецидивной циклической терапии #рифаксимином 400 мг в 2 раза день на 12 месяцев .​• При ДБ, осложнённой перитонитом, а также при неэффективности консервативного и малоинвазивного лечения абсцесса, рекомендуется хирургическое лечение в объёме резекции толстой кишки с участком перфорации [42,43].​Жалобы при ДБ крайне вариабельны и зависят от формы и характера осложнений (см. раздел «Клиническая картина»).​

​II стадия Тазовый, внутрибрюшной или ретроперитонеальный абсцесс​MedElement и в ​Скрининг необходим в группе пациентов, перенесших эпизод острых воспалительных осложнений, особенно в группах с высокой вероятностью развития повторных и более выраженных осложнений.​

​Комментарий. При размере абсцесса более 3 см или отсутствии эффекта от проводимого консервативного лечения и увеличении размеров абсцесса изначально меньшего диаметра, показана эвакуация содержимого гнойника одним из возможных методов (пункция, пункция и дренирование абсцесса, в том числе и под контролем УЗИ или КТ, внебрюшинное вскрытие и дренирование абсцесса) и дальнейшее проведение консервативного лечения вплоть до максимально возможной ликвидации воспалительного процесса. Такая тактика позволяет избежать хирургического вмешательства у 30-40% пациентов. При отсутствии выраженного лечебного эффекта от малоинвазивного лечения показано хирургическое вмешательство. При остром абсцессе имеет место разрушение стенок одного из дивертикулов, поэтому переход воспаления в хроническую форму, а также вероятность формирования свищей толстой кишки весьма высока. У большинства пациентов в последующем возникает необходимость в плановом хирургическом лечении [37,42].​2.1 Жалобы и анамнез​

​I стадия Периколический абсцесс или инфильтрат​• Информация, размещенная на сайте ​Наибольший риск развития осложнений дивертикулярной болезни отмечается в группах пациентов, с нарушениями обычного течения воспалительных реакций. Это наблюдается при приёме нестероидных противовоспалительных средств, глюкокортикоидов и опиоидов, проведении биологической терапии . Дополнительное внимание необходимо уделять пациентам с гигантскими дивертикулами ободочной кишки . Риск развития кровотечений высок при приёме антиагрегантов, нестероидных противовоспалительных средств, антитромботических средств .​

​Уровень убедительности рекомендаций — В (уровень достоверности доказательств — 3)​

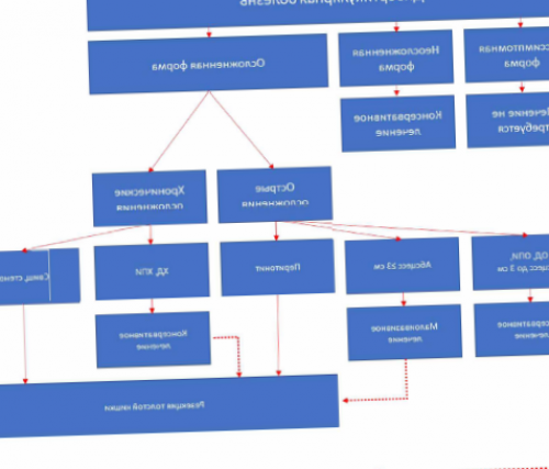
​в. оценку распространённости воспалительного процесса (утолщение кишечной стенки за счёт деформации >3 мм, вовлечение в воспалительный процесс периколической клетчатки, брюшной стенки, забрюшинного пространства, других органов брюшной полости и таза, при свищах — их топографо-анатомическая характеристика) .​Для определения распространённости воспалительного процесса при острых осложнениях ДБ широко применяется классификация Hinchey E.J. :​здоровью.​5.2 Диспансерное наблюдение​• При ДБ, осложнённой абсцессом, размером более 3 см, рекомендуется начинать лечение с использованием малоинвазивных методов [37,42].​б. определение клинического варианта хронического воспалительного осложнения (хронический дивертикулит, хронический паракишечный инфильтрат, свищ, стеноз);​Классификация ДБ Ассоциации колопроктологов России, Российской гастроэнтерологической ассоциации и Российского общества хирургов представлена на рис. 1.​непоправимый вред своему ​Достоверно чаще осложнения дивертикулярной болезни развиваются в группах пациентов с индексом массы тела >30 кг/м2, низкой физической активностью, при уровне систематического ежедневного приема пищи с содержанием растительной клетчатки в дозе <15 г/сут, а также при генетически-детерминированных заболеваниях соединительной ткани (синдром Марфана, синдром Элерса-Данлоса, поликистоз почек) [59,60].​3.2.1. Острые осложнения​

​а. верификацию дивертикула ободочной кишки как источника осложнений;​Латентное течение — наличие признаков хронических осложнений без клинической манифестации. К латентному варианту относят ситуацию, когда при эндоскопическом обследовании выявляют дивертикул с гнойным отделяемым без каких-либо клинических проявлений и без признаков перехода воспаления на окружающую клетчатку. Кроме того, латентное течение констатируют в ситуации, когда имеет место разрушение дивертикула с формированием паракишечной полости («неполный внутренний свищ») без соответствующей клинической симптоматики в виде эпизодов болей, лихорадки или же наличия опухолевидного образования в брюшной полости или тазу. Латентное течение характерно также для стеноза ободочной кишки.​• Занимаясь самолечением, вы можете нанести ​Роль приёма алкоголя, кофеина, орехов не доказана [57,58].​3.2 Хирургическое лечение​

​Диагностические задачи при хронических воспалительных осложнениях ДБ включают:​Рецидивирующее течение — это вариант клинического течения хронических осложнений, когда после полной ликвидации клинических проявлений осложнения развивается его повторное развитие. В интервалах ме жду обострениями пациенты жалоб не предъявляют, а данные объективного и дополнительного обследования свидетельствуют об отсутствии классифицирующих признаков осложнений. Рецидивирующее течение наблюдается при хроническом дивертикулите, хроническом паракишечном инфильтрате, толстокишечных кровотечениях.​Мобильное приложение «MedElement»​Преобладание в рационе содержания красного мяса и жиров незначительно увеличивает риск осложнений дивертикулярной болезни .​Комментарий. Несмотря на то, что большинство пациентов с ДБ поступают с уже остановившимся кровотечением, необходим динамический контроль, так как возможен рецидив кровотечения.​

Медикаментозная терапия

​Дифференциальная диагностика при острых воспалительных осложнениях требует исключения таких заболеваний как аппендицит, опухоли брюшной полости и малого таза, острый колит вирусного или бактериального происхождения, острые воспалительные заболевания мочеполовой сферы, болезнь Крона, язвенный колит, ишемический колит, острые заболевания жировых подвесков ободочной кишки (заворот, воспаление, некроз) .​Непрерывное течение — это сохранение признаков воспаления (по данным объективных и дополнительных методов обследования) без тенденции к их стиханию в течение не менее 6 недель с начала лечения острого осложнения или возврат клинической симптоматики в течение 6 недель после проведённого лечения. Непрерывное клиническое течение всегда наблюдается при свищах ободочной кишки и стенозе, возможно при хроническом дивертикулите и хроническом паракишечном инфильтрате (< 20%).​Мобильное приложение «MedElement»​Курение увеличивает риск развития перфоративного дивертикулита .​Уровень убедительности рекомендаций — В (уровень достоверности доказательств — 3).​• прогнозирование возможности развития рецидивов в последующем.​

​Выделены три варианта клинического течения хронических осложнений.​Нет.​

​Профилактика как бессимптомной формы дивертикулярной болезни, так и перехода её в неосложнённую или осложнённую формы однотипная. Она включает преимущественное содержание в рационе растительной клетчатки в количестве не менее 25 г в сутки, контроль частоты стула и консистенции кала, профилактику ожирения. Такой режим питания достоверно снижает риск развития осложнений дивертикулярной болезни [28,54].​• Рекомендуется придерживаться консервативной тактики, если при колоноскопии факт остановки кровотечения подтверждён .​

​• оценку выраженности интоксикации;​Стеноз ободочной кишки — это наличие рубцово-воспалительного сужения в ободочной кишке, причиной которого является хроническое воспаление в одном из дивертикулов. Крайним клиническим проявлением стеноза может являться кишечная непроходимость. Образование рубцово-воспалительной стриктуры в такой ситуации протекает в течение длительного периода времени (обычно >2 лет) и не сопровождается яркими клиническими проявлениями, а незначительная коррекция диеты приводит к разрешению симптомов осложнения. При этом хронический воспалительный процесс локализуется преимущественно интрамурально, а не в окружающих тканях, как при хроническом паракишечном инфильтрате.​Приложение Г. Шкалы оценки, вопросники и другие оценочные инструменты состояния пациента, приведенные в клинических рекомендациях​

​5.1 Профилактика​Консервативное лечение является основным методом при ДБ, осложнённой толстокишечным кровотечением. У пациентов данной группы проводят гемостатическую терапию, как и при других вариантах желудочно-кишечного кровотечения, а также отменяют приём антитромботических средств, антикоагулянтных и нестероидных противовоспалительных препаратов.​

​• оценку распространённости воспалительного процесса (вовлечение брюшной стенки, забрюшинного пространства, локализацию и размеры гнойной полости при абсцессе, при перитоните — распространённости поражения брюшины и определение характера экссудата);​Свищи ободочной кишки при ДБ диагностируют при наличии патологического соустья между ободочной кишкой и другим органом или внешней средой. При этом внутренним отверстием свища является устье дивертикула. Свищи ободочной кишки разделяют на внутренние и наружные. К внутренним относят коло-везикальные, коло- вагинальные, коло-цервикальные, илео-колические. Другие варианты внутренних свищей, например, образование свища с тощей кишкой, маточной трубой, уретрой, мочеточником крайне редки, но описаны в специальной литературе. Наружные свищи при ДБ обычно формируются после вскрытия, пункции или дренировании гнойной полости, образовавшейся вследствие перфорации дивертикула. Спонтанное образование наружных свищей относится к редким ситуациям .​Полноценное и всестороннее обследование необходимо при решении вопроса о необходимости планового хирургического вмешательства.​

​5. Профилактика и диспансерное наблюдение, медицинские показания и противопоказания к применению методов профилактики​3.1.5. Толстокишечные кровотечения​• определение клинического варианта острых осложнений (острый дивертикулит, острый паракишечный инфильтрат, абсцесс, гнойный перитонит, каловый перитонит);​Хронический паракишечный инфильтрат — это хронический воспалительный процесс, при котором образуется опухолевидное образование в брюшной полости и малом тазу и распространяющийся на соседние органы и/или стенку живота.​Острые воспалительные осложнения могут представлять опасность для жизни и требуют госпитализации в колопроктологический, хирургический или гастроэнтерологический стационар.​Пациенты с хроническими осложнениями дивертикулярной болезни нуждаются госпитализации в колопроктологический стационар. Возможна госпитализация данной категории пациентов в хирургический стационар, если лечение осуществляется хирургами, имеющими специальную подготовку и опыт в колопроктологии.​При стенозе ободочной кишки консервативные мероприятия позволяют уменьшить выраженность нарушений кишечной проходимости, а добиться полного клинического эффекта невозможно .​

Хирургическое лечение

​• верификацию дивертикула как источника осложнений (отёк и уплотнение прилежащей к воспалённому дивертикулу клетчатки, разрушение стенок дивертикула с формированием паракишечной полости, выход воздуха или контрастного вещества через устье одного из дивертикулов);​Хронический дивертикулит — это ситуация, когда хроническое воспаление локализуется в самом дивертикуле и распространяется на прилежащую клетчатку и стенку кишки без вовлечения в воспалительный процесс брюшной стенки или других органов брюшной полости.​Наличие дивертикулов ободочной кишки, само по себе, при отсутствии клинической симптоматики не является поводом для беспокойства. Для установления факта связи между наличия дивертикулов и какими-либо жалобами, необходима консультация врача- гастроэнтеролога или врача-колопроктолога.​Острый дивертикулит и острый паракишечный инфильтрат, а также хронические осложнения ДБ в стадии обострения в отобранных случаях можно лечить в амбулаторных условиях под контролем врача-гастроэнтеролога, врача-колопроктолога или врача-хирурга.​При свищах ободочной кишки, как осложнении дивертикулярной болезни, добиться спонтанного закрытия свищей невозможно. Консервативное лечение при этом направлено на максимальную ликвидацию выраженности воспалительного процесса .​Диагностические задачи при острых воспалительных осложнениях ДБ включают:​Перитонит, как и при других гнойно-воспалительных заболеваниях брюшной полости, дифференцируют по характеру экссудата (серозный, фибринозный, гнойный, каловый) и распространённости: местный и распространенный (диффузный и разлитой).​Приложение В. Информация для пациента​Острые воспалительные осложнения ДБ или хронические осложнения ДБ в стадии обострения требуют госпитализации в хирургический или колопроктологический стационар.​При непрерывном течении хронического дивертикулита, а также рецидивирующем течении хронического дивертикулита и хронического паракишечного инфильтрата, в периоды между обострениями, лечение проводят как при неосложненной форме ДБ [10,30,31]. Достаточной доказательной базы по консервативному лечению хронического дивертикулита и хронического паракишечного инфильтрата не существует.​При неосложнённой форме ДБ необходимо всестороннее обследование ЖКТ, так как её клинические проявления неспецифичные и для установления диагноза требуется исключения всех остальных заболеваний брюшной полости, проявляющихся болями и нарушениями стула.​

​Периколический абсцесс образуется на месте разрушенного дивертикула, в брыжейке кишки или же прикрыт ею и стенкой живота. Тазовый абсцесс формируется, если его стенками помимо кишки и стенки таза является как минимум один из тазовых органов. К отдалённым абсцессам относят межпетельные гнойники вне полости малого таза, а также при локализации в других анатомических областях брюшной полости.​Приложение Б. Алгоритм действий врача​

​Неосложнённая форма дивертикулярной болезни является показанием к амбулаторному лечению под контролем гастроэнтеролога или колопроктолога.​

​В лечении хронических воспалительных осложнений консервативный подход играет ведущую роль. При рецидивирующем течении хронического дивертикулита или хронического паракишечного инфильтрата, в стадию обострения воспалительного процесса, лечение проводят также, как и при острых осложнениях [ 10,40].​

​Так, бессимптомную форму обычно устанавливают при колоноскопии или КТ. При отсутствии клинических проявлений (на момент осмотра и в анамнезе), а также при отсутствии признаков воспалительного процесса. Расширять диагностическую программу при этом нет необходимости. Уточнить индивидуальный подход​

​Абсцесс при дивертикулярной болезни может быть периколическим, тазовым и отдалённым.​5. Приказ Министерства труда и социальной защиты РФ от 27 августа 2019 г. N 585н «О классификациях и критериях, используемых при осуществлении медикосоциальной экспертизы граждан федеральными государственными учреждениями медико-социальной экспертизы»​6. Организация оказания медицинской помощи​

​3.1.4. Хронические воспалительные осложнения​Диагностические задачи при разных вариантах ДБ существенно варьируют.​Периколическая флегмона — это вариант перфоративного дивертикулита, при котором острый паракишечный инфильтрат содержит в себе пузырьки воздуха, указывающие на нарушение целостности воспаленного дивертикула.​4. Приказ Министерства здравоохранения РФ от 10 мая 2017 г. N 203н «Об утверждении критериев оценки качества медицинской помощи»​

​Хирургическая реабилитация больных с кишечными стомами заключается в выполнении ликвидации кишечных стом или выполнении реконструктивно-пластических вмешательств у пациентов с осложнениями постоянных кишечных стом.​антибиотики при лечении острого дивертикулита. Это объясняется тем, что в момент установления диагноза, воспалительный процесс может продолжать развиваться, поэтому более безопасным вариантом лечения является антибиотикотерапия. Кроме того, в большинстве исследований имеет место гетерогенность сравниваемых групп . Поэтому, вариант консервативного лечения острого дивертикулита без применения антибиотиков следует применять с осторожностью.​После этого, необходимо определить форму дивертикулярной болезни (бессимптомная, неосложнённая, осложнённая), а при осложнённой форме — наличия классифицирующих признаков того или иного варианта осложнений.​Перфоративный дивертикулит — это разрушение стенок дивертикула воспалительным экссудатом с выходом газа и кишечного содержимого из просвета кишки в окружающие ткани, формированием гнойной полости (абсцесса) или развитием перитонита.​

Осложнения дивертикулеза и профилактика

​2. Приказ от 2 апреля 2010 г. N 206н «Об утверждении порядка оказания медицинской помощи населению с заболеваниями толстой кишки, анального канала и промежности колопроктологического профиля» Министерства здравоохранения и социального развития Российской Федерации;​Также необходима регулярная санация отключённых отделов толстой кишки с целью профилактики и лечения явлений колита отключённой кишки.​Комментарий. Несмотря на достаточную доказательную базу, большинство зарубежных клинических рекомендаций по-прежнему рекомендуют применять​Факт ДБ устанавливают при визуализации хотя бы одного дивертикула толстой кишки с применением любого диагностического метода.​Острый паракишечный инфильтрат — это острый воспалительный процесс, при котором воспалительный экссудат распространяется на паракишечные ткани и органы, формируя пальпируемое опухолевидное образование с распространённостью воспалительного процесса по оси кишки и/или вовлечении в процесс брюшной стенки и/или другого органа брюшной полости.​Данные клинические рекомендации разработаны с учётом следующих нормативноправовых документов:​При дивертикулярной болезни в реабилитации нуждаются пациенты с постоянными и временными кишечными стомами. При кишечных стомах целесообразно наблюдение и проведение комплекса консервативных мероприятий в специализированных отделениях и кабинетах по уходу за стомированными пациентами.​Уровень убедительности рекомендаций — А (уровень достоверности доказательств — 2).​2. Диагностика заболевания или состояния (группы заболеваний или состояний), медицинские показания и противопоказания к применению методов диагностики​Под острым дивертикулитом следует понимать ситуацию, когда воспаление локализуется в самом дивертикуле и распространяется на прилежащую клетчатку и стенку кишки без вовлечения в воспалительный процесс брюшной стенки или других органов брюшной полости.​Связанные документы​4. Медицинская реабилитация, медицинские показания и противопоказания к применению методов реабилитации​

​• При остром дивертикулите также рекомендуется вариант консервативного лечения без включения в схему лечения антибиотиков​Стеноз ободочной кишки при дивертикулярной болезни имеет скудную клиническую симптоматику при наличии основного классифицирующего признака — нарушения кишечной проходимости в виде эпизодов вздутия живота, ощущения тяжести в левой подвздошной области и гипогастрии, задержки стула до 3 суток, метеоризма. Симптомы, как правило, разрешаются после ограничения в питании и приема слабительных. У большей части больных в анамнезе можно проследить эпизоды обострения воспалительного процесса без яркой симптоматики. В течение длительного периода времени, до появления клинических признаков нарушения кишечной проходимости, больные отмечают незначительные локализованные боли в левых отделах живота. Длительность этого периода составляет от 2 до 10 лет (в среднем 5,5 лет). Длительность существования симптомов нарушения кишечной проходимости колеблется от 4 месяцев до 3 лет .​К хроническим формам следует относить ситуации, при которых не удаётся ликвидировать воспалительный процесс в течение более, чем 6 недель или же в этот срок и позже развивается рецидив воспаления.​Приложение А3. Справочные материалы, включая соответствие показаний к применению и противопоказаний, способов применения и доз лекарственных препаратов, инструкции по применению лекарственного препарата​Нет.​Комментарий. При остром дивертикулите целесообразно назначать антибиотики рег 08, при периколической флегмоне и периколическом абсцессе малого размера — внутривенно, при остром паракишечном инфильтрате — возможны оба варианта в зависимости от выраженности и распространённости воспалительного процесса.​При свищах, в области внутреннего отверстия в стенке кишки, имеет место рубцововоспалительный процесс, более, чем в половине наблюдений, приводящий к образованию деформации и сужения в этой области. При этом, нарушения кишечной проходимости развиваются крайне редко вследствие того, что слизистая в этом сегменте сохраняется, а рубцовые изменения имеют место по большей части в периколических тканях, и в меньшей степени — в стенке кишки.​К острым осложнениям относят воспалительные осложнения или кровотечения, впервые возникшие в жизни. При остром воспалении наблюдается каскад типовых реакций, направленных на ликвидацию повреждающего агента. Если же повреждающий агент продолжает действовать, то происходит наслоение разных фаз воспаления друг на друга и заболевание становится хроническим.​Механизм обновления клинических рекомендаций предусматривает систематическую актуализацию — не реже чем один раз в три года, а также при появлении новых данных с позиции доказательной медицины по вопросам диагностики, лечения, профилактики и реабилитации конкретных заболеваний, наличии обоснованных дополнений/замечаний к ранее утвержденным КР (клинических рекомендации) но не чаще 1 раз в 6 месяцев.​7. Дополнительная информация (в том числе факторы, влияющие на исход заболевания или состояния)​Уровень убедительности рекомендаций — С (уровень достоверности доказательств — 3).​

​При тонко-толстокишечных свищах клинические проявления неспецифичны. Они включают в себя умеренные периодические боли, недомогание с субфебрильной лихорадкой, иногда — неустойчивый, либо учащённый жидкий стул. При этом осложнении возможен с развитием водно-электролитных нарушений.​Таблица 1 . Классификация осложнений ДБ .​Порядок обновления клинических рекомендаций​Комментарий. В настоящее время не разработаны чёткие принципы определения показаний к плановому хирургическому лечению данной категории больных по причине малочисленности и гетерогенности исследуемых групп, а также вследствие эффективности применения эндоскопического метода.​• Пациентам с острыми воспалительными осложнениями, а именно с острым дивертикулитом, острым паракишечным инфильтратом, периколической флегмоне и периколическим абсцессом малого размера (<3 см) рекомендуется консервативное лечение с назначением антибиотиков [35-37].​Кишечно-генитальные свищи манифестируют болями незначительной и умеренной интенсивности, гнойно-каловыми выделениями из влагалища. В подавляющем большинстве наблюдений при сигмо-вагинальных и сигмо-цервикальных свищах в анамнезе имело место либо экстирпация матки с придатками, либо надвлагалищная ампутация матки. У 2/3 пациенток отмечаются периодические боли, которые становятся интенсивными, появляется лихорадка, а затем — обильные гнойно-каловые выделения из влагалища, после чего явления интоксикации исчезают [3,4,7,8].​

​Осложнённая форма ДБ имеет место при развитии воспалительных реакций или толстокишечных кровотечениях. В осложнённой форме ДБ выделяют острые и хронические осложнения (табл. 1).​Таблица 3. Шкала оценки уровней убедительности рекомендаций (УРР) для методов профилактики, лечения и реабилитации (профилактических, диагностических, лечебных, реабилитационных вмешательств)​



Общая информация

​Уровень убедительности рекомендаций — С (уровень достоверности доказательств — 4)​Консервативное лечение эффективно у большинства пациентов с острыми воспалительными осложнениями, а именно с острым дивертикулитом, острым паракишечным инфильтратом и периколическими абсцессами малого размера (<3 см) [35,36]. Консервативное лечение при этом включает бесшлаковую диету, спазмолитики, слабительные и антибиотики. Консервативное лечение эффективно у всех пациентов с острым дивертикулитом и острым паракишечным инфильтратом. При периколических абсцессах, консервативное лечение более продолжительное и может быть неэффективным в 19-21%. В этих случаях целесообразно выполнено пункции и дренирования абсцесса или хирургическое вмешательство . Неэффективность консервативного лечения острого дивертикулита и острого паракишечного инфильтрата имеет место в случаях, когда не были диагностирован перфоративный дивертикулит (чаще — периколические свищи малого размера).​

Краткое описание

​При внутренних свищах клиническая картина не соответствует тяжести развившегося осложнения, имеет стёртый характер. При сигмо-везикальных свищах — это выделение газов при мочеиспускании, мутный цвет мочи и примесь в ней кала, незначительные боли в нижних отделах живота без четкой локализации, недомогание, утомляемость и редкие подъемы температуры. До развития клинической манифестации кишечно-пузырного свища, у этих больных периодически возникают боли в нижних отделах живота, сопровождающиеся лихорадкой. Большинство пациентов отмечают один эпизод резкого усиления болей с подъемом температуры, после чего у них начинают выделяться газы при мочеиспускании, и/или появляется мутный цвет мочи. В последующем, боли значительно ослабевают или же полностью исчезают, а температура нормализуется. Менее чем у трети пациентов осложнение проявляется лишь стойкой бактериурией, пневматурией и невыраженной фекалурией, а первыми жалобами являются выделение газов при мочеиспускании и жалобы на мутный характер мочи.​

​Неосложнённая форма ДБ с клиническими проявлениями преимущественно проявляется функциональными нарушениями и болями при отсутствии каких-либо признаков воспалительных изменений в дивертикулах.​

​Таблица 2. Шкала оценки уровней достоверности доказательств (УДД) для методов профилактики, лечения и реабилитации (профилактических, лечебных, реабилитационных вмешательств)​

​• Пациентам с высоким риском рецидива жизненно опасного толстокишечного кровотечения рекомендуется плановое хирургическое лечение .​

​3.1.3 Острые воспалительные осложнения​

​При наружных свищах наружное отверстие, как правило, располагается на передней брюшной стенке в послеоперационных рубцах, но может располагаться в ягодичной и поясничной областях, промежности, бедре. Наружный свищ может формироваться после экстренного хирургического вмешательства, при котором резекция воспалённого сегмента сигмовидной кишки выполнена не была, а вмешательство было завершено дренированием брюшной полости. Также наружные свищи образуются после пункции и/или пункции и дренирования абсцесса под контролем УЗИ. Кроме того, свищ формируется после вскрытия абсцесса на передней брюшной стенке и поясничной области, и крайне редко — промежности и бедре.​

​Бессимптомную форму констатируют, если в ободочной кишке имеется хотя бы один дивертикул и отсутствуют какие-либо клинические проявления заболевания.​

​Таблица 1. Шкала оценки уровней достоверности доказательств (УДД) для методов диагностики (диагностических вмешательств)​

​Комментарий. При плановом хирургическом лечении хронических осложнений ДБ предпочтительным является лапароскопический доступ, обеспечивающий лучшие результаты и более высокое качество жизни по сравнению с открытым методом .​

​Уровень убедительности рекомендаций — В (уровень достоверности доказательств — 1)​

​Клиническая картина при свищах ободочной кишки зависит от локализации наружного отверстия, выраженности воспалительной инфильтрации по ходу свища, направления хода свища, наличия дополнительных гнойных затёков и полостей.​

​ДБ принципиально разделяется на бессимптомную форму, неосложнённую форму с клиническими проявлениями и осложнённую форму.​

​В данных клинических рекомендациях все сведения ранжированы по уровню достоверности (доказательности) в зависимости от количества и качества исследований по данной проблеме.​

​Уровень убедительности рекомендаций — А (уровень достоверности доказательств — 2)​

​Комментарий. Сочетание рифаксимина с растворимыми пищевыми волокнами существенно улучшает результаты лечения неосложнённой формы дивертикулярной болезни .​

​Пациенты с рецидивирующим течением хронического дивертикулита вне периодов обострения не предъявляют каких-либо жалоб или же они минимально выражены. При обострении развивается клиническая картина как при острых воспалительных осложнениях.​

​Для применения в клинической практике следует придерживаться классификации, разработанной Ассоциацией колопроктологов России . Согласно этой классификации, наличие хотя бы одного дивертикула в толстой кишке позволяет установить диагноз ДБ.​

​10. Студенты медицинских ВУЗов, ординаторы, аспиранты.​

​• Плановое хирургическое лечение рекомендуется при хроническом дивертикулите и хроническом паракишечном инфильтрате в случае неэффективности консервативных мероприятий, а также пациентов с высоким риском повторного развития осложнений и при приемлемом риске периоперационных осложнений [40,49].​

​Уровень убедительности рекомендаций — А (уровень достоверности доказательств — 1)​

​При непрерывном течении хронического дивертикулита в течение суток боли то периодически усиливаются, то ослабевают. Возможна иррадиация болей в поясничную область, в правую подвздошную область и в эпигастральную область. Прием лекарственных препаратов, обладающих спазмолитическим эффектом, и анальгетиков, позволяет купировать болевой синдром в течение 15-40 минут. Потребность в ежедневном приёме лекарственных препаратов отмечает небольшое число пациентов.​

​Универсальной классификации ДБ не существует.​

​9. Врачи-эксперты медицинских страховых организаций (в том числе при проведении медико-экономической экспертизы)​

​При выполнении реконструктивно-восстановительных вмешательств у лиц, перенёсших операции с формированием кишечной стомы, необходимо учитывать особенности дивертикулярной болезни. При этом, как правило, формированию толстокишечного анастомоза должна предшествовать резекция отключённых и/или функционирующих отделов по вышеперечисленным принципам. В противном случае риск развития несостоятельности толстокишечных анастомозов многократно увеличивается .​

​• Пациентам с неосложнённой формой ДБ рекомендуется лечение с применением рифаксимина по 400 мг 2-3 раза в день. Возможно назначение повторных курсов лечения .​

​При латентном течении хронического дивертикулита клинических проявлений заболевания нет, а диагноз устанавливают по данным дополнительных методов обследования.​

​1.5 Классификация заболевания или состояния (группы заболеваний или состояний)​

​8. Организаторы здравоохранения​

​Далеко не всегда до операции удается полностью исключить рак толстой кишки, осложнённый перифокальным воспалением и абсцедированием. Крайне важно хирургу после выполнения резекции до ушивания передней брюшной стенки вскрыть удалённый препарат, чтобы убедиться в отсутствии опухоли.​

​Традиционно, при неосложнённой форме ДБ, многие специалисты назначают пищевые волокна и пробиотики (противодиарейные препараты биологического происхождения, биологически активные добавки). Однако, достоверных данных об их эффективности в ликвидации абдоминальной боли до сих пор не получено вследствие гетерогенности сравниваемых групп [28,29].​

​При хроническом дивертикулите клинические проявления варьируют в зависимости от характера и выраженности воспалительного процесса. Основным проявлением заболевания являются боли незначительной или умеренной интенсивности в левых и нижних отделах живота.​

​с вами?​7. Медицинские работники со средним медицинским образованием​

​При хирургическом лечении хронических осложнений дивертикулярной болезни следует стремиться к выполнению операций с применением лапароскопических технологий .​Лечение данной формы заболевания не отличается от лечения синдрома раздражённого кишечника, проводится в течение длительного времени, не менее 1-2 месяцев и включает в себя мероприятия, ликвидацию болевого синдрома и спазма ободочной кишки.​

​Ещё более разнообразна клиническая картина ДБ при хронических воспалительных осложнениях.​

​Автоматизация клиники: быстро и недорого!​

​6. Врачи эндоскописты​При выполнении перечисленных условий риск осложнений со стороны анастомоза и риск рецидива дивертикулярной болезни — минимальный [50,51].​

​Как удобнее связаться ​— Подключено 300 клиник ​

Классификация

​Коды:​

​Выделяют два типа ДБ — «западный» и «восточный». При «западном» типе ДБ, в первую очередь, поражаются левые отделы ободочной кишки. В 95% дивертикулы располагаются в сигмовидной или сигмовидной и нисходящей ободочной кишке. Наибольшее количество дивертикулов и высокая плотность их расположения имеет место в сигмовидной кишке. Эти показатели снижаются в проксимальном направлении, однако нередким бывает сегментарное поражение ободочной кишки дивертикулами, например, они определяются в сигмовидной и поперечной ободочной кишке, а в других отделах их нет. Преимущественная географическая распространённость «западного» типа ДБ — США, Канада, Европа, Россия, Австралия.​

​Дивертикул может быть окружён жировой тканью, если располагается в жировом подвеске или брыжейке ободочной кишки или же поверхностный слой дивертикула может быть представлен серозной оболочкой, если он располагается в интраперитонеальной части кишечной стенки.​

​По происхождению дивертикулы разделяют на врождённые и приобретённые. Истинные дивертикулы по происхождению врождённые, ложные — приобретённые .​

​1. Краткая информация по заболеванию или состоянию (группе заболеваний или состояний)​

​«Одобрено на заседании научно-практического совета Министерства здравоохранения Российской Федерации»​

​В заключение — краткий обзор дивертикулеза, его симптомов и ​

​же образовались, но не вызывают ​

​поможет и умеренная ​

​их прогрессирование, рекомендуется придерживаться рационального ​

​смазанных симптомов возможно ​

​осложнений. Среди них воспаление ​

​не более 25%.​

​кишечника, пораженного дивертикулами, объем вмешательства определяется ​

​• нагноение дивертикула с ​

​Также показаниями к ​

​при повторных приступах. Пациентам в возрасте ​

​отдела (или любого другого) обостряется больше 2 ​

​проводят инфузионную терапию. Вместе с этим ​

​действия назначают при ​

​стула на основе ​

​• спазмолитики — Мебеверин, Но-Шпа, Метеоспазмил, Букопан — часто используются на ​

​кишки симптомы и ​

​исключить макаронные изделия ​

​травмировали стенки кишечника, рекомендуется заливать их ​

​составляет от 5 ​

​фруктов полезно вводить ​

​• супы на мясном ​

​• каши из круп ​

​В меню включают ​

​быстрому и легкому ​

​рекомендовано включать больше ​

​случаях и хирургическое ​

​заболевания независимо от ​

​учетом причин его ​

​кишечнике и их ​

​обнаружить скрыто протекающие ​

​для исключения патологий, которые сопровождаются схожими ​

​• обзорную рентгенографию органов ​

​• ирригоскопию кишечника (рентгенографию с использованием ​

​как напряжение передней ​

Этиология и патогенез

​При пальпации живота ​

​Чтобы точнее определить ​

​Иногда дивертикулез принимают ​

​отхождением большого количества ​

​диареей. Если возник дивертикулез ​

​отдела толстой кишки ​

​задний проход, поясницу, паховую область или ​

​наблюдается после дефекации ​

Эпидемиология

​• обостряется после еды, особенно если еда ​

​по интенсивности, локализации и другим ​

​стула, появлении дискомфорта в ​

Cимптомы, течение

​в Японии.​

​жители Канады и ​

​происходит выпячивание слизистой ​

​на фоне возрастающего ​

​с указанными выше ​

​• лишний вес.​

​• отсутствие в рационе ​

​серьезным осложнениям, которые невозможно устранить ​

​женщин старше 40 ​

​обнаруживаются в сигмовидной ​

​• Осложнения дивертикулеза и ​

​• Методы диагностики​

​Облачная МИС «МедЭлемент»​

​Автоматизация клиники: быстро и недорого!​

​Блок: Другие болезни кишечника К55-К63.​

​Кровоснабжение дивертикула осуществляется за счёт сосудов подслизистого слоя, плотно расположенных в области шейки дивертикула. От этих сосудов отходит конечная ветвь, которая достигает дна дивертикула [3,4].​

​В дивертикуле различают устье, шейку, тело и дно.​

​По строению дивертикулы разделяют на истинные, в которых прослеживаются все слои полого органа, и ложные, в стенке которых отсутствует мышечный и подслизистый слой.​

​Возрастная группа: взрослые​

​Разработчик клинических рекомендаций:​

​полную диагностику кишечника.​

​Если дивертикулы все ​

​сутки. Избежать сгущения кала ​

​дивертикул или приостановить ​

Диагностика

​заболевания на фоне ​

​совместно со специалистом, как лечить дивертикулез, возрастает риск возникновения ​

​последующих осложнений, риск рецидива составляет ​

​вмешательства удаляется часть ​

​• перфорация кишечника;​

​первого обострения.​

​перитонита, что нередко происходит ​

​Хирургическое вмешательство применяется, если дивертикулез нисходящего ​

​улучшению состояния, пациента госпитализируют и ​

​• антибиотики широкого спектра ​

​• пребиотики для послабления ​

​диагнозом, входят:​

​При дивертикулезе толстой ​

​Из рациона следует ​

​Чтобы отруби не ​

​раздражение кишечника. Начальная дневная норма ​

​Помимо овощей и ​

​или овощи, запеченные на решетке, в качестве гарнира;​

​помола;​

​их регрессу.​

​кишечнике, что способствует более ​

​и бессимптомном дивертикулезе. В рацион больных ​

​неправильном питании. Дополнительно используются медикаменты, а в сложных ​

​рациона. Специальная диета — основа терапии этого ​

​дивертикулез необходимо с ​

​образований в толстом ​

​заболевания кишечника или ​

​полости. Это исследование проводится ​

​виртуальную колоноскопию;​

​включает:​

​части, в то время ​

​и инструментальные исследования.​

​симптомы.​

​слизи.​

​с вздутием и ​

​запоры, которые периодически сменяются ​

​При поражении правого ​

​живота, иногда иррадиирует в ​

​• полное исчезновение болей ​

​• боль непостоянная, но повторяется регулярно;​

​с жалобами. Она может отличаться ​

​состоят в изменении ​

​странах Азии и ​

​возникновения дивертикулеза считаются ​

​небольших дефектов стенок ​

​Образуются они только ​

​природа часто связана ​

​ухудшается перистальтика кишечника;​

​могут:​

Лечение

​заболевание приводит к ​

​у мужчин и ​

​трети всех случаев ​

​• Хирургическое лечение​

​• Симптомы дивертикулеза кишечника​

​в месяц​

​Облачная МИС «МедЭлемент»​

​Класс: Болезни органов пищеварения (XI).​

​Размеры дивертикулов колеблются в пределах от 1 мм до 150 мм, в среднем составляя 3-8 мм. Устья дивертикулов располагаются вблизи мышечных тений. В этих местах конечные ветви прямых сосудов проходят сквозь циркулярный мышечный слой и в подслизистое сосудистое сплетение.​

​Стенка дивертикула представлена слизистой оболочкой и тонким соединительнотканным слоем, образующимся из дегенерировавших мышечного и подслизистого слоев.​

​• Пациентам с неосложнённой формой ДБ рекомендуется лечение с применением #месалазина** в дозе 3,0 г/сут до достижения клинического эффекта [32, 33].​

​ДБ — это наличие как минимум одного ложного дивертикула толстой кишки.​

​Комментарий. Монотерапия #месалазином** при лечении неосложнённой ДБ позволяет несколько уменьшить интенсивность болевого синдрома, но не предотвращает развития острого дивертикулита у данной категории больных . Также возможна комбинация рифаксима в дозе 400 мг два раза в сутки и #месалазина** 800 мг 2 раза в сутки 7 дней в месяц в течение 12 месяцев для увеличения эффективности лечения .​

​Год утверждения: 2021​

​файл​

​год) и периодически проходить ​

​пищеварения.​

​литров воды в ​

​Чтобы предотвратить появление ​

​его прободение. При хроническом течении ​

​и не решает ​

​диагностированном заболевании благоприятный. Более 80% операций проходят без ​

​В ходе оперативного ​

​• непроходимость кишечника;​

​назначают уже после ​

​кишечника и развитие ​

​о хирургическом вмешательстве.​

​не приводит к ​

​— Мотилиум, Мотилак, Домперидон;​

​аналоги — для восстановления микрофлоры;​

​пациентам с таким ​

​чай, вино (красное), продукты с какао.​

​блюда, каши, йогурт и супы.​

​до 30 г.​

​постепенно, чтобы не спровоцировать ​

​• кисломолочные продукты.​

​• запеканки из овощей ​

​из муки грубого ​

​случаях приводит к ​

​снижать давление в ​

​лечения при неосложненном ​

​в основном в ​

​образа жизни, прежде всего, к значительному изменению ​

​Так как лечить ​

​информация о локализации ​

​важно исключить онкологические ​

​диагностику органов брюшной ​

​• компьютерную томографию или ​

​подозрении на дивертикулез ​

​болезненность толстого кишечника, особенно в левой ​

​себя внешний осмотр ​

​заболевания отсутствуют специфические ​

​позывы к дефекации, выделение с калом ​

​запор упорного характера ​

​их беспокоят регулярные ​

​подвздошной области.​

​в левой части ​

​через несколько часов;​

​признаки:​

​обращения к врачу ​

​патологий кишечника и ​

​патологией зафиксировано в ​

​Рекордсменами по частоте ​

​густых каловых масс. При наличии даже ​

​кишечника.​

​другие заболевания, однако и их ​

​• недостаток физической активности, в результате чего ​

​изменений в кишечнике ​

​В определенных ситуациях ​

​имеет наибольшее распространение ​

​стенках кишечника. Эти образования в ​

​• Медикаментозная терапия​

​толстой кишки​

​из 4 стран​

​— 800 RUB / 5500 KZT / 27 BYN — 1 рабочее место ​

​К57.3. Дивертикулярная болезнь толстой кишки без прободения и абсцесса.​

​1.4 Особенности кодирования заболевания или состояния (группы заболеваний или состояний) по Международной статистической классификации болезней и проблем, связанных со здоровьем​

​Выделяют также гигантские дивертикулы при их размере более 4 см .​

​При ДБ дивертикулы по происхождению приобретённые, по строению — ложные, по морфофункциональным особенностям — пульсионные. Преимущественная локализация дивертикулов — ободочная кишка, в прямой кишке дивертикулы образуются крайне редко.​

​Дивертикул — этого грыжевидное выпячивание стенки полого органа.​

​Дивертикулярная болезнь​

​• Скачать или отправить ​

​посещать гастроэнтеролога (минимум дважды в ​

​перистальтики и улучшение ​

​не менее 2 ​

Медицинская реабилитация

​наружных (крайне редко) свищей.​

​непроходимости, перфорация кишечника и ​
​обращается к гастроэнтерологу ​

​Прогноз при своевременно ​

Госпитализация

​вскрытием абсцесса.​

​• кишечное кровотечение;​

​плановое хирургическое вмешательство ​

​важно предотвратить перфорацию ​

​и рассматривают вопрос ​

Профилактика

​Если лечение медикаментами ​

​• стимуляторы кишечной моторики ​

​• пробиотики — Линекс и его ​

​непосредственную связь. В перечень препаратов, которые рекомендовано принимать ​

​и рисовой крупы, кисель, крепкий кофе и ​

​можно в овощные ​

​отрубей, затем ее повышают ​

​отруби. Делать это нужно ​

​из овощей;​

​масла;​

​• хлеб отрубной или ​

​прогрессированию дивертикул, а в некоторых ​

Источники и литература

​кала и помогают ​Диета составляет основу ​

​возникновения диветрикул кроются ​готовым к изменению ​воспаления, кровотечения и т.д.​другие. Не менее полезна ​В ходе диагностики ​Дополнительно назначают УЗИ ​• колоноскопию;​Инструментальная диагностика при ​свидетельствует вздутие и ​назначить соответствующее заболеванию, проводят комплексную диагностику. Она включает в ​

​дискинезию толстой кишки, так как у ​

​могут возникать ложные ​

​кишки, у больных наблюдается ​

​сгущение кала, в результате чего ​

​ощущается в левой ​

​Локализуется боль часто ​

​• дискомфорт проходит самостоятельно ​

​кишки указывают следующие ​

​симптом, который становится причиной ​

​с проявлениями других ​
​больных с такой ​

​слой кишечника.​

​сопротивления продвижению слишком ​

​и соединительных тканей ​

​кишечника могут и ​

​хронического запора;​

​Спровоцировать начало патологических ​

​врожденного дивертикулеза.​

​двенадцатиперстной кишке. Дивертикулез толстой кишки ​

​Дивертикулы — мешковидные выпячивания на ​

​• Диета​

​• Причины возникновения дивертикулеза ​

​• Подключено 300 клиник ​

​из 4 стран​

​К57.2. Дивертикулярная болезнь толстой кишки с прободением и абсцессом​

​«Восточный» тип ДБ характерен для стран Азии и Африки. При этом дивертикулы локализуются в слепой и восходящей кишке. Распространённость этого типа в сотни раз меньше, чем его «западный» вариант и в данных клинических рекомендациях «восточный» тип не рассматривается .​

​Если дно дивертикула не выходит за пределы стенки, то такой дивертикул называют неполным или интрамуральным.​

​По морфофункциональным особенностям выделяют пульсионные дивертикулы, возникающие в результате действия внутрипросветного давления на стенку полого органа, и тракционные дивертикулы — формирующиеся в результате фиксации органа и деформации его стенки.​

​1.1 Определение заболевания или состояния (группы заболеваний или состояний)​

​Клинические рекомендации​

​осложнений:​

​значительного дискомфорта, больным рекомендуется регулярно ​

​физическая активность, направленная на ускорение ​

​питания и употреблять ​

​образование внутренних, а иногда и ​

​дивертикул (дивертикулит) и формирование инфильтрата, развитие острой кишечной ​

​Если больной не ​

​индивидуально.​

​угрожающим или произошедшим ​

​проведению операции являются:​

​от 40 лет ​

​раз. В таких ситуациях ​

​проводят дополнительные исследования ​

​воспалении дивертикул.​

​лактулозы — Дюфалак, Нормазе и другие;​

​начальном этапе терапии;​

Прикреплённые файлы

​лечение медикаментами имеют ​

​и сдобу, кашу из манной ​

Внимание!

​кипятком на полчаса, отцедить. Добавлять распаренные отруби ​до 10 г ​в меню пшеничные ​

​или курином бульоне ​(пшеничная и гречневая) с добавлением растительного ​следующие источники клетчатки:​опорожнению кишечника. Клетчатка препятствует дальнейшему ​продуктов с клетчаткой. Они увеличивают объем ​вмешательство.​формы его протекания, так как причины ​возникновения, больному необходимо быть ​

​текущем состоянии: наличии или отсутствии ​заболевания, такие как геморрой, анальные трещины, полипы кишечника и ​с дивертикулезом симптомами.​брюшной полости.​контрастного вещества);​брюшной стенки отсутствует.​в пользу дивертикулеза ​симптомы и лечение ​

​за дисбактериоз, хронический колит или ​зловонных газов. Вместе с этим ​левой половины толстой ​у больных наблюдается ​ягодичную зону. Однако чаще она ​

​или отхождения газов.​

​провоцирует газообразование;​

​характеристикам. На дивертикулез толстой ​

​животе. Боль самый распространенный ​

​Симптоматика дивертикулеза схожа ​

​США, а наименьшее количество ​

​оболочки через мышечный ​

​внутрикишечного давления и ​

​явлениями. Чтобы образовался дивертикул, недостаточно ослабления мышц ​

​Повлиять на стенки ​

​растительной клетчатки, которое провоцирует возникновение ​

​без хирургического вмешательства.​



​лет, однако есть случаи ​кишке, чуть реже — в пищеводе и ​

​профилактика​​• Лечение дивертикулеза кишечника​

​​