Общая информация
1) отсутствие критериев высокого риска наличия сосудистой аномалии (см. выше);Оригинальное название (если есть): нет
Краткое описание
Уровень убедительности рекомендаций С (уровень достоверности доказательств -5).
— PHIL 25% и 30%
,
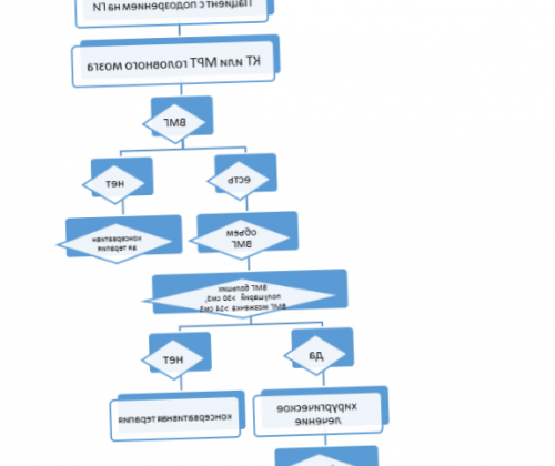
К низкому риску наличия сосудистой аномалии по данным КТ без контрастирования относят:
Название на русском языке: Степень выраженности внутрижелудочковых кровоизлияний по Graеb D.A.
• Пациентам с выявленными пороками сосудов головного мозга (аневризма, артериовенозная мальформация) рекомендовано исследование сосудов головного мозга у родственников первой линии родства (КТ или МРТ головного мозга с ангиографией) для выявления сосудистой патологии [207, 208].
Уровень достоверности доказательств 3, уровень убедительности рекомендаций C.
сайтов:
2) гипердесивные очаги в венозных синусах или в корковых венах на пути предполагаемого венозного дренирования ВМГ;
Приложение Г3. Степень выраженности внутрижелудочковых кровоизлияний по Graеb D.A.
Уровень убедительности рекомендаций С (уровень достоверности доказательств -5).
— оникс 18
Информация получена с
1) расширенные сосуды или кальцинаты вдоль краев ВМГ;
Содержание (шаблон) и ключ (интерпретация):
• С целью профилактики развития мозговых сосудистых катастроф у пациентов с заболеваниями сердечно-сосудистой системы рекомендовано контролирование артериального давления, повышение физической активности, контролирование веса тела, правильное питание, отказ от курения [14, 207].
• Для эмболизации плексиформных АВМ рекомендовано применять эмболизаты[183, 185, 186, 187]:
• Внимание!
SICH 3-6 – всем больным проводят ЦА вне зависимости от наличия патологии при КТА.
Назначение: оценка степени выраженности кровоизлияния по данным КТ
Профилактика и диспансерное наблюдение, медицинские показания и противопоказания к применению методов профилактики
Уровень достоверности доказательств 4, уровень убедительности рекомендаций C.
• Прикреплённые файлы
SICH 0-2 – ЦА проводят при наличии сосудистой патологии или подозрении на нее при КТА.
Тип: шкала оценки
Перевод пациента из нейрохирургического в неврологический стационар для дальнейшего восстановительного лечения показан при удовлетворительном заживлении послеоперационной раны и отсутствии хирургических осложнений.
• Для прогнозирования осложнений после эмболизации АВМ рекомендовано применять шкалу Buffaloscore (2015, см. приложение Г) .
• Профилактика
Рекомендация для клиник, в которых всем больным с ВМГ выполняют КТ-ангиографию.
Источник (официальный сайт разработчиков, публикация с валидацией): [9-10]
4. Перевод в неврологический стационар
Уровень достоверности доказательств 4, уровень убедительности рекомендаций C.
• Госпитализация
SICH 3-6 – выполняют ЦА без КТА
Оригинальное название (если есть):Fisher scale,modified Fisher scale
З. Отделение нейрореанимации.
• При разрыве АВМ и наличии гемодинамически связанных и интранидальных аневризм и венозных стриктур эмболизацию мальформации рекомендовано выполнять в первые несколько суток от разрыва [182,184].
• Прогноз
SICH 1-2 – выполняют КТА и лишь при наличии сосудистой патологии или подозрении на нее проводят ЦА.
Название на русском языке: шкала Fisher (оригинальная и модифицированная)
Ж. Операционная,оснащенная оборудованием для микрохирургии и минимально инвазивной нейрохирургии (операционный микроскоп, микрохирургический инструментарий, съемные и постоянныенемагнитные клипсы, прибор для интраоперационной контактной допплерографии, система для стереотаксической нейронавигации /планирования, эндовидеоскопический комплекс для выполнения нейрохирургических операций);
Уровень достоверности доказательств 4, уровень убедительности рекомендаций C.
• Медицинская реабилитация
SICH 0 – КТА и ЦА не показаны.
Приложение Г2. Степень выраженности кровоизлияния по данным КТ на основании оригинальной и модифицированной шкалы Fisher.
Е. Ангиографическая операционная дляпроведения церебральной ангиографии (ЦА) и выполнения эндоваскулярных операций;
• При невозможности тотальной окклюзии АВМ, но наличии интранидальных аневризм, артериовенозных фистул и грубого синдрома “обкрадывания” рекомендовано выполнять паллиативную (заведомо частичную) эмболизацию гемодинамически слабых структур АВМ [182, 183].
• Лечение
Рекомендации для клиник, выполняющих КТ-ангиографию не всем больным с нетравматическими внутримозговыми кровоизлияниями:Содержание (шаблон) и ключ (интерпретация):
Д. Отделение лучевой диагностики, оснащенное аппаратурой для проведения КТ или МРТ,спиральной КТА, МРА.Уровень достоверности доказательств 4, уровень убедительности рекомендаций C.
• Диагностика
Ключ (интерпретация):
Назначение: оценка хирургического риска в зависимости от времени вмешательства при пластике внутричерепных аневризмГ. Специалисты, владеющие опытом минимально инвазивной хирургии ГИ;
• При АВМ небольших размеров, ее фистулезном или однокомпартментном строении, небольшом количестве афферентов и их большом диметре в случае невозможности открытой операции рекомендовано выполнять тотальную эмболизацию мальформации [179, 180,181].• Клиническая картина
Классификация
Содержание (шаблон):
Тип: шкала оценки
В. Специалисты, владеющие опытом эндоваскулярного выключения АГМ и АВМ;
Уровень достоверности доказательств 5, уровень убедительности рекомендаций C.
• Эпидемиология
Назначение: выявление пациентов с внутримозговым кровоизлиянием с самым высоким риском наличия основной сосудистой этиологии
Источник (официальный сайт разработчиков, публикация с валидацией):
Б. Специалисты, владеющие опытом прямых микрохирургических операций по поводу АГМ, АВМ, ГИ;
• Эмболизация АВМ перед радиохирургией рекомендована при больших размерах мальформации, наличии аневризм и артериовенозных фистул .
• Этиология и патогенез
Тип: шкала оценки
risk
А. Нейрохирургическое отделение;
Уровень достоверности доказательств 5, уровень убедительности рекомендаций C.
• Классификация
Источник (официальный сайт разработчиков, публикация с валидацией):
according to surgical
Пациента с сосудистой нейрохирургической патологией и кровоизлияниемнеобходимогоспитализировать в стационары, где имеются:
• При АВМ размером более 3 см, наличии высокопоточных фистул и труднодоступном расположении перед резекцией мальформации рекомендовано выполнять ее предоперационную эмболизацию [175, 176, 177].
• Общая информация
Score
with intracranial aneurysms
3. Госпитализация пациентов с нетравматическим внутричерепным кровоизлиянием в нейрохирургический стационар
3.2. Эндоваскулярное лечение.
предписаний врача.
Оригинальное название (если есть): Secondary Intracerebral Hemorrhage
Оригинальное название (если есть): Classification of patients
При невозможности выездной консультации врача-нейрохирурга, показана телемедицинская консультация врача-нейрохирурга из медицинских стационаров, оказывающих специализированную помощь пациентам сСАК и другими формами ГИ. В ходе телемедицинской консультации возможно обсуждение плана обследования и тактики лечения пациента, а также согласование условий перевода пациента в другой стационар.
Результаты хирургии АВМ S1V1E1 сопоставимы с исходами операций при мальформациях 1-2 балла по S-M, их причисляют к подтипуIII-. При мальформациях S2V1E0 (подтип III) исходы вариабельны.Результаты оперативного лечения мальформаций S2V0E1 неудовлетворительные, такие АВМ относят к подтипу III+. Мальформации S3V0E0 (подтип III*) не встречаются.
Уровень достоверности доказательств 4, уровень убедительности рекомендаций C.
для самовольного изменения
Название на русском языке: Шкала SICH
Название на русском языке: Классификация Hunt-Hess
Оперативная круглосуточная консультативная помощь пациентам с ГИ (в том числе с САК) осуществляется выездными консультативными нейрохирургическими бригадами, сформированными на базе отделений по оказанию хирургической помощи пациентам с острой сосудистой патологией головного мозга (как правило, на базе многопрофильного стационара скорой медицинской помощи).
• При разрыве АВМ и отсутствии угрожающих жизни ВМГ, гидроцефалии, а также гемодинамически связанных и интранидальных аневризм, хирургическое выключение мальформации из кровотока рекомендовано выполнять в отсроченном периоде, спустя 2-4 недели от кровоизлияния .
сайте, не должна использоваться
Приложение Г12. Шкала SICHв упрощенном виде Приложение Г1. Классификация Hunt-Hess.2. Организация консультативной нейрохирургической помощи
Градация АВМ по RBAS = 0,1 x (объем АВМ в мл) + 0,02 x (возраст пациента в годах) + 0,3 x (локализация мальформации*)
*Локализация АВМ:
Уровень достоверности доказательств 5, уровень убедительности рекомендаций C.
мобильные приложения «MedElement (МедЭлемент)», «Lekar Pro», «Dariger Pro», «Заболевания: справочник терапевта» являются исключительно информационно-справочными ресурсами. Информация, размещенная на данном
Ключ (интерпретация): при комбинации с классификацией Spetzler-Martin АВМ 2-6 баллов имеют низкий риск хирургического лечения, 7-10 баллов – высокий.
Оценка АВМ по RBAS (2008, модифицированный вариант) = (0,1)x(объем АВМ в мл) + (0,02)x(возраст пациента в годах) + (0,5)x(расположение мальформации*).
*Локализация АВМ:
Приложение Г1-ГN. Шкалы оценки, вопросники и другие оценочные инструменты состояния пациента, приведенные в клинических рекомендациях
Пациент с любой формой ГИ (ВМГ, ВЖК, САК) должен быть переведен в Региональный сосудистый центр, где имеется нейрохирургическое отделение.
• При кровоизлиянии из субтенториальной АВМ неотложная операция рекомендована при диаметре ВМГ более 3 см со сдавлением ствола мозга, ухудшением состояния пациента или появлении окклюзионной гидроцефалии .
• Сайт MedElement и
Содержание (шаблон):
Наблюдение врача-невролога по месту жительства, контроль артериального давления,повышение физической активности, контроль веса тела, правильное питание, отказ от курения.
После верификации ОНМК по геморрагическому типу необходима срочная консультация врача-нейрохирурга для решения вопроса о необходимости перевода пациента в нейрохирургический стационар.
Уровень достоверности доказательств 5, уровень убедительности рекомендаций C.
больного.
Назначение: отбор пациентов с артериовенозными мальформациями головного мозга для хирургического вмешательства
Приложение В. Информация для пациента
Градация АВМ по PRAS= 0,26 x (объем АВМ в мл) + 0,7 x (локализация АВМ*)
*Локализация АВМ
Первичная госпитализация пациента с клинической картиной ОНМК должна экстренно осуществляться в первичное сосудистое отделение (ПСО), где имеются службы нейровизуализации (КТ и МРТ) и возможность проведения интенсивной терапии.
• При разрыве АВМ и развитии окклюзионной гидроцефалии рекомендовано выполнение экстренной операции – вентрикулостомии [172, 173].
и состояния организма
Этиология и патогенез
Тип: шкала оценки
Рисунок 4. Алгоритм лечения АВМ.
Все пациенты с ОНМК подлежат госпитализации.
Комментарий. Работ, посвященных удалению гематомы без иссечения АВМ, обнаружить не удалось. При разрыве АВМ больших полушарий и наличии ВМГ объемом более 30 мл целесообразно выполнение экстренной операции – удаления гематомы с возможным иссечением мальформации .
с учетом заболевания
Источник (официальный сайт разработчиков, публикация с валидацией):
Рис. 3. Тактика лечения пациентов с аневризматическим САК в состоянии Hunt-Hess IV-V (кроме угнетения уровня сознания до умеренной комы и ниже).
1. Показания к госпитализации.
Уровень достоверности доказательств 5, уровень убедительности рекомендаций C.
и его дозировку
for Surgery
Рис. 2. Выбор метода хирургического лечения пациентов с аневризматическим САК в состоянии Hunt-Hess I-III.
Организация оказания медицинской помощи
• При АВМ большого размера, их размытом строении, труднодоступной локализации и дренировании в глубинную венозную систему рекомендовано изолированное удаление ВМГ без иссечения мальформации
назначить нужное лекарство
Brain Arteriovenous Malformations
Рис. 1. Алгоритм ведения (диагностика и выбор метода хирургического лечения при геморрагическом инсульте)
«Внутренний» протокол лечения пациентов с ГИв рамках конкретного стационара может вносить дополнения, но не должен вступать в противоречие с основными положениями настоящих клинических рекомендаций.
Уровень достоверности доказательств 5, уровень убедительности рекомендаций C.
со специалистом. Только врач может
Selecting Patients with
Приложение Б. Алгоритмы действий врача
Эпидемиология
Крупные медицинские стационары (национальные и федеральные нейрохирургические центры, областные, краевые и республиканские клинические больницы), оказывающие специализированную помощь пациентам с ГИ (в том числе с САК), на основании собственных научных исследований и практического опыта могут разрабатывать и утверждать на заседании врачебной комиссии (за подписью главврача) или заседании кафедры неврологии и нейрохирургии (за подписью заведующего кафедры) собственные («внутренние») протоколы лечения пациентов с САК.
• При небольших размерах артериовенозной мальформации, ее компактном строении, доступной локализации и высоком риске повторного разрыва рекомендовано удаление и ВМГ, и АВМ .
и их дозировки, должен быть оговорен
Оригинальное название (если есть): Grading Scale for
Одним из ключевых элементов патогенеза геморрагического инсульта является перифокальный отек головного мозга, важнейшим элементом которого является вазогенный отек вещества головного мозга, возникающий на фоне нарушения проницаемости гематоэнцефалического барьера при сохранном кровотоке в перифокальной области. С формированием отека головного мозга неразрывно связано также и повышение внутричерепного давления, также являющееся неблагоприятным фактором при геморрагическом инсульте. Консервативные подходы к лечению геморрагического инсульта направлены в том числе на коррекцию вазогенного компонента перифокального отека и повышенного внутричерепного давления.
Дополнительная информация (в том числе факторы, влияющие на исход заболевания или состояния)
3.1. Хирургическое лечение.
• Выбор лекарственных средств
Название на русском языке: Шкала Lawton-Young
Cимптомы, течение
Приложение А3. Справочные материалы, включая соответствие показаний к применению и противопоказаний, способов применения и доз лекарственных препаратов, инструкции по применению лекарственного препарата
Уровень убедительности рекомендаций С (уровень достоверности доказательств -5).
3. Лечение артериовенозных мальформаций
беспокоящих вас симптомов.
Приложение Г11. Шкала Lawton-Young
Механизм обновления клинических рекомендаций предусматривает их систематическую актуализацию – не реже чем один раз в три года, а также при появлении новых данных с позиции доказательной медицины по вопросам диагностики, лечения, профилактики и реабилитации конкретных заболеваний, наличии обоснованных дополнений/замечаний к ранее утверждённым КР, но не чаще 1 раза в 6 месяцев.
• Реабилитационные мероприятия рекомендовано проводить в соответствии с общими принципами реабилитации неврологических и нейрохирургических пациентов .
Для проведения ВЧД-ориентированной интенсивной терапии рекомендуется проведение мониторирования внутричерепного давления до его стойкой нормализации (менее 20 мм рт.ст.) [1, 142]
наличии каких-либо заболеваний или
Комментарий.
Порядок обновления клинических рекомендаций.
Медицинская реабилитация, медицинские показания и противопоказания к применению методов реабилитации
Уровень убедительности рекомендаций C(уровень достоверности доказательств — 5).
медицинские учреждения при
Содержание (шаблон) и ключ (интерпретация): АВМ 1-2 балла имеют низкий риск хирургического лечения, 3 балла – промежуточный, 4-5 баллов – высокий.
Таблица 4. Шкала оценки уровней убедительности рекомендаций (УУР) для методов профилактики, диагностики, лечения и реабилитации (профилактических, диагностических, лечебных, реабилитационных вмешательств).
Уровень достоверности доказательств 5, уровень убедительности рекомендаций C.
• Рекомендуется проведение контрольной КТ головного мозга в течение 24 часов после операции. В период проведения фибринолиза рекомендуется выполнять КТ каждые 24 часа. После удаления дренажа рекомендуется проведение КТ на 7 и 21 сутки. При ухудшении (неврологическом) рекомендуется экстренно повторять КТ [103, 240]
очную консультацию врача. Обязательно обращайтесь в
Назначение: система классификации артериовенозных мальформаций
Диагностика
Таблица 3. Шкала оценки уровней достоверности доказательств (УДД) для методов профилактики, лечения и реабилитации (профилактических, лечебных, реабилитационных вмешательств)
• После радиохирургии АВМ при ее тотальной облитерации по данным МРТ рекомендовано выполнить ЦА для подтверждения полноты окклюзии мальформации [77, 178].
После операции пациент находится в отделении нейрореанимации.
не должна заменять
Тип: другое (классификация)
Таблица 2. Шкала оценки уровней достоверности доказательств (УДД) для методов диагностики (диагностических вмешательств)
Уровень достоверности доказательств 5, уровень убедительности рекомендаций C.
2.3. Послеоперационная терапия при ГИ
мобильных приложениях «MedElement (МедЭлемент)», «Lekar Pro», «Dariger Pro», «Заболевания: справочник терапевта», не может и
Источник (официальный сайт разработчиков, публикация с валидацией):
3. врачи-анестезиологи-реаниматологи
• После радиохирургии АВМ рекомендовано выполнять контрольные МРТ головного мозга каждые 6-12 месяцев [77, 178].
Алгоритм ведения пациентов с ГИ представлен на рис. 1 Приложения Б.
MedElement и в
Оригинальное название (если есть): Spetzler-Martin Scale
2. врачи-нейрохирурги
Уровень достоверности доказательств 4, уровень убедительности рекомендаций C.
Уровень убедительности рекомендаций C(уровень достоверности доказательств — 4)
• Информация, размещенная на сайте
Название на русском языке: Шкала Spetzler-Martin
1. врачи-неврологи
• При выявлении остаточной АВМ при послеоперационной ЦА рекомендовано выполнять дальнейшее ее выключение из кровотока при помощи резекции, эмболизации или радиохирургии [77, 195,200, 204, 205]
• Рекомендуется после интраоперационной аспирации кровипри путаменальных, мозжечковых, вентрикулярных гематомахпроводить локальный фибринолиз оставшихся сгустков крови [38, 103, 165-170, 240].
здоровью.
Приложение Г10. Шкала Spetzler-Martin
Целевая аудитория данных клинических рекомендаций:
Уровень достоверности доказательств 5, уровень убедительности рекомендаций C.
Уровень убедительности рекомендаций C (уровень достоверности доказательств — 5)
непоправимый вред своему
Содержание (шаблон) и ключ (интерпретация):
Приложение А2. Методология разработки клинических рекомендаций
• Для исключения остаточной АВМ после ее резекции рекомендовано выполнять ЦА .
• Рекомендуется при удалении путаменальных, мозжечковых, вентрикулярных кровоизлияний проведение пункционной аспирации гематомы с использованием нейронавигации [38, 103, 165-170].
• Занимаясь самолечением, вы можете нанести
Назначение: степени ограничения жизнедеятельности пациентов после перенесенного инсульта
3. Анестезиологи и реаниматологи: Лубнин Андрей Юрьевич, Савин Иван Анатольевич, Солодов Александр Анатольевич, Курдюмова Наталья Вячеславовна, Ошоров Андрей Васильевич, Табасаранский Тогрул Фикретович.
Уровень достоверности доказательств 5, уровень убедительности рекомендаций C.
Уровень убедительности рекомендаций C (уровень достоверности доказательств — 5).
Мобильное приложение «MedElement»
Тип: другое (классификация)
2. Неврологи: Кольцов Иван Алексеевич, Белоусова Ольга Беннуановна, Щукин Иван Александрович, Фидлер Михаил Сергеевич
• При выявлении при послеоперационной КТ значимого отека головного мозга рекомендовано проводить мероприятия по мониторингу и снижению ВЧД .
• При тяжелом состоянии пациента (снижение бодрствования до глубокого оглушения и сопора, выраженная соматическая патология), которое может потребовать длительной интенсивной терапии в послеоперационном периоде, вмешательство на гематоме рекомендовано дополнять установкой датчика измерения внутричерепного давления .
Мобильное приложение «MedElement»
Источник (официальный сайт разработчиков, публикация с валидацией):
1. Нейрохирурги: Крылов Владимир Викторович, Усачев Дмитрий Юрьевич, Дашьян Владимир Григорьевич, Элиава Шалва Шалвович,Пилипенко Юрий Викторович, Полунина Наталья Алексеевна, Годков Иван Михайлович, Микеладзе Кетеван Георгиевна, Яковлев Сергей Борисович, Хамурзов Валерий Альбертович, Дмитриев Александр Юрьевич
Уровень достоверности доказательств 5, уровень убедительности рекомендаций C.
Уровень убедительности рекомендаций С (уровень достоверности доказательств — 5).
Ключ (интерпретация): АВМ S1V1E1 лечат хирургически, S2V0E1 – консервативно, мальформации S2V1E0 требуют индивидуального подхода.
Оригинальное название (если есть): Rankin Scale
Приложение А1. Состав рабочей группы по разработке и пересмотру клинических рекомендаций
• После выявлении при послеоперационной КТ головного мозга угрожающей внутричерепной гематомы рекомендовано выполнение повторной операции – удаления гематомы .
• При массивном кровоизлиянии в боковые желудочки возможно их наружное дренирование с проведением локального фибринолиза сгустков крови или их эндоскопическое удаление (при условии исключения сосудистой аномалии) [157,167].
· S3V0E0 – мальформации более 6 см без глубинных эфферентов вне важной зоны.
Название на русском языке: шкала Рэнкина
Критерии оценки качества медицинской помощи
Уровень достоверности доказательств 5, уровень убедительности рекомендаций C.
Уровень убедительности рекомендаций С (уровень достоверности доказательств — 5).
· S2V0E1 – образования диаметром 3 см и более без глубинного венозного оттока в функционально значимой зоне;Приложение Г9. Модифицированная шкала Рэнкина
Радиохирургия АВМ – стереотаксическое облучение мальформаций на аппарате “гамма-нож” или линейном ускорителе при помощи гамма-частиц, протонов или (значительно реже) альфа-частиц.
• После резекции АВМ рекомендовано выполнять контрольную КТ головного мозга в течение суток от операции .
• Рекомендуется у пациентов с гидроцефалией проводить наружное дренирование до регресса окклюзионной гидроцефалии и восстановления проходимости желудочковой системы [1,166].
· S2V1E0 – АВМ 3 см и более с глубинным дренированием в незначимой зоне мозга;
Ключ (интерпретация): летальность зависит от количества баллов и составляет: при 0 баллов – 0, при 1 балле – 13%, при 2 баллах – 26%, при 3 баллах – 72%, при 4 баллах – 97%, при 5 – 6 баллах – 100%.
Эндоваскулярная эмболизация АВМ – суперселективное введение в афференты и ядро мальформации неадгезивных, быстротвердеющих клеевых композиций и спиралей.
Уровень достоверности доказательств 4, уровень убедительности рекомендаций C.
Уровень убедительности рекомендаций С (уровень достоверности доказательств — 5).
· S1V1E1 – мальформации размером менее 3 см, дренирующиеся в глубинные вены и расположенные в значимой зоне;
Содержание (шаблон):
Эндоскопическая аспирация внутримозговой гематомы – удаление внутримозговой гематомы путем трефинации черепа и использования мини-доступов при помощи эндоскопическогооборудования.
• В послеоперационном периоде после окклюзии АВМ 4-5 баллов по S-M рекомендовано поддерживать среднее АД на уровне 70 мм рт. ст. и менее при перфузионном давлении более 50 мм рт. ст. .
• При небольших гематомах мозжечка, сопровождающихся смещением и/или окклюзией IV желудочка или сильвиева водопровода и развитием окклюзионной гидроцефалии, рекомендуется проведение наружного дренирования желудочков, либо эндоскопической тривентрикулостомии [1,166].
Содержание (шаблон):
Назначение: оценка прогнозов исхода внутримозгового кровоизлияния
Открытое удаление внутримозговой гематомы – удаление внутримозговой гематомы путем трепанации черепа и энцефалотомии.
Уровень достоверности доказательств 5, уровень убедительности рекомендаций C.
Уровень убедительности рекомендаций С (уровень достоверности доказательств — 5).
Лечение
Назначение: классификация артериовенозных мальформаций
Тип: шкала оценки
Локальный фибринолиз гематомы – введение ферментных препаратов в толщу внутримозговой гематомы путем стереотаксической пункции для более быстрого ее перехода из плотной в жидкую форму и последующей аспирации через тонкий катетер.
• В послеоперационном периоде после выключения из кровотока АВМ 1-3 балла по S-M рекомендовано поддерживать систолическое АД менее 140 мм рт. ст. [202, 203].
• Рекомендуется удаление субкортикальных гематом одним из миниинвазивных методов (с использованием метода стереотаксиса, эндоскопии, локального фибринолиза), если у пациента имеется тяжелая соматическая патология, но только после проведения церебральной ангиографии и исключения сосудистой мальформации .
Тип: классификация
Источник (официальный сайт разработчиков, публикация с валидацией):
Термины и определения
Уровень достоверности доказательств 5, уровень убедительности рекомендаций C.
Уровень убедительности рекомендаций C(уровень достоверности доказательств — 5).
Источник (официальный сайт разработчиков, публикация с валидацией): .
Оригинальное название (если есть): The ICH score
S-M – классификация Spetzler-Martin
• В послеоперационном периоде после резекции АВМ рекомендовано контролировать АД [201, 203].
• Не рекомендуется выполнять только наружное вентрикулярное дренирование без удаления гематомы мозжечка ввиду возможного увеличения аксиальной дислокации мозга [1,157,162,165].
Оригинальное название (если есть):
Название на русском языке: Шкала прогнозов исхода внутримозгового кровоизлияния
ЭКГ – электрокардиография
Уровень достоверности доказательств 5, уровень убедительности рекомендаций C.
Комментарии. При субкортикальных кровоизлияниях необходима микрохирургическая ревизия полости гематомы для удаления возможной ангиографически негативной мальформации, частота встречаемости которых может достигать 30%. При путаменальном и мозжечковом кровоизлиянии открытая операция преследует цель быстрого создания наружной декомпрессии мозга и предупреждения или устранения нарастающей компрессии и дислокации мозга [163,164].
Название на русском языке: Классификация Lawton
Приложение Г8. Шкала прогнозов исхода внутримозгового кровоизлияния
ШКГ – шкала комы Глазго
• При мальформациях среднего и большого размера без кровоизлияния, а также при небольших АВМ с разрывом или возникновения интраоперационных осложнений рекомендовано продолжать медикаментозную седацию до выполнения контрольных КТ и ЦА или КТА .
Уровень убедительности рекомендаций С (уровень достоверности доказательств — 4).
Приложение Г18. Классификация Lawton
Raymond III – остаточное заполнение аневризмы
ЧСС – частота сердечных сокращений
Уровень достоверности доказательств 5, уровень убедительности рекомендаций C.
• Рекомендуется открытое удаление субкортикальных гематом, а также гематом путаменальной и мозжечковой локализации с клиникой быстрого нарастания дислокационного синдрома .
Ключ (интерпретация):С увеличением результата оценки по данной классификации снижается вероятность облитерации АВМ.
Raymond II – заполнение пришеечной части аневризмы
ЧМН – черепно-мозговые нервы
• При небольших АВМ без разрыва и отсутствии хирургических осложнений рекомендовано экстубировать пациентов в операционной с последующей транспортировкой в отделение нейрореанимации .
Уровень убедительности рекомендаций С (уровень достоверности доказательств — 5).
1 балл – глубинная локализации АВМ (базальные ядра, таламус, ствол мозга).
Raymond I – полная окклюзия аневризмы
ЦВ – церебральный вазоспазм
3.5. Послеоперационное ведение пациентов
• Рекомендуется миниинвазивное удаление путаменальных и мозжечковых гематом (с использованием метода стереотаксиса, эндоскопии, локального фибринолиза) в случае отсутствия выраженного дислокационного синдрома, угрожающей жизни дислокации головного мозга по данным КТ. Операция может быть дополнена локальным фибринолизом [1,157].
0 баллов – поверхностные АВМ (лобная, височная, теменная, затылочная доли, внтурижелудочковая локализация, мозолистое тело, мозжечок).
Содержание (шаблон) и ключ (интерпретация):
ЦПД – церебральное перфузионное давление
Уровень достоверности доказательств 5, уровень убедительности рекомендаций C.
2.2.4. Методы хирургического лечения
Содержание (шаблон):
Назначение: оценка степеней выключения аневризм
ЦВ – церебральный вазоспазм
• Выключение из кровотока АВМ 4-5 по S-M рекомендовано лишь при высоком риске повторного разрыва, фармакорезистентной эпилепсии и прогрессирующем неврологическом дефиците. Таким пациентам рекомендовано выполнять комбинированное лечение в многопрофильных центрах [198,199].
Комментарий. Относительным противопоказанием к операции является наличие тяжелой соматической патологии (сахарный диабет, почечная, печеночная, сердечно-сосудистая и легочная патология в стадии суб- и декомпенсации, коагулопатии, сепсис) .
Назначение: определение вероятности облитерации АВМ при радиохирургическом лечении
Тип: другое (классификация)
ЦА – церебральная ангиография
Уровень достоверности доказательств 5, уровень убедительности рекомендаций C.
Уровень убедительности рекомендаций C(уровень достоверности доказательств — 5).
Тип: индекс
Источник (официальный сайт разработчиков, публикация с валидацией):
ТМО – твердая мозговая оболочка
• При АВМ 4-5 баллов по S-M чаще всего рекомендовано консервативное лечение .
• Не рекомендуется проведение операции на фоне выраженной артериальной гипертензии (систолическом АД более 200 мм рт.ст.) [142, 162].
Источник (официальный сайт разработчиков, публикация с валидацией): .
Оригинальное название (если есть): нет
ТКДГ – транскраниальная допплерография
Уровень достоверности доказательств 4, уровень убедительности рекомендаций C.
Уровень убедительности рекомендаций C(уровень достоверности доказательств — 5).
Оригинальное название (если есть): Radiosurgery-based AVM score
Название на русском языке: Классификация Raymond
СДГ – субдуральная гематома
• При АВМ 3 балла по S-M размером от 3 до 6 см, расположенных в функционально значимых зонах, рекомендовано консервативное лечение .
• Не рекомендуется хирургическое вмешательство при угнетении бодрствования до комы (ШКГ — 7 баллов и менее) [1,157].
Название на русском языке: Шкала RBAS, модифицированный вариант
Приложение Г7. Классификация степеней выключения аневризм Raymond
СРХ – стереотаксическая радиохирургия
Уровень достоверности доказательств 4, уровень убедительности рекомендаций C.
Комментарий. Целесообразность хирургического удаления гипертензивных гематом таламуса объемом более 10 см и ствола, сопровождающихся грубым неврологическим дефицитом, обсуждается, и устоявшегося мнения на этот счет среди нейрохирургов пока нет .
scale, 2014)
вариабельность = 0-12
СМА – средняя мозговая артерия
• При АВМ 3 балла по S-M размером от 3 до 6 см, расположенных вне значимых зон, рекомендована индивидуальная тактика лечения .
Уровень убедительности рекомендаций C (уровень достоверности доказательств — 5).
ПриложениеГ17. Шкала PRAS (Proton radiosurgery AVM
Расчет количества крови в желудочках мозга [сумма баллов];
САД – систолическое артериальное давление
Уровень достоверности доказательств 4, уровень убедительности рекомендаций C.
• Рекомендуется хирургическое лечение при кровоизлиянии в таламус, сопровождающимся гемотампонадой желудочков и/или окклюзионной гидроцефалией [1,70].
Ключ (интерпретация): увеличение балла по данной шкале на 1 приводит к снижению вероятности облитерации на 44%.
Полностью заполнены = 3
САК – субарахноидальное кровоизлияние
• При АВМ 3 балла по S-M и размере менее 3 см (тип S1V1E1) рекомендована резекция .
Уровень убедительности рекомендаций С (уровень достоверности доказательств — 5)
3 балла – возраст пациента более 50 лет и размер мальформации 3 см и более.
Частично заполнены = 2
ПСА – передняя соединительная артерия
Уровень достоверности доказательств 5, уровень убедительности рекомендаций C.
• Рекомендуется удаление гематомы мозжечка объемом более 10-15 см3, диаметром более 3 см, вызывающей компрессию ствола мозга и/или окклюзионную гидроцефалию [1,157].
2 балла – возраст больного более 50 лет или размер мальформации 3 см и более;
Седиментация в нижней части желудочка = 1
ПМА – передняя мозговая артерия
• Рекомендуется для индукции в/в седативное средство (#пропофол**0,5-1 мг/кг) и опиоидный наркотический анальгетик (#фентанил** 5-10 мкг/ кг) [113, 114].
• При АВМ 1-2 балла по S-M, имеющих размытое строение и расположенных в высокозначимых функциональных зонах головного мозга (первичный двигательный центр, подкорковые ядра и ствол мозга) рекомендована радиохирургия [195,196, 241].
Уровень убедительности рекомендаций С (уровень достоверности доказательств — 5).
1 балл – возраст пациента 50 лет и менее и размер АВМ менее 3 см;
Нет крови = 0
ОНМК — острое нарушение мозгового кровообращения
Уровень достоверности доказательств 4, уровень убедительности рекомендаций C.
• Рекомендуется удаление путаменальных и субкортикальных гематом объемом более 30 см3, вызывающих выраженный неврологический дефицит и/или дислокацию мозга (смещению срединных структур более 5 мм или деформации цистерн ствола мозга) [1,157].
Содержание (шаблон):
Оценка крови в четырех желудочках мозга
НВД – наружный вентрикулярный дренаж
• При АВМ 1-2 балла по S-M, имеющих компактное строение и расположенных вне высокозначимых функциональных зон головного мозга (первичный двигательный центр, подкорковые ядра и ствол мозга) рекомендована резекция [193, 194,195].
2.2.3. Показания и противопоказания к хирургическому лечению
Назначение: определение вероятности облитерации АВМ при радиохирургическом лечении
Средний бал используют при неадекватной визуализируемой цистерне или щели
МРТ – магнитно-резонансная томография
Уровень достоверности доказательств 4, уровень убедительности рекомендаций C.
Хирургическое вмешательство производят сразу после обследования и определения типа гематомы [153,156,159]. При компенсированном состоянии пациента, нормальном бодрствовании или его снижении не глубже оглушения, отсутствии признаков нарастания компрессии мозга, но высоких цифрах артериального давления (систолическое более 200 мм рт. ст.) во избежание трудностей с интраоперационным гемостазом и послеоперационного рецидива гематомы операцию целесообразно отложить до снижения и стабилизации АД. В ряде случаев на протяжении первых суток гематома может продолжать формироваться и склонна к рецидивам, поэтому проведение хирургического удаления гематом в первые 24 часа связано с повышенным риском рецидива кровоизлияния [160, 161, 162].
Тип: индекс
• Рекомендуются в/ввведение гиперосмолярныхпрепаратов (15% #Маннитол**в дозе 500мл или 1г/кг)[95, 115, 116].
Расчет количества крови в субарахноидальном пространстве [сумма баллов]; вариабельность = 0-30
МРА – магнитно-резонансная ангиография
• При отсутствии угрожающей жизни ВМГ и окклюзионной гидроцефалии для определения показаний к резекции АВМ рекомендовано применять классификации S-M , Lawton и Lawton-Young (см. приложение Г10, Г11 и Г18) [40,41, 42].
• Рекомендуется пролонгирование анестезии с помощью непрерывного внутривенного введения пропофола** через инфузомат (около 100 мкг/кг/мин) и болюсного введения #фентанила** 2 мкг/кг/ч. [87, 117, 251, 252].
2.2.2. Выбор сроков хирургического лечения
Комментарий: Глубина анестезии на хирургической стадии наркоза в случае применения BIS-мониторинга поддерживается на уровне 30 ед .В случае необходимости проводится комплекс мер по защите мозга: доза пропофола** увеличивается до BIS < 20 ед. или до возникновения на ЭЭГ феномена «вспышка-подавление» (до 150 мкг/кг/мин + дополнительные болюсы пропофола** по 50 мг).Высокие дозы пропофола** могут задержать пробуждение.
Источник (официальный сайт разработчиков, публикация с валидацией):
Сгустки крови, которые превосходят истинные размеры цистерны или щели, оценивают как 3 балла
МНО – международное нормализованное отношение
3.4. Тактика хирургического лечения при отсутствии жизнеугрожающих ВМГ
-рецидив кровоизлияния.
Оригинальное название (если есть): Radiosurgery-based AVM score
Полностью заполнена кровью = 3
МЕ – международные единицы
Уровень достоверности доказательств 4, уровень убедительности рекомендаций C.
• Рекомендуется при снижении АД инфузия норэпинефрина** для поддержания адекватного церебрального перфузионного давления [107, 112, 114].
-деформация цистерн ствола мозга;
Название на русском языке: Шкала RBAS, модифицированный вариант
Умеренное количество = 2
• Рекомендуется прекращение введения фентанила** на этапе зашивания кожи [113, 114].
ЛСК – линейная скорость кровотока
• Рекомендуется прекращение использования пропофола** после снятия с головы фиксирующей скобы [99, 112, 117, 251].
• Для определения показаний к радиохирургии на протонном пучке рекомендовано применяют шкалу PRAS (2014, см. приложение Г) .
-поперечная дислокация 10 мм и более;
Приложение Г16. Шкала Heidelberg score
Малое количество = 1
КТА – компьютерно-томографическая ангиография
Уровень достоверности доказательств 2, уровень убедительности рекомендаций B.
-массивное вентрикулярное кровоизлияние;
Ключ (интерпретация): при градации АВМ в 1 балл и менее отличный исход (полная облитерация АВМ без нарастания неврологических нарушений) прогнозируют в 95%, 1,25 балла – в 80%, 1,5 балла – в 70%, 1,75 балла – в 60%, 2 балла – в 50%, более 2 баллов – менее, чем в 40%.
Нет крови = 0
КТ – компьютерная томография
• Для определения показаний к радиохирургии на линейном ускорителе рекомендовано применяют шкалу Heidelberg score (2012, см. приложение Г) .
-объем внутримозговой гематомы более 50 см3;
2 балла – базальные ядра, таламус, ствол мозга.
Оценка каждой из 10 базальных цистерн и щелей отдельно по шкале в соответствии с количеством крови:
ИВЛ — искусственная вентиляция легких
Уровень достоверности доказательств 4, уровень убедительности рекомендаций C.
-снижение бодрствования до сопора и ниже;
1 балл – теменная, затылочная доли, внутрижелудочковое расположение, мозолистое тело и мозжечок
Содержание (шаблон) и ключ (интерпретация):
ЗНМА – задняя нижняя мозжечковая артерия
• Рекомендуется применение аминокислот с антифибринолитическим эффектом(аминокапроновая кислота**, транексамовая кислота**) только в тех случаях, когда возможна задержка проведения операции на срок более 24 часов [12, 14, 15].
• Для определения показаний к радиохирургии на гамма-ноже рекомендовано применяют шкалы RBAS (2002 и 2008, см. приложение Г) и VRAS (2013, см. приложение Г) [42, 49, 148].
Факторами риска неблагоприятного исхода при хирургическом лечении являются [1,157, 158]:
0 баллов – лобная и височная доли
Назначение: оценка интенсивности аневризматического субарахноидального кровоизлияния
ДТЧ – декомпрессивная трепанация черепа
Уровень достоверности доказательств 4, уровень убедительности рекомендаций C.
Минимально инвазивные операции (пункционная аспирация и локальный фибринолиз, эндоскопическая аспирация) могут быть выполнены мод локо-регионарной анестезией.
Комментарий.
• Рекомендуется для купирования эпизодов артериальной гипертензии использовать #нимодипин**2мг/час (46мг/сутки) внутривенно, капельно с одновременным назначением пероральных гипотензивных препаратов (АТХ: антигипертензивные средства) [14, 15, 31, 119].
Тип: шкала оценки
ГИ – геморрагический инсульт
• Облучение АВМ с разрывом рекомендовано выполнять через 6-12 недель после кровоизлияния .
• Рекомендуется применение блокаторов кальциевых каналов: нимодипин**в таблетированной форме по 60 мг каждые 4 ч peros в течение 21 дня [119, 120].
Для выполнения хирургических вмешательств в операционной необходимо иметь микроскоп и набор микрохирургических инструментов для проведения сосудистых нейрохирургических операций, нейроэндоскопическое оборудование и инструменты, навигационную станцию.
Содержание (шаблон):
Источник (официальный сайт разработчиков, публикация с валидацией):
ВЧД – внутричерепное давление
Уровень достоверности доказательств 5, уровень убедительности рекомендаций C.
2.2.1. Условия для хирургического лечения геморрагического инсульта
Назначение: прогнозирование исходов радиохирургического лечения пациентов с АВМ
Оригинальное название (если есть): Hunt-Hess classification
ВЧГ – внутричерепная гипертензия
• При наличии гемодинамически связанных с АВМ аневризм и артериовенозных фистул облучение мальформации не рекомендуется .
Хирургическое лечение направлено на устранение компрессии, дислокации мозга, окклюзионной гидроцефалии, что приводит к достоверному снижению летальности, а у части пациентов, у которых консервативное лечение неэффективно, и к уменьшению неврологического дефицита уже в остром периоде заболевания [152-156].
Тип: индекс
Название на русском языке: Шкала Hijdra
ВСА – внутренняя сонная артерия
Уровень достоверности доказательств 5, уровень убедительности рекомендаций C.
2.2. Хирургическое лечение ГИ
Источник (официальный сайт разработчиков, публикация с валидацией): .
Приложение Г6. Шкала Hijdra для оценки интенсивности аневризматического САК
ВЖК – внутрижелудочковое кровоизлияние
• При неполной облитерации АВМ через 3 года после радиохирургии рекомендовано ее повторное облучение той же дозой (16-25 Гр) .
Комментарии: оптимальные сроки возобновления приема антитромбических средств неизвестны. В настоящее время проводятся клинические исследования, направленные на установление групп пациентов, у которых будет возможно возобновление приема антитромбических средств. В некоторых индивидуальных случаях фибрилляции предсердий для профилактики ТЭО более безопасной может быть имплантация окклюдера в ушко левого предсердия.
Оригинальное название (если есть): Radiosurgery-based AVM score
V степень САК по шкале WFNS: оценка по шкале комы Глазго 3-6 баллов, грубый неврологический дефицит присутствует/отсутствует.
ВМГ – внутримозговая гематома
Уровень достоверности доказательств 3, уровень убедительности рекомендаций C.
Уровень убедительности рекомендаций C (уровень достоверности доказательств – 4).
Название на русском языке: Шкала RBAS, модифицированный вариант
IV степень САК по шкале WFNS: оценка по шкале комы Глазго 7-12 баллов, грубый неврологический дефицит присутствует/отсутствует.
аСАК – аневризматическое САК
• При облучении АВМ размером более 3 см рекомендовано выполнять объемное стажирование
• Рекомендуется у пациентов, перенесших геморрагический инсульт и имеющих в долгосрочной перспективе очень высокий риск ТЭО, проводить возобновление приема антитромботических средств (антагонистов витамина К, прямых ингибиторов тромбина, прямых ингибиторов фактора Ха) на индивидуальной основе с учетом оценки потенциальной пользы и риска повторного кровотечения [119, 236-239].
Приложение Г15. Шкала RBAS (Radiosurgery-based AVM score), модифицированный вариант
III степень САК по шкале WFNS: оценка по шкале комы Глазго 13-14 баллов, грубый неврологический дефицит присутствует.
АКБМ – артериальный круг большого мозга
Уровень достоверности доказательств 5, уровень убедительности рекомендаций C.
Комментарии: существующих данных недостаточно, чтобы однозначно определить оптимальные сроки возобновления антиагрегантной терапии. При их приеме риск возникновения повторных кровоизлияний был значительно меньше, чем положительный эффект от вторичной профилактики острых нарушений мозгового кровообращения.
Ключ (интерпретация): При радиохирургии АВМ, оцененных в 0 баллов, отличный исход (полная облитерация АВМ без нарастания неврологических нарушений) прогнозируют в 83%, 1 балл – в 79%, 2 балла – в 70%, 3 балла – в 48%, 4 балла – в 39%.
II степень САК по шкале WFNS: оценка по шкале комы Глазго 13-14 баллов, грубый неврологический дефицит отсутствует.
АД – артериальное давление
• Для однократного облучения АВМ при стереотаксической радиохирургии рекомендовано использовать дозу 16-25 Гр .
Уровень убедительности рекомендаций A(уровень достоверности доказательств – 2).
Содержание (шаблон):
I степень САК по шкале WFNS: оценка по шкале комы Глазго 15 баллов, грубый неврологический дефицит (афазия, гемипарез/гемиплегия) отсутствует.
АВМ – артериовенозная мальформация
Уровень достоверности доказательств 5, уровень убедительности рекомендаций C.
У пациентов, перенесших ГИ, получавших антиагрегантную/антикоагулянтную терапию по поводу других заболеваний или для профилактики сердечно-сосудистой, цереброваскулярной патологии и имеющих показания для назначения соответствующей терапии, следует рассматривать в качестве кандидатов для возобновления соответствующей терапии.
Назначение: прогнозирование исхода после радиохирургического лечения артериовенозных мальформаций
0 степень САК по шкале WFNS: неразорвавшаяся аневризма.
АГМ – аневризма головного мозга
• Для радиохирургии АВМ рекомендовано применять гамма-нож (система радиотерапевтическая нейрохирургическая), линейный ускоритель или протонный пучок .
2.1.5. Возобновление приема антитромботических средств после геморрагического инсульта.
Тип: шкала оценки
Содержание (шаблон) и ключ (интерпретация):
Список сокращений
Уровень достоверности доказательств 5, уровень убедительности рекомендаций C.
Комментарии: решение о выборе данных методов лечения должно основываться на соотношении потенциальной пользы и риска, времени от возникновения инсульта, стабильности гематомы и общем состоянии пациента.
Источник (официальный сайт разработчиков, публикация с валидацией):
Назначение: Оценка тяжести состояния пациентов с субарахноидальным кровоизлиянием
нейрохирургов России
• Стереотаксическую радиохирургию АВМ рекомендовано выполнять при труднодоступной локализации мальформации или при наличии соматических заболеваний .
Уровень убедительности рекомендаций C (уровень достоверности доказательств – 5).
scale
Тип: шкала оценки
• Клинические рекомендации Ассоциации
3.3. Радиохирургия
или пликация нижней полой вены [123, 234, 235].
Оригинальное название (если есть): Virginia radiosurgery AVM
Источник (официальный сайт разработчиков, публикация с валидацией):
• Рекомендуется при снижении альбумина крови менее 30 г/л назначение альбумина человека** 25% из расчета на кг массы тела [87, 107].
Уровень убедительности рекомендаций С (уровень достоверности доказательств -5
Уровень достоверности доказательств 5, уровень убедительности рекомендаций C.
• Рекомендуется при тромбозе глубоких вен нижних конечностей и/или тромбоэмболии легочной артерии в случае неэффективности иных методов профилактики/лечения ТЭО с учетом индивидуальных показаний и противопоказаний проведение внутривенной антикоагулянтной терапии препаратами группы гепарина, постановка кава-фильтра
Название на русском языке: Классификация VRAS
Neurological Surgeons (WFNS) Subarachnoid Hemorrhage (SAH) Grading
— селективная ангиография через 3 года после облучения для верификации облитерации АВМ. При отсутствии полной облитерации решается вопрос о повторной радиохирургии или микрохирургическом удалении АВМ .(
• Трансвенозную эмболизацию АВМ вместо трансартериальной рекомендовано выполнять при малых размерах мальформации (менее 3 см), ее глубинной локализации, компактном ядре, единственной дренирующей вене, извитости и небольшом диаметре афферентов, исключительном кровоснабжение из перфорантных артерий и транзиторном тип кровоснабжения .
• Рекомендуется пациентам с ЦВ норэпинефрин**на старте вазопрессорной поддержки [15, 132, 133].
Уровень убедительности рекомендаций B (уровень достоверности доказательств – 2).
• Рекомендуется использование добутамина** при сниженной сократительной способности миокарда [15, 132, 133].
scale (VRAS, 2013)
Оригинальное название (если есть): World Federation of
— МРТ-МРА через 6 месяцев, затем ежегодно в течение 3 лет .
Уровень достоверности доказательств 4, уровень убедительности рекомендаций C.
• Рекомендуется у пациентов с геморрагическим инсультом, имеющим риск ТЭО, с целью профилактики ТЭО назначение препаратов группы гепарина в малых дозах при документальном подтверждении прекращения дальнейшего кровотечения в области гематомы .
Приложение Г14. Классификация Virginia radiosurgery AVM
Название на русском языке: Оценка субарахноидального кровоизлияния (САК) Всемирной федерации неврологических хирургов (WFNS)
• После радиохирургии рекомендуется:
— катетеры с раздуваемым баллоном
Комментарии: применение только эластической компрессии нижних конечностей не уменьшает риски тромбоза глубоких вен нижних конечностей и не улучшает исходы заболевания [148-150, 122]. Перед началом переменной пневмокомпрессии обоснованным является проведение дуплексного сканирования вен нижних конечностейдля исключения уже имеющегося тромбоза глубоких вен нижних конечностей.
Ключ (интерпретация): при АВМ, оцененных в 1-2 балла по Buffalo score, риск осложнений отсутствует, в 3 балла – вероятность осложнений составляет 14%, в 4 балла – 50%, в 5 баллов – 75%
Приложение Г5. Оценка тяжести состояния пациентов с САК по шкале WFNS
В большинстве случаев содержание диспансерного наблюдения ограничивается проведением коррекции эпилептиформного синдрома, контроля состояния АВМ.
Уровень достоверности доказательств 4, уровень убедительности рекомендаций C.
Уровень убедительности рекомендаций B(уровень достоверности доказательств – 2).
Содержание (шаблон):
Ключ (интерпретация):
IV. Пациенты после радиохирургического лечения АВМ.
— PHIL 35%
• Рекомендуется у пациентов с геморрагическим инсультом, которые имеют риск развития ТЭО, профилактика тромбоза глубоких вен нижних конечностей, начиная со дня поступления методом переменной пневмокомпрессии [148, 149,150, 122] при отсутствии противопоказаний для ее применения.
Назначение: система оценки эндоваскулярного лечения церебральных артериовенозных мальформаций
Содержание (шаблон):
III. Пациенты после эрадикации (удаления, тотальной облитерации) АВМ.
Уровень достоверности доказательств 3, уровень убедительности рекомендаций С.
Одним из важных факторов, влияющих на течение острого периода ГИ, является риск развития тромбоза глубоких вен нижних конечностей и тромбоэмболических осложнений (ТЭО), который является особенно высоким у пациентов с выраженными двигательными нарушениями или не являющихся мобильными вследствие иных причин. Особую сложность представляет профилактика ТЭО при ГИ, что требует оценки не только непосредственно риска ТЭО, но и риска повторного кровотечения.
Тип: шкала оценки
Назначение: оценка хирургического риска в зависимости от времени вмешательства при пластике внутричерепных аневризм
II. Пациенты с резидуальными АВМ после вмешательств.
— оникс 36
2.1.4. Профилактика тромбоэмболических осложнений при геморрагическом инсульте.
Источник (официальный сайт разработчиков, публикация с валидацией):
Тип: шкала оценки
I. Пациенты с неоперабельными АВМ.
Уровень достоверности доказательств 3, уровень убедительности рекомендаций C.
Уровень убедительности рекомендаций C(уровень достоверности доказательств – 2).
Оригинальное название (если есть): Buffalo score
Осмотерапия – лечение с использованием гиперосмолярных растворов, к которымотносятся 15% раствор #маннитола**и другие растворы с осмодиуретическим действием.Особенности проведения осмотерапии см. ранее.
Источник (официальный сайт разработчиков, публикация с валидацией):
Группы наблюдения:
— цианоакрилаты
Уровень убедительности рекомендаций B (уровень достоверности доказательств – 2).
• Рекомендуется инфузия 15% раствора #маннитола**из расчёта 1,0 г/кгв периферическую или центральную вену с относительно высокой скоростью, в течение 10-15 минут [106, 107, 110]
Название на русском языке: Классификация Hunt-Hess
Комментарий. Следует помнить, что длительное использование #маннитола** повышает риск водно-электролитных нарушений, гиповолемии и повреждения почек (канальцевый некроз).
Оригинальное название (если есть): Glasgow Coma Scale
Комментарий. Целью наблюдения является выявление прогрессирования, рецидива заболевания, коррекции эпилептического синдрома. У пациентов, оперированных по поводу АВМ, в послеоперационном периоде возможно развитие повторного внутричерепного кровоизлияния. Наиболее частыми причинами этих осложнений являются: реканализация мальформаций, резидуальная часть мальформации, сопутствующая аневризма. Продолжительность диспансерного наблюдения: после эрадикации АВМ и отсутствии клинических проявлений — не менее 5 лет; во всех остальных случаях — пожизненно.
Уровень достоверности доказательств 4, уровень убедительности рекомендаций C.
На течение острого геморрагического инсульта значимое влияние оказывает формирование отека мозга, которое может также сопровождаться и повышением ВЧД. Это требует принятия мер по их коррекции.
Приложение Г13. Классификация Buffalo score
Название на русском языке: шкала комы Глазго
Уровень убедительности рекомендаций С (уровень достоверности доказательств -5).
— спирали
2.1.3. Коррекция отека мозга и повышенного внутричерепного давления при геморрагическом инсульте.
• Рекомендуется для коррекции гипонатриемии применение #флудрокортизона**0,1-0,2 мкг три раза в сутки и подсаливание воды: 2-3 г соли каждые 6-8 часов[15, 135, 136, 231, 232].
4) активированное частичное тромбопластиновое время более 80 секунд.
Приложение Г4. Шкала комы Глазго
• Пациентам с АВМ независимо от проводимых лечебных мероприятий и их эффективности рекомендуется длительное диспансерное наблюдение [208,209].
• Для эмболизации фистулезных АВМ рекомендовано применять эмболизаты [183, 185, 186, 187]:
Уровень убедительности рекомендаций A (уровень достоверности доказательств – 2).
3) МНО более 3,0;
Содержание (шаблон) и ключ (интерпретация):
Уровень убедительности рекомендаций С (уровень достоверности доказательств -5).
Уровень достоверности доказательств 4, уровень убедительности рекомендаций C.
Комментарии: возможный положительный эффект трансфузии тромбоцитарной массы при геморрагическом инсульте не установлен.
2) тромбоцитопения менее 50 000 в 1 мкл;
Назначение: оценка степени выраженности внутрижелудочковых кровоизлияний
• После операции по поводу аневризмы головного мозга рекомендовано выполнение контрольных исследований (КТА или МРА головного мозга) через 6-12 месяцев после операции для исключения повторного заполнения аневризмы и новообразованных аневризм [208,209].
— squid 12 и 18
Уровень убедительности рекомендаций C (уровень достоверности доказательств – 5).
О среднем риске наличия сосудистой аномалии по данным КТ без контрастирования говорят при отсутствии критериев высокой и низкой вероятности наличия сосудистой аномалии (при лобарных и мозжечковых ВМГ).
Тип: шкала оценки
• Рекомендуется у пациентов с острейшим геморрагическим инсультом при повышенном МНО на фоне приема непрямых антикоагулянтов (АТХ антагонистов витамина K) их отмена и назначение препаратов группы витамина К (менадиона натрия бисульфит**), факторов свертывания крови II, VII, IX и X в комбинации (протромбиновый комплекс)** или свежезамороженной плазмы [142,143].
Уровень убедительности рекомендаций С (уровень достоверности доказательств -5).
Комментарии: в сравнении со свежезамороженной плазмой у факторов свертывания крови II, VII, IX и X в комбинации(протромбинового комплекса)** может возникать меньше осложнений, при их назначении возможна более быстрая коррекция МНО [142,143].
• Не рекомендуется у пациентов с острейшим геморрагическим инсультом применять фактор свертывания крови VII** для коррекции цифр МНО, увеличенных на фоне приема непрямых антикоагулянтов (АТХ антагонистов витамина K) .
Уровень достоверности доказательств 4, уровень убедительности рекомендаций C.
Комментарии: назначение фактора свертывания крови VII** может приводить к снижению МНО, но не замещает все необходимые факторы свертывания.
• Рекомендуется у пациентов с острейшим геморрагическим инсультом, получающих дабигатрана этексилат**, ривароксабан**, апиксабан**, их отмена и назначение на индивидуальной основе с учетом имеющихся показаний и противопоказаний антиингибиторного коагулянтного комплекса**, факторов свертывания крови II, VII, IX и X в комбинации (протромбиновый комплекс)** или фактора свертывания крови VII**.
Уровень убедительности рекомендаций C (уровень достоверности доказательств – 5).
2) расположение ВМГ в подкорковых ядрах, таламусе или стволе мозга.
• Рекомендуется для ингибирования эффекта гепарина натрия** у пациентов с острейшим геморрагическим инсультом на индивидуальной основе с учетом имеющихся показаний и противопоказаний назначение протамина сульфата** .
Источник (официальный сайт разработчиков, публикация с валидацией):
• Пациентам с сосудистыми заболеваниями головного мозга (аневризма, артериовенозная мальформация, перенесенное гипертензивное кровоизлияние) рекомендовано диспансерное наблюдение врачом-неврологом .
Уровень убедительности рекомендаций A(уровень достоверности доказательств — 2).
При геморрагическом инсульте часто возникает повышение цифр артериального давления (АД), что связано с неблагоприятными исходами при данном заболевании. Безопасность и эффективность снижения цифр систолического АД (САД) в острейшем периоде заболевания была изучена в рандомизированных клинических исследованиях ATACH , INTERACT , INTERACT2 , ATACH-II, а также дополнительно в пулированном анализе данных пациентов исследований INTERACT2 и ATACH-II, включившем 3829 пациентов возраста от 19 до 99 лет, которым проводилось консервативное лечение заболевания .
• Не рекомендуется назначение фактора свертывания крови VII**пациентам с геморрагическим инсультом без нарушения свертывания крови в связи с повышением риска тромбоэмболических осложнений [144,145].
Комментарий. Более ранняя оценка (при выписке пациента или в другие выбранные сроки) возможна как промежуточный этап.
Комментарий. Гипонатриемия ассоциирована с риском нарастания ЦВ
• Рекомендуется пациентам с ЦВ в качестве нормальных значений уровня натрия крови считать диапазон 135 — 146 ммоль/л[135, 136, 107].
• Рекомендуется у пациентов с геморрагическим инсультом при объеме гематомы ≥15 мл, наличии признаков повышения ВЧД и отека мозга назначение маннитола** на индивидуальной основе с учетом имеющихся показаний и противопоказаний [146, 233].
Уровень убедительности рекомендаций C (уровень достоверности доказательств — 5).
Комментарии: влияние маннитола** изучено в субанализе когорты пациентов INTERACT2, включившей 2839 пациентов . Его назначение было безопасным, и частота возникновения нежелательных явлений в подгруппе пациентов, получавших маннитол**, не превышала их частоту у пациентов, не получавших маннитол**.
• Не рекомендуется назначение дексаметазона** при геморрагическом инсульте в связи отсутствием доказанного эффекта и повышением риска летального исхода .
Уровень убедительности рекомендаций C (уровень достоверности доказательств — 5).
Комментарий. Поддержание ЦПД обеспечивается повышением САД за счет инфузионной терапии и применения адренергических и дофаминергических средств;
Уровень убедительности рекомендаций C (уровень достоверности доказательств — 5).
• Рекомендуется прекращение мониторинга ВЧД через 24 часа с момента нормализации ВЧД и прекращения интенсивной терапии, направленной на коррекцию ВЧГ [106, 134].
• Рекомендуется установка датчика ВЧД пациентам в коме или на продолженной медикаментозной седации[106, 110, 134].
Уровень убедительности рекомендаций C (уровень достоверности доказательств — 5).
• Рекомендуется у пациентов без сознания поддержание ЦПД не ниже 60 мм рт ст [106, 107].
Уровень убедительности рекомендаций C (уровень достоверности доказательств — 4).
Комментарии: согласно данным метаанализа, включившего 1000 пациентов ГИ из 4 исследований, рандомизированными из которых были 2 , раннее применение препаратов эноксапарина натрия** или гепарина натрия** (спустя 1-6 дней после поступления) было связано со статистически значимым снижением частоты тромбоэмболии легочной артерии и незначительным увеличением объема гематомы.
Уровень убедительности рекомендаций C (уровень достоверности доказательств — 4).
1.3.2.5.4. Гемодинамическая терапия церебрального вазоспазма
• Рекомендуется ТКДГ не реже одного раза в сутки [15, 87, 130].
В пользу ЦВ будет появление очагов ишемии. Также исключаются другие причины ухудшения: интракраниальная гематома, гидроцефалия и др.
Уровень убедительности рекомендаций C (уровень достоверности доказательств — 5).
• Рекомендуется проведение гемодинамической терапии ЦВ при показателях ЛСК в М1 сегменте СМА 240 см/сек и более, и/или индексе Линдегаарда 5 и более[87, 129, 130].
• Рекомендуется возобновление приема ацетилсалициловой кислоты**, дипиридамола, клопидогрела** в монотерапии или комбинации ацетилсалициловой кислоты** с дипиридамолом или клопидогрелом** у пациентов, перенесших геморрагический инсульт, которые до геморрагического инсульта принимали эти препараты при сохранении показаний к приему этих препаратов . Срок возобновления должен определяться индивидуально в каждом случае .
1.3.2.5.1. Тактика у пациентов в сознании, при стабильном неврологическом статусе
• Рекомендуется всем пациентам с НВД проводить исследования ликвора (микробиологическое (культуральное) исследование спинномозговой жидкости на аэробные и факультативно-анаэробные условно-патогенные микроорганизмы, исследование уровня глюкозы в спинномозговой жидкости, общий (клинический) анализ спинномозговой жидкости) не реже 1 раза в 3 дня или при наличии клинических показаний (гипертермия, лейкоцитоз, ликворея и др)[126, 128].
Уровень убедительности рекомендаций C (уровень достоверности доказательств — 5).
• Рекомендуется контролировать адекватное функционирование НВД[102, 126, 127].
Уровень убедительности рекомендаций C (уровень достоверности доказательств — 5).
• Рекомендуется исключение артериальной гипотонии на любом этапе лечения[14, 15].
Уровень убедительности рекомендаций C (уровень достоверности доказательств — 5).
• Рекомендуется поднятие головного конца кровати на 30°[15, 87, 107].
Уровень убедительности рекомендаций А (уровень достоверности доказательств — 1)
• Рекомендуется поддерживать уровень систолического артериального давления (САД) в пределах 110—150 мм рт. ст [14, 15, 31,92].
Комментарий: Длительное (более 3 суток) применение антифибринолитических средств не рекомендуется, так как риск церебральных ишемических осложнений и гидроцефалии возрастает
• Рекомендуется назначение противоэпилептических препаратов только в случаях повторных эпилептических приступов [15, 92].
В. Поддержание нормотермии;
1.3. Интенсивная терапия при САК
1.2.12. Пробуждение
Уровень убедительности рекомендаций С (уровень достоверности доказательств — 5).
1.2.9. Инфузионно-трансфузионная терапия
Уровень убедительности рекомендаций В (уровень достоверности доказательств — 3).
Уровень убедительности рекомендаций С (уровень достоверности доказательств — 5).
Уровень убедительности рекомендаций С (уровень достоверности доказательств — 5).
1.2.4. Необходимость центрального венозного катетера
Комментарий: возможно непродолжительное снижение АД, но у большинства пациентов; данная комбинация позволяет эффективно блокировать прессорную реакцию на ларингоскопию и интубацию трахеи[113, 114].
• Рекомендуется пероральная премедикация: производныебензодиазепинаи #клонидин 0,1-0,2мг (последний эффективен под язык и наряду с анксиолитическим эффектом снижает системное АД) [87, 98, 112, 117, 250]
А. Анестезия и анальгезия пациента во время операции
1.1.10.3. Установка датчика для контроля внутричерепного давления (ВЧД)
— Важным условием ДТЧ является пластика твердой мозговой оболочки (ТМО) с увеличением подоболочечного пространства для отекающего мозга.
• Рекомендуется при проведении ДТЧ соблюдать следующие хирургические параметры [13, 104, 105, 111].:
• Рекомендуется первичная ДТЧ пациентам в остром периоде САК при наличии одного из факторов: 1) Hunt-Hess V, 2) дислокация срединных структур более 5 мм, 3) внутримозговая гематома более 30 мл, 4) признаки острой ишемии у пациентов с массивным базальным САК (FisherIII) на 4-8 сутки после кровоизлияния [13, 104, 243].
Если при эндоваскулярной операции планируется стентирование и введение пациенту дезагрегантов, НВД следует устанавливать перед вмешательством после вводного наркоза.
1.1.10.1. Установка наружного вентрикулярного дренажа (НВД)
Комментарий: Повторную операцию с целью тотальной окклюзии аневризмы проводят в подостром или холодном периодах, после стабилизации состояния[14, 87].
Уровень убедительности рекомендаций С (уровень достоверности доказательств — 5).
Комментарий: в послеоперационном периоде после микрохирургического выключения аневризмы из кровотока для оценки состояния пришеечной части и подтверждения радикальности ее клипирования проводят контрольные ангиографические исследования (КТА или ЦА)[14, 87, 97].
• Рекомендуется после окончательного наложения клипсов вскрыть тело аневризмы [31, 95, 87].
Уровень убедительности рекомендаций С (уровень достоверности доказательств — 5).
• Рекомендуется первоочередное выключение разорвавшейся аневризмы наиболее приемлемым (микрохирургическим или эндовазальным) способом (рис. 3, Приложение Б). [12,14, 92]
• Рекомендуется проводить выбор метода хирургического лечения пациентов с аневризматическим САК в состоянии Hunt-Hess I-III стадий на основании алгоритма представленного на рис. 2 (Приложение Б) .
Комментарий: При невозможности по каким-либо причинам провести микрохирургическую операцию, следует рассмотреть возможность проведения эндоваскулярной операции.
Комментарии: у пациентов со сложными аневризмами (гигантскими, фузиформными, вертебробазилярными) на предоперационную подготовку может потребоваться более длительное время.
Уровень убедительности рекомендаций C (уровень достоверности доказательств — 4).
• Рекомендуется проведение операции на АГМ в остром периоде САК [15, 87, 88, 89, 90]:
Таблица 3. Степени выраженности ЦВ на основании ТКДГ
Связанные с АВМ аневризмы образуются у 14% пациентов с АВМ . При мальформациях больших полушарий аневризмы выявляют в 11%, при АВМ задней черепной ямки – в 30% .Redekop G. с соавт. разделили все связанные с АВМ аневризмы на интранидальные, гемодинамически связанные (проксимальные и дистальные) и не связанные с мальформацией . Экстранидальные проксимальные аневризмы встречаются в 68%,дистальные – в 32%, множественные – в 24% .При сочетании АВМ и аневризм аневризмы являются причиной кровоизлияния в 16%, АВМ – в 72%, в 12% невозможно установить источник кровоизлияния .Геморрагический тип течения характерен для 61% АВМ при наличии сочетанных аневризм и для 44% без них.При увеличении размера гемодинамически связанных аневризм, риск кровоизлияния повышается .
— SICH 0-2 – ЦА проводят при наличии сосудистой патологии или подозрении на нее при КТА.
Для клиник, выполняющих КТ-ангиографию не всем пациентам с нетравматическими внутримозговыми кровоизлияниями.
Комментарий: “симптом пятна” при вторичном ГИ также возможен, но встречается реже: при разрыве АВМ его наблюдают в 14%, при аневризме ПМА – в 18%, при аневризме СМА – в 17% .Важно исследование всех четырех сосудистых бассейнов (внутренних сонных и позвоночный артерий с двух сторон). Она является наилучшим средством изучения ангиоархитектоники АВМ. Метод позволяет визуализировать кровоток по мальформации в динамике и оценить скорость его транзита. Вследствие эффекта шунтирования для высокопоточных мальформаций характерно заполнение артерий и вен в артериальную фазу. Выявление раннейдренирующей вены является характерным признаком, позволяющим заподозрить наличие ангиографически скрытой АВМ. Исходя из доказанных положений о большей эффективности ранних оперативных вмешательств, направленных на удаление сопутствующих АВМ гематом, а при благоприятных условиях и самой АВМ, в настоящее время применяется тактика ургентного ангиографического исследования у пациентов с внутричерепным кровоизлиянием сразу при поступлении в стационар. Противопоказанием могут являться лишь нарастающие нарушения витальных функций, дислокационный синдром, вынуждающие проводить либо реанимационные мероприятия или экстренное вмешательство, направленное на устранение сдавления мозга.При аллергии на препараты с рентгенконтрастными веществами, содержащими йод, рекомендуется проведение магнитно-резонансной ангиографии (МРА).
• Для отличия АВМ и аневризмы при КТ-ангиографии от “симптома пятна”рекомендуется выполнитьотсроченнуюКТА через несколько минут после введения контрастного препарата.
Уровень убедительности рекомендаций В (уровень достоверности доказательств — 1)
• У пациентов с клиникой нетравматического внутричерепного кровоизлияния при отсутствии возможностей для проведения нейровизуализации рекомендовановыполнить поясничную пункцию для определения крови в цереброспинальной жидкости
САК возникает у 40% пациентов с кровоизлиянием из АВМ, чаще имеет место конвекситальное расположение и сочетается с ВМГ.Изолированное САК или его сочетание с ВЖК происходит в 4%, что следует отличать от разрыва аневризмы.ВЖК формируется в 56% . Изолированное ВЖК (16%) является характерным признаком глубинной мальформации .
Уровень убедительности рекомендаций В (уровень достоверности доказательств — 3).
— исследование агрегации тромбоцитов (при наличии анамнеза приема ангиагрегантов) [219,220].
Лабораторные диагностические исследования
Уровень убедительности рекомендаций C (уровень достоверности доказательств — 5)
Комментарий. При фибринолизе для однократного введения используют 5000-60000 МЕ #урокиназы, 50-100 тыс. МЕ #проурокиназы** [103, 240]. Введение антифибринолитических средств и аспирацию лизированной крови осуществляют каждые 6-12 часов в зависимости от вида препарата. Оптимальное время дренирования гематомы без увеличения риска инфекционных осложнений, связанных с наличием дренажа и интратекальным введением препарата — 24-72 часа.Ни один из препаратов, используемых при локальном фибринолизе кровоизлияний, в Российской Федерации для интратекального введения не сертифицирован.
• Рекомендуется при неясном анамнезе у пациента с нарушенным бодрствованием прежде всего исключить черепно-мозговую и сочетанную травму .
Жалобы и анамнез
Критерии установления диагноза:
Очаговые неврологические нарушения развиваются чаще при наличии ВМГ (52%), реже – при изолированном САК (41%), еще реже – при изолированном ВЖК (28%) .
Выделяют типичные (70%) и атипичные (30%) проявления САК.
У лиц старшего возраста и/или при небольших, ограниченных белым веществом головного мозга, гематомах общемозговые и менингеальные симптомы могут быть мало выражены или отсутствовать, а в клинической картине преобладают очаговые симптомы.
Менингеальная симптоматика в первые часы представлена преимущественно светобоязнью, скуловым симптомом Бехтерева. В дальнейшем появляется ригидность мышц затылка, симптомы Кернига, Брудзинского. У пожилых пациентов в 1/3 случаев раздражение мозговых оболочек не выявляют.
Комментарий: “вероятность того, что кровоизлияние не произойдет” = (100 – риск разрыв в год (%)) / 100.
Геморрагический инсульт составляет 10-15% от всех видов нарушения мозгового кровообращения. Только в Российской Федерации каждый год диагностируют ГИ у 43 000 человек. Средний возраст пациентов с ГИ — 60-65 лет, соотношение мужчин и женщин равно 1,6:1. Риск развития ГИ значительно повышается после 55 лет и удваивается с каждым последующим десятилетием. Летальность от ГИ достигает 40-50%, а инвалидность развивается у 70-75% выживших. Факторами риска в развитии ГИ являются высокое артериальное давление, злоупотребление алкоголем, наличие в анамнезе предыдущих нарушений мозгового кровообращения, а также нарушения функции печени, сопровождающиеся тромбоцитопенией, гиперфибринолизом и уменьшением факторов свертывания крови [1,4,6].
В ряде случаев можно связать формирование АГМ с тяжелой черепно-мозговой травмой, инракраниальной инфекцией или с расширением артерий при артериовенозной мальформации головного мозга.
Наиболее частой причиной САК является АГМ.
6) болезни Моя-Моя (3%);
1) разрыва АВМ (46%);
1 балл – глубинная локализации АВМ (базальные ядра, таламус, ствол мозга).
2 балла – возраст пациента более 50 лет или размер мальформации 3 см и более;
2 балла – базальные ядра, таламус, ствол мозга.
0 баллов – лобная и височная доли
3) класс C – мальформации 4 и 5 баллов по S-M.
На результаты хирургии АВМ также влияют возраст пациента, размытость мальформации и анамнез заболевания. Учитывая данные факторы, LawtonM.T. с соавт. в 2010 году предложили шкалу, названную дополнительной классификацией Spetzler-Martin или классификацией Lawton-Young (см. приложение XIX).
LawtonM.T. с соавт. предложили модифицированнуюклассификацию для АВМ 3 балла по S-M .Перечислив все возможные комбинации составляющих параметров, данные мальформации разделяют на:
По размеру выделяют милиарные аневризмы (до 3 мм), среднего размера (3-14 мм), большого размера (15-24 мм) и гигантские АГМ (25 и более мм).
2. Подострый период – 15 — 31 дней с момента последнего САК (период, в течение которого регрессируют основные осложнения САК).
Гематома мозжечка — гематома полушарий и/или червя мозжечка;
Согласно наиболее распространенной классификации ГИ, объединяющей положения несколько других, в зависимости от формы и локализации ВМГ подразделяют на следующие типы:
Как удобнее связаться
в месяц
Облачная МИС «МедЭлемент»
I62.0 –Субдуральное кровоизлияние (острое) (нетравматическое)
I61.5 – Внутримозговое кровоизлияние внутрижелудочковое
I61.0 – Внутримозговое кровоизлияние в полушарие субкортикальное
I60.6 – Субарахноидальное кровоизлияние из других внутричерепных артерий
I60.1 – Субарахноидальное кровоизлияние из средней мозговой артерии
Артериовенозная мальформация – вариант сосудистых ангиоматозных пороков развития нервной системы, является следствием диспластического метаморфоза, инициированного неизвестными факторами. Следствием разрыва АВМ являются внутримозговая гематома ВМГ, САК или ВЖК.
ID: 523
Возрастная категория: Взрослые
Одобрено Научно-практическим Советом Минздрава РФ
Уровень убедительности рекомендаций C (уровень достоверности доказательств – 5).
• Не рекомендуется в течение первого часа снижение цифр САД более, чем на 60 мм рт. ст. .
2.1.1. Коррекция артериального давления при геморрагическом инсульте
Уровень убедительности рекомендаций C(уровень достоверности доказательств — 5).
Уровень убедительности рекомендаций C (уровень достоверности доказательств — 5).
1.3.2.7. Контроль уровня натрия крови
• Не рекомендуется осмотерапия при гипернатриемия (> 160 ммоль/л) и осмолярности плазмы выше 320 мосмоль/л.[106, 135]
• Рекомендуется у пациентов с повышением ВЧД умеренная кратковременная гипервентиляция до уровня РаСО2 30-33 мм рт.ст.[106,110].
Уровень убедительности рекомендаций C (уровень достоверности доказательств — 5).
• Рекомендуется у пациентов с НВД и повышением ВЧД выведение ликвора по НВД [14, 126, 128].
Комментарий. При неглубокой седации или у пациентов, приходящих в сознание, возможны кратковременные подъемы ВЧД до 25-30 мм рт. ст. (при мышечном напряжении, кашле, физиологических оправлениях и др.) не требующие специальной коррекции.
Уровень убедительности рекомендаций C (уровень достоверности доказательств — 5).
• У пациентов с нарушением бодрствования при выраженном кровоизлиянии (Fisher 3-4) рекомендуется измерение ВЧД через наружный вентрикулярный дренаж (НВД) или с помощью паренхиматозного датчика ВЧД [87, 92, 106].
Комментарий. ЦПД поддерживается за счет повышения АД и снижения повышенного ВЧД.
Уровень убедительности рекомендаций C (уровень достоверности доказательств — 4).
• Рекомендуется пациентам с ЦВ поддержание умеренной артериальной гипертензии [14, 132, 133].
Комментарий: косвенными признаками, указывающими на нарастание ЦВ у пациентав бессознательном состоянии,являются повышение ВЧД, подъем САД, повышенный темп диуреза, снижение уровня натрия крови.
1.3.2.5.3. Тактика у пациентов без сознания и в условиях мед. седации
б. КТ головы.
• Рекомендуется дифференциальная диагностика причин ухудшения состояния[15, 87, 131].
Уровень убедительности рекомендаций C (уровень достоверности доказательств — 5).
1.3.2.5. Профилактика и терапия церебрального вазоспазма и ишемии головного мозга
Уровень убедительности рекомендаций C (уровень достоверности доказательств — 5).
• Не рекомендуется гипердренирование ликвора: верхняя точка дренажной трубки должна быть на 10-15 см выше наружного слухового прохода.[102, 126, 128].
Уровень убедительности рекомендаций C (уровень достоверности доказательств — 5).
• Рекомендуется обеспечение SpO2 ≥ 92% с инсуфляцией кислорода при необходимости [95, 107].
Уровень убедительности рекомендаций B (уровень достоверности доказательств — 2).
• Рекомендуется профилактика пролежней для маломобильных пациентов (повороты пациентовв кровати, противопролежневый матрас, гигиена) [107, 121].
1.3.2.1. Общие положения по ведению пациентов.
Уровень убедительности рекомендаций C (уровень достоверности доказательств — 5).
Уровень убедительности рекомендаций C (уровень достоверности доказательств — 5).
Уровень убедительности рекомендаций С (уровень достоверности доказательств — 5).
Уровень убедительности рекомендаций С (уровень достоверности доказательств — 5).
Б. Анальгезия и седация при проведении всех манипуляций;
Уровень убедительности рекомендацийC (уровень достоверности доказательств — 5)
Уровень убедительности рекомендаций В (уровень достоверности доказательств — 3).
1.2.10. Вазопрессорная поддержка
Комментарий: Важно учитывать, что при нарушенной ауторегуляции мозгового кровотока в условиях вазоспазма и других нарушениях у пациентов с тяжелым САК, даже незначительный подъем PaCO2 влечет за собой скачок ВЧД. По этой причине безвентялиционные периоды (при интубации или пробуждении) должны быть как можно короче.
1.2.7. Поддержание общей анестезии.
• Рекомендуется лок-регионарная анестезия скальпа (по линии кожного разреза, в местах установки шипов фиксирующей скобы и в проекции крупных чувствительных корешков) с помощью длительно действующих местных анестетиков [87, 95, 113].
• Пациенты, оперированные в 1-3 сутки САК, вне зависимости от тяжести состояния по Hunt-Hess
Уровень убедительности рекомендаций С (уровень достоверности доказательств — 5).
Уровень убедительности рекомендаций С (уровень достоверности доказательств — 5).
1.2.2 Премедикация
1.2.1 Цели наркоза при операциях на АГМ в остром периоде
Уровень убедительности рекомендаций C (уровень достоверности доказательств — 5).
— Обязательна резекция чешуи височной кости до основания средней черепной ямки.
Комментарий: Рефрактерной считается ВЧГ, которая не поддается коррекции при консервативной терапии, и ВЧД остается выше 20 мм рт.ст [106-110].
Выделяют первичную (выполняется в ходе операции клипирования аневризмы) и вторичную (выполняется отсрочено) ДТЧ.
В случае эндоваскулярного вмешательства НВД устанавливают в операционной сразу после окклюзии аневризмы до пробуждения пациента после наркоза.
1.1.10 Другие хирургические вмешательства в остром периоде САК
Уровень убедительности рекомендаций С (уровень достоверности доказательств — 5).
• Рекомендуется все эндоваскулярные операции по поводу АГМ в остром периоде проводить под наркозом [14, 98, 99].
Уровень убедительности рекомендаций C (уровень достоверности доказательств — 5).
1.1.7 Контроль эффективности микрохирургической операции
• Рекомендуется микрохирургическое выключение аневризмы путем клипирования ее шейки или выключения несущей аневризму артерии у пациентов с аневризмами супраклиноидного отдела ВСА, перикаллезной артерии, ПСА, СМА, устья ЗНМА[14, 87, 92, 94].
1.1.5 Операции у пациентов с множественными аневризмами
1.1.4 Влияние состояния пациентов на выбор метода операции
Уровень убедительности рекомендаций С (уровень достоверности доказательств — 5).
Уровень убедительности рекомендаций C (уровень достоверности доказательств — 5).
• Не рекомендуется операции на аневризме в остром периоде САК у пациентов в крайне тяжелом состоянии (7 баллов по ШКГ и менее)[88-91, 226, 227]:
1.1.1 Показания к операции
Комментарии: Степени выраженности ЦВ представлена в таблице 3.
Ангиографическими факторами риска разрыва АВМ являются стеноз и варрикоз эфферентов, исключительно глубинное венозное дренирование, единственный эфферент, венозный рефлюкс,экстра-и интранидальные аневризмы [37, 78, 79, 80].
Для клиник, в которых всем пациентам с ВМГ выполняют КТ-ангиографию.
Комментарий: Факторами риска вторичного геморрагического инсульта являются: анатомическая форма кровоизлияния по данным нативной КТ, пожилой возраст пациента, женский пол, отсутствие артериальной гипертензии и нарушений коагуляции(см. приложение Г12).При оценке по шкале SICH в 0-2 балла вероятность сосудистой патологии составляет 3%, в 3 балла и более – 34%.
Уровень убедительности рекомендаций С (уровень достоверности доказательств — 4)
При проведении КТА у пациентов с ГИ часто наблюдают “симптом пятна” (spotsign), обусловленный экстравазацией контрастного препарата. При проведении КТА в первые 3 часа от начала заболевания вероятность этого симптома составляет 66%, через 6 часов снижается до 13% . “Симптом пятна” является признаком нарастания объема ВМГ и ухудшает исход заболевания .
— КТА или МРА
Уровень убедительности рекомендаций С (уровень достоверности доказательств — 4).
По характеру кровоизлияния в ряде случае следует подозревать наличие сосудистой аномалии с разрывом, как причины кровоизлияния. Для артериовенозных мальформаций характерно субкортикальное кровоизлияние (60%) с различной плотностью сгустков, неправильной формы, наиболее часто на стыке лобной и теменной, височной и затылочной долей; для артериальной аневризмы — в области основания лобной доли, сильвиевой щели, на стыке лобной и височной долей [52,68].
• При внутричерепных кровоизлияниях для уточнения его расположения и объема рекомендуется проведение КТ или МРТ головного мозга [62-65].
— коагулограмму (ориентировочное исследование системы гемостаза),
Уровень убедительности рекомендаций C (уровень достоверности доказательств — 4).
• Для оценки тяжести состояния у пациентов с аСАК рекомендовано использовать следующие шкалы — шкала комы Глазго, Hunt-Hess, WFNS (см. Приложение Г) .
Уровень убедительности рекомендаций C (уровень достоверности доказательств — 4).
4) инструментальные исследования и др.
Основные задачи ургентной диагностики, проводимой пациентам с острым внутричерепным кровоизлиянием сводятся к выявлению этиологического фактора кровоизлияния с акцентом на выявление его симптоматической природы (разрыв аневризмы или АВМ), оценке тяжести состояния пациента, определению характера и тяжести кровоизлияния, поскольку именно эти факторы определяют сроки хирургического вмешательства и прогноз заболевания.
Очаговые неврологические нарушения и угнетение сознания при кровоизлиянии из АВМ возникают реже, чем при кровоизлиянии из аневризм или ГИ. Это связано с тем, что ВМГ при разрыве мальформации обычно не распространяются на внутреннюю капсулу, не всегда имеют большие размеры, течение заболевания редко осложняется развитием ангиоспазма, а разрыв глубинных эфферентов часто приводит к изолированным вентрикулярным кровоизлияниям. Кроме того, гематомарядомс ядром АВМ часто раздвигает паренхиму мозга и не повреждает его проводящие пути. Пациенты с разрывом АВМ наиболее молодые, что способствует их восстановлению [22,25].
Медицинская реабилитация
Комментарии: при подозрении на вторичный характер геморрагического инсульта, в том числе и у страдающих артериальной гипертонией, требуется установление возможных причин кровоизлияния (коагулопатия (в т.ч. лекарственная), васкулопатия, эклампсия, заболевания крови и др.).
Дислокационный синдром развивается при ВМГ значительного объема, чаще височной локализации и сопровождается нарушением бодрствования, анизокорией с мидриазом на стороне поражения, сменой полушарного пареза взора на стволовой, расстройствами дыхания и сердечно-сосудистой деятельности .
Клинические проявления и течение гипертензивной гематомы разнообразны . Симптоматика развивается, как правило, внезапно, обычно днем. Наиболее частые провоцирующие факторы — подъем АД, прием алкоголя, физические нагрузки, горячая ванна. Общемозговые расстройства являются ведущими. Развивается резкая головная боль, нередко тошнота и рвота. Возможно возникновение эпилептического приступа. Может наблюдаться психомоторное возбуждение. Часто наблюдается снижение бодрствования различной степени выраженности.
Прогноз
Риск кровоизлияния из АВМ в течение жизни = 1 – (вероятность того, что кровоизлияние не произойдет) предполагаемая продолжительность жизни (годы)
Эпидемиология заболевания или состояния (группы заболеваний или состояний)
К приобретённым факторам относят наличие артериальной гипертензии, атеросклероз. Среди факторов риска формирования АГМ также выделяют курение, тяжелые формы алкогольной зависимости, женский пол [7-15].
Госпитализация
Существуют два механизма развития кровоизлияния: по типу гематомы и по типу диапедезного пропитывания. Кровоизлияния по типу гематомы встречаются в 85% случаев по материалам аутопсий, имеют типичную локализацию в подкорковых ядрах, полушариях мозга и мозжечке. При данном типе кровоизлияния излившаяся кровь раздвигает мозговое вещество, что сопровождается перемещением отдельных участков мозга. В связи с этим, в первые часы не происходит значительного разрушения мозгового вещества. При кровоизлиянии по типу гематомы размеры гематомы намного превышают объем разрушенной ткани. Кровоизлияния по типу диапедеза встречаются значительно реже, являясь чаще всего следствием системных изменений сосудистой стенки и увеличения ее проницаемости и/или системных изменений гемостаза. Такие кровоизлияния чаще имеют небольшие размеры и располагаются преимущественно в таламусе или варолиевом мосту .
5) васкулопатий (3%);
При вторичном кровоизлиянии гематома возникает вследствие следующих причин [2,3,4]:
0 баллов – поверхностныеАВМ (лобная, височная, теменная, затылочная доли, внтурижелудочковая локализация, мозолистое тело, мозжечок).
1 балл – возраст пациента 50 лет и менее и размер АВМ менее 3 см;
1 балл – теменная, затылочная доли, внутрижелудочковое расположение, мозолистое тело и мозжечок
scale (VRAS, шкала Virginia, 2013) . Обе шкалы оценивают радикальность облитерации мальформации и функциональных исход.
2) класс B –АВМ3 балла по S-M;
• S3V0E0 – мальформации более 6 см без глубинных эфферентов вне важной зоны.
При резекции АВМ 1-2 балла по S-M риск осложнений низкий, 3 балла вариабельный, 4-5 баллов – высокий.Дополнительно введенный шестой балл означает неоперабельную мальформацию.
По количеству АГМ делаться на одиночные (80%) и множественные (20%).
1. Острый период – 14 дней с момента последнего САК (период, в течение которого чаще всего происходит ухудшение пациентов на фоне отека, вазоспазма и ишемии головного мозга). В этом периоде выделяют острейший период (0-72 часа), когда у пациента клинические проявления обусловлены именно кровоизлиянием (до возникновения вазоспазма).
Субкортикальная гематома – гематома, расположенная близко к коре головного мозга;
Существует несколько классификаций ГИ в зависимости от расположения кровоизлияния. Одни подробные и описывают все возможные варианты локализации гипертензивных гематом, в том числе и отдельные классификации для разных областей мозга (больших полушарий, ствола, мозжечка), другие более лаконичны и подразделяют ВМГ на меньшее количество форм в зависимости от расположения основного объема ВМГ и места ее возникновения .
из 4 стран
— 800 RUB / 5500 KZT / 27 BYN — 1 рабочее место
Q28.2 –Артериовенозный порок развития церебральных сосудов.
I62 –Другое нетравматическое внутричерепное кровоизлияние:
I61.4 – Внутримозговое кровоизлияние в мозжечок
I61 – Внутримозговое кровоизлияние:
I60.5 – Субарахноидальное кровоизлияние из позвоночной артерии
Профилактика
I60.0 – Субарахноидальное кровоизлияние из ствола внутренней сонной артерии синуса и бифуркации
Аневризма головного мозга (АГМ) – это патологическоерасширение просвета артерии головного мозга, обусловленное истончением мышечного слоя стенки сосуда на фоне сохранных интимы и адвентициального слоев. Следствием разрыва АГМ в подавляющем большинстве случаев является САК, которое может сопровождаться внутримозговой гематомой (ВМГ) и внутрижелудочковым кровоизлиянием (ВЖК).
Статус: Действует
Геморрагический инсульт
Разработчик клинической рекомендации:
• Не рекомендуется у пациентов с геморрагическим инсультом, получавших препараты группы «антиагреганты, кроме гепарина», проводить трансфузию тромбоцитарной массы с целью ингибирования эффекта этих препаратов.
Уровень убедительности рекомендаций C (уровень достоверности доказательств – 5).
Комментарии: результаты объединённого анализа INTERACT2 и ATACH-II показали, что снижение цифр АД было линейно связано с повышением вероятности более благоприятного 90-дневного исхода заболевания (оценка по модифицированной шкале Рэнкина 0-2 балла). У пациентов с цифрами САД более 220 мм рт. ст. может быть обоснованным более активное снижение цифр АД [141,142].
Вопросы лечения геморрагического инсульта являются сложными и не до конца решенными. Существующие опубликованные результаты клинических исследований не позволяют сделать однозначные выводы о превосходстве консервативного или нейрохирургического лечения в отношении функционального восстановления пациентов во время стационарного лечения или в дальнейшем на амбулаторном этапе. Результаты клинических исследований нейрохирургического лечения свидетельствуют о том, что оно позволяет у некоторых пациентов избежать летального исхода, но его положительное влияние на степень инвалидизации в дальнейшем однозначно не установлено. Результаты клинических исследований консервативных методов лечения также не являются полностью однозначными, что зачастую затрудняет их практическое применение.
• Рекомендуется у пациентов, перенесших САК, проводить оценку исходов лечения по шкале исходов Глазго или модифицированной шкале Ренкина (Приложение Г)в сроки не ранее 6 мес после САК [14, 31, 92, 137].
• Рекомендуется коррекция гипонатриемиипри уровне натрия крови ≤ 135 ммоль/л[107,135].
Уровень убедительности рекомендаций C (уровень достоверности доказательств — 5).
Уровень убедительности рекомендаций C (уровень достоверности доказательств — 5).
Комментарий. Особенности проведения осмотерапии см. далее.
• Рекомендуется у пациентов с ЦВ поддержание ЦПД ≥ 70 мм рт. ст.[106, 107].
Уровень убедительности рекомендаций C (уровень достоверности доказательств — 5).
Уровень убедительности рекомендаций C (уровень достоверности доказательств — 5).
• Не рекомендуется постоянный мониторинг ВЧД у пациентов после операции, находящихся в сознании и доступныхконтакту [106, 110, 134].
1.3.2.6.1. Мониторинг внутричерепного давления (ВЧД)
Уровень убедительности рекомендаций C (уровень достоверности доказательств — 5).
• Рекомендуется применение адренергических и дофаминергических средств для повышения АД [15, 132, 133].
Уровень убедительности рекомендаций C (уровень достоверности доказательств — 5).
Источники и литература
Уровень убедительности рекомендаций С (уровень достоверности доказательств — 5).Уровень убедительности рекомендаций C (уровень достоверности доказательств — 5).
Признаки клинически значимого ЦВ — прогрессирующее угнетение сознания, психомоторное возбуждение, появление нового неврологического дефицита, не наблюдавшегося после пробуждения пациента.
1.3.2.5.2. Тактика при ухудшении неврологического статуса у пациентов в сознании
• Рекомендуется динамическое наблюдение без гемодинамической терапии ЦВ при показателях ЛСК в М1 сегменте СМА < 240 см/сек, и/или индексе Линдегаарда < 5 [87, 129, 130].
Уровень убедительности рекомендаций C (уровень достоверности доказательств — 5).
• Не рекомендуется проводить профилактических введений антисептиков и дезинфицирующих средств,антибактериальных препаратов системного действия в НВД[127, 128, 230].
Уровень убедительности рекомендаций C (уровень достоверности доказательств — 4).
• Рекомендуется ранее выполнении трахеостомии при прогнозируемой длительной ИВЛ (седация/ ШКГ ≤ 8 баллов) [107, 125].
Уровень убедительности рекомендаций C (уровень достоверности доказательств — 5).
• Рекомендуется назначение препаратов группы гепарина через 2-24 часа после операции, при условии, что разорвавшаяся аневризма выключена и отсутствуют другие противопоказания [15, 123, 124].
Уровень убедительности рекомендаций C (уровень достоверности доказательств — 5).
Состояние пациента, оперированного на аневризме в остром периоде кровоизлияния, зависит прежде всего от предоперационного состояния, особенностей операции и развития послеоперационных осложнений (церебральных и соматических). Наиболее частыми церебральными причинами тяжелого послеоперационного течения являются прогрессирующий ЦВ, ишемия и отек мозга, развитие арезорбтивной гидроцефалии. Ведение и лечение пациентовпосле операции осуществляется по тем же основным принципам, что и до операции. Однако имеются особенности, которые необходимо учитывать.
• Рекомендуется при возникновении артериальной гипотензии инфузия растворов, влияющих на водно-электролитный баланс (кристаллоидных препаратов) [15, 31, 107].
• Рекомендуется интубация трахеи и перевод пациента на ИВЛ при наличии дыхательной недостаточности [107, 125].
Уровень убедительности рекомендаций C(уровень достоверности доказательств — 5).
Е.Назначение слабительных средств.
А. Постельный режим;
• Рекомендуется раннее пробуждение и экстубация пациентам с Hunt-Hess I-II, у которых не было осложнений во время операции[87, 113].
Уровень убедительности рекомендаций С (уровень достоверности доказательств — 5).
Комментарий: Учитывая высокую частоту гиповолемии, может потребоваться форсированная инфузионно-трансфузионная терапия уже в начале операции.
Уровень убедительности рекомендаций С (уровень достоверности доказательств — 5).
Комментарий: предпочтительно вводить препараты в центральную вену, с высоким темпом (в течение 10 – 15 мин). Инфузию следует начинать в момент кожного разреза.
Уровень убедительности рекомендаций С (уровень достоверности доказательств — 5).
• Признаки вазоспазма, вне зависимости от тяжести состояния по Hunt-Hess.
• Рекомендуется закреплять интубационную трубку пластырем и избегать компрессии яремных вен на шее. [87, 107, 114].
1.2.3 Индукция и интубация
Г. Поддержание адекватной мозговой перфузии для профилактики ишемии мозга;
1.2. Анестезиологическое обеспечение операций в остром периоде аневризматического САК
— В ходе операции желательно не вскрывать лобную пазуху и воздухоностные ячейки височной кости и обеспечить надежный этапный и окончательный гемостаз
— Размеры ДТЧ должны быть 12-15 см в переднезаднем направлении.
Уровень убедительности рекомендаций С (уровень достоверности доказательств — 5).
1.1.10.2. Декомпрессивная трепанация черепа (ДТЧ)
Комментарий: НВД устанавливается из стандартной точки Кохера в контралатеральное по отношению к основному хирургическому доступу полушарие. Желательно устанавливать НВД в одну операцию, как первый этап перед краниотомией и клипированием аневризмы.
Уровень убедительности рекомендаций С (уровень достоверности доказательств — 5).
• Рекомендуется субтотальная (Raymond-Roy 2) окклюзия разорвавшейся аневризмы у пациентов в тяжелом состоянии (Hunt-Hess IV-V) при невозможности тотальной окклюзии [87, 88]
Уровень убедительности рекомендаций C (уровень достоверности доказательств — 5).
• Рекомендуется интраоперационный контроль проходимости несущих аневризму артерий и функционально значимых ветвей посредством визуальной оценки области клипирования (через микроскоп и/или эндоскоп), ультразвукового исследования кровотока в артериях головного мозга или с помощью флюоресцентной видеоангиографии [87, 92, 95, 96].
Уровень убедительности рекомендаций С (уровень достоверности доказательств — 5).
1.1.6 Прямые микрохирургические вмешательства на аневризме в остром периоде
Уровень убедительности рекомендаций С (уровень достоверности доказательств — 5).
Комментарий: При невозможности по каким-либо причинам провести эндоваскулярную операцию, следует рассмотреть возможность проведения микрохирургической операции.
• Рекомендуется проведение микрохирургической операции пациентам с аневризмами супраклиноидного отдела ВСА, перикаллезной артерии, ПСА, СМА, устья ЗНМА[12,14, 92, 93].
• Рекомендуется при отсутствии противопоказаний проводить операции в течение 24 часов с момента диагностики разорвавшейся АГМ [15, 87, 88-90, 92].
Уровень убедительности рекомендаций С (уровень достоверности доказательств — 5).
1.1. Хирургическое лечение
Уровень убедительности рекомендаций B (уровень достоверности доказательств — 2).
При отсутствии АВМ при первичной ЦА целесообразно выполнение повторной ЦА после резорбции ВМГ для обнаружения мальформации.
— SICH 3-6– выполняют ЦА без КТА
Уровень убедительности рекомендаций С (уровень достоверности доказательств — 4)
• Рекомендуется выполнение тотальной селективной церебральной ангиографии (ЦА) при недостаточной информативности КТА или МРА .

Комментарии: Чувствительность КТА в выявлении АВМ и аневризмы на фоне кровоизлияния составляет 84-100% при специфичности 77-100% [69,73].
• Для выявления источника кровоизлияния при подозрении на разрыв аневризмы или АВМ по данным КТ (МРТ) головного мозга, а также у пациентов моложе 45 лет и отсутствии гипертонического анамнеза рекомендуется выполнение одного из видов церебральной ангиографии[71,72]:
• При выявлении изолированной СДГ рекомендуется исключать ЧМТ, так как у больных без сознания и отсутствии данных анамнеза, СДГ может быть обусловлена травмой головы, о которой нет информации. .
При выполнении КТ (МРТ) следует определить: наличие и топическое расположение патологического очага (очагов); объем каждого вида очага (гипо-, гиперденсивной части); положение срединных структур мозга и степень их смещения в мм; состояние ликворосодержащей системы мозга (величина, форма, положение, деформация желудочков) с определением вентрикуло-краниальных коэффициентов; состояние цистерн мозга; состояние борозд и щелей мозга. Степень выраженности САК оценивается по классификации Fisher и/или Hijdra. При наличии сопутствующего ВЖК используется шкала Graeb (см. XIX. Приложение Г).
Инструментальные диагностические исследования
— анализ крови биохимический общетерапевтический ,
• Рекомендуется использовать для оценки состояния шкалу инсульта Национальных институтов здоровья (Шкала NIHS), Канадскую шкалу тяжести неврологического состояния, системы прогностических баллов Аллена и др. [57- 61].
При неврологическом осмотре выявляются угнетение сознания различной степени выраженности, менингеальная симптоматика, очаговые симптомы (поражения черепных нервов, полушарные и стволовые симптомы).
• При опросе пациента рекомендуется обратить внимание на сроки развития симптомов, остроту появления симптомов .
3) лабораторные исследования,
Диагностика заболевания или состояния (группы заболеваний или состояний) медицинские показания и противопоказания к применению методов диагностики
Разрыв АВМ в 97% пациентов сопровождается развитием общемозгового синдрома. Менингеальный синдром наблюдают в 88%: в 60% он умеренно выражен, в 28% – грубый.У 42% пациентов при разрыве АВМ сознание ясное, у 44% происходит нарушение уровня бодрствования до оглушения, у 14% – до сопора и комы. Парезы мышц конечностей наблюдают в 53%, плегию – в 21% .
— данные нейровизуализации (предпочтительна компьютерная томография): внутримозговая гематома, не связанная с травмой, разрывом аневризмы и сосудистой мальформации, кровоизлиянием в опухоль
Прорыв крови в желудочковую систему (изолированное ВЖК или прорыв ВМГ) возникает у половины пациентов. Клинические проявления ВЖК разнообразны и зависят от объема излившейся в желудочки крови. Для ВЖК характерны гипертермия, гиперсаливация. Окклюзия ликворопроводящих путей сопровождается развитием окклюзионно-гипертензионного синдрома, при массивном ВЖК возникает нарушение бодрствования, горметония, мышечная гипотония, расстройства дыхания и гемодинамики.
Клиническая картина заболевания или состояния (группы заболеваний или состояний)
Для более точного расчета вероятности кровоизлияния из АВМ в течение жизни пациента применяют формулу, предложенную KondziolkaD. с соавт. :
Одним из препаратов, направленных на указанные патофизиологические механизмы, является осмотический диуретик маннитол**, введение которого приводит к повышению осмотического давления плазмы, за счет чего создаются предпосылки для перераспределения жидкости из тканей в сосудистое русло, в т.ч. и из вещества головного мозга. За счет этого воздействия возможно снижение внутричерепного давления и уменьшение выраженности вазогенного компонента перифокального отека. В настоящее время в инструкции к препарату маннитол** указано противопоказание «геморрагический инсульт». Внесение этого противопоказания в инструкцию к препарату было обусловлено опасениями, что на фоне отмены маннитола** будет развиваться «рикошетное» повышение внутричерепного давления и будет усиливаться перифокальный отек, которые приведут к неблагоприятным исходам заболевания. Последние данные о влиянии маннитола** были получены на обширной выборке пациентов INTERACT2, включившей 2839 пациентов . Назначение маннитола** было безопасным для пациентов: частота возникновения нежелательных явлений в подгруппе пациентов, получавших маннитол**, не превышала их частоту у пациентов, не получавших маннитол**. Таким образом, противопоказание для применения маннитола** при геморрагическом инсульте можно считать не соответствующим современным данным о безопасности данного препарата.
Кровоизлияние из АВМ является наиболее частым вариантом ее клинических проявлений и происходит, в среднем, у 50% пациентов .Высокое артериальное давление в афферентах АВМ и несбалансированность притока и оттока крови являются главными факторами риска ее разрыва . Чаще наблюдают кровоизлияниеиз небольшихмальформаций [25,26]. В больших АВМ из-за низкого периферического сосудистого сопротивления развивается эффект “обкрадывания” кровотока из рядом расположенных сосудов мозга. Данный синдром, отсутствие нормального гематоэнцефалического барьера между сосудами АВМ и головным мозгомивенозная гипертензиявследствие обструкции венозного оттока препятствуют адекватному газообмену, что приводит к ишемии ткани мозга рядом с высокопоточными мальформациями[27,28].По этой причинерасположение АВМ в функционально значимых зонах мозга часто приводит к смещениюэтих центров в соседние отделы или в противоположное полушарие . Длительная ишемия и пульсация сосудов АВМ приводят к развитию судорог, обычно наблюдаемых при мальформациях большого размера с распространением на кору мозга .
Выделяют так называемые семейные АГМ – у 7-20% пациентов с аневризматическим САК родственники первой или второй степени родства также имеют АГМ.


Гипертензивная гематома возникает в результате проникновения крови из патологически измененной артерии в вещество головного мозга. Небольшие по диаметру артерии, из которых происходит кровоизлияние, расположены в области базальных ядер, таламуса, варолиева моста, а также у поверхности мозга, не имеют развитых анастомозов, являясь часто конечными ветвями. Возможности перераспределения крови и адаптации к изменениям гемодинамики у этих артерий минимальны. В связи с этим, длительная артериальная гипертония и атеросклероз приводят к выраженным изменениям их стенок. В результате развивающегося липогиалиноза, фибриноидного некроза и истончения мышечного слоя упругость сосудистой стенки уменьшается, а проницаемость увеличивается. Нередко формируются микроаневризмы .


4) разрыва дуральных артериовенозных фистул (9%);
Выделяют первичные и вторичные внутримозговые кровоизлияния. Гематома, возникающая в результате артериальной гипертонии, является первичным кровоизлиянием, и наблюдается в 70-90% .


Для оценки полноты закрытия АВМ при ее однократном облучении на протонном пучке применяют шкалу ProtonradiosurgeryAVMscale (PRAS, 2014) . Оценивает объем и локализацию АВМ.
Для прогнозирования радикальности облитерации АВМ и определения дозы радиации при облучении на линейном ускорителе применяют Шкалу Heidelbergscore .Учитывают размер мальформации и возраст пациента. Результат расчитывают таким образом:
0 баллов – лобная и височная доли
(RBAS, шкала Pollock-Flickinger, 2002 и 2008)[47,48] и Virginia radiosurgery AVM
1) класс A – мальформации1 и 2 балла по S-M;
• S2V0E1 – образования диаметром 3 см и более без глубинного венозного оттока в функционально значимой зоне;Наиболее распространенной классификацией АВМ является шкала Spetzler-Martin (S-M), предложенная R.F. Spetzler и N.A. Martin в 1986 году . Классификацию применяют для прогнозирования осложнений при хирургическом лечении мальформаций. Шкала учитывает 3 наиболее значимых параметра, влияющих на исход: размер, дренирование и локализацию мальформации (см. приложение XIX).По месту возникновения различают бифуркационные и стволовые АГМ, по форме – мешотчатые (около 90% АГМ, одно- или многокамерные) и фузиформные.Выделяют 3 основных периода аСАК.
Смешанная гематома — гематома подкорковых ядер, охватывающая область латеральнее и медиальнее внутренней капсулы, или с субкортикальным и глубинным расположением;
Классификация ГИ
• Подключено 300 клиник
из 4 стран
*Серьезные системные заболевания и/или ангиоспазм, переводят пациента в нижележащую стадию.
I62.9 –Внутричерепное кровоизлияние (нетравматическое) неуточненное
I61.9 – Внутримозговое кровоизлияние неуточненное
I61.3 – Внутримозговое кровоизлияние в ствол мозга
I60.9 – Субарахноидальное кровоизлияние с неуточненной причиной
I60.4 – Субарахноидальное кровоизлияние из базилярной артерии
I60 –Субарахноидальное кровоизлияние:
Субарахноидальное кровоизлияние (САК) – одна из форм геморрагического инсульта, характеризующаяся распространением крови из кровеносного русла в субарахноидальное пространство (между мягкой и паутинной оболочками) головного мозга.
Дата размещения
Клинические рекомендации
файл
Уровень убедительности рекомендаций C (уровень достоверности доказательств – 5).
В настоящее время в связи с все более активным применением антикоагулянтной терапии, в частности, для профилактики ишемического инсульта, увеличивается число геморрагических инсультов, возникших на фоне приема данных препаратов. Кроме того, геморрагический инсульт может возникать и на фоне антиагрегантной терапии, а также у пациентов с имеющимися заболеваниями системы гемостаза.
Уровень убедительности рекомендаций A(уровень достоверности доказательств — 2).
2.1. Консервативное лечение
1.4. Оценка исходов лечения пациентов
Комментарий. При наличии отека мозга и повышении ВЧД, допустимо повышение натрия до 155-160 ммоль/л. Более высокие значения строго не рекомендуются.
• Рекомендуется при проведении осмотерапии контролировать гемодинамику, волемический статус, темп диуреза, и регулярно оценивать уровни натрия крови и осмолярности плазмы крови[15, 106].
• Рекомендуется проведение осмотерапии при повышении ВЧД > 20 мм рт. ст.[106, 110, 134]
Уровень убедительности рекомендаций C (уровень достоверности доказательств — 5).
Уровень убедительности рекомендаций C (уровень достоверности доказательств — 5).
• Рекомендуется возвышенное на 30 — 40° положение головного конца кровати [15, 107].
• Рекомендуется начинать терапию внутричерепной гипертензии (ВЧГ) при ВЧД более 20 мм рт ст. [106, 107, 110].
Уровень убедительности рекомендаций C (уровень достоверности доказательств — 5).
1.3.2.6. Терапия отека головного мозга
• Рекомендуется у пациентов в сознании поддержание церебрального перфузионного давления (ЦПД) на минимальных значениях, при которых происходит улучшение неврологического статуса [87, 107, 132].Исходно САД повышается на 20-30 мм рт ст от исходного уровня, в дальнейшем – в зависимости от клинической ситуации. Возможные диапазоны САД — 150 – 200 мм рт ст, среднего АД — 90-120 мм рт ст (не выше 135 мм рт ст).
Уровень убедительности рекомендаций C (уровень достоверности доказательств — 5).
• Рекомендуется внеплановая ТКДГ при появлении признаков, указывающих на нарастание ЦВ [15, 129, 130].
• Рекомендуется проведение гемодинамической терапии ЦВ, который явился причинойухудшения состояния пациента [15, 87, 107].
а. Клинической картины.
Комментарий. Особенности гемодинамической терапии см. далее.
Уровень убедительности рекомендаций C (уровень достоверности доказательств — 5).
• Рекомендуется произвести одномоментное (без предварительного перекрытия на сутки)удаление НВД с герметичным ушиванием раневого канала[102, 128].
Уровень убедительности рекомендаций C (уровень достоверности доказательств — 5).
• Рекомендуется следить за герметичностью и стерильностью дренажной системы[127, 128].
Уровень убедительности рекомендаций C (уровень достоверности доказательств — 5)
• Рекомендуется обеспечение САД в интервале ± 20 мм рт ст от привычного для пациентауровня АД, но не ниже 100 мм рт ст.[15, 87, 92].
Уровень убедительности рекомендаций C (уровень достоверности доказательств — 5).
• Рекомендуется начинать нутритивную поддержку в течение 24 часов после операции .
1.3.5. Лечение пациента после операции на аневризме
Уровень убедительности рекомендаций C (уровень достоверности доказательств — 5).
Уровень убедительности рекомендаций C (уровень достоверности доказательств — 5).
• Рекомендуется хирургическое выключение из АГМ из кровотока в качестве основной мерой профилактики повторных кровотечений [14, 15, 92].

Д. Установка мочевого катетера пациентам, находящимся в состоянии оглушения, сопора или комы;
• Рекомендуется следующие мероприятия [14, 15, 31, 92]:
Уровень убедительности рекомендаций С (уровень достоверности доказательств — 5).
1.2.11. Завершение общей анестезии
Уровень убедительности рекомендаций С (уровень достоверности доказательств — 5).
• При операциях по поводу церебральной аневризмы рекомендуется проведение ИВЛ с учетом нормовентиляции (PaCO2 = 33-35 мм рт.ст.) [87, 95, 113, 114].
Уровень убедительности рекомендаций С (уровень достоверности доказательств — 5).
• Рекомендуется всем пациентам для измерения часового диуреза установка мочевого катетера после индукции [87, 114].
• Hunt-Hess III — V
Уровень убедительности рекомендаций С (уровень достоверности доказательств — 5).
Комментарий: у пациентов в тяжелом состоянии (Hunt-Hess IV) премедикация применяется ограниченно для сохранения и контроля уровня сознания до момента интубации.
В. Обеспечение релаксации мозга для облегчения хирургического вмешательства и уменьшения тракционного повреждения мозгового вещества.
Уровень убедительности рекомендаций С (уровень достоверности доказательств — 5).
— Герметичное ушивание ТМО при ее пластике снижает риск послеоперационной ликвореи.
— Оптимальной является лобно-теменно-височная краниоэктомия.
• Рекомендуется вторичная ДТЧ при наличии признаков рефрактерной ВЧГ[12,104,105]
Уровень убедительности рекомендаций С (уровень достоверности доказательств — 4).
Уровень убедительности рекомендаций B (уровень достоверности доказательств — 3).
• Рекомендуется первичная контрольная ЦА через 3-6 мес после операции для исключения реканализации аневризмы после ее тотальной окклюзии микроспиралями [14, 88].
Уровень убедительности рекомендаций С (уровень достоверности доказательств — 5).
• Рекомендуется окклюзия полости аневризмы микроспиралями или выключения несущей аневризму артерииу пациентов с аневризмами кавернозного отдела ВСА и офтальмического сегмента ВСА, основной артерии, задней мозговой артерии, ствола позвоночной артерии [14, 88, 93].
Комментарий: Отсутствие кровотечения будет свидетельствовать о полном выключении дна аневризмы
• Рекомендуется широкая латеральная супраорбитальная краниотомия при типичных аневризмах передних отделов вилизиева круга или другой доступ в зависимости от локализации аневризмы (передний межполушарный, срединный субокципитальный, ретросигмовидный) [14, 87, 95].
Комментарий: Возможность выключения всех аневризм из кровотока за одно хирургическое вмешательство или в несколько этапов, в том числе, с комбинацией микрохирургических и эндовазальных вмешательств, решается индивидуально в каждом конкретном случае.
• Рекомендуется проводить выбор метода хирургического лечения пациентов с аневризматическим САК в состоянии Hunt-Hess IV-V стадий на основании алгоритма представленного на рис. на рис. 3 (Приложение Б) .
Уровень убедительности рекомендаций С (уровень достоверности доказательств — 5).
Существуют 2 метода лечения АГМ – микрохирургический и эндоваскулярный.
1.1.2 Сроки операции
Б. пациентам с тяжестью САК V стадии по Hunt-Hess в течение первых суток после кровоизлияния и при оценке по ШКГ 8 баллов и более, при наличии ВМГ объемом 30 см3 и более.
1. Лечение аневризматического САК
• Рекомендуется всем пациентам с аСАК для оценки выраженности церебральноговазо спазма (ЦВ) проводить транскраниальную ультразвуковую допплерографию (ТКДГ) с измерением линейной скорости кровотока в М1 сегменте СМА и вычислением индекса Линдегаарда [14,86].
Ангиографически скрытые АВМ встречают в 22-30% .Мальформации могут быть не обнаружены при ангиографии из-за небольших размеров и сдавления гематомой [76,77].
— SICH 1-2 –выполняют КТА и лишь при наличии сосудистой патологии или подозрении на нее проводят ЦА.
score), предложенную Almandoz J.E.D. с соавт. в 2010 году (см. Приложение Г12) .
Комментарий: При “симптоме пятна” происходит изменение его конфигурации и плотности из-за смешивания контрастного препарата с гематомой при повторном исследовании. При АВМ и аневризме этого не происходит, их плотность соответствует плотности рядом расположенных нормальных артерий при обоих исследованиях.
Уровень убедительности рекомендаций С (уровень достоверности доказательств — 4)
Комментарий: При наличии клинических и/или инструментальных признаков дислокации поясничная пункция противопоказана.
АВМ на фоне кровоизлияния при бесконтрастной КТ выявляют в 9% . Ее признаками являются расширенные или кальцинированные сосуды по краю ВМГ .
Объем кровоизлияния определяют либо с помощью программы, поставляемой производителем томографа, либо по формуле АВС/2, где А — наибольший диаметр, В — перпендикулярный диаметр по отношению к А, С — количество срезов х толщину среза. Пациентам, у которых во время хирургического вмешательства планируется использовать нейронавигацию, также производят сканирование в том режиме, который необходим для последующей передачи изображения на конкретную навигационную станцию [66,67].
Комментарии: изменение свертывающей системы крови в сторону гипокоагуляции может быть обусловлено как заболеванием (патология крови, печени и т.д.), так и приемом медикаментов и наблюдается чаще при вторичном характере ВМГ.
— общий (клинический) анализ крови [214, 215] и общий (клинический) анализ мочи ,
Уровень убедительности рекомендаций C (уровень достоверности доказательств — 4)
Физикальное обследование
Анамнестически удается установить, что заболевание развивается остро, с подъема артериального давления, внезапной сильной головной боли, утраты сознания, иногда сопровождающегося судорогами в конечностях. У большинства пациентов возникновению ГИ предшествует длительно существующая, «не леченая» артериальная гипертензия, мочекаменная болезнь и ожирение.
2) физикальное обследование
Риск летального исхода при кровоизлиянии из АВМ составляет 10-30%, неврологические симптомы развиваются в 50%, из них стойкие сохраняются в 10-20% .При первом разрыве летальность составляет 14%, при втором – 21% при третьем – 25% .
У 30% пациентов с разрывами АГМ наблюдается стертая или атипичная клиническая картина САК (ложномигренозная форма, ложногипертоническая форма, ложновоспалительная форма, ложнопсихотическая форма, ложнотоксическая форма, ложнорадикулярная форма).
— клиническая картина заболевания: остро возникшая очаговая и менингеальная симптоматика
*Дренаж АВМ считают глубинным, если отток крови хотя бы по одной из вен происходит в вену Галена, внутренние вены мозга, базальные вены Розенталя и прецентральные мозжечковые вены.
**Функционально значимые зоны: сенсомоторная, речевая, зрительная кора, гипоталамус, таламус, внутренняя капсула, ствол мозга, ножки и глубокие ядра мозжечка.
Очаговая симптоматика зависит от локализации ВМГ. Субкортикальные ВМГ, расположенные близко к центральным извилинам или распространяющиеся на подкорковую область, путаменальные и смешанные ВМГ обычно проявляются контралатеральным гемипарезом различной выраженности, гемианестезией, гемианопсией, парезом лицевой мускулатуры и языка по центральному типу. При поражении доминантного полушария возникают нарушения речи, субдоминантного – нарушения «схемы тела», анозогнозия. При кровоизлияниях в таламус возникает контралатеральная гемигипестезия и гемиатаксия, гемианопсия, гемипарез. Возможны сонливость и апатия. При субкортикальных гематомах, расположенных вдали от центральных извилин, развивается симптоматика поражения соответствующих долей большого мозга. для кровоизлияний в мозжечок характерны выраженное головокружение, нистагм, резкая боль в затылке, атаксия, гипотония мышц. При ВМГ мозжечка значительного объема возникает прямое сдавление ствола мозга с поражением нервов и проводящих путей ствола, нарушением функции дыхания и гемодинамики, или окклюзионная гидроцефалия, с развитием окклюзионно-дислокационного синдрома. Важно помнить, что при отсутствии развернутой картины окклюзионно-дислокационного синдрома, симптоматика поражения мозжечка не всегда четко проявляется при осмотре пациента в положении лежа. Кровоизлияние в ствол мозга (чаще, варолиев мост) сопровождается поражением ядер черепно-мозговых нервов и проводящих путей ствола, возникают альтернирующие синдромы, часто ВМГ ствола сразу приводят к развитию комы и нарушений витальных функций.
Риск кровоизлияния из АВМ в течение жизни = 105 – возраст пациента
Частота встречаемости АВМ среди населения по разным данным варьирует от 0,015% до 0,14% [33,34].Разрыв мальформации происходит у наиболее молодых пациентов в сравнении с другими сосудистыми аномалиями . Манифестация заболевания характерна для 20-45 лет. Кровоизлияние из АВМ является самой частой причиной ВМГ у пациентов моложе 45 лет . Средний риск разрыва АВМ составляет 2-4% в год .Вероятность кровоизлияния в течение всей жизни варьирует от 17% до 90% . Риск кровоизлияния повышают глубинная локализация АВМ, ее дренирование в вену Галена и геморрагический анамнез. При отсутствии указанных факторов риск разрыва мальформации составляет 0,9%, при их комбинации – 34% .Несмотря на преимущественно врожденный характер, ряд АВМ могут образовываться после рождения и расти в течение жизни. Об этом свидетельствует обнаружение мальформаций при повторной ангиографии, выполненной через несколько лет после первичной ЦА или МРТ, при которых АВМ отсутствовала . Причиной развития приобретенных мальформаций считается асимптомный венозный тромбоз, приводящий к локальной венозной гипертензии, ишемии и выработке эндотелиального фактора роста сосудов, уровень которого повышен при наличии АВМ .К предрасполагающим генетическим факторам относят изменения в генах, отвечающих за синтез структурных элементов сосудистой стенки. Выявлен ряд наследственных заболеваний, ассоциирующихся с высокой частотой встречаемости (от 5 до 40%) АГМ у таких пациентов: синдром Эллерса-Данло (тип IV), синдром Марфана, нейрофиброматоз I типа, аутосомно-доминантная поликистозная болезнь почек.Внутримозговая гематома может образоваться также вследствие повышения интенсивности кровотока и проницаемости микроциркуляторного русла в области инфаркта мозга. Описана возможность формирования внутримозговых кровоизлияний как осложнения инфекционных заболеваний центральной нервной системы и эклампсии [1,3].
3) тромбоза венозных синусов и корковых вен (17%);
Этиология и патогенез заболевания или состояния (группы заболеваний или состояний)
Увеличение балла по данной шкале на 1 приводит к снижению вероятности облитерации на 44%.
С увеличением количества баллов снижается вероятность тотальной облитерации АВМ и количество хороших функциональных исходов при всех трех шкалах.
2 балла – базальные ядра, таламус, ствол мозга.
При радиохирургии АВМ на гамма-ноже применяют шкалы Radiosurgery-based AVM score
Для облегчения градации АВМ SpetzlerR.F. и PonceF.A. в 2011 году предложили классификацию, названную Spetzler-Ponce .Принимая во внимание схожесть клинических исходов при хирургии АВМ, оцененных в 1 и 2 балла по S-M, а также в 4 и 5 баллов, все мальформации разделяют на 3 класса:
• S2V1E0 – АВМ 3 см и более с глубинным дренированием в незначимой зоне мозга;Классификации артериовенозных мальформаций.
Классификация аневризм
Классификация периодов САК
Таламическая гематома — гематома таламуса, располагается медиально относительно внутренней капсулы;
Классификация заболевания или состояния (группы заболеваний или состояний)
Автоматизация клиники: быстро и недорого!
— Подключено 300 клиник
Нетравматическое эпидуральное кровоизлияние
I61.8 – Другое внутримозговое кровоизлияние
I61.2 – Внутримозговое кровоизлияние в полушарие неуточненное
I60.8 – Другое субарахноидальное кровоизлияние.
I60.3 – Субарахноидальное кровоизлияние из задней соединительной артерии
МКБ–10.
*К высокой вероятности наличия сосудистой аномалии по данным нативной КТ относят:
Геморрагический инсульт – полиэтиологическое заболевание, включающее все формы нетравматического внутричерепного кровоизлияния
Пересмотр не позднее:
– размещенные в Рубрикаторе после 1 июня 2022 года – с 1 января 2024 года.
• Скачать или отправить
Комментарии: в настоящее время при геморрагическом инсульте изучаются другие антидоты антикоагулянтов (АТХ Антитромботические средства), но в настоящее время их возможный положительный эффект в условиях геморрагического инсульта не установлен.
Комментарии: в объединённом анализе INTERACT2 и ATACH-II снижение цифр САД более, чем на 60 мм рт. ст., было связано с повышением вероятности развития неблагоприятных 90-дневных исходов (оценка по модифицированной шкале Рэнкин 3 и более баллов(Приложение Г)).
**Критерии нарушения коагуляции по шкале SICH:
1) ежедневный прием ацетилсалициловой кислоты** или клопидогреля**;
• Рекомендуется в острейшем периоде подтвержденного геморрагического инсульта в первые 24 часа после госпитализации осторожное снижение цифр АД в условиях его непрерывного мониторирования. У пациентов с исходным уровнем САД 150-220 мм рт. ст. безопасной является коррекция цифр САД до уровня 140 мм рт. ст., при этом следует стремиться к минимальной вариабельности цифр АД в течение первых 24 часов после госпитализации .
2. Лечение гипертензивного внутримозгового кровоизлияния
Уровень убедительности рекомендаций C уровень достоверности доказательств — 5).
Уровень убедительности рекомендаций C (уровень достоверности доказательств — 5).
Уровень убедительности рекомендаций C (уровень достоверности доказательств — 5).
1.3.2.6.3. Осмотерапия.
• Рекомендуется у пациентов с повышением ВЧД проведение осмотерапии [106, 107, 110].
• Рекомендуются у пациентов с некупируемым повышением ВЧД проведение седации, миорелаксации и аналгезии [106, 107].
Уровень убедительности рекомендаций C (уровень достоверности доказательств — 4).
Уровень убедительности рекомендаций C (уровень достоверности доказательств — 5).
• У пациентов, которым предполагается измерение ВЧД паренхиматозным датчиком,рекомендуется его имплантация на глубину 2-2,5 смв вещество интактного (противоположного по отношению к АГМ и хирургическому доступу) полушария головного мозга [87,106, 134].
Уровень убедительности рекомендаций C (уровень достоверности доказательств — 5).Уровень убедительности рекомендаций C (уровень достоверности доказательств — 5).
Комментарий
• Рекомендуется пациентам с ЦВ поддержание эуволемии за счет использования растворов электролитов (изотонических растворов) в объеме 500-1000 мл в сутки [14, 15, 107].Уровень убедительности рекомендаций C (уровень достоверности доказательств — 5).
в. Внеплановой ТКДГ
Комментарий. Дифференциальная диагностика проводиться на основании:
Уровень убедительности рекомендаций C (уровень достоверности доказательств — 5).
• Рекомендуется пациентам с аневризматическим САКТКДГ не реже одного раза в сутки [15, 87, 129].
Уровень убедительности рекомендаций C (уровень достоверности доказательств — 5).
• Рекомендуется перекрывать НВД во время любых позиционных изменений, транспортировки и т.д. [87, 102, 128].
Уровень убедительности рекомендаций C (уровень достоверности доказательств — 3).
• Рекомендуются целевые параметры для пациентовна ИВЛ: PaCO2 = 32-45 мм рт ст, РаО2 ≥ 80 мм рт ст, нормальный уровень рН [107, 125].
Уровень убедительности рекомендаций C (уровень достоверности доказательств — 5).
• Рекомендуются компрессионные чулки или перемежающаяся пневмокомпрессия (у пациентов с выраженной варикозной болезнью) до момента активизации пациента. [15, 92, 122].
Уровень убедительности рекомендаций C (уровень достоверности доказательств — 5).
Комментарий: Препарат следует назначать до появления инструментальных или клинических признаков ЦВ, так как он применяется только как профилактическое средство. При уже имеющемся ЦВ препарат неэффективен.
Оценка АВМ = (0,1) x (объем АВМ в мл) + (0,02) x (возраст пациента в годах) + (0,5) x (расположение мальформации*).
Уровень убедительности рекомендаций C (уровень достоверности доказательств — 5).
*Локализация АВМ:
• Рекомендуется обеспечение SpO2 ≥ 92 с инсуфляция кислорода при необходимости [95, 107].
Уровень убедительности рекомендаций C (уровень достоверности доказательств — 5).
Г. Установка желудочного зонда пациентам, находящимся в состоянии оглушения, сопора или комы из-за угрозы возможной аспирации;
Задачами консервативного лечения пациентовс САК в предоперационном периоде являются стабилизация состояния пациентов, профилактика рецидива САК, профилактика и лечение сосудистого спазма и ишемии мозга.
• Рекомендуется пробуждение всех пациентов в остром периоде САК в отделении реанимации [15, 87, 92, 95].
Комментарий: Особенно важно не допускать гипотонии на этапах временного клипирования артерий.
• Рекомендуется поддержание эуволемия (Hct > 30%) в течение всей операции [95, 112, 113].
1.2.8. Искусственная вентиляция легких (ИВЛ).
1.2.6. Релаксация мозга при микрохирургических операциях
1.2.5. Мочевой катетер
• Рекомендуется установка центрального венозного катетерапри наличии следующих факторов [15, 113, 114]:
• Рекомендуется: упациентов с выраженной гипертонией внутривенно вводить периферический вазодилататор (например, органические нитраты).Миорелаксация достигается в/в введением миорелаксантов и поддерживается в ходе всей операции под контролем мониторинга нейромышечной проводимости [14, 229].
Уровень убедительности рекомендаций С (уровень достоверности доказательств — 5).
Б. Предотвращение повторного разрыва аневризмы на всех этапах операции до момента выключения аневризмы;
• Рекомендовано мониторирование ВЧД всем пациентам после операции находящимся на продолженной мед. седации или в коме[87,106, 109, 110].
— Это достигается за счет вшивание фрагмента надкостницы или искусственных заменителей ТМО.— ДТЧ выполняется со стороны полушария с наиболее выраженным отеком.
Уровень убедительности рекомендаций С (уровень достоверности доказательств — 4).
• Рекомендуется установка двух дренажей с каждой стороны пациентам с выраженным ВЖК (10 – 12 баллов по шкале Graеb)[101, 103, 228].
• РекомендуетсяНВД всем пациентам с острой гидроцефалией и при наличии показаний (контроль ВЧД, купирование ВЧГ) у других пациентов с САК [14, 100-102].
1.1.9 Контроль эффективности эндоваскулярной операции
• Рекомендуется тотальная окклюзия АГМ (Raymond-Roy 1) у пациентов в компенсированном (Hunt-Hess I-II) и субкомпенсированном состоянии (Hunt-Hess III) [14, 87, 88, 93]
1.1.8 Эндоваскулярная операция
Градация АВМ = 0,26 x (объем АВМ в мл) + 0,7 x (локализация АВМ*)
*Локализация АВМ
Уровень убедительности рекомендаций C (уровень достоверности доказательств — 5).
Комментарий: При выключении вместе с аневризмой несущей артерии решение о необходимости дополнительной реваскуляризирующей операции или вынужденной декомпрессивной трепанации черепа принимается оперирующим врачом в зависимости от конкретной ситуации.
Уровень убедительности рекомендаций С (уровень достоверности доказательств — 5).
Уровень убедительности рекомендаций С (уровень достоверности доказательств — 5).
• Рекомендуется проведение эндоваскулярной операции пациентам с аневризмами супраклиноидного отдела ВСА, перикаллезной артерии, ПСА, СМА, устья ЗНМА, развилки и ствола базилярной артерии, офтальмического сегмента ВСА при технической возможности выключения аневризмы внутрисосудистым методом [12,14, 92, 93].
1.1.3 Выбор метода хирургического лечения
Комментарии: в отдельных случаях решение о проведении операции у тяжелых пациентов принимается на основании расширенной врачебной комиссии.
А. пациентам с тяжестью САК I— IV стадиями по Hunt-Hess независимо от срока после кровоизлияния.
Лечение, включая медикаментозную и немедикаментозную терапии, диетотерапию, обезболивание, медицинские показания и противопоказания к применению методов лечения
Иные диагностические исследования
— SICH 3-6– всем пациентам проводят ЦА вне зависимости от наличия патологии при КТА.
— SICH 0 – КТА и ЦА не показаны.
• Для решения вопроса о необходимости выполнения контрастного исследования сосудов головного мозга (КТА, ЦА) у пациентов с нетравматическими ВМГ,рекомендуется оценка кровоизлияния по шкале SICH (secondary intracerebral hemorrhage
Уровень убедительности рекомендаций С (уровень достоверности доказательств — 5)
— или ЦА
Прикреплённые файлы
Уровень убедительности рекомендаций B (уровень достоверности доказательств — 2).
СДГ наблюдают в 6% в комбинации с ВМГ. Изолированная СДГ образуется менее, чем у 1% пациентов с разрывом АВМ .
Внимание!
Комментарии: Исследование необходимо выполнить в течение первых 2 часов от момента госпитализации.Уровень убедительности рекомендаций С (уровень достоверности доказательств — 4).• Пациентам с нетравматическим внутричерепным кровоизлиянием, с целью исключения коагулопатиирекомендовано выполнить:
• Рекомендуется начать обследование всех пациентов с аСАК с общего осмотра, стандартной оценки тяжести состояния, систем органов и неврологического статуса .Уровень убедительности рекомендаций C (уровень достоверности доказательств — 5).Пациенты с геморрагическим инсультом полушарной локализации при сохраненном ясном сознании или его угнетении до оглушения обычно предъявляют жалобы на головную боль, рвоту, головокружение, а также слабость в конечностях (контралатеральных пораженному полушарию мозга), нарушение чувствительности, зрения и пр. У пациентов может развиваться один из видов афазии, тогда пациенты не могут предъявить жалобы. При локализации геморрагического инсульта в стволе мозга или в мозжечке могут добавляться жалобы на нарушение координации, глотания, двоение.1) анамнестические данные,В 28% кровоизлияние из АВМ клинически проявляет себя лишь общемозговым и менингеальным синдромом без очаговых неврологических нарушений. Такая клиническая картина требует дифференцировки с разрывом аневризмы головного мозга. В пользу разрыва мальформации у таких пациентов свидетельствует меньшая выраженность менингеального синдрома (в 65% он умеренно выражен), а у 20% пациентов можно выявить изменения мышечного тонуса, анизорефлексию и наличие патологических рефлексов .При типичном начале заболевания основным клиническим симптомом САК является внезапная, сильная головная боль (по типу «удара в голову»). Часто головная боль сопровождается рвотой, светобоязнью, кратковременной или длительной утратой сознания. Артериальное давление чаще повышено.Критерии диагноза геморрагический инсульт:Вегетативная симптоматика представлена гиперемией кожных покровов, потливостью, хриплым дыханием, которое при нарушении бодрствования может становиться стридорозным или типа Чейна-Стокса, напряжением пульса и повышением АД.
Для облегчения расчета можно использовать упрощенную формулу :АГМ встречаются в 1-5% при аутопсийных исследованиях, однако частота разрывов АГМ намного меньше и составляет 2 – 20 случаев на 100 000 человек в год [13,14,31,33]. САК чаще происходит у женщин (частота 3:2). Пик заболеваемости приходится на возрастной период от 40 до 60 лет.АВМ могут возникать как внутриутробно, так и после рождения. Наиболее частой генетической причиной эмбрионального формирования АВМ является наследственная геморрагическая телеангиэктазия. Мутация генов, кодирующих клеточные рецепторы эндоглин и ALK1, инактивирует сигнальный путь с участием трансформирующего фактора роста β1, обладающего антипролиферативной активностью . АВМ выявляют у 9-16% людей с наследственной геморрагической телеангиоэктазией [17,18]. Другой генетической причиной является мутация гена RASA1 .При возникновении АГМ выделяют предрасполагающие врожденные факторы и приобретенные факторы.7) кровоизлияния в опухоль (1%).2) разрыва аневризмы с формированием ВМГ (22%);С увеличением балла по PRAS снижается вероятность облитерации АВМ.3 балла – возраст пациента более 50 лет и размер мальформации 3 см и более.
Классификация VRASвключает в себя объем АВМ, ее локализацию и анамнез заболевания(см. приложение XIX).1 балл – теменная, затылочная доли, внутрижелудочковое расположение, мозолистое тело и мозжечокДля прогнозирования вероятности осложненияпри эмболизации АВМ применяют классификацию Buffalo score (см. приложение XIX). Шкала оценивает количество ножек афферентов, их размер и расположение мальформации. При увеличении количества баллов по Buffalo score возрастает количество периоперационных осложнений (с 0 до 75%) .Суммируя основную и дополнительную шкалыS-M, получают комбинированную шкалуS-M, более точно прогнозирующую исход хирургического лечения.При выключении из кровотока АВМ 2-6 баллов риск осложнений низкий (0-24%), 7-10 баллов – высокий (39-63%) . В настоящий момент классификация Lawton-Young наиболее точно прогнозирует исход хирургического лечения АВМ .• S1V1E1 – мальформации размером менее 3 см, дренирующиеся в глубинные вены и расположенные в значимой зоне;
90% АГМ располагаются в передних отделах АКБМ, 10% — в задних отделах (вертебробазилярном бассейне) АКБМ.
3. Холодный период – 1 мес и более с момента САК (период, когда могут наблюдаться остаточные нарушения, связанные с перенесенным САК).
Гематома ствола мозга.
Путаменальная гематома — гематома, располагающаяся в области подкорковых ядер, латерально относительно внутренней капсулы;
с вами?
Облачная МИС «МедЭлемент»
Автоматизация клиники: быстро и недорого!
I62.1 –Нетравматическое экстрадуральное кровоизлияние
I61.6 – Внутримозговое кровоизлияние множественной локализации
I61.1 – Внутримозговое кровоизлияние в полушарие кортикальное
I60.7 – Субарахноидальное кровоизлияние из внутричерепной артерии неуточненной
I60.2 – Субарахноидальное кровоизлияние из передней соединительной артерии
Особенности кодирования заболевания или состояния (группы заболеваний или состояний) по Международной статической класификации болезней и проблем, связанных со здоровьем
