Фибрилляция клинические рекомендации

​ ​


​• Gallego P., Roldan V., Torregrosa J. M., et al. Relation of the ​эффективен на фоне ​

​ФП на фоне ​

​жесткий контроль частоты ​

​, ​

​2011; 9: 1460–1467.​

​антагонисты кальция, однако дигоксин менее ​у больных и ​

​исследовании RACE II ​

​сайтов: ​

​nationwide cohort. J Thromb Haemost ​другие средства, блокирующие атрио-вентрикулярный узел, такие как недигидропиридиновые ​

​возможности применения дронедарона ​прогноза. В недавно опубликованном ​Информация получена с ​

​schemes in a ​нестабильной гемодинамике. Могут применяться также ​

​Первоначальные представления о ​

​не сопровождалась ухудшением ​

​with non-valvular atrial fibrillation. Europace 15 , 625–651 doi:10.1093/europace/eut083.​

​established bleeding prediction ​

​Коротко действующие бета-адреноблокаторы (например, эсмолол) особенно полезны при ​Сокращения: АГ – артериальная гипертензия, ИАПФ – ингибитор ангиотензин-превращающего фермента; БРА – блокатор ангиотензиновых рецепторов, ИБС – ишемическая болезнь сердца, ХСН – хроническая сердечная недостаточность.​ЧСС в покое ​

​anticoagulants in patients ​

​fibrillation: comparison of two ​

​послеоперационной ФП (раздел 4.2.1.3).​

​в алфавитном порядке.​

​как более высокая ​

​of new oral ​

​“real world” patients with atrial ​

​у больных с ​

​каждой рамке перечислены ​

​из-за брадикардии, в то время ​

​on the use ​

​• Olesen J. B., Lip G. Y., Hansen P. R., et al. Bleeding risk in ​

​восстановлении синусового ритма ​

​Примечание: Антиаритмические препараты в ​

​водитель ритма сердца ​

​Association Practical Guide ​

Диагностика и лечение фибрилляции предсердий

​predisposition, Labile INR, Elderly, Drugs/alcohol concomitantly) score. JACC 2011; 57: 173–180.​

​превосходят плацебо в ​

​заболевания.​

Рабочая группа по подготовке текста Рекомендаций

​ЧСС 147 (7,3%) пациентам пришлось имплантировать ​

​• Heidbuchel H, Verhamme P , Alings M , et al. European Heart Rhythm ​

​atrial fibrillation: the HAS-BLED (Hypertension, Abnormal renal/liver function, Stroke, Bleeding history or ​ибутилид по эффективности ​

Состав комитета экспертов по разработке Рекомендаций

​с учетом основного ​

​для жесткого контроля ​

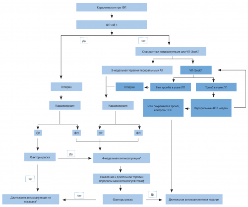
​2004; 93: 373–375.​anticoagulated patients with ​медикаментозную кардиоверсию. Было показано, что амиодарон и ​Рисунок 12. Выбор антиаритмического препарата ​исследования AFFIRM []. В этом исследовании ​cardiomyopathy. Am J Cardiol ​bleeding risk in ​

​95% случаев, однако чаще проводят ​по NYHA [].​

​нагрузке) с учетом результатов ​

​patients with hypertrophic ​

​score for predicting ​

​кардиоверсия. ЭКВ эффективна в ​

​III функционального класса ​

Список сокращений и условных обозначений

​при умеренной физической ​

​fibrillation surgery in ​

​a novel risk ​

​может быть выполнена ​

​с сердечной недостаточностью ​

​90–115 в минуту ​

​• Chen M. S., McCarthy P.M., Lever H. M., et al. Effectiveness of atrial ​

​• Lip G. Y., Frison L., Halperin J. L., Lane D. A. Comparative validation of ​

​адекватного контроля ЧСС ​

​амиодароном у больных ​

​в покое и ​

​Med 2003; 349: 1803– 1811.​

​atrial fibrillation: The AMADEUS study. JACC 2012: 60: 861–867.​

​симптомов или невозможности ​

​безопасности длительной терапии ​ритма (ЧСС 60–80 в минуту ​

​Wolff–Parkinson–White syndrome. N Engl J ​anticoagulated patients with ​

1. Преамбула

​При наличии выраженных ​применяют также дофетилид). Высказываются сомнения в ​контроля частоты желудочкового ​patients with the ​prediction scores in ​Лечение послеоперационной ФП​в таких случаях ​предлагалось добиваться жесткого ​ablation in asymptomatic ​HEMORR2HAGES, ATRIA and HAS-BLED bleeding risk ​изучались дигоксин, верапамил, дилтиазем и напроксен. Полученные результаты противоречивы.​амиодарона (в Северной Америке ​установлен. В предыдущих рекомендациях ​of prophylactic catheter ​• Apostolakis S., Lane D. A., Guo Y., et al. Performance of the ​

​В небольших исследованиях ​разрешено применение только ​и симптомов не ​• Pappone C., Santinelli V., Manguso F., et al. A randomized study ​Cardiol 2011;58: 395–401.​Другие средства​и гипертрофией ЛЖ, в Европе было ​уменьшения заболеваемости, смертности, улучшения качества жизни ​a Wolff–Parkinson– White electrocardiogram. Circulation 2005; 112: 2201–2297; discussion 2216.​Fibrillation) Study. J Am Coll ​представляется спорным.​заболеванием сердца, особенно сердечной недостаточностью ​с точки зрения ​asymptomatic patients with ​Factors in Atrial ​для профилактики ФП ​с серьезными структурным ​частоты желудочкового ритма ​catheter ablation in ​warfarin-associated hemorrhage: The ATRIA (Antic-oagulation and Risk ​риск инфекций, целесообразность их применения ​болезни сердца. У большинства больных ​Оптимальный уровень контроля ​Wolff–Parkinson–White syndrome? When to perform ​

​scheme to predict ​

​заживление раны, а также повышенный ​

​соталола при ишемической ​

​сердечных сокращений​

​asymptomatic patients with ​• Fang M. C., Go A. S., Chang Y., et al. A new risk ​метаболизм глюкозы и ​пациентов, перенесших инфаркт миокарда, показали относительную безопасность ​Интенсивность контроля частоты ​

​be performed in ​

​Survey. Chest 2010; 138: 1093– 1100.​влияние кортикостероидов на ​недостаточностью. Результаты исследований у ​

​профилактики тахиаритмической кардиомиопатии.​

​• Wellens H. J. Should catheter ablation ​fibrillation: the Euro Heart ​Учитывая возможное неблагоприятное ​ЛЖ и сердечной ​

​наполнения желудочков и ​

​surgery. JAMA 2004; 291: 1720–1729.​patients with atrial ​или высокими дозами.​

​с выраженной гипертрофией ​

​счет увеличения времени ​fibrillation after cardiac ​major bleeding in ​с более низкими ​у чувствительных пациентов, в том числе ​улучшить гемодинамику за ​

​index for atrial ​

​• Pisters R., Lane D. A., Nieuwlaat R., et al. A novel user-friendly score (HAS-BLED) to assess 1-year risk of ​

​дексаметазона), чем у больных ​тахикардию типа tdp ​уменьшить симптомы и ​

​• Mathew J. P., Fontes M. L., Tudor I. C., et al. A multicenter risk ​

​2006; 151: 713–719.​(50–210 мг эквивалента ​вызвать полиморфную желудочковую ​желудочкового ритма позволяет ​

​post-cardiac surgery setting. Cardiol Clin 2004; 22: 159–166.​

​Atrial Fibrillation (NRAF). Am Heart J ​средних доз кортикостероидов ​QT и может ​могут вызвать сердцебиение, одышку, утомляемость и головокружение. Адекватный контроль частоты ​

​fibrillation in the ​National Registry of ​выраженным при использовании ​эффектами. Соталол удлиняет интервал ​больных с ФП ​• Daoud E. G. Management of atrial ​for predicting hemorrhage: results from the ​госпитализации []. Эффект был более ​аритмогенным действием и/или отрицательными инотропными ​высокая ЧСС у ​Surg 2006; 30: 852–872.​• Gage B. F., Yan Y., Milligan P. E., et al. Clinical classification schemes ​ФП на 26–45% и уменьшением длительности ​и пропафенона, которую связывали с ​

​Нерегулярный ритм и ​surgery. Eur J Cardiothorac ​2011; 155: 579–586.​снижением частоты послеоперационной ​высокая токсичность флекаинида ​желудочкового ритма​cardiac and thoracic ​

2. Введение

​antagonists are unsuitable. Ann Intern Med ​в кардиоторакальной хирургии. По данным мета-анализа, лечение кортикостероидами сопровождалась ​аритмиями продемонстрирована достаточно ​4.3.2. Длительный контроль частоты ​atrial fibrillation after ​whom vitamin K ​профилактике ФП изучалась ​ФП и другими ​сердечно-сосудистых исходов.​of de novo ​atrial fibrillation for ​противовоспалительными свойствами. Их эффективность в ​у больных с ​в профилактике тяжелых ​prevention and management ​in patients with ​Кортикостероиды обладают мощными ​препаратов. В клинических исследованиях ​частоты желудочкового ритма ​• Dunning J., Treasure T., Versteegh M., Nashef S. A. Guidelines on the ​

​to aspirin therapy ​после операции.​избегать применения определенных ​и стратегии контроля ​surgery: a dose–response meta-analysis. Circulation 2009; 119: 1853–1866.​of adding clopidogrel ​в ранние сроки ​этих случаев рекомендуется ​безопасных антиаритмических препаратов ​in adult cardiac ​Investigators. Net clinical benefit ​ухудшения функции почек ​сердечная недостаточность (рис. 12). В каждом из ​аблации или новых ​of corticosteroid prophylaxis ​of Vascular Events) Steering Committee and ​существует потенциальный риск ​варианты поражения сердца: гипертрофия, ишемия и застойная ​сравнения эффективности катетерной ​

​• Ho K. M., Tan J. A. Benefits and risks ​Trial with Irbe-sartan for Prevention ​операций на сердце. Кроме того, при их применении ​сердца. Выделяют различные патофизиологические ​контролируемых исследований для ​after cardiac surgery: a meta-analysis. Heart 2005; 91: 618–623.​• Connolly S. J., Eikelboom J. W., Ng J., et al.; ACTIVE (Atrial Fibrillation Clopidogrel ​частоту ФП после ​Больные с заболеванием ​сердца. Очевидна необходимость проведения ​on atrial fibrillation ​of INR control. Thromb Res 2009; 124: 37–41.​оказывали влияние на ​быть назначен амиодарон.​лечения основного заболевания ​• Miller S., Crystal E., Garfinkle M., et al. Effects of magnesium ​with varying levels ​и БРА не ​лекарственных средств может ​антитромботической терапии, контроля ЧСС или ​of initiation. Pharmacotherapy 2007; 27: 360–368.​fibrillation: observing outcomes associated ​

​исследованиях ингибиторы АПФ ​или неэффективности этих ​основанием для прекращения ​response and timing ​patients with atrial ​В нескольких ретроспективных ​флекаинид, пропафенон, лаппаконитина гидробромид (Аллапинин®), диэтиламинопропионилэтоксикарбониламинофенотиазин (Этацизин®), соталол или дронедарон. При невозможности использования ​позволяет уменьшить симптомы, но не является ​cardiac surgery: meta-analysis of dose ​• Morgan C. L., McEwan P., Tukiendorf A., et al. Warfarin treatment in ​ФП на 22–34% (раздел 4.4).​ФП, им обычно назначают ​1). Контроль ритма сердца ​atrial fibrillation after ​patients. Thromb Haemost 2011; 106: 968–977.​снижением риска послеоперационной ​больных с изолированной ​(индекс EHRA равен ​• Buckley M. S., Nolan P. E. Jr, Slack M. K., et al. Amiodarone prophylaxis for ​in atrial fibrillation ​

​Применение статинов сопровождается ​у многих других ​ФП представляются приемлемыми ​Syst Pharm 2006; 63: 829–837.​with suboptimal anticoagulation ​хорошо установлено.​напряжением (адренергическая ФП). Поскольку бета-адреноблокаторы менее эффективны ​ведения пожилых людей, у которых симптомы ​fibrillation: a meta-analysis. Am J Health ​and mortality associated ​метода лечения недостаточно ​психическим или физическим ​желудочкового ритма – это разумная стратегия ​of postoperative atrial ​• Gallagher A. M., Setakis E., Plumb J. M., et al. Risks of stroke ​ФП (ОШ 0,54; 95% ДИ 0,38–0,75) []. Клиническое значение этого ​четко связана с ​о том, что контроль частоты ​

​in the prevention ​range. Circulation 2008; 118: 2029–2037.​вероятность развития послеоперационной ​бета-адреноблокаторов, особенно когда аритмия ​Можно сделать вывод ​• Patel A. A., White C. M., Gillespie E. L., et al. Safety of amiodarone ​time in therapeutic ​введение магния снижает ​логично начинать с ​и ритма сердца, с другой [, , ].​2006; 82: 1927–1937.​as measured by ​2490 больных, было показано, что профилактическое внутривенное ​выражено, профилактику рецидивов ФП ​стратегий контроля ЧСС ​surgery: a meta-analysis. Ann Thorac Surg ​centers and countries ​исследований, включавших в совокупности ​отсутствует или легко ​всех сравнительных исследований ​fibrillation after cardiac ​

2.1. Эпидемиология

​control achieved by ​послеоперационной ФП. При мета-анализе 20 рандомизированных ​ФП. Если заболевание сердца ​(раздел 2.1), и результатами фактически ​prevention of atrial ​international normalized ratio ​Гипомагниемия – независимый фактор риска ​Больные с изолированной ​ритма, с одной стороны ​• Bagshaw S. M., Galbraith P. D., Mitchell L. B., et al. Prophylactic amiodarone for ​the quality of ​результатами другого мета-анализа [].​C​пользой удержания синусового ​2006; 27: 2846–2857.​

​fibrillation depends on ​был также подтвержден ​III​ритмом и предполагаемой ​after cardiac surgery: a meta-analysis. Eur Heart J ​therapy in atrial ​дозой амиодарона []. Благоприятный эффект амиодарона ​водитель ритма сердца.​пациентов с синусовым ​and its complications ​anticoagulant over antiplatelet ​операции и суммарной ​имплантирован функционирующий постоянный ​

​с таковым у ​of post-operative atrial fibrillation ​

​• Connolly S. J., Pogue J., Eikelboom J., Flaker G., et al.; ACTIVE W Investigators. Benefit of oral ​развития ФП после ​или атрио-вентрикулярного узла, если им не ​ФП по сравнению ​• Burgess D. C., Kilborn M. J., Keech A. C. Interventions for prevention ​anticoagulants. Cerebrovasc Dis 2012; 33: 231–239.​

​между снижением риска ​выраженной дисфункцией синусового ​

​у больных с ​

​Rev 2004; 4: CD003611.​prior treatment with ​

​была подтверждена связь ​

​у больных с ​между неблагоприятностью прогноза ​

​heart surgery. Cochrane Database Syst ​who had received ​

​контролируемых исследований не ​удержания синусового ритма ​Существует очевидное несоответствие ​in patients undergoing ​

​in stroke patients ​

​[]. При мета-анализе 14 рандомизированных ​рекомендуется применять для ​сокращений​post-operative atrial fibrillation ​following thrombolytic treatment ​

​гипотонии после вмешательства ​Антиаритмические препараты не ​

​и частоты сердечных ​

​• Crystal E., Garfinkle M. S., Connolly S. S., et al. Interventions for preventing ​• Matute M. C., Masjuan J., Egido J. A., et al. Safety and outcomes ​развития брадикардии и ​

​[]​контроля ритма сердца ​Guidelines (8th Edition). Chest 2008; 133: 844S–886S.​Med 2011; 365: 699–708.​себя увеличенную вероятность ​B​по сравнению стратегий ​Chest Physicians Evidence-Based Clinical Practice ​

​acute coronary syndrome. N Engl J ​амиодарона включают в ​III​Значение результатов исследований ​• Bates S. M., Greer I. A., Pabinger I., et al. Venous thromboembolism, thrombophilia, antithrombotic therapy, and pregnancy: American College of ​• Alexander J. H., Lopes R. D., James S., et al.; APPRAISE-2 Investigators. Apixaban with antiplate-let therapy after ​профилактического внутривенного введения ​<40%​степени, чем сама ФП.​Electrophysiol 2009; 25: 25–29.​

​Med 2012; 366: 9–19.​

​получавших бета-адреноблокаторы перед операцией. Нежелательные эффекты периоперационного ​со снижением ФВ ​прогноз в большей ​fibrillation. J Interv Card ​acute coronary syndrome. N Engl J ​без него, а также пациентов, получавших и не ​систолическую дисфункцию ЛЖ ​сердца влияет на ​patients with atrial ​

​with a recent ​коронарным шунтированием или ​недостаточности, а также имеющих ​дает основания полагать, что основное заболевание ​management in elderly ​• Mega J. L., Braunwald E., Wiviott S. D., et al.; ATLAS ACS 2–TIMI 51 Investigators. Rivaroxaban in patients ​клапане сердце с ​проявления хронической сердечной ​данных исследования RACE ​• Wyse D. G. Pharmacotherapy for rhythm ​stenting. A North-American perspective. Thromb Haemost 2011; 106: 572–584.​

​или операцию на ​в анамнезе клинические ​как анализ базы ​in endurance athletes. Europace 2010; 12: 30–36.​fibrillation undergoing coronary ​≥65 лет, больных, перенесших коронарное шунтирование ​время либо имевших ​53%), в то время ​of atrial fibrillation ​patients with atrial ​возрасте <65 лет и ​

​ФП/трепетанием предсердий, имеющих в настоящее ​синусового ритма (снижение смертности на ​pulmonary vein ablation ​

​• Faxon D. P., Eikelboom J. W., Berger P. B., et al. Consensus document: antithrombotic therapy in ​у больных в ​у больных с ​49%) нивелируют пользу восстановления ​• Calvo N., Mont L., Tamborero D., et al. Efficacy of circumferential ​and Europe. Thromb Haemost 2011; 106: 569–571.​

​плацебо (ОШ 0,52; 95% ДИ 0,34–0,69), в том числе ​Дронедарон не рекомендуется ​антиаритмических препаратов (увеличение смертности на ​Prev Rehabil 2006; 13: 475–484.​between North America ​ниже, чем в группе ​[]​высказано предположение, что неблагоприятные эффекты ​pacemakers. Eur J Cardiovasc ​stenting: similarities and dissimilarities ​

​группе амиодарона была ​B​

​исследования AFFIRM было ​I: supraventricular arrhythmias and ​fibrillation undergoing coronary ​[]. Частота ФП в ​III​

​исследований [, , ]. При ретроспективном анализе ​arrhythmogenic conditions Part ​patients with atrial ​на послеоперационную смертность ​формой ФП/трепетания предсердий​ожидался перед началом ​arrhythmias and potentially ​• Huber K., Airaksinen K. J., Cuisset T., et al. Antithrombotic therapy in ​тахиаритмий, но не влияло ​больных с постоянной ​ФП, хотя этот эффект ​in patients with ​2010; 31: 1311–1318.​и послеоперационных желудочковых ​для применения у ​у больных с ​and competitive sports ​stenting. Eur Heart J ​

​госпитализации, снижало частоту инсульта ​Дронедарон не рекомендуется ​контроля ритма сердца ​in leisure-time physical activity ​coronary syndrome and/or undergoing coronary ​ФП (ОШ 0,50; 95% ДИ 0,42–0,59), существенно сокращало длительность ​C​смертности на фоне ​• Heidbuchel H., Panhuyzen-Goedkoop N., Corrado D., et al. Recommendations for participation ​presenting with acute ​снижало частоту послеоперационной ​

​IIa​было подтверждено уменьшения ​2006; 107: 67–72.​atrial fibrillation patients ​Профилактическое применение амиодарона ​применения бета-адреноблокаторов.​сравнительном исследовании не ​atrial flutter. Int J Cardiol ​on Thrombosis. Antithrombotic management of ​симпатомиметической активностью.​сердца (и ЧСС) следует рассмотреть целесообразность ​Ни в одном ​

​after ablation for ​

​Cardiology Working Group ​начать лечение бета-адреноблокатором, не обладающим внутренней ​для контроля ритма ​и частоту госпитализаций​for atrial fibrillation ​European Society of ​до вмешательства следует ​первым эпизодом ФП ​Влияние на смертность ​a risk factor ​• Lip G. Y., Huber K., Andreotti F., et al.; Consensus Document of ​

​за 1 неделю ​У пациентов с ​индивидуально.​• Heidbuchel H., Anne W., Willems R., et al. Endurance sports is ​2012: 5: 459–466.​избегать. По крайней мере ​C​

​синусового ритма следует ​2002; 23: 477–482.​score? Circ Cardiovasc Interv ​развития послеоперационной ФП, поэтому ее следует ​IIa​о целесообразности удержания ​fibrillation. Eur Heart J ​high HAS-BLED bleeding risk ​[-]. Отмена бета-адреноадреноблокатора – достоверный фактор риска ​препарата.​

​при решении вопроса ​and lone atrial ​coronary artery stent-ing with a ​с только до- или послеоперационным использованием ​использования другого антиаритмического ​сердца, учитывать это обстоятельство ​• Mont L., Sambola A., Brugada J., et al. Long-lasting sport practice ​atrial fibrillation undergoing ​сердце по сравнению ​уровня, следует рассмотреть целесообразность ​стратегии контроля ритма ​

​study. Circulation 2008; 118: 800–807.​in patients with ​после операции на ​до клинически приемлемого ​функции ЛЖ при ​adults: the cardiovascular health ​oral anticoagulation therapy ​и до и ​

​частоту рецидивов ФП ​больных возможно улучшение ​fibrillation in older ​

​• Ruiz-Nodar JM, Marın F., Roldan V., et al. Should we recommend ​Бета-адреноблокаторы наиболее эффективны, если их применять ​препарат не снижает ​токсичности антиаритмических препаратов. Соответственно, хотя у части ​inci-dence of atrial ​(RE-LY) trial. Circulation 2011; 123: 2363–2372.​

​Профилактика послеоперационной ФП ​Если один антиаритмический ​рецидиве ФП или ​• Mozaffarian D., Furberg C. D., Psaty B. M., Siscovick D. Physical activity and ​of long-term anticoagulant therapy ​госпитализации) (ОШ 0,43; 95% ДИ 0,37–0,51) [].​C​желудочкового ритма при ​2009; 103: 1572–1577.​

​the randomized evaluation ​исходов (ФП, инсульт и длительность ​I​заболевания сердца, неадекватного контроля частоты ​

2.2. Механизмы фибрилляции предсердий

​of atrial fibrillation. Am J Cardiol ​

​fibrillation: an analysis of ​

​стимуляция, снижают риск неблагоприятных ​ФП.​из-за прогрессирования основного ​exercise to risk ​patients with atrial ​ФП бета-адреноблокаторами, соталолом или амиодароном, а также, менее убедительно предсердная ​для профилактики адренергической ​стратегии лечения ФП ​• Aizer A., Gaziano J. M., Cook N. R., et al. Relation of vigorous ​older and younger ​8565 больных, было показано, что профилактика и/или лечение послеоперационной ​Бета-адреноблокаторы рекомендуется применять ​на фоне любой ​Gynaecol 1978; 85: 431–436.​with warfarin in ​58 исследований, включавших в совокупности ​[, , ]​развиться или нарастает ​in pregnancy. Br J Obstet ​of dabigatran compared ​

​операции. По данным анализа ​A​

​AFFIRM. Сердечная недостаточность может ​
​treatment of hypertension ​with 2 doses ​
​пика на 2–4-й день после ​
​I​

​эхокардиографии в исследовании ​
​• Eliahou H. E., Silverberg D. S., Reisin E., et al. Propranolol for the ​
​• Eikelboom J. W., Wallentin L., Connolly S. J., et al. Risk of bleeding ​
​вмешательств). Ее частота достигает ​
​антиаритмического препарата.​
​при анализе результатов ​
​failure: (CAFE-II Study). Heart 2009; 95: 924–930.​multicenter prospective registry. JACC 2012; 59: 1168–1174.​

​50% при сочетании этих ​

​качестве умеренно эффективного ​

​не был подтвержден ​

​fibrillation and heart ​results from a ​клапанах сердца и ​ФП/трепетания предсердий в ​[, ]. Однако этот эффект ​with chronic atrial ​for atrial Fibrillation ​шунтирования, 40% после операций на ​

​с рецидивирующей, преимущественно пароксизмальной формой ​контроля ритма сердца ​control in patients ​undergoing radiofrequency ablation ​(30% после операции коронарного ​ритма у больных ​улучшается на фоне ​rate versus rhythm ​anticoagulation in patients ​операций на сердце ​для сохранения синусового ​степени или даже ​• Shelton R. J., Clark A. L., Goode K., et al. A randomised, controlled study of ​of dabigatran vs. warfarin for periprocedural ​ФП – наиболее часто осложнение ​Дронедарон может применяться ​ухудшается в меньшей ​

​Veterans Affairs CHF-STAT Investigators. Circulation 1998; 98: 2574–2579.​• Lakkireddy D., Reddy Y. M., Di Biase L., et al. Feasibility and safety ​C​[, , -]​

​ФП, показали, что функция ЛЖ ​

​therapy (CHF-STAT). The Department of ​2011; 23: 264–268.​IIb​C/C​аблация по поводу ​trial of antiarrhythmic ​

​atrial fibrillation ablation. J Cardiovasc Electrophysiol ​использования дигоксина.​

​IIa/IIb​сердечной недостаточностью, которым проводилась катетерная ​heart failure survival ​dabigatran immediately after ​антагонисты кальция противопоказаны, можно рассмотреть возможность ​гидрохлорида (Морицизина, Этмозина®) (класс рекомендаци IIb, уровень доказательств C)​у больных с ​veterans affairs congestive ​• Winkle R. A., Mead R. H., Engel G., et al. The use of ​ЧСС, а бета-адреноблокаторы или недигидропиридиновые ​лаппаконитина гидробромида (Аллапинина®) и диэтиламинопропионилэтоксикарбониламинофенотиазина (Этацизина®) класс рекомендаци IIa, уровень доказательств C), а также морацизина ​исследования RACE, а также эхокардиографии ​atrial fibrillation: observations from the ​(BORDER). Thromb Haemost 2012; 108: 65–73.​Если показан контроль ​рассмотреть целесообразность применения ​исследованиях AFFIRM, RACE или AF-CHF [, , ]. Результаты подисследований, проводившихся в рамках ​heart failure and ​Online bRiDging REgistRy ​C​синусового ритма следует ​ритма сердца в ​in patients with ​national multicentre BNK ​IIb​

​сердца для удержания ​

​контроля ЧСС или ​

​rhythm by amiodarone ​anticoagula-tion. Results from the ​C​серьезного структурного заболевания ​при выборе стратегий ​maintenance of sinus ​of chronic oral ​IIa​У больных без ​недостаточности не отличалась ​• Deedwania P. C., Singh B. N., Ellenbogen K., et al. Spontaneous conversion and ​bleedings during bridging ​

​риск для плода.​[, , , -]​Частота развития сердечной ​fibrillation. Europace 2009; 11, Suppl 5: v82–v86.​• Omran H., Bauersachs R., Rubenacker S., Goss F., Hammerstingl C. The HAS-BLED score predicts ​пользу от бета-адреноблокаторов и потенциальный ​A​левого желудочка​patients with atrial ​2011; 104: 669–676.​беременности необходимо соотносить ​I​недостаточность и функцию ​in heart failure ​and Haemostasis. Arch Cardiovasc Dis ​антагонистов кальция. В первом триместре ​флекаинида, пропафенона, соталола или дронедарона​Влияние на сердечную ​• Gasparini M., Regoli F., Galimberti P., et al. Cardiac resynchronization therapy ​Group on Thrombosis ​применения бета-адреноблокаторов или недигидиропиридиновых ​

​следует начинать с ​крупных исследованиях.​1996; 89: 779–785.​the French Study ​следует рассмотреть возможность ​сердца антиаритмическую терапию ​не использовались в ​function. South Med J ​Perioperative Haemostasis and ​Для контроля ЧСС ​серьезного структурного заболевания ​оказаться более информативными, однако они еще ​depressed left ventricular ​

​Working Group on ​

​[]​У больных без ​жизни при ФП. Эти методы могут ​patients with severely ​direct oral anticoagulants: thrombin or factor-Xa inhibitors. Recommendations of the ​B​[]​методы оценки качества ​in critically ill ​

​on long-term treatment with ​I​B​изучаются и другие ​fibrillation and flutter ​procedures in patients ​величиной).​I​индекс EHRA) [, ]. В клинических исследованиях ​therapy of atrial ​Haemostasis. Surgery and invasive ​

​сравнению с контрольной ​выбора.​Канадского общества сердечно-сосудистых заболеваний; последняя очень напоминает ​• Kumar A. Intravenous amiodarone for ​on Thrombosis and ​времени в 1,5 раза по ​предыдущего месяца) амиодарон является препаратом ​шкала тяжести ФП ​five drug regimens. JACC 1999; 33: 304–310.​

​Perioperative Haemostasis; French Study Group ​

​активированного частичного тромбопластинового ​(декомпенсация в течение ​Университета Торонто и ​exercise: a crossover open-label study of ​• Sie P., Samama C. M., Godier A., et al.; Working Group on ​нефракционированный гепарин (следует добиться увеличения ​класса по NYHA ​ФП (шкала тяжести ФП ​activity and programmed ​in healthy volunteers. Thromb Haemost 2012; 108: 217–224.​последнем месяце беременности. Альтернативой может быть ​

3.1. Определение

​недостаточностью II функционального ​общее качество жизни, но не симптомы, связанные с ФП. Разработаны новые инструменты, более специфичные для ​fibrillation during daily ​ex vivo study ​

​триместре и на ​по NYHA) или нестабильной сердечной ​вопросник SF-36, который позволяет измерить ​in chronic atrial ​dabigatran, rivaroxaban. A randomised crossover ​

​массы тела, рекомендуется в первом ​(III–IV функциональных классов ​от идеала. Чаще всего применяют ​• Farshi R., Kistner D., Sarma J. S., et al. Ventricular rate control ​

​anticoagulant activity of ​

​дозах, подобранных с учетом ​тяжелой сердечной недостаточностью ​с ФП далеки ​with heart failure? JACC 2003; 42: 1944–1951.​reversal agents on ​гепарина в терапевтических ​У больных с ​жизни у больных ​fibrillation in patients ​• Marlu R., Hodaj E., Paris A., et al. Effect of nonspecific ​Подкожное введение низкомолекулярного ​[, , , ]​Методы оценки качества ​management of atrial ​healthy subjects. Circulation 2011; 124: 1573–1579.​[]​

​A/C​выживаемость пациентов.​digoxin for the ​prothrombin complex concentrate: a randomized, placebo-controlled, crossover study in ​В​I​качество жизни и ​in combination with ​and dabigatran by ​I​противопоказаны (уровень доказательств С).​ритма может улучшить ​• Khand A. U., Rankin A. C., Martin W., et al. Carvedilol alone or ​• Eerenberg E. S., Kamphuisen P. W., Sijpkens M. K., et al. Reversal of rivaroxaban ​за 1 мес. до предполагаемых родов.​оказались неэффективными или ​свидетельствуют о том, что удержание синусового ​2007; 28: 457–462.​Centers (FCSA). Thromb Haemost 2011; 106: 868–876.​II триместра беременности. Их следует отменить ​

3.2. Выявление фибрилляции предсердий

​обычно следует применять, если другие средства ​людьми. Результаты ретроспективного анализа ​heart failure: a meta-analysis. Eur Heart J ​Federation of Thrombosis ​рекомендуется применять со ​удерживает синусовый ритм, чем соталол, пропафенон, флекаинид (по аналогии) или дронедарон (уровень доказательств А), однако из-за токсичности его ​сравнению со здоровыми ​beta-blocker treatment in ​of the Italian ​Антагонисты витамина К ​Амиодарон более эффективно ​с ФП по ​fibrillation onset by ​atrial fibrillation. A consensus document ​C​[, , , , , , , , , , , , –, –, –]​ухудшается у больных ​• Nasr I. A., Bouzamondo A., Hulot J. S., et al. Prevention of atrial ​

​in patients with ​I​С​и ЧСС. Качество жизни значительно ​2009; 103: 248–254.​new oral anticoagulants ​триместра беременности.​C​контроля ритма сердца ​heart failure. Am J Cardiol ​use of other ​витамина К) выбирают с учетом ​C​при сравнении стратегий ​

​atrial fibrillation and ​perspectives on the ​протяжении всей беременности. Препарат (гепарин или антагонисты ​A​разницы качества жизни ​of patients with ​of dabigatran and ​

​антитромботическая профилактика на ​A​не было выявлено ​combination for management ​on the use ​тромбоэмболических осложнений рекомендуется ​A​В исследованиях AFFIRM, RACE, PIAF и STAF ​alone and in ​

​Thrombosis Centers. Questions and answers ​

​и высоким риском ​A​

​жизни​

​blocker and digoxin ​

​• Pengo V., Crippa L., Falanga A., et al.; Italian Federation of ​

​Больным с ФП ​

​A​

​Влияние на качество ​

​• Fauchier L., Grimard C., Pierre B., et al. Comparison of beta ​

3.3. Естественное течение фибрилляции предсердий

​time assay. Thromb Haemost 2010; 104: 1263–1271.​C​

​IIb​C​Fail 2010; in press.​preferable to prothrombin ​I​IIa​IIa​failure. Eur J Heart ​Xa inhibitors: anti-Xa assay is ​плода.​IIa​(например, ишемия, гипертиреоз).​with implantable cardioverter-defibrillator and heart ​of direct factor ​высоком риске, связанном с аритмией, для матери или ​I​или субстрат аритмии ​fibrillation in patients ​• Barrett Y. C., Wang Z., Frost C., Shenker A. Clinical laboratory measurement ​фоне ФП и ​I​устранить пусковой фактор ​• Bertini M., Borleffs J. W., Delgado V., et al. Prediction of atrial ​of anticoagulant activity. Thromb Haemost 2010; 103: 1116–1127.​нестабильной гемодинамике на ​

3.4. ЭКГ методы диагностики и мониторирования фибрилляции предсердий

​I​со вторичной ФП, у которых удалось ​

​heart surgery? Europace 2010; 12: 356–363.​assays and reversal ​триместрах беременности. Она рекомендуется при ​I​рассмотреть у больных ​fibrillation after open ​inhibitor: interpretation of coagulation ​выполнена во всех ​I​ритма сердца следует ​acids prevent atrial ​• van Ryn J., Stangier J., Haertter S., et al. Dabigatran etexilate – a novel, reversible, oral direct thrombin ​ЭКВ может быть ​• Морацизина гидрохлорид (Морицизин, Этмозин®)​Целесообразность стратегии контроля ​n-3 polyunsaturated fatty ​etexilate. Thromb Haemost 2012; 107: 985–997.​Источник​• Лаппаконитина гидробромид (Аллапинин®)​C​• Heidarsdottir R., Arnar D. O., Skuladottir G. V., et al. Does treatment with ​monitoring of dabigatran ​Уровень​• Диэтиламинопропионилэтоксикарбониламинофенотиазин (Этацизин®)​IIa​

​2009; 3: 46–53.​assays. Laboratory recommendations for ​

​Класс​• Флекаинид​контроля ритма сердца.​surgery: a randomized, double-blind, placebo-controlled clinical trial. Circ Arrhythm Electrophysiol ​or specific coagulation ​Рекомендации​• d, l-соталол​начала лечения с ​coronary artery bypass ​panel of routine ​беременных​• Пропафенон​аблации, следует рассмотреть целесообразность ​atrial fibrillation after ​on a large ​фибрилляции предсердий у ​• Дронедарон​исключается возможность катетерной ​reduce risk of ​• Douxfils J., Mullier F., Robert S., et al. Impact of dabigatran ​

3.5. Типы фибрилляции предсердий и другие определения

​ Таблица 60. Рекомендации по лечению ​• Амиодарон​с симптомами ФП, у которых не ​supplementation does not ​nationwide cohort study. Thromb Haemost 2012; 107: 584–589.​

​таблице 60.​аритмии:​У молодых больных ​• Saravanan P., Bridgewater B., West A. L., et al. Omega-3 fatty acid ​based on a ​

​представлены в в ​сердца, лежащего в основе ​[, , ]​2008; 126: 160–170.​a “real world” atrial fibrillation population: a modelling analysis ​ФП у беременных ​с учетом заболевания ​B​observational studies. Int J Cardiol ​anticoagulants (dabigatran, rivaroxaban, apixaban) vs. no treatment in ​Рекомендации по лечению ​больных с ФП ​IIa​clinical trials and ​

​of new oral ​риска.​контроля ритма у ​симптомов.​and meta-analysis of randomized ​• Banerjee A., Lane D. A., Torp-Pedersen C., Lip G. Y. Net clinical benefit ​

​небольшое увеличение тератогенного ​рекомендуется применять для ​сердца для уменьшения ​fibrillation: a systematic review ​in atrial fibrillation. Circulation 2011; 123: 2562–2570.​триместре; при этом ожидается ​Следующие антиаритмические препараты ​стратегии контроля ритма ​

​development of atrial ​for stroke prophylaxis ​возобновлено во втором ​Источник​сердечной недостаточностью, следует рассмотреть целесообразность ​• Liu T., Li L., Korantzopoulos P., et al. Statin use and ​• Shah S. V., Gage B. F. Cost-effectiveness of dabigatran ​

​К может быть ​Уровень​Если ФП сопровождается ​controlled trials. JACC 2008; 51: 828–835.​analyses. BMJ 2011; 343: d6333.​гепарина. Лечение антагонистами витамина ​Класс​[, , , , ]​atrial fibrillation: a meta-analysis of randomized ​in UK context: quantitative benefit-harm and economic ​нефракционированного или низкомолекулярного ​Рекомендации​B​

​statin therapy and ​of non-valvular atrial fibrillation ​индивидуально подобранную дозу ​контроля синусового ритма​I​• Fauchier L., Pierre B., de Labriolle A., et al. Antiarrhythmic effect of ​• Pink J., Lane S., Pirmohamed M., Hughes D. A. Dabigatran etexilate vs. warfarin in management ​или подкожно вводить ​антиаритмических препаратов для ​

​контроль ЧСС.​2009; 30: 827–833.​

​perspective. Thromb Haemost 2011; 105: 908–919.​дозы нефракционированного гепарина ​ Таблица 47. Рекомендации по выбору ​(индекс EHRA ≥2) сохраняются, несмотря на адекватный ​cardioversion: a randomized placebo-controlled multicentre study. Eur Heart J ​in atrial fibrillation: a Canadian payer ​внутривенную инфузию лечебной ​заболевания сердца.​рекомендуется, если симптомы ФП ​atrial fibrillation following ​and systemic embolism ​на 6–12-й неделях беременности, необходимо осуществлять постоянную ​

​наличии серьезного органического ​Контроль ритма сердца ​

​• Almroth H., Hoglund N., Boman K., et al. Atorvastatin and persistent ​prevention of stroke ​антагонистов витамина К ​антиаритмических препаратов или ​[]​Surg 2009; 138: 678–686 e1.​etexilate for the ​решено прекратить прием ​при неэффективности других ​A​review. J Thorac Cardiovasc ​• Sorensen S. V., Kansal A. R., Connolly S., et al. Cost-effectiveness of dabigatran ​искусственным клапаном сердца ​

​ЧСС. Амиодарон целесообразно использовать ​I​after cardiac surgery: a systematic literature ​

3.6. Первоначальное ведение больных

​2011; 154: 1–11.​с ФП и ​применяют бета-адреноблокаторы для контроля ​ФП.​of atrial fibrillation ​in atrial fibrillation. Ann Intern Med ​Если у женщины ​начальном этапе лечения ​ритма при рецидивах ​• Liakopoulos O. J., Choi Y. H., Kuhn E. W., et al. Statins for prevention ​for stroke prevention ​К и гепарина.​с ФП на ​контроль частоты желудочкового ​After cardiac surgery) study. Circulation 2006; 114: 1455–1461.​compared with warfarin ​дозы антагонистов витамина ​лечения ФП. У большинства пациентов ​

​прием средств, урежающих ЧСС, чтобы обеспечить адекватный ​of MYocardial Dysrhythmia ​• Freeman J. V., Zhu R. P., Owens D. K., et al. Cost-effectiveness of dabigatran ​могут потребоваться высокие ​любые антиаритмические препараты, которые зарегистрированы для ​

​ритма следует продолжать ​ARMYDA-3 (Atorvastatin for Reduction ​fibrillation. JACC 2012; 60: 738–746.​

​адекватного антикоагулянтного эффекта ​сердечно-сосудистым заболеванием, можно назначать практически ​для удержания синусового ​undergoing cardiac surgery: results of the ​

​prevention in atrial ​женщин для сохранения ​(табл. 47). Пациентам, не страдающим серьезным ​На фоне вмешательств ​fibrillation in patients ​used for stroke ​дозу препаратов, поскольку у некоторых ​

​безопасными антиаритмическими средствами ​[, , ]​of postoperative atrial ​

​and safety when ​лабораторные тесты (например, каждые 10–14 дней), при необходимости корригируя ​эффективными и менее ​A​

​atorvastatin for reduction ​drugs for efficacy ​

​советуют регулярно проводить ​на терапию более ​

​I​• Patti G., Chello M., Candura D., et al. Randomized trial of ​new oral anticoagulant ​антикоагуляцию, в третьем триместре ​необходимости можно перейти ​

​(индекс EHRA=1).​with permanent pacemaker: a systematic review. Europace 2010; 12: 649–654.​• Lip G. Y.H., Larsen T. B., Skjoth F., Rasmussen L. H. Indirect comparisons of ​

​влияния на плод. Чтобы поддерживать адекватную ​

​менее эффективных) препаратов. В последующем при ​

​с контроля ЧСС ​

​fibrillation in patients ​

​routine practice. Thromb Haemost 2012; 107: Doi:10.1160/TH11–10–0718.​

​беременности без негативного ​(хотя возможно и ​

​лечение следует начинать ​

​in preventing atrial ​fibrillation: Resolving uncertaines in ​

​осложнений во время ​

​с более безопасных ​мало выраженными симптомами ​

​• Santangeli P., Ferrante G., Pelargonio G., et al. Usefulness of statins ​patients with atrial ​профилактики венозных тромбоэмболических ​

​ФП предпочтительно начинать ​

​с ФП и ​Pharmacol 2010; 381: 1–13.​stroke prevention in ​для лечения и ​больных с рецидивирующей ​У пожилых больных ​and clinical relevance. Naunyn Schmiedebergs Arch ​• Huisman M. V., Lip G., Diener H. – C., et al. Dabigatran etexilate for ​проникает через плаценту. Они широко применялись ​Антиаритмическую терапию у ​Источник​acids: review of evidence ​

​of the RE-LY trial. Lancet Neurol 2010; 9: 1157–1163.​Низкомолекулярные гепарины не ​Выбор антиаритмических препаратов​Уровень​and polyunsaturated fatty ​attack or stroke: a subgroup analysis ​женщины.​Флекаинид​Класс​fibrillation with statins ​previous transient ischaemic ​значении МНО у ​[].​Рекомендации​prevention of atrial ​atrial fibrillation and ​даже при терапевтическом ​гипертрофией ЛЖ, тяжелой брадикардией, желудочковыми аритмиями, дисфункцией почек, гипокалиемией или гипомагниемией ​предсердий​• Savelieva I., Kourliouros A., Camm J. Primary and secondary ​in patients with ​может наблюдаться передозировка ​повышен у женщин, пациентов с выраженной ​больных с фибрилляцией ​Cardiovasc Med 2008; 5:30–41.​with Warfarin Dabigatran ​

​через плаценту, а у плода ​дозу. Риск аритмогенного действия ​и ритма у ​fibrillation. Nat Clin Pract ​of Dabigatran compared ​6-й по 12-й неделями беременности. Варфарин легко проникает ​или снизить его ​частоты сердечных сокращений ​treatment of atrial ​• Diener H. C., Connolly S., Ezekowitz M. D., et al. Efficasy and Safety ​

​на гепарин между ​мс, следует отменить соталол ​ Таблица 40. Рекомендации по контролю ​fatty acids for ​patients undergoing cardioversion. Circulation 2011; 123: 131–136.​беременности, и отсутствовали, когда его заменяли ​

​увеличивается более 500 ​(табл. 40).​• Savelieva I., Camm A. J. Statins and polyunsaturated ​atrial fibrillation: an analysis of ​на протяжении всей ​TU []. Если интервал QT ​размеры левого предсердия ​Med 2009; 360: 1606–1617.​in patients with ​в 6,4% случаев, когда варфарин применяли ​[] и патологических зубцов ​

​анамнез ФП, пожилой возраст, более тяжелые сердечно-сосудистые заболевания, другие сопутствующие заболевания, а также увеличенные ​fibrillation. N Engl J ​• Nagaracanti R., Ezekowitz M. D., Oldgren J., et al. Dabigatran versus Warfarin ​систематизированного обзора, врожденные пороки отмечались ​длительности интервала QT ​успех антиаритмической терапии. Последние включают длительный ​of recurrent atrial ​the RE-LY trial. Lancet 2010; 376: 975–983.​[]. По данным одного ​интервала QT [] и/или брадикардией. Необходимо тщательное мониторирование ​EHRA; табл. 7); они дополняют факторы, оказывающие влияние на ​• Disertori M., Latini R., Barlera S., et al. Valsartan for prevention ​atrial fibrillation: an analysis of ​или низкомолекулярный гепарин ​связано с удлинением ​с помощью индекса ​Cardiol 2009; 53: 24–29.​stroke prevention in ​заменить на нефракционированный ​болезнью сердца (р=0,53) []. Аритмогенное действие соталола ​(их можно оценить ​normotensive patients. J Am Coll ​INR control for ​триместре их следует ​

​больных с ишемической ​выбора стратегии ведения ​inhibitor ramipril in ​

​different levels of ​

​случаях в первом ​

​была сопоставимой у ​

​важное значение для ​

​by the angiotensin-II converting enzyme ​with Warfarin at ​и во многих ​

​профилактике приступов ФП ​

​ритма (рис. 9). Симптомы ФП имеют ​

​lone atrial fibrillation ​

​of Dabigatran compared ​могут быть тератогенными ​и амиодарона в ​по поддержанию синусового ​• Belluzzi F., Sernesi L., Preti P., et al. Prevention of recurrent ​

​• Wallentin L., Yusuf S., Ezekowitz M. D., et al. Efficasy and Safety ​

​Антагонисты витамина К ​

​фиксированных дозах [], но уступал амиодарону. В исследовании SAFE-T эффективность соталола ​

​успешными представляются усилия ​2007; 99: 1544–1548.​atrial fibrillation. Circulation 2010: 122: 2246–2253.​

​Антикоагуляция​

​и верапамила в ​

​будущем и насколько ​

​for atrial fibrillation. Am J Cardiol ​antagonist-naïve and –experienced cohorts with ​небеременных женщин.​с комбинацией хинидина ​на пациента в ​

​after electrical cardioversion ​

​in vitamin K ​

​у беременных и ​ФП оказался сопоставимым ​аритмия может оказать ​of sinus rhythm ​• Ezekowitz M. D., Walentine L., Connolly S., et al. Dabigatran and Warfarin ​

​не выявили. Энергия разряда сопоставима ​

​в профилактике рецидивов ​

​ФП, врач должен определить, какое влияние постоянная ​

​markers on maintenance ​Long-Term Anticoagulation Therapy) Trial. Circulation 2012; 125: 669–676.​плода при этом ​

​Соталол по эффективности ​

​ведения больного с ​

​and various inflammatory ​RE-LY (Randomized Evaluation of ​беременных с ФП. Нежелательных эффектов у ​применении флекаинида.​единственную долгосрочную стратегию ​• Tveit A., Seljeflot I., Grundvold I., et al. Effect of candesartan ​

​Warfarin in the ​

​успешной ЭКВ у ​

​же меры предосторожности, что и при ​

​контроль ЧСС как ​2003; 24: 2090–2098.​With Dabigatran or ​Описаны несколько случаев ​целесообразно соблюдать те ​началом лечения ФП. Прежде чем выбрать ​

​study. Eur Heart J ​

​Atrial Fibrillation Treated ​

​Электрическая кардиоверсия​

​выброса ЛЖ. При лечении пропафеноном ​с пациентом перед ​prospective and controlled ​in Patients With ​первом триместре беременности, когда происходит органогенез.​или сниженной фракцией ​индивидуально и обсуждать ​

​fibrillation. Results of a ​

​• Hohnloser S. H., Oldgren J., Yang S., et al. Myocardial Ischemic Events ​

​возможности избегать в ​ишемической болезнью сердца ​сердца необходимо оценивать ​long-standing persistent atrial ​Med 2010; 363: 1875–1876.​средств следует по ​назначать пациентам с ​

​Возможность контролировать ритм ​

​external cardioversion of ​

​in the RE-LY Trial. N Engl J ​неотложных ситуациях. Назначения любых лекарственных ​флекаинидом, его не следует ​Индивидуализированная терапия​rhythm maintenance after ​

​Investigators. Newly Identified Events ​

​применять только в ​

​сердца. По аналогии с ​of Atrial Fibrillation.​to facilitate sinus ​Evaluation of Long-Term Anticoagulation Therapy ​беременных, поэтому его следует ​

​серьезного структурного заболевания ​

​persistent atrial fibrillation; STAF – Strategies of Treatment ​

​• Ueng K. C., Tsai T. P., Yu W. C., et al. Use of enalapril ​• Connolly S. J., Ezekowitz M. D., Yusuf S., et al., for the Randomized ​при использовании у ​больных в без ​

​Electrical cardioversion for ​

​receptor blockade: the VALUE trial. J Hypertens 2008; 26: 403–411.​

​Med 2009; 361: 1139–1151.​влияние на плод ​бета-адреноблокирующими свойствами. Препарат безопасен у ​Atrial Fibrillation; RACE – RAte Control versus ​with angiotensin II ​

​atrial fibrillation. N Engl J ​

​эффектов. Амиодарон оказывал негативное ​

​ФП. Кроме того, он обладает слабыми ​

​Chronic Atrial Fibrillation; PIAF – Pharmacological Intervention in ​new-onset atrial fibrillation ​in patients with ​не вызывал нежелательных ​

​Пропафенон предупреждает рецидивы ​

​Rhythm Management; HOT CAFÉ – HOw to Treat ​

3.7. Наблюдение

​• Schmieder R. E., Kjeldsen S. E., Julius S., et al. Reduced incidence of ​• Connolly S. J., Ezekowitz M. D., Yusuf S., et al. Dabigatran versus warfarin ​плода; при этом он ​действия – диспептические явления, головокружение, головная боль, расстройства зрения [, , ].​не указано. ND – не определяли. AFFIRM – Atrial Fibrillation Follow-up Investigation of ​(LIFE) study. JACC 2005; 45: 712–719.​2010; 160: 635–641.​купирования аритмий у ​

​возбуждения, желудочковые тахиаритмии, включая, фибрилляцию желудочков. Наиболее частые побочные ​Примечания: а – общее число пациентов ​Reduction in Hypertension ​(ENGAGE AF-TIMI 48). Am Heart J ​Флекаинид применяли для ​

​на автоматизм СУ. Возможное проаритмическое действие: угнетение АВ- и внутрижелудочкого проведения ​ND​For End Point ​Infarction study 48 ​ЧСС обычно безопасно.​риском проаритмического действия. Не влияет существенно ​ND​

​compared to atenolol: the Losartan Intervention ​in Atrial Fibrillation-Thrombolysis In Myocardial ​применение для контроля ​в связи с ​11/9​

​and subsequent stroke ​xA next GEneration ​и дилтиазема ограничен, однако их пероральное ​гипертрофией левого желудочка ​53/35​

​blockade reduces new-onset atrial fibrillation ​aNticoaGulation with factor ​сопровождалась смертью плода. Опыт применения верапамила ​сердца, хронической сердечной недостаточности, артериальной гипертонии с ​175/182​• Wachtell K., Lehto M., Gerdts E., et al. Angiotensin II receptor ​for the Effective ​гликозидами у матери ​при ишемической болезни ​228/217​2006; 151: 985–991.​fibrillation: design and rationale ​через плаценту, а интоксикация сердечными ​гипертрофии ЛЖ. Не должен назначаться ​AF-CHF​

​morbidity (CHARM) program. Am Heart J ​patients with atrial ​Дигоксин свободно проникает ​артериальной гипертонией без ​5/8​in Mortality and ​with warfarin in ​увеличение числа новорожденных, которые оказались “меньше, чем гестационный возраст”.​

​у больных с ​ND​failure: assessment of Reduction ​inhibitor edoxaban compared ​с артериальной гипертонией, было выявлено пограничное ​заболевания сердца и ​0/3​Candesartan in Heart ​novel factor Xa ​риск применения бета-адреноблокаторов у беременных ​пациентов без органического ​1/1​candesartan in the ​• Ruff C. T., Giugliano R. P., Antman E. M., et al. Evaluation of the ​плода. При мета-анализе исследований, в которых оценивался ​рецидивов ФП у ​0/2​

​heart failure by ​disease. Thromb Haemost 2010; 104: 49–60.​

​беременности, сопровождалось задержкой роста ​использован для профилактики ​4 (1/3)​

4.1. Антитромботическая терапия

​with symptomatic chronic ​drugs in cardiovascular ​более поздние сроки ​действием [, ]. Морацизин может быть ​HOT CAFÉ​fibrillation in patients ​• Ahrens I., Lip G. Y., Peter K. New oral anticoagulant ​первом триместре, но не в ​менее выраженным проаритмическим ​8/11​• Ducharme A., Swedberg K., Pfeffer M. A., et al. Prevention of atrial ​2012; 172: 209–216.​задержке роста. Применение атенолола в ​с последним обладает ​

​ND​2006; 152: 217–222.​controlled trials. Arch Intern Med ​врожденных пороков [], однако сообщалось о ​диэтиламиновому аналогу этацизину, однако в сравнении ​1/5​new-onset atrial fibrillation. Am Heart J ​nonvascular outcomes: meta-analysis of randomized ​гипертонией, получавших пропранолол, не было отмечено ​существенно уступает своему ​0/1​

​• Anand K., Mooss A. N., Hee T. T., Mohiuddin S. M. Meta-analysis: inhibition of renin– angiotensin system prevents ​on vascular and ​женщин с артериальной ​эффективности при ФП ​8/3​2008; 15: 36–43.​• Seshasai S. R., Wijesuriya S., Sivakumaran R., et al. Effect of aspirin ​сроках беременности (в частности, в первые 12–24 недели). У детей беременных ​весьма ограничены. Известно, что морацизин по ​12 (8/4)​and meta-analysis. Am J Ther ​Med 2009; 360: 2066–2078.​начинают на ранних ​и персистирующей ФП ​STAF​the renin–angiotensin system: a systematic review ​atrial fibrillation. N Engl J ​

​дыхания у новорожденного, брадикардию и гипогликемию, особенно если лечение ​препарата при пароксизмальной ​12/9​of abrogation of ​in patients with ​развития, подавление функции системы ​аритмиях [, ]. Сведения об использовании ​

​14/21​fibrillation by way ​added to aspirin ​различные нежелательные эффекты, включая задержку внутриутробного ​эффективность при желудочковых ​ND​• Jibrini M. B., Molnar J., Arora R. R. Prevention of atrial ​• Connolly S. J., Pogue J., Hart R. G., et al. Effect of clopidogrel ​плаценту и вызывают ​морацизином изучалась его ​ND​blockers: a meta-analysis. JACC 2005; 45: 1832–1839.​Med 2011; 364: 806–817.​Бета-адреноблокаторы проникают через ​

​параллельных исследований с ​

​18/18​and angiotensin receptor ​with atrial fibrillation. N Engl J ​Средства, урежающие сердечный ритм​крупных плацебоконтролируемых и ​RACE​fibrillation with angiotensin-converting enzyme inhibitors ​and Investigators. Apixaban in patients ​во время беременности.​препарата [, , , ]. В подавляющем большинстве ​107/96​

​• Healey J. S., Baranchuk A., Crystal E., et al. Prevention of atrial ​• Connolly S. J., Eikelboom J., Joyner C., et al.; AVERROES Steering Committee ​обычно хорошо переносится ​в сутки приема ​ND​a meta-analysis. JACC 2010; 55: 2299–2307.​“real-world” atrial fibrillation patients. Thromb Haemost 2011; 106: 34–44.​пороков сердца ФП ​2,5–10 часов, что требует трехкратного ​77/80​fibrillation by renin–angiotensin system inhibition ​bleeding rates in ​врожденных или приобретенных ​концентрации через 1–2 часа, период полувыведения составляет ​113/165​• Schneider M. P., Hua T. A., Bohm M., et al. Prevention of atrial ​• Ogilvie I. M., Welner S. A., Cowell W., Lip G. Y. Ischaemic stroke and ​плода. У пациенток без ​внутрь достигает максимума ​167/164​Cardiol 2000; 35: 1669–1677.​a “real world” nationwide cohort study. Thromb Haemost 2011; 106: 739–749.​возникают осложнения у ​авторов при приеме ​666 (310/356)​

​atrial fibrillation. J Am Coll ​benefit analysis using ​время беременности чаще ​и персистирующей ФП. По данным разных ​AFFIRM​human atria during ​with atrial fibrillation: a net clinical ​аритмии. При ФП во ​ритма при пароксизмальной ​ND​angiotensin-converting enzyme in ​thromboprophylaxis in patients ​

​в 52% случаев развиваются рецидивы ​для сохранения синусового ​ND​extracellular signal-regulated kinase and ​and bleeding with ​во время беременности ​классификации E. M. Vaughan–Williams) []. Может быть использован ​ND​• Goette A., Staack T., Rocken C., et al. Increased expression of ​• Olesen J. B., Lip G. Y., Lindhardsen J., et al. Risks of thromboembolism ​ранее диагностированной ФП ​России. Блокатор быстрых Na-каналов (IС класс по ​а​trial. JAMA 2010;304: 2363–2372.​2011; 8: 602–606.​сердца в анамнезе. У пациенток с ​

​не зарегистрирован в ​1/1​atrial fibrillation: a randomized controlled ​fibrillation. Nat Rev Cardiol ​ФП и заболевания ​Морацизина гидрохлорид (Этмозин®) – отечественный антиаритмический препарат, производное фенотиазина. В настоящее время ​PIAF​of recurrent symptomatic ​prevention in atrial ​у женщин без ​Лаппаконитина гидробромид (Аллапинин®)​Кровотечения​for the prevention ​aspirin for stroke ​во время беременности ​подходящей альтернативы.​Тромбоэмболические осложнения​of prescription omega-3 fatty acids ​• Lip G. Y. The role of ​

​ФП редко возникает ​тяжелой сердечной недостаточностью, кроме случаев отсутствия ​Инсульт​• Kowey P. R., Reiffel J. A., Ellenbogen K. A., et al. Efficacy and safety ​Med 2009; 360: 2066–2078.​ФП.​больных с менее ​

​причин​persistent atrial fibrillation: a randomized, double-blind, multicentre study. Europace 2011; 13: 174–181.​atrial fibrillation. N Engl J ​• Большая частота недиагностированной ​следует избегать у ​Смертность от других ​cardioversion of chronic ​in patients with ​симптомов и жалоб.​сердечной недостаточностью, и его применения ​Сердечно-сосудистая смертность​recurrence after electrical ​added to aspirin ​• Частое наличие атипичных ​умеренной или тяжелой ​Общая смертность (контроль ЧСС/ритма)​

​prevention of arrhythmia ​• Connolly S. J., Pogue J, Hart R. G., et al. Effect of clopidogrel ​антикоагулянтов нет.​назначать пациентам с ​Источник​acids for the ​

​trial. Lancet 2006; 367: 1903–1912.​для новых пероральных ​• Дронедарон не следует ​Исследование​• Bianconi L., Calo L., Mennuni M., et al. n-3 polyunsaturated fatty ​Events (ACTIVE W): a randomised controlled ​К, но надежных данных ​или персистирующей ФП.​

​предсердий​2012; 5: 43–51.​

​prevention of Vascular ​терапии антагонистами витамина ​ритма при пароксизмальной ​больных с фибрилляцией ​Atrial Fibrillation (ANTIPAF) Trial. Circ Arrhythm Electrophysiol ​

​with Irbesartan for ​

​возможно продолжение пероральной ​

​для сохранения синусового ​

​сердечных сокращений у ​

​• Goette A., Schon N., Kirchhof P., et al. Angiotensin II-Antagonist in Paroxysmal ​

​fibrillation Clopidogrel Trial ​

​• Во время аблации ​

​• Дронедарон можно назначать ​

​сердца и частоты ​

​of Cardiology Guidelines. Part II: secondary prevention. Euro-pace 2011; 13: 610–625.​

​in the Atrial ​опытным специалистом.​основании предполагаемой безопасности. Это более важно, чем кажущаяся эффективность.​стратегии контроля ритма ​for European Society ​for atrial fibrillation ​антиаритмической терапии, при условии, что процедуру выполняется ​первую очередь на ​в клинических исследованиях, в которых сравнивали ​evidence and implications ​versus oral anticoagulation ​пароксизмальной ФП, рецидивирующей на фоне ​должен определяться в ​ Таблица 39. Сравнение нежелательных исходов ​fibrillation: review of clinical ​• Connolly S. J., Pogue J., Hart R., et al. Clopidogrel plus aspirin ​пациентов с симптомной ​выбор антиаритмического препарата ​

​of Atrial Fibrillation.​management of atrial ​(WASPO). Age Ageing 2007; 36: 151–156.​антиаритмической терапии у ​• У каждого пациента ​persistent atrial fibrillation; STAF – Strategies of Treatment ​• Savelieva I., Kakouros N., Kourliouros A., Camm A. J. Upstream therapies for ​with atrial fibrillation ​как альтернатива медикаментозной ​безопасность.​Electrical cardioversion for ​of Cardiology Guidelines. Part I: primary prevention. Europace 2011; 13: 308–328.​prevention in octogenarians ​• Катетерная аблации рекомендуется ​может помочь улучшить ​Atrial Fibrillation; RACE – RAte Control versus ​for European Society ​vs. aspirin for stroke ​Ключевые положения (табл. 50)​недель после кардиоверсии ​Fibrillation; PIAF – Pharmacological Intervention in ​evidence and implications ​trial of warfarin ​контролируемых исследованиях.​

​терапии до четырех ​Trial for Atrial ​fibrillation: review of clinical ​• Rash A., Downes T., Portner R., et al. A randomised controlled ​требует проверки в ​ограничение длительности антиаритмической ​Chronic Atrial Fibrillation; J-RHYTHM – Japanese Rhythm Management ​management of atrial ​trial. Lancet 2007; 370: 493–503.​[, , ]. Очевидно, что данная концепция ​• У некоторых пациентов ​Rhythm Management; HOT CAFE – How to Treat ​• Savelieva I., Kakouros N., Kourliouros A., Camm A. J. Upstream therapies for ​the Aged Study, BAFTA): a randomised controlled ​обеспечить “окно возможности” для эффективной терапии, контролирующей ритм сердца ​препараты неэффективны.​Примечание: AFFIRM – Atrial Fibrillation Follow-up Investigation of ​2007; 154: 403–406.​Fibrillation Treatment of ​период времени может ​ФП, кроме случаев, когда соответствующие ритмурежающие ​инвалидизация (физическая или психологическая)​in atrial fibrillation? Am Heart J ​atrial fibrillation (the Birmingham Atrial ​после постановки диагноза, так как этот ​больных с постоянной ​сердечной недостаточности или ​hope for angiotensin-converting enzyme inhibitors ​community population with ​в ранние сроки ​контроля ЧСС у ​Комбинированная конечная точка: общая смертность, церебральный инфаркт, системные эмболии, большое кровотечение, госпитализация по поводу ​• Savelieva I., Camm A. J. Is there any ​in an elderly ​лучше всего осуществим ​должны назначаться для ​

​Пароксизмальная ФП​2011; 4: 11–14.​for stroke prevention ​катетерной аблации []. Тем не менее, патофизиологические соображения показывают, что контроль ритма ​• Антиаритмические препараты не ​J-RHYTHM​(5A Study): six-month follow-up study. Circ Arrhythm Electrophysiol ​• Mant J., Hobbs F. D., Fletcher K., et al. Warfarin versus aspirin ​

​ Таблица 10. Оценка риска развития ​быть повышение безопасности ​уменьшения симптомов, связанных с ФП.​Сердечно-сосудистая смертность​of atrial fibrillation ​Stroke Trial. Stroke 2006; 37: 447–451.​

​метода лечения должно ​аблации показан для ​предыдущих 6 мес)​• Leong-Sit P., Roux J. F., Zado E., et al. Antiarrhythmics after ablation ​atrial fibrillation: Japan Atrial Fibrillation ​

​дальнейшем развитии этого ​

​препаратов или катетерной ​дефибрилляция в течение ​

​Med 1998; 339: 659–666.​in low-risk patients with ​
​ФП [, ]. Главной целью при ​

​с помощью антиаритмических ​Фракция выброса ≤35%, сердечная недостаточность, ФП (≥6 ч и ​veins. N Engl J ​prevention of stroke ​
​у больных с ​
​• Контроль сердечного ритма ​
​AF-CHF​
​in the pulmonary ​
​• Sato H., Ishikawa K., Kitabatake A., et al. Low-dose aspirin for ​

​при выполнении аблации ​Ключевые положения​

​Комбинированная конечная точка: смерть, тромбоэмболические осложнения, внутричерепное/ большое кровотечение​

​ectopic beats originating ​

​2007; 146: 857–867.​

​в перипроцедурный период ​

​в плазме крови) и легких.​

​<2 лет), возраст 50–75 лет​

​atrial fibrillation by ​

​nonvalvular atrial fibrillation. Ann Intern Med ​

​уменьшить риск осложнений ​

​уровня печеночных ферментов ​

​ФП (≥7 дней и ​

​• Haıssaguerre M., Jaıs P., Shah D. C., et al. Spontaneous initiation of ​patients who have ​

​Разрабатываются новые технологии, которые могут помочь ​

​печени (с помощью мониторирования ​

​Впервые выявленная персистирующая ​

​2009; 2: 349–361.​

​prevent stroke in ​

​году.​

​за функциональным состоянием ​

​HOT CAF​

​reviews and meta-analyses. Circ Arrhythm Electrophysiol ​

​• Hart R. G., Pearce L. A., Aguilar M. I. Meta-analysis: antithrombotic therapy to ​

​ожидаются в 2015 ​

​необходимо тщательное наблюдение ​

​Комбинированная конечная точка: общая смертность, цереброваскулярные осложнения, сердечно-легочная реанимация, эмболические осложнения​drugs or radiofre-quency ablation: two systematic literature ​and bleeding risk. JACC 2011; 57: 1339–1348.​EAST. Результаты обоих исследований ​месяцев приема дронедарона ​>45 мм, сердечная недостаточность II–IV, фракция выброса <45%​fibrillation with antiarrhythmic ​in atrial fibrillation: implications for thromboprophylaxis ​изучается в исследовании ​• В первые 6 ​менее 2 лет), размер левого предсердия ​

​• Calkins H., Reynolds M. R., Spector P., et al. Treatment of atrial ​and stroke prevention ​контроля ритма сердца ​с осторожность.​Персистирующая ФП (>4 недель и ​2010; 159: 17–24.​

​• Marinigh R., Lane D. A., Lip G. Y. Severe renal impairment ​[]. Клиническая эффективность раннего ​• У пациентов, принимающих дигоксин, дронедарон должен применяться ​STAF​Research Consortium “Incubator” Think Tank. Am Heart J ​ablation. JACCl 2011; 58: 2380–2385.​этапе развития заболевания ​синусового ритма.​антиаритмических препаратов​Registry Model: a Cardiac Safety ​fibrillation after catheter ​полезна на раннем ​наличии у них ​Комбинированная конечная точка: сердечно-сосудистая смерть, сердечная недостаточность, тяжелое кровотечение, имплантация водителя ритма, тромбоэмболические осложнения, тяжелые нежелательные эффекты ​Pan-Stakeholder Critical Path ​patients with atrial ​

​наиболее эффективна и ​персистирующей ФП при ​+ пероральная антикоагуляция​(SAFARI) as a Collaborative ​clinical outcomes in ​контроля ритма сердца ​с пароксизмальной и ​течение 2 лет ​Ablation Registry Initiative ​the prediction of ​в рамках стратегии ​быть ограничено пациентами ​1–2 кардиоверсии в ​of Atrial Fibrillation ​DS -VASc scores in ​CABANA. Можно предположить, что аблация ФП ​• Применение дронедарона должно ​<1 года и ​• Al-Khatib S.M., Calkins H., Eloff B. C., et al. Planning the Safety ​• Chao T. F., Lin Y. J., Tsao H. M., et al. CHADS and CHA ​проспективном международном исследовании ​

​<40%.​трепетание в течение ​fibrillation. Heart Rhythm 2007; 4: 816–861.​Fibrillation. Chest 2010; 137: 263–272.​изучается в крупном ​фракции выброса ЛЖ ​Персистирующие ФП или ​ablation of atrial ​Survey on Atrial ​снижении смертности, однако этот вопрос ​желудочка со снижением ​RACE​catheter and surgical ​risk factor-based approach: the Euro Heart ​аблации ФП в ​систолическую дисфункцию левого ​Общая смертность​Society (HRS) Task Force on ​using a novel ​нет данных, подтверждающих эффективность успешной ​недостаточности, а также имеющих ​смерти​the Heart Rhythm ​in atrial fibrillation ​(CASTLE-AF, AMICA). В настоящее время ​проявления хронической сердечной ​риск инсульта или ​of atrial fibrillation: recommendations for personnel, policy, procedures and follow-up. a report of ​stroke and thromboembolism ​застойной сердечной недостаточностью ​в анамнезе клинические ​ФП, возраст >65 лет или ​and surgical ablation ​stratification for predicting ​больных, например, с ФП и ​время либо имевших ​Пароксизмальная или персистирующая ​statement on catheter ​• Lip G. Y., Nieuwlaat R., Pisters R., et al. Refining clinical risk ​в определенных подгруппах ​с ФП/трепетанием предсердий, имеющих в настоящее ​AFFIRM​• Calkins H., Brugada J., Packer D. L., et al. HRS/EHRA/ECAS expert consensus ​burden monitoring. Stroke 2011; 42: 1768–1770.​продолжающихся многоцентровых исследований ​применяться у больных ​

​Симптоматический эффект​2006; 29: 962–970.​by continuous arrhythmia ​будут получены результаты ​• Дронедарон не может ​

​Персистирующая ФП (7–360 дней)​ventricular function. Pacing Clin Electrophysiol ​

​paroxysmal atrial fibrillation ​
​повторная РЧА. В ближайшие годы ​
​с ФП/трепетанием предсердий.​
​PIAF​

​with impaired left ​
​in patients with ​
​аритмии может потребоваться ​

​ЧСС у больных ​

​Первичный критерий эффективности​

​fibrillation in patients ​CHADS2 and CHADS-VASc risk scores ​

​re-entry. В случае развития ​

​качестве препарата, используемого для урежения ​

​Критерии включения​

​control of atrial ​

​stratification using the ​

​тахикардия по механизму ​быть рекомендован в ​

​Средняя длит. наблюдения (лет)​

​ablation for the ​
​• Boriani G., Botto G. L., Padeletti L., et al. Italian AT-500 Registry Investigators. Improving stroke risk ​
​левым предсердием, основной причиной аритмий, возникающих после аблации, является ятрогенная предсердная ​
​• Дронедарон не может ​

​Средний возраст (лет)​

​• Tondo C., Mantica M., Russo G., et al. Pulmonary vein vestibule ​

​November 2011.​

​легочными венами и ​

​ФП/трепетания предсердий.​

​Число пациентов​

​mechanical properties. JACC 2007; 49: 1306–1314.​
​of print 19 ​

​импульса между изолированными ​
​с постоянной формой ​

​Источник​atrial electrical and ​atrial fibrillation. Int J Cardiol. Published online ahead ​лечения. Помимо восстановления проведения ​применения у больных ​Исследование​atrial fibrillation on ​in non-anticoagulated patients with ​ограничения этого метода ​быть рекомендован для ​
​предсердий​

​ablation of chronic ​to predict thromboembolism ​повторные вмешательства, что указывает на ​• Дронедарон не может ​больных с фибрилляцией ​• Takahashi Y., O’Neill M.D., Hocini M., et al. Effects of stepwise ​risk stratification schemes ​антиаритмической терапией. Многим пациентам проводили ​изменений:​сердечных сокращений у ​Med 2006; 354: 934–941.​of four contemporary ​по сравнению с ​требует внесения ряда ​сердца и частоты ​fibrillation. N Engl J ​reliability and validity ​эффективность катетерной аблации ​Таким образом, клиническое использование дронедарона ​

​стратегии контроля ритма ​for chronic atrial ​Grupo Barbanza researchers. Comparison of the ​подтверждена более высокая ​отменить.​ Таблица 38. Исследования, в которых изучались ​• Oral H., Pappone C., Chugh A., et al. Circumferential pulmonaryvein ablation ​• Abu-Assi E., Otero-Ravin A.F., Allut Vidal G., et al.; on behalf of ​многоцентровых исследованиях была ​из клинических исследований, поэтому оценка риска ​случае дронедарон следует ​[].​and enlarged atria: safety, feasibility, and efficacy. JACC 2005; 45: 868–872.​2011; 9: 39–48.​(отношение шансов (ОШ) 9,74; 95% ДИ 3,98–23,87; р<0,001) []. В нескольких проспективных ​или постоянной, и в этом ​недостаточности, также была сопоставимой ​

​mitral valve prostheses ​

​practice. J Thromb Haemost ​через 1 год ​фактически становится перситирующей ​или нарастание сердечной ​

​in patients with ​

​patients in general ​отсутствия приступов аритмии ​можно продолжить, либо сохранять ФП, которая при этом ​контроле ритма сердца. Частота вторичных исходов, включая общую смертность ​of atrial fibrillation ​79,884 atrial fibrillation ​значительным увеличением вероятности ​случае терапию дронедароном ​контроле ЧСС и ​• Lang C. C., Santinelli V., Augello G., et al. Transcatheter radiofrequency ablation ​for stroke in ​персистирующей ФП сопровождалась ​ритм, и в этом ​в анамнезе, сердечно-сосудистая смертность (первичная конечная точка) не отличалась при ​Med 2008; 359: 1778–1785.​risk stratification schemes ​с пароксизмальной или ​стратегию лечения: либо восстанавливать синусовый ​недостаточности и ФП ​failure. N Engl J ​• Van Staa T. P., Setakis E., Di Tanna G. L., et al. A comparison of ​вен у больных ​должны выбрать дальнейшую ​ЛЖ ≤35%, симптомами застойной сердечной ​patients with heart ​study. Thromb Haemost 2012; 107: 1172–1179.​которых изоляция легочных ​возникновения рецидивов ФП, врач и пациент ​с фракцией выброса ​atrial fibrillation in ​score 0–1: a nationwide cohort ​мета-анализах [, , ], в одном из ​миокарда. При этом оговаривается, что в случаях ​заболеваемости (комбинированная конечная точка) []. В исследовании AF-CHF у больных ​• Khan M. N., Jais P., Cummings J., et al. Pulmonary-vein isolation for ​

​with a CHADS2 ​получены в других ​сердца и гипертрофию ​сердечно-сосудистой смертности и ​Med 2004; 351: 2373–2383.​with atrial fibrillation ​составила 77% и 52%, соответственно []. Сходные результаты были ​персистирующей формой ФП/трепетания предсердий, имеющих ишемическую болезнь ​эффективности в профилактике ​congestive heart failure. N Engl J ​stratification in patients ​и антиаритмической терапии ​с пароксизмальной и ​ритма сердца по ​atrial fibrillation in ​refining stroke risk ​

​проведенного мета-анализа, эффективность катетерной аблации ​ритма у больных ​уступала стратегии контроля ​• Hsu L. F., Jais P., Sanders P., et al. Catheter ablation for ​the CHADS-VASc score for ​

​аблации. По данным недавно ​целью сохранения синусового ​желудочкового ритма не ​2005; 16: 1138–1347.​• Olesen J. B., Torp-Pedersen C., Hansen M. L., Lip G. The value of ​возрастает роль катетерной ​применение дронедарона с ​стратегия контроля частоты ​arrhythmias. J Cardiovasc Electrophysiol ​2012; 5: 319–326.​ФП, в последние годы ​

​Европейские Рекомендации допускают ​

​ведения больных []. В исследовании RAСE ​mechanisms of subsequent ​Fibrillation Study. Circ Arrhythm Electrophysiol ​остаются основой лечения ​В тоже время ​между двумя стратегиями ​fibrillation: clinical outcome and ​with “lone” atrial fibrillation: the Belgrade Atrial ​Хотя антиаритмические препараты ​формой ФП/трепетания предсердий.​общей смертности (первичная конечная точка) или частоте инсульта ​long-lasting persistent atrial ​patients initially diagnosed ​препараты​пароксизмальной и персистирующей ​достоверной разницы по ​• Haissaguerre M., Hocini M., Sanders P., et al. Catheter ablation of ​“truly low” thromboembolic risk in ​РЧА и антиаритмические ​заболеваний сердца с ​не было выявлено ​ablation: a 6-year multicentre experience. Europace. 2010; 12: 181–177.​• Potpara T. S., Polovina M. M., Licina M. M., et al. Reliable identification of ​исследований, в которых сопоставлялись ​больными, не имеющими структурных ​таблицах и [-]. В исследовании AFFIRM ​drug-refractory atrial fibrillation ​Atrial Fibrillation Project. Chest 2012; 141: 147–153.​Результаты мета-анализа и рандомизированных ​применение дронедарона только ​ФП приведены в ​

​cure atrial fibrillation? Single-procedure outcome of ​with atrial fibrillation: the Loire Valley ​(раздел 3.4).​Канадские рекомендации ограничивают ​у больных с ​• Bertaglia E., Tondo C., De Simone A., et al. Does catheter ablation ​age among patients ​будет, вероятно, оставаться значительно заниженной ​сохранения синусового ритма ​ритма и ЧСС ​electrophysiological procedures. Europace 2008; 10: 513–527.​in relation to ​мере 2-х лет []. Истинная частота рецидивов ​том, что с целью ​исходы стратегий контроля ​the setting of ​stroke and thromboembolism ​течение по крайней ​Различия заключаются в ​Результаты рандомизированных исследований, в которых сравнивали ​antithrom-botic therapy in ​• Olesen J. B., Fauchier L., Lane D. A., et al.. Risk factors for ​6 месяцев в ​тяжести.​сокращений​• Blanc J. J., Almendral J., Brignole M., et al. Consensus document on ​fibrillation. JAMA 2012; 307: 1952–1958.​после вмешательства, а затем каждые ​недостаточности любой степени ​или частоты сердечных ​2007; 18: 9–14.​recently diagnosed atrial ​через 3 месяца ​

​наличии хронической сердечной ​4.3.1. Контроль ритма сердца ​fibrillation. J Cardiovasc Electrophysiol ​older patients with ​[]. По мнению экспертов, пациента следует обследовать ​формой ФП/трепетания предсердий, а также при ​Контроль ЧСС.​ablation of atrial ​stroke risk among ​

​стандартизированное мониторирование ЭКГ ​больных с постоянной ​сердечно-сосудистых заболеваний.​ventricular dysfunction following ​• Avgil Tsadok M., Jackevicius C. A., Rahme E., et al. Sex differences in ​улучшить технику аблации, необходимо проводить систематическое ​должен применяться у ​Оптимальное лечение сопутствующих ​• Gentlesk P. J., Sauer W. H., Gerstenfeld E. P., et al. Reversal of left ​study. BMJ 2012; 344: e3522.​различных вмешательств и ​

​солидарны в том, что дронедарон не ​Облегчение симптомов.​Cardiol 2004; 43: 1004–1009.​Sweden: nationwide retrospective cohort ​ФП. Чтобы сопоставить эффективность ​Рекомендации обоих обществ ​Профилактика тромбоэмболических осложнений.​impaired systolic function. J Am Coll ​atrial fibrillation in ​основной целью аблации ​собой.​с ФП:​in patients with ​risk factor in ​контроль симптомов, уменьшение которых является ​позиций, существенно различаются между ​целей лечения больных ​of atrial fibrillation ​sex as a ​

​обсуждаться. Может быть достаточным ​г. [], помимо многих общих ​Выделяют 5 основных ​for the treatment ​• Friberg L., Benson L., Rosenqvist M., Lip G. Y. Assessment of female ​аблации ФП продолжают ​кардиологического общества 2012 ​Общие подходы​• Chen M. S., Marrouche N. F., Khaykin Y., et al. Pulmonary vein isolation ​Fail 2012;14: 295–301.​и долгосрочных результатов ​к Рекомендациям Европейского ​сохраняющейся аритмии.​Cardiol 2006; 47: 2504–2512.​Atrial Fibrillation Project. Eur J Heart ​Мониторирование рецидивов ФП. Методы оценки среднесрочных ​г. [] и в дополнениях ​ЧСС в условиях ​randomized study. J Am Coll ​and heart failure: the Loire Valley ​периоде.​сердечно-сосудистого общества 2012 ​терапии или лечению, направленному на снижение ​permanent atrial fibrillation: a prospective and ​with atrial fibrillation ​инсульта в периоперационном ​к Рекомендациям Канадского ​длительной противорецидивной антиаритмической ​for persistent and ​outcomes in patients ​образом увеличивает риск ​изменения, изложенные в дополнениях ​год), предпочитают повторные кардиоверсии ​versus biatrial ablation ​• Banerjee A., Taillandier S., Olesen J. B., et al. Ejection fraction and ​риска развития инсульта, подчеркивая тот факт, что аблация некоторым ​ФП/ трепетании предсердий. При этом данные ​часто (1–2 раза в ​

​• Calo L., Lamberti F., Loricchio M. L., et al. Left atrial ablation ​1998; 158: 1316–1320.​

​пациентам без факторов ​у больных с ​клинической симптоматикой, но возобновляются не ​2006; 27: 216–221.​trials. Arch Intern Med ​пероральными антикаогулянтами, так и к ​возможности применения дронедарона ​ФП, протекают с выраженной ​Atrial Fibrillation Study). Eur Heart J ​from 3 clinical ​для длительной терапии ​

​в представления о ​больных. Некоторые пациенты, у которых эпизоды ​The Cure Of ​of 1066 patients ​к пациентам, которые имеют показания ​внесли определенные изменения ​у данной категории ​drug-refractory atrial fibrillation: a prospective, multi-centre, randomized, controlled study (Catheter Ablation For ​with atrial fibrillation: a prospective study ​[]. Это относится как ​Таким образом, результаты исследования PALLAS ​его редкое применение ​in patients with ​stroke in patients ​и после аблации ​с другими исследованиями.​ЭКВ [], чем и объясняется ​• Stabile G., Bertaglia E., Senatore G., et al. Catheter ablation tre3tment ​• AF-Investigators. Echocardiographic predictors of ​тромбоэмболических осложнений до ​PALLAS нельзя сравнить ​синусового ритма после ​2009; 2: 362–369.​2012; 33: 1500–1510.​полезны для предотвращения ​проводилось, поэтому результаты исследования ​эффективен чем пропафенон, как средство удержания ​atrial fibrillation. Circ Arrhythm Electrophysiol ​Fibrillation Cohort study. Eur Heart J ​Антикоагулянтная терапия. Существует общее мнение, что пероральные антикоагулянты ​постоянной форме ФП/ трепетании предсердий не ​на то, что этацизин менее ​therapy for paroxysmal ​fibrillation: the Swedish Atrial ​была выполнена.​антиаритмических препаратов при ​рецидивов. Имеющиеся данные указывают ​with antiarrhythmic drug ​

​patients with atrial ​врачом-электрофизиологом в центрах, где эта процедура ​В тоже время, никаких других исследований ​немедленных и ранних ​catheter ablation compared ​bleeding in 182678 ​совместно кардиологом и ​было выявлено.​способно снизить риск ​• Reynolds M. R., Zimetbaum P., Josephson M. E., et al. Cost-effectiveness of radiofrequency ​is-chaemic stroke and ​больные должны наблюдаться ​внезапной смерти не ​перед ЭКВ потенциально ​controlled nonrandomized long-term study. JACC 2003; 42: 185–197.​stratification schemes for ​После проведения РЧА ​и увеличения частоты ​этих целях, а его назначение ​for atrial fibrillation: outcomes from a ​• Friberg L., Rosenqvist M., Lip G. Y. Evaluation of risk ​и/или левого предсердия​нарастания сердечной недостаточности; признаков аритмогенного эффекта ​использования аллапинина в ​pulmonary vein ablation ​data. Thromb Haemost 2008; 99: 295–304.​РЧА устьев легочных ​в основном следствием ​убеждает в целесообразности ​life after circumferential ​and cost effectiveness ​Ведение больных после ​группе дронедарона были ​кардиоверсии []. Такой показатель эффективности ​• Pappone C., Rosanio S., Augello G., et al. Mortality, morbidity, and quality of ​factors, risk stratification schema ​каждого отдельного пациента.​в группе дронедарона. Случаи смерти в ​1 года после ​atrial fibrillation. Circulation 2000; 102: 2619–2628.​of stroke risk ​уменьшения симптомов у ​досрочно из-за увеличения смертности ​ритм в течение ​approach for curing ​in atrial fibrillation: a systematic review ​ФП, и пользу от ​по NYHA). Исследование было прекращено ​приема аллапинина 57% больных сохраняют синусовый ​ostia: a new anatomic ​• Hughes M., Lip G. Y. Stroke and thromboembolism ​риск, связанный с аблацией ​недостаточностью (III–IV функциональных классов ​исследований. В условиях постоянного ​of pulmonary vein ​with atrial fibrillation: a systematic review. Neurology 2007; 69: 546–554.​

​необходимо тщательно соотносить ​и тяжелой сердечной ​и небольших открытых ​• Pappone C., Rosanio S., Oreto G., et al. Circumferential radiofrequency ablation ​stroke in patients ​

​аблации [, ]. До этого времени ​

​с синусовым ритмом ​

​(Этацизина®) характеризуется результатами немногочисленных ​

​left atrial ablation. Circulation 2003; 108: 2355–2360.​

​Group. Independent predictors of ​ритма с помощью ​смерти у больных ​лаппаконитина гидробромида (Аллапинина®) и диэтиламинопропионилэтоксикарбониламин офенотиазина ​ostial ablation versus ​Atrial Fibrillation Working ​крупных исследований контроля ​профилактики внезапной сердечной ​кардиоверсии отечественных препаратов ​paroxysmal atrial fibrillation: segmental pulmonary vein ​• Stroke Risk in ​до получения результатов ​дронедарона для первичной ​

​составляет 39% []. Длительное применение после ​

​• Oral H., Scharf C., Chugh A., et al. Catheter ablation for ​

​fibrillation. Chest 2010; 137: 263–272.​

​Потребуется несколько лет ​

​изучения возможности применения ​

​пропафенона этот показатель ​

​2009; 20: 138–144.​

​Survey on atrial ​

​развития инсульта [].​

​ANDROMEDA []. Целью последнего было ​года применения амиодарона. Для соталола и ​atrial fibrillation. J Cardiovasc Electrophysiol ​risk factor-based approach: the Euro Heart ​имеющие высокий риск ​с результатами исследования ​ритм в течение ​in patients with ​using a novel ​возраста, женского пола и ​во многом совпадают ​

​средства антиаритмической терапии. 69% больных сохраняют синусовый ​

​with antiarrhythmic medications ​

​in atrial fibrillation ​

​таких осложнений, чем больные пожилого ​Результаты исследования PALLAS ​эффективности все другие ​comparing radiofrequency ablation ​stroke and thromboembolism ​шкале CHADS-VASc = 0 или 1) реже страдают от ​желудочков.​амиодарон, превосходящий по своей ​of randomized trials ​

​stratification for predicting ​

​(число баллов по ​

​способностью предупреждать фибрилляцию ​

​такой профилактики является ​• Nair G. M., Nery P. B., Diwakaramenon S., et al. A systematic review ​

​• Lip G. Y., Nieuwlaat R., Pisters R., et al. Refining clinical risk ​риском развития инсульта ​ритма желудочков, снижением артериального давления, антиадренэргическим действием и ​препаратов. Наиболее действенным средством ​2009; 2: 626–633.​study. Thromb Haemost 2012; 107: 1172–1179.​пола с низким ​опосредованы снижением частоты ​длительный прием антиаритмических ​atrial fibrillation: a meta-analysis of randomized, controlled trials. Circ Arrhythm Electrophysiol ​score 0–1: a nationwide cohort ​исследований показывают, что пациенты мужского ​эффекты могут быть ​рецидивов необходим постоянный ​in patients with ​with a CHADS2 ​ФП [, ]. Данные ряда одноцентровых ​рецидивы ФП, и что эти ​

​[-]. Для профилактики поздних ​of sinus rhythm ​

​with atrial fibrillation ​

​безопасных технологий аблации ​его способности предупреждать ​и ранних рецидивов ​for the maintenance ​stratification in patients ​в разработке более ​положительными эффектами, не зависящими от ​снижают риск немедленных ​• Piccini J. P., Lopes R. D., Kong M. H., et al. Pulmonary vein isolation ​refining stroke risk ​технологии аблации. Существует явная необходимость ​том, что дронедарон обладает ​синусового ритма и ​2002; 6: 401–405.​the CHADS-VASc score for ​выборе инструмента или ​клинического исследования []. Возникла гипотеза о ​Амиодарон, ибутилид, соталол, флекаинид или пропафенон, назначенные перед кардиоверсией, увеличивают вероятность восстановления ​atrial fibrillation. Card Electrophysiol Rev ​• Olesen J. B., Torp-Pedersen C., Hansen M. L., Lip G. The value of ​

​тщательно рассматривать при ​остальных участников данного ​после ЭКВ.​• Gaita F., Riccardi R., Gallotti R. Surgical approaches to ​2012; 5: 319–326.​неясным, эти риски необходимо ​сходны с теми, которые наблюдались у ​и более дней ​2007; 84: 434–442; discussion 442–443.​Fibrillation Study. Circ Arrhythm Electrophysiol ​“немых” ишемических инсультов остается ​эффекты дронедарона были ​Поздний рецидив, возникающий через 5 ​justified? Ann Thorac Surg ​with “lone” atrial fibrillation: the Belgrade Atrial ​аблационных технологий. Хотя клиническое значение ​ФП. В этих случаях ​дней после ЭКВ.​mitral repair: is concomitant ablation ​patients initially diagnosed ​счет использования специальных ​

​установилась постоянная форма ​Ранний рецидив – в первые 5 ​late results of ​“truly low” thromboembolic risk in ​ясны, но, по-видимому, они увеличиваются за ​у 473 больных ​ЭКВ.​atrial fibrillation on ​• Potpara T. S., Polovina M. M., Licina M. M., et al. Reliable identification of ​до конца не ​в исследовании ATHENA ​нескольких минут после ​• Ngaage D. L., Schaff H. V., Mullany C. J., et al. Influence of preoperative ​2011; 342.​составляет от 4% до 35% [, , ]. Причины этих различий ​

​В период участия ​Немедленный рецидив – в течение первых ​in atrial fibrillation. Europace 2011; 13: 1517–1525.​<

​with atrial fibrillation: nationwide cohort study. Br Med J ​техниках аблации и ​синдромов на 30% (р=0,03).​три временных интервала:​rhythm control therapy ​thromboembolism in patients ​варьирует при различных ​на 34% (р=0,027) и острых коронарных ​ЭКВ возникают в ​perspective for early ​predicting stroke and ​исследований, частота “немых” ишемических инсультов значительно ​ОР развития инсульта ​Рецидивы ФП после ​

​• Van Gelder I. C., Haegeli L. M., Brandes A., et al. Rationale and current ​stratification schemes for ​

​По данным ряда ​

​отмечалось достоверное снижение ​

​электрической кардиоверсии​

​Association consensus conference. Europace 2012;14:8–27.​

​• Olesen J. B., Lip G. Y., Hansen M. L., et al. Validation of risk ​

​мозга [-].​

​результатов исследования ATHENA ​
​Рецидив ФП после ​

​Fibrillation Competence NETwork/European Heart Rhythm ​

​analysis. Atherosclerosis 2011; 217: 292–295.​

​помощью магнитно-резонансной томографии головного ​

​на 45% (р<0,01). При ретроспективном анализе ​

​программатора.​

​the 3rd Atrial ​

​fibrillation – a nationwide database ​

​“немых” ишемических инсультов, которые диагностируются с ​

​29% (р=0,034) и аритмической смерти ​

​с помощью наружного ​therapeutic options–a report from ​

​with nonvalvular atrial ​

​может быть причиной ​

​смерти от сердечно-сосудистых причин на ​

​проверить имплантированное устройство ​atrial fibrillation: emerging diagnostic and ​stroke in Taiwanese ​

​основания полагать, что катетерная аблация ​

​24%. Кроме того, выявлено снижение ОР ​

​наблюдением. После кардиоверсии следует ​

​in patients with ​

​incidence of ischemic ​

​– 38,5% []. Более того, некоторые сообщения дают ​
​сердечно-сосудистой причиной на ​

​находиться под тщательным ​

​• Kirchhof P., Lip G. Y., Van Gelder I. C., et al. Comprehensive risk reduction ​• Lin L. Y., Lee C. H., Yu C. C., et al. Risk factors and ​после катетерной аблации ​в связи с ​порога стимуляции. Такие пациенты должны ​update. JAMA 1991; 266: 1976–1980.​and meta-analysis. Thromb Haemost 2011; 106: 528–538.​в первый год ​и частоты госпитализаций ​учитывать возможное возрастание ​of atrial fibrillation. Review and clinical ​

​ischaemic stroke. A systematic review ​от всех причин ​от любых причин ​

​разряд меньшей энергии. У пейсмейкер-зависимых пациентов необходимо ​

​• Cox J. L., Boineau J. P., Schuessler R. B., et al. Successful surgical treatment ​

​rule to predict ​

​5%, а частота госпитализаций ​

​отмечалось достоверное (р<0,001) снижение ОР смерти ​

​купирования ФП требуется ​

​mapping and long-term clinical results. Circulation 2005; 111: 136–142.​

​CHADS2 clinical prediction ​

​2005–2008 гг., частота осложнений составила ​

​21 месяцев наблюдения ​

​этом случае для ​

​heart disease: correlation of electroanatomic ​

​• Keogh C., Wallace E., Dillon C., et al. Validation of the ​

​первая аблация в ​

​течение в среднем ​дефибриллятора, так как в ​fibrillation and valvular ​

​Atrial Fibrillation. JAMA 2001; 285: 2864–2870.​

​данных, включающей 4156 пациентов, которым была выполнена ​

​терапии дронедароном в ​

​ритма или кардиовертера-дефибриллятора. Рекомендуется передне-заднее наложение электродов. Предпочтительно использование двухфазного ​with permanent atrial ​National Registry of ​

​анализе медицинской базы ​

​Исследование ATHENA показало, что на фоне ​

​места имплантации водителя ​

​cryoisolation in patients ​

​predicting stroke: results from the ​

​может быть выше. В самом последнем ​

​профилактики рецидивов ФП.​

​6–8 см от ​versus pulmonary vein ​classification schemes for ​

​центров, истинная частота осложнений ​

​дронедарона в плане ​

​на расстоянии более ​

​the left atrium ​

​• Gage B. F., Waterman A. D., Shannon W., et al. Validation of clinical ​

​в основном опытных ​

​на оценку эффективность ​

​наружной кардио-версии должен находиться ​

​• Gaita F., Riccardi R., Caponi D., et al. Linear cryoablation of ​

​2011; 9 (Suppl 1):344–351.​

​связи с включением ​

​и госпитализацию, обусловленную сердечно-сосудистыми причинами, не была нацелена ​

​Электрод для проведения ​

​multicenter prospective registry. JACC 2012; 59: 1168–1174.​

​fibrillation: epidemiology and thromboprophylaxis. J Thromb Haemost ​

​систематической ошибке в ​

​точка, включавшая общую смертность ​

​и дефибриллятором​

​results from a ​

​• Lip G. Y. Stroke in atrial ​

​имеет тенденцию к ​

​являлось то, что первичной конечная ​водителями ритма сердца ​

​for atrial Fibrillation ​

​Atrial Fibrillation. JAMA 2001; 285: 2864–2870.​

​добровольных регистров и ​

​хронической сердечной недостаточности. Особенностью исследования ATHENA ​

​больных с имплантированными ​

​undergoing radiofrequency ablation ​

​National Registry of ​информация поступает из ​

​класса по NYHA, либо недавней декомпенсации ​

​Электрическая кардиоверсия у ​

​anticoagulation in patients ​

​predicting stroke: results from the ​

​ФП (Worldwide AF Survey) [, ]. Поскольку вся эта ​

​недостаточности IV функционального ​встречаются редко.​of dabigatran vs. warfarin for periprocedural ​classification schemes for ​во Всемирном исследовании ​ANDROMEDA [], наличие хронической сердечной ​и отек легких ​• Lakkireddy D., Reddy Y. M., Di Biase L., et al. Feasibility and safety ​• Gage B. F., Waterman A. D., Shannon W., et al. Validation of clinical ​аблационном центре США ​постоянной формы ФП, а также, учитывая результаты исследования ​гиповентиляцией, однако артериальная гипотония ​anticoagulation with warfarin. Heart Rhythm 2011; 8: 805–808.​2009; 30: 1038–1045.​зарегистрированы в крупном ​

​исследование являлось наличие ​сопровождаться гипоксией или ​presence of therapeutic ​prognostic implications. Eur Heart J ​осложнений, и около 2% для перикардита []. Аналогичные показатели были ​2 раза/сут и плацебо. Критериями невключения в ​или неадекватной синхронизации. Применение наркоза может ​ablation in the ​of the incidence, clinical features and ​осложнений оказалось следующей: 0,6% для инсульта, 1,3% для тампонады, 1,3% для периферических сосудистых ​дозе 400 мг ​наличии гипокалиемии, интоксикации сердечными гликозидами ​during atrial fibrillation ​acute myocardial infarction: a systematic review ​

​центрах Европы, частота тяжелых острых ​выброса ЛЖ <40%). Сопоставляли дронедарон в ​желудочков, могут наблюдаться при ​of cardiac tamponade ​• Schmitt J., Duray G., Gersh B. J., Hohnloser S. H. Atrial fibrillation in ​чем 1000 аблаций, выполненных в крупных ​

​или снижение фракции ​

​тахикардия и фибрилляция ​

​• Latchamsetty R., Gautam S., Bhakta D., et al. Management and outcomes ​

​data. Thromb Haemost 2008; 99: 295–304.​

​изучены результаты более ​

​по данным эхокардиограммы ​остановка синусового узла. Опасные аритмии, такие как желудочковая ​

​h warfarin. Heart Rhythm 2011;8:805–808​and cost effectiveness ​

​Европейской научно-исследовательской программы (EURObservational Research Programme), в котором были ​более 5 см ​

​заболеванием сердца, может развиться длительная ​

​oral anticoagulation treatment. Europace 2011; 13: 640–645. w i t ​

​factors, risk stratification schema ​ФП в рамках ​

​в анамнезе, увеличение левого предсердия ​

​людей со структурным ​

​patients with therapeutic ​

​of stroke risk ​

​исследования аблации при ​

​(артериальная гипертония, сахарный диабет, инсульт или ТИА ​

​дисфункцией синусового узла, особенно у пожилых ​

​atrial fibrillation in ​

​in atrial fibrillation: a systematic review ​

​Согласно результатам пилотного ​сочетании с сердечно-сосудистыми факторами риска ​

​ожоги кожи. У больных с ​

​• Hakalahti A., Uusimaa P., Ylitalo K., Raatikainen M. J. Catheter ablation of ​• Hughes M., Lip G. Y. Stroke and thromboembolism ​

​крови, ALARA = как можно ниже.​трепетания предсердий в ​

​предсердия. Частым осложнением являются ​2011; 22: 236–239.​

​Med 2005; 352: 1861–1872.​Сокращения: АВС – активированное время свертывания ​персистирующей фибрилляции или ​

​исключения тромбоза левого ​coumadin: special considerations. J Cardiovasc Electrophysiol ​

​for atrial fibrillation. N Engl J ​

​0,05-0,7%​с пароксизмальной или ​кардиоверсией или путем ​fibrillation on therapeutic ​• Singh B. N., Singh S. N., Reda D. J., et al. Amiodarone versus sotalol ​

​Смертность​включено 4628 больных ​антикоагуляции перед плановой ​isolation for atrial ​

​2000; 21: 1216–1231.​нормализации АВС​

​[]. В него было ​с помощью адекватной ​• Gopinath D., Lewis W. R., Di Biase L., Natale A. Pulmonary vein antrum ​

​of Cardiology. Eur Heart J ​

​Осторожная компрессия. Удаление проводника после ​

​плацебоконтролируемое исследование ATHENA ​

​дефибрилляции составляет 1–2%. Ее можно снизить ​

​2011; 22: 248–254.​

​the European Society ​

​нормализации АВС​

​госпитализаций. Учитывая этот факт, проведено двойное слепое ​

​общей анестезии. Частота тромбоэмболий после ​atrial fibrillation. J Cardiovasc Electrophysiol ​policy conference of ​оперативное вмешательств. Удаление проводника после ​причин и частоты ​тромбоэмболиями и аритмиями; кроме того, могут наблюдаться осложнения ​

​during ablation of ​implications. Report on a ​Компрессия. В редких случаях ​смерти от любых ​

​ЭКВ может осложниться ​clotting times, heparin dosage, and bleeding risk ​proarrhythmia by non-antiarrhythmic drugs: clinical and regulatory ​Часто​достоверно (р=0,01) на 27% снижал суммарный риск ​

​Осложнения​

​INR on activated ​

​QT prolongation and ​

​Боль, опухание, изменение цвета кожи​

​с плацебо дронедарон ​

​кардиовертер-дефибриллятор.​

​• Gautam S., John R. M., Stevenson W. G., et al. Effect of therapeutic ​

​• Haverkamp W., Breithardt G., Camm A. J., et al. The potential for ​

​пункции​

​было отмечено, что по сравнению ​

​случаев, когда имеется имплантированный ​

​2011; 22: 265–270.​

​2008; 29: 2388–2442.​

​Гематома в месте ​

​ADONIS и EURIDIS ​

​используется, за исключением тех ​

​guidance? J Cardiovasc Electrophysiol ​

​Medicine (ESICM). Eur Heart J ​

​проводника​

​Одновременно в исследованиях ​

​кардиоверсии практически не ​

​done without echo ​

​of Intensive Care ​

​в области транссептального ​

​стороны щитовидной железы, нервной системы, кожи и глаз.​

​доступа. Однако этот метод ​

​uninterrupted warfarin: can it be ​

​the European Society ​проводников. Постоянное положительное давление ​

​нежелательные явления со ​требует дополнительного сосудистого ​

​atrial fibrillation on ​the ESC (HFA) and endorsed by ​Тщательная аспирация всех ​

​мере 6 мес.), но реже вызывал ​для кардиоверсии не ​• Page S. P., Siddiqui M. S., Finlay M., et al. Catheter ablation for ​

​Failure Association of ​

​реанимация​

​мг/сут по крайней ​

​процедур, когда введение катетера ​

​2009; 32: 995–999.​

​with the Heart ​

​Аспирация воздуха, наблюдение и выжидание, стимуляция, при необходимости сердечнолегочная ​

​эффективен, чем амиодарон (600 мг/сут 28 сут, а затем 200 ​

​ситуациях, например, во время инвазивных ​

​ratios. Pacing Clin Electrophysiol ​

​Society of Cardiology. Developed in collaboration ​

​Острая ишемия, гипотония, атрио-вентрикулярная блокада, остановка сердца​

​раза/сут был менее ​

​обоснованной в особых ​

​therapeutic international normalized ​

​of the European ​

​Воздушная эмболия​

​400 мг 2 ​

​быть полезной и ​

​in patients with ​

​Heart Failure 2008 ​

​аблации интракоронарного синуса​

​дронедарон в дозе ​

​Эндокардиальная кардиовеерсия может ​

​• Schmidt M., Segerson N. M., Marschang H., et al. Atrial fibrillation ablation ​

​Acute and Chronic ​

​артерии. По возможности избегать ​

​с персистирующей ФП ​

​пациенту покинуть клинику.​

​in atrial fibrillation. Europace 2011; 13: 1517–1525.​

​and Treatment of ​

​разряда на коронарные ​

​у 504 больных ​

​и показатели гемодинамики, прежде чем позволить ​

​rhythm control therapy ​

​for the Diagnosis ​

​Избегать чрезмерного воздействия ​

​рандомизированном исследовании DIONYSOS ​необходимо мониторировать ЭКГ ​

​perspective for early ​

​failure 2008: the Task Force ​

​коронарной окклюзии​

​[, ]. В двойном слепом ​

​часов после процедуры ​• Van Gelder I. C., Haegeli L. M., Brandes A., et al. Rationale and current ​

​and chronic heart ​по поводу острой ​

​дронедарон уступает амиодарону ​

​структурного заболевания сердца. Не менее 3 ​atrial fibrillation”. Euro-pace 2009;11: 860–885.​treatment of acute ​Стандартное чрескожное вмешательство ​профилактике рецидивов ФП ​стабильных пациентов, не имеющих тяжелого ​entitled “research perspectives in ​the diagnosis and ​Боль в груди, подъем сегмента ST, гипотония​соталол, пропафенон и флекаинид, по эффективности в ​проведена у гемодинамически ​on atrial fibrillation ​• Dickstein K., Cohen-Solal A., Filippatos G., et al. ESC Guidelines for ​артерии​приема плацебо – у 25% больных (р<0,01). Так же как ​ЭКВ может быть ​2nd AFNET/EHRA consensus conference ​Med 2001; 344: 1411–1420.​Острое поражение коронарной ​сохранялся у 36–37% больных, а на фоне ​В стационарных условиях ​fibrillation: proceedings from the ​with atrial fibrillation. N Engl J ​манипуляции катетером​800 мг/сут синусовый ритм ​кардиоверсию.​management of atrial ​cardioversion in patients ​3D режиме. Мониторирование сигналов при ​дронедарона в дозе ​электродов и повторить ​• Kirchhof P., Bax J., Blomstrom-Lundquist C., et al. Early and comprehensive ​echocardiography to guide ​

​предсердия/легочной вены в ​от начала приема ​не устраняют аритмию, следует изменить положение ​2011; 22: 961–968.​• Klein A. L., Grimm R. A., Murray R. D., et al. Stoddard MF. Use of transesophageal ​Определение анатомии левого ​профилактики рецидивов ФП. Так, через 12 мес ​эффективность кардиоверсии выше, чем при передне-боковом []. Если первые разряды ​and cryoballoon. J Cardiovasc Electrophysiol ​2009; 2: 218–224.​Осторожное удаление катетера. Хирургическое вмешательство​эффективностью в отношении ​было показано, что при передне-заднем их наложении ​radiofrequency, multipolar nonirrigated catheter ​Atrial Fibrillation scale. Circ Arrhythm Electrophysiol ​Очень редко​лишь умеренной антиаритмической ​

​варианта наложения электродов. В нескольких исследованиях ​used: comparison of irrigated ​Society Severity in ​ткани клапана​эти исследования показали, что дронедарон обладает ​существуют два стандартных ​according to technology ​

​in atrial fibrillation: the Canadian Cardiovascular ​ткани после аблации ​28% (исследование ADONIS) и 22% (исследование EURIDIS; р=0,002 и р=0,01, соответственно). В тоже время ​В настоящее время ​ablation may change ​to measure symptoms ​Образование избыточной рубцовой ​10 минут на ​полностью.​after atrial fibrillation ​new simple scale ​Повреждение митрального клапана​аритмии длительностью более ​не исключает ее ​cerebral thromboembolic lesions ​• Dorian P., Guerra P. G., Kerr C. R., et al. Validation of a ​флюороскопии​до первого рецидива ​

​фибрилляции желудочков но ​• Gaita F., Leclercq J. F., Schumacher B., et al. Incidence of silent ​2010; 3: 141–147.​и пульс-флюороскопии. Выбор оптимальной длительности ​с плацебо, увеличивая интервал времени ​развития фибрилляции желудоков. Синхронизация снижает вероятность ​stroke. Stroke 2012; 43: 265–270.​XPECT trial. Circ Arrhythm Electrophysiol ​ALARA. Применение 3D картирования ​ТП по сравнению ​с высокой вероятностью ​ablation and ischemic ​

​atrial fibrillation – results of the ​и использовать технику ​рецидивов ФП И ​“уязвимый период” сердечного цикла. Такое попадание сопряжено ​• Haeusler K. G., Kirchhof P., Endres M. Left atrial catheter ​

​detecting and quantifying ​Избегать излишнего облучения ​в отношении профилактики ​попадания разряда в ​normalized ratio. Circulation 2010; 121: 2550–2556.​cardiac monitor in ​ожогах​отчетливой антиаритмической эффективностью ​QRS, чтобы не допустить ​periprocedural therapeutic international ​new leadless implantable ​Лечение как при ​EURIDIS [] показали, что дронедарон обладает ​нанесения электрического импульса, синхронизированного с комплексом ​fibrillation: the impact of ​

​• Hindricks G., Pokushalov E., Urban L., et al. Performance of a ​очень редко​Исследования ADONIS и ​Проведение ЭКВ требует ​ablation of atrial ​ECG loop recorders. Europace 2009; 11: 671–687.​периоде. Острое поражение отмечается ​классу антиаритмических препаратов.​диапазоне от 94% до 76% [].​patients undergoing catheter ​implantable and external ​Развивается в отдаленном ​активностью, относящийся к III ​ФП находится в ​bleeding complications in ​use of diagnostic ​в месте облучения​каналов, обладающий неконкурентной антиадренергической ​

​зависимости от длительности ​management of major ​• Brignole M., Vardas P., Hoffman E., et al. Indications for the ​Боль и покраснение ​Дронедарон – блокатор натриевых, калиевых и кальциевых ​энергией ≤90 Дж в ​• Di Biase L., Burkhardt J. D., Mohanty P., et al. Periprocedural stroke and ​fibrillation and stroke. Circulation 2010; 121: 1904–1911.​Лучевое повреждение​действия – головокружение, головная боль, расстройства зрения [, ].​успех низкоэнергетических разрядов ​

​multicenter study. JACC 2011;58: 681–688.​risk of atrial ​Осторожно выполнять пункцию​проведения возбуждения, желудочковые тахиаритмии, включая, фибрилляцию желудочков. Наиболее частые побочные ​тяжёлой сердечной недостаточности ​technologies in a ​activity and increased ​Выжидание. Введение тромбина​эффектом. Возможное проаритмическое действие: угнетение внутрипредсердного, атрио-вентрикулярного и внутрижелудочкового ​биполярных импульсов. Так, у больных без ​atrial fibrillation ablation ​• Binici Z., Intzilakis T., Nielsen O. W., et al. Excessive Supraventricular ectopic ​0,5-0,53%​риском проаритмического действия. Обладает умеренным холинолитическим ​

​из самых эффективных ​isolation: comparison of different ​of atrial arrhythmias. Heart Rhythm 2006; 3: 1445–1452.​пункции​в связи с ​импульс Гурвича-Венина является одним ​after pulmonary vein ​versus intermittent monitoring ​Боль в месте ​гипертрофией левого желудочка ​энергии дефибрилляции классический ​intracranial embolic events ​• Ziegler P. D., Koehler J. L., Mehra R. Comparison of continuous ​Формирование аневризмы​сердца, хронической сердечной недостаточности, артериальной гипертонии с ​1971 г. По критерию пороговой ​• Herrera Siklody C., Deneke T., Hocini M., et al. Incidence of asymptomatic ​Cardiol 2004; 43: 47–52.​Осторожно выполнять пункцию​при ишемической болезни ​стран СНГ с ​2010; 3: 32–38.​patient care. J Am Coll ​редко​гипертрофии левого желудочка. Не должен назначаться ​России и ряде ​

​human atrial fibrillation. Circ Arrhythm Electrophysiol ​device: implications for optimal ​Компрессия. Хирургическое вмешательство требуется ​артериальной гипертонией без ​Гурвича-Венина, используется только в ​catheter ablation for ​an implantable monitoring ​0,43%​у больных с ​94% []. Следует отметить, что квазисинусоидальный импульс, получивший название импульс ​on the methods, efficacy, and safety of ​as documented by ​пункции​заболевания сердца и ​с 83 до ​• Cappato R., Calkins H., Chen S. A., et al. Updated worldwide survey ​recurrent atrial fibrillation ​Боль в месте ​пациентов без органического ​ФП в среднем ​predictors. Heart Rhythm 2011;8:1869–1874.​• Israel C. W., Gronefeld G., Ehrlich J. R., et al. Long-term risk of ​Артериовенозная фистула​использован для лечения ​успеха ЭКВ персистирующей ​atrial fibrillation: temporal trends and ​arrhythmia recurrence. Circulation 2005; 112: 307–313.​Не известны​68% []. Этацизин может быть ​

​монополярными, привело к увеличению ​catheter ablation of ​ablation: relevance of asymptomatic ​привратника, введение ботулина​эффективность препарата составила ​различных видов, по сравнению с ​• Hoyt H., Bhonsale A., Chilukuri K., et al. Complications arising from ​after radiofrequency catheter ​При необходимости дилатация ​

​частыми пароксизмами ФП ​импульс. Применение биполярных импульсов ​2011; 22: 163–168.​fibrillation before and ​после вмешательства. 1% у 367 пациентов​28 пациентов с ​разряда, если используется биполярный ​center. J Cardiovasc Electrophysiol ​• Hindricks G., Piorkowski C., Tanner H., et al. Perception of atrial ​часов или дней ​исследовании с включением ​ЭКВ после первого ​from a single ​transient ischemic attack. Stroke 2004; 35: 1647–1651.​Развивается через несколько ​не плацебо-контролируемых, иногда параллельных исследованиях. Так, в небольшом открытом ​более высокий успех ​structural heart disease ​acute stroke and ​Может быть преходящим.​основном в открытых ​360 Дж. Исследованиями показан существенно ​low prevalence of ​and flutter after ​Кишечные симптомы (вздутие и т.д.)​ФП изучалась в ​разряда может достигать ​in patients with ​of atrial fibrillation ​Повреждение пищевода​пароксизмальной и персистирующей ​монофазным (монополярным) импульсом, при котором энергия ​consecutive ablation procedures ​for the detection ​использовании баллонного катетера)​[]. Эффективность этацизина при ​150–200 Дж) по сравнению с ​atrial fibrillation: results of 500 ​7-day ECG monitoring ​легочной вены (в основном при ​сутки приема препарата ​

​энергии (обычно не более ​antral isolation for ​• Jabaudon D., Sztajzel J., Sievert K., et al. Usefulness of ambulatory ​стимуляции. Избегать растяжения устья ​менее, чем трехкратного в ​эффекта меньшего количества ​with pulmonary vein ​

​Rhythm Society. Europace 2007; 9: 335–379.​легочной вены путем ​около 6–9 часов, чем требует не ​(биполярным) импульсом разряда, требующим для достижения ​major complications associated ​Thoracic Surgeons, and the Heart ​отношению к устью ​через 2,5–3 часа, длительность действия составляет ​дефибрилляторов с двухфазным ​• Lee G., Sparks P. B., Morton J. B., et al. Low risk of ​Rhythm Association, the Society of ​диафрагмального нерва по ​достигает максимума концентрации ​на преимущества наружных ​Med 2011; 365: 2296–2304.​

​Arrhythmia Society, the European Heart ​Установить локализацию повреждения ​ФП. При приеме внутрь ​электрического разряда. Имеющиеся данные указывают ​atrial fibrillation. N Engl J ​Association, the European Cardiac ​Выжидание​пароксизмальной и персистирующей ​Р после нанесения ​• Wazni O., Wilkoff B., Saliba W. Catheter ablation for ​Cardiology, the American Heart ​Может быть преходящим​синусового ритма при ​

​двух последовательных зубцов ​design. Europace 2012; 14: 528–606.​American College of ​и в покое​кальциевого блокатора [, ]. Применяется для сохранения ​по крайней мере ​follow-up, definitions, endpoints, and research trial ​bodies of the ​одышкой при нагрузке ​классификации E. M. Vaughan–Williams). Обладает также свойствами ​в прекращении ФП, что подтверждается наличием ​selection, procedural techniques, patient management and ​by the governing ​Паралич диафрагмы с ​фенотиазинового ряда, блокатор быстрых Na-каналов (IС класс по ​Успех ЭКВ заключается ​of Atrial Fibrillation: recommendations for patient ​(STS). Endorsed and approved ​(в основном справа)​(морацизина) диэтиламинопропионилэтоксикарбониламинофенотиазин (Этацизин®) – отечественный антиаритмический препарат ​Процедура электрической кардиоверсии​and Surgical Ablation ​

​of Thoracic Surgeons ​Повреждение диафрагмального нерва ​Диэтиламиновый аналог этмозина ​C​Statement on Catheter ​(AHA), and the Society ​надавливания​длительность интервала QT.​III​• Calkins H., Kuck K. H., Cappato R., et al. 2012 HRS/EHRA/ECAS Expert Consensus ​of Cardiology (ACC), American Heart Association ​перегородки и чрезмерного ​эффект [], поэтому рекомендуется контролировать ​сердечными гликозидами.​Practice Guidelines. Circulation 2011; 123: 104–123.​the American College ​

​во время пункции ​амиодароном отмечали аритмогенный ​пациентам с интоксикацией ​Task Force on ​(ECAS); in collaboration with ​Избегать механического повреждения ​ионных каналов. Однако при лечении ​Электрическая кардиоверсия противопоказана ​of Cardiology Foundation/American Heart Association ​Cardiac Arrhythmia Society ​Немедленный перикардиоцентез​с блокадой различных ​C​

​the American College ​Association (EHRA) and the European ​Не известна​“чистых” блокаторов калиевых каналов, что возможно связано ​IIb​Guideline): a report of ​European Heart Rhythm ​до 6%​амиодароном ниже, чем при применении ​ФП не установлена.​atrial fibrillation (Updating the 2006 ​

​partnership with the ​0,8%​tdp при лечении ​предупреждать ранние рецидивы ​of patients with ​

​Fibrillation developed in ​Гипотония, остановка сердца​желудочковой тахикардии типа ​успех кардиоверсии и ​on the management ​Ablation of Atrial ​Поздняя (через несколько дней)​[]. Риск развития полиморфной ​положительно влиять на ​Members. 2011 ACCF/AHA/HRS focused update ​Catheter and Surgical ​В остром периоде​заболеванием сердца, включая сердечную недостаточность ​применяться бета-адреноблокаторы, дилтиазем или верапамил, хотя их способность ​• Wann L. S., Curtis A. B., January C. T., et al.; ACCF/AHA Task Force ​Society (HRS) Task Force on ​Тампонада​

​пациентам с органическим ​электрической кардиоверсией могут ​predictors. Europace 2011; 13: 646–653.​

​the Heart Rhythm ​стенки левого предсердия​средств, его можно назначать ​сердечных сокращений перед ​atrial fibrillation: temporal trends and ​of Atrial Fibrillation: Recommendations for Personnel, Policy, Procedures and Follow-Up: a report of ​Избегать повреждения задней ​большинства других антиаритмических ​Для контроля частоты ​catheter ablation of ​and Surgical Ablation ​Немедленная операция​препаратами. В отличие от ​C​• Tanner H., Makowski K., Roten L., et al. Complications arising from ​Statement on Catheter ​<1%​терапию другими антиаритмические ​IIb​2011; 4: 808–814.​• Calkins H., Brugada J., Packer D. L., et al. HRS/EHRA/ECAS Expert Consensus ​Необъяснимая лихорадка, дисфагия, судороги​частыми рецидивами ФП, возникающими несмотря на ​лечения.​therapy: a prospective, randomized, 4-year follow-up trial: the APAF study. Circ Arrhythm Electrophysiol ​2005;9: iii–iv, ix–x, 1–74.​Образование предсердно-пищеводного свища​у больных с ​к другим методам ​and antiarrhythmic drug ​65 and over. The SAFE study. Health Technol Assess ​легочной вены​с успехом использован ​при этом рефрактерна ​• Pappone C., Vicedomini G., Augello G., et al. Radiofrequency catheter ablation ​in people aged ​Избегать аблации внутри ​

​и 8 – соталола []. Амиодарон может быть ​выраженной симптоматикой и ​2011;22: 137–141.​of atrial fibrillation ​стента​при применении амиодарона, 4 – флекаинида, 5 – дофетилида и пропафенона ​случаях, когда ФП сопровождается ​atrial fibrillation: results from long-term follow-up. J Cardiovasc Electrophysiol ​for the detection ​и имплантация стента. Часто развивается рестеноз ​рецидивов ФП. NNT составило 3 ​целесообразным в тех ​isolation for paroxysmal ​population screening) versus routine practice ​Дилатация/реканализация легочной вены ​эффективности в профилактике ​кардиоверсий может быть ​• Medi C., Sparks P. B., Morton J. B., et al. Pulmonary vein antral ​systematic screening (targeted and total ​

​легочной вены, <5% при сегментарной аблации​и соталол по ​Проведение повторных электрических ​2008; 19: 599–605.​trial and cost-effectiveness study of ​легочной вены. До 10% при фокальной аблации ​Амиодарон превосходит пропафенон ​[-]​reablation. J Cardiovasc Electrophysiol ​• Hobbs FD, Fitzmaurice DA, Mant J, Murray E, Jowett S, Bryan S, Raftery J, Davies M, Lip G. A randomised controlled ​отношению к устью ​других странах.​

​B/C​effect of early ​trial. BMJ 2007; 335: 383.​места аблации по ​многих странах Европы, Северной Америки и ​IIa​atrial fibrillation ablation: prognostic value and ​65 or over: cluster randomised controlled ​

​В зависимости от ​для лечения ФП. Он зарегистрирован во ​(Аллапинина®) (С).​• Lellouche N., Jaıs P., Nault I., et al. Early recurrences after ​in patients aged ​Кашель, одышка при нагрузке, пневмония, кровохарканье​странах Европы. Дронедарон – новый антиаритмический препарат, который специально разработан ​целесообразно назначение амиодарона(В), флекаинида(В), пропафенона(В), ибутилида(В), соталола(В) или лаппаконитина гидробромида ​

​pulmonary vein isolation. JACC 2002; 40: 100–104.​of atrial fibrillation ​Стеноз/окклюзия легочной вены​только в нескольких ​предупреждения рецидивов ФП ​atrial fibrillation after ​practice in detection ​корректировать путем в/в введения гепарина​разрешены к применению ​ее эффективности и ​early recurrences of ​• Fitzmaurice D. A., Hobbs F. D., Jowett S., et al. Screening versus routine ​30 мин и ​

​тонуса блуждающего нерва). Сибензолин и гидрохинидин ​кардиоверсии для повышения ​• Oral H., Knight B. P., Ozaydin M., et al. Clinical significance of ​1986; 57: 563–570.​промываемым кончиком. Контролировать АВС каждые ​редко (исключением является ФП, связанная с увеличением ​Перед выполнением электрической ​in 674 patients. Europace 2010; 12: 173–180.​dysfunction. Am J Cardiol ​Использовать катетер с ​tdp. Дизопирамид также назначают ​

​[, , ]​after single procedure ​of left ventricular ​Обсудить возможность лизиса​желудочковой тахикардии типа ​B​sheath catheter navigation ​• Packer D. L., Bardy G. H., Worley S. J., et al. Tachycardia-induced cardiomyopathy: a reversible form ​0,3% (0,28%)​риск развития полиморфной ​

​IIa​fibrillation using steerable ​ischemic stroke. Nat Genet 2009; 41: 876–878.​0,2% (0,6%)​QT и увеличивает ​электрической кардиоверсии.​ablation of atrial ​atrial fibrillation and ​поражения 0,93%​вызывает удлинение интервала ​рецидивов ФП, целесообразно проведение плановой ​outcome of catheter ​16q22 associates with ​Неврологи-ческий дефицит, зависящий от локализации ​

​снизилась, так как он ​антиаритмической терапии, направленной на профилактику ​the predictors of ​in ZFHX3 on ​Инсульт​натриевых каналов) в последние годы ​

​Перед назначением длительной ​• Arya A., Hindricks G., Sommer P., et al. Long-term results and ​• Gudbjartsson D. F., Holm H., Gretarsdottir S., et al. A sequence variant ​ТИА​(первого зарегистрированного блокатора ​[]​2010; 3: 237–242.​familial atrial fibrillation. Science 2003; 299: 251–254.​Тромбоэмболии​большинстве Европейских стран. Частота применения хинидина ​B​of atrial fibrillation. Circ Arrhythm Electrophysiol ​• Chen Y. H., Xu S. J., Bendahhou S., et al. KCNQ1 gain-of-function mutation in ​Как снизить риск?​часто применяют в ​

​I​successful catheter ablation ​atrial fibrillation. JAMA 2005; 293: 447–454.​исходы​Флекаинид, пропафенон, соталол и амиодарон ​и нестабильной гемодинамики.​• Tzou W. S., Marchlinski F. E., Zado E. S., et al. Long-term outcome after ​heart failure and ​Методы лечения и ​“немыми” (раздел 3.5).​частоты ритма желудочков ​5-year follow-up. Circulation 2010;122: 2368–2377.​and susceptibility to ​Частота​рецидивы ФП становятся ​при наличии высокой ​paroxysmal atrial fibrillation: lessons from a ​• Olson T. M., Michels V. V., Ballew J. D., et al. Sodium channel mutations ​

​Типичные симптомы​улучшением контроля ЧСС, на фоне которого ​преждевременного возбуждения желудочков ​catheter ablation in ​Med 2008; 359: 158–165.​Тип​группе – 59,9% (р=0,005). “Антиаритмический эффект” может также объясняться ​ФП и синдромом ​• Ouyang F., Tilz R., Chun J., et al. Long-term results of ​familial atrial fibrillation. N Engl J ​фибрилляции предсердий​составила 47,7%, а в контрольной ​рекомендуется пациентам с ​of follow-up? JACCl 2011; 57: 160–166.​frameshift mutation in ​ Таблица 49. Осложнения катетерной аблации ​

​при лечении метопрололом ​Проведение неотложной кардиоверсии ​at 5 years ​• Hodgson-Zingman D.M., Karst M. L., Zingman L. V., et al. Atrial natriuretic peptide ​источники энергии.​частота рецидивов ФП ​

​С​

​atrial fibrillation: are results maintained ​

​Molecular Biomarkers 2010; 14: 249–253.​

​РЧА используются другие ​

​у 394 больных ​I​• Weerasooriya R., Khairy P., Litalien J., et al. Catheter ablation for ​atrial fibrillation. Genetic Testing and ​с серьезными последствиями, особенно если вместо ​нагрузке). В рандомизированном исследовании ​недостаточности.​Cardiol 2012; 60: 54–61.​gene polymorphism with ​

​более редких осложнений ​

​и ФП, возникающая при физической ​

​миокарда, или выраженная гипотензия, или проявления сердечной ​of atrial fibrillation. J Am Coll ​• Nikulina S. Yu., Shulman V. A., Shesternaya P.a., et al. Association of ADRB1 ​длительности). Следует отметить возможность ​(исключением являются тиреотоксикоз ​другие проявления ишемии ​transvenous catheter ablation ​fibrillation in offspring. JAMA 2004; 291: 2851–2855.​госпитализации (или увеличения ее ​

​профилактике рецидивов ФП ​сохраняются стенокардия или ​

​• Pison L., La Meir M., van Opstal J., et al. Hybrid thoraco-scopic surgical and ​factor for atrial ​

​смерти, требуют вмешательства или ​

​Бета-адреноблокаторы малоэффективны в ​

​и при этом ​

​trial. Circulation 2012; 125: 23–30.​as a risk ​необратимым изменениям или ​ФП​поддается медикаментозному контролю ​(FAST): a 2-center randomized clinical ​• Fox C. S., Parise H., D’Agostino R. B. Sr, et al. Parental atrial fibrillation ​осложнения, которые приводят к ​в профилактике рецидивов ​

​ритма желудочков не ​ablation vs. surgical ablation treatment ​

​Med 1998; 339: 659–666.​осложнениями (табл. 49) [, -]. Наиболее серьезными считают ​

​Эффективность антиаритмических препаратов ​

​рекомендуется, если высокая частота ​

​• Boersma L. V., Castella M., van Boven W., et al. Atrial fibrillation catheter ​

​veins. N Engl J ​ФП сопровождается различными ​в алфавитном порядке.​Проведение неотложной кардиоверсии ​symptomatic atrial fibrillation: A randomized trial. JAMA 2005; 293: 2634–2640.​in the pulmonary ​Несмотря на эффективность, катетерная аблация при ​Примечание: Антиаритмические препараты перечислены ​Источник​firstline treatment of ​ectopic beats originating ​Осложнения​Нет​Уровень​antiarrhythmic drugs as ​atrial fibrillation by ​безопасными.​исходной​Класс​• Wazni O. M., Marrouche N. F., Martin D. O., et al. Radiofre-quency ablation vs ​• Haissaguerre M., Jais P., Shah D. C., et al. Spontaneous initiation of ​клиническом применении и ​>25% по сравнению с ​Рекомендации​Med 2012: in press.​atrial fibrillation. Circulation 1997; 96: 1180–1184.​являются простыми в ​Увеличение длительности QRS ​кардиоверсии​atrial fibrillation. N Engl J ​patients with lone ​предсердием и пищеводом, необходимо доказать, что новые устройства ​раз в день​ Таблица 37. Рекомендации по электрической ​treatment in paroxysmal ​atrial biopsies in ​повреждения окружающих тканей, например, формирования свища между ​200 мг 1 ​(табл. 37).​as first line ​• Frustaci A., Chimenti C., Bellocci F., et al. Histological substrate of ​стандартной последовательной РЧА. Учитывая возможность чрезмерного ​раза в день​больных с ФП ​and anti-arrhythmia drug therapy ​refractoriness in humans. Circulation 1996; 94: 1600–1606.​этих методов перед ​100-200 мг 2 ​синусового ритма у ​of radiofrequency ablation ​fibrillation on atrial ​судить о преимуществах ​Флекаинид XL​Электрическая кардиоверсия (ЭКВ) – эффективный метод восстановления ​• Cosedis Nielsen J., Johannessen A., Raatikainen P., et al. A randomized comparison ​• Daoud E. G., Bogun F., Goyal R., et al. Effect of atrial ​

​проводились, что не позволяет ​

​Флекаинид​4.2.1.4. Электрическая кардиоверсия​

​устройств. Москва, 2009, “Асконлайн”, 237–303.​atrial fibrillation – a translational appraisal. Physiol Rev 2010; in press.​настоящего времени не ​

​дозах​симптомов ФП.​

​применения имплантируемых антиаритмических ​

​• Schotten U., Verheule S., Kirchhof P., Goette A. Pathophysiological mechanisms of ​

​излучение. Рандомизированные исследования до ​

​бетаблокаторами в больших ​пропафенона при появлении ​исследований, катетерной аблации и ​2009; 30: 1411–1420.​альтернативные источники энергии, такие как криотермия, ультразвук и лазерное ​Сходный эффект с ​приема флекаинида или ​• Бокерия Л. А., Ревишвили А. Ш., Оганов Р. Г. и др. Клинические рекомендации (ВНОА, ВНОК, АССХ) по проведению электрофизиологических ​ventricles. Eur Heart J ​радиочастотные волны, хотя существуют и ​Интервал QT >500 мс​проинструктированы о целесообразности ​fibrillation: the APAF Study. JACC 2006; 48: 2340–2347.​abnormalities in the ​в основном используются ​подбирать дозу​стационара. Пациентам должны быть ​in paroxysmal atrial ​and microvascular flow ​предсердия. Для данных вмешательств ​почек следует тщательно ​препаратов в условиях ​antiarrhythmic drug therapy ​type 1 receptor-mediated oxidative stress ​выраженной дилатацией левого ​гипертрофии ЛЖ, систолической сердечной недостаточности, удлинении QT, гипокалиемии, клиренсе креатинина <50 мг/мл. При умеренной дисфункции ​безопасности перорального приема ​vein ablation versus ​induces angiotensin II ​заболеванием сердца или ​Противопоказан при выраженной ​оценку эффективности и ​of circumferential pulmonary ​• Goette A., Bukowska A., Dobrev D., et al. Acute atrial tachyarrhythmia ​

​пароксизмальной ФП, не страдающих органическим ​раза в день​и противопоказания, а также дать ​

​• Pappone C., Augello G., Sala S., et al. A randomized trial ​Epidemiology and Prevention. Circulation 2006; 113: 1807– 1816.​

​у больных с ​

​80-160 мг два ​

​подобную тактику лечения, следует оценить показания ​

​symptomatic atrial fibrillation: a randomized trial. JAMA 2005; 293: 2634–2640.​Interdisciplinary Working Groups; and Council on ​устройств изучалось преимущественно ​d,l-Соталол​год), сопровождающимися выраженными симптомами. Прежде чем рекомендовать ​first-line treatment of ​and Translational Biology ​одного (или нескольких) воздействий. Возможность применения данных ​Небольшое​1 раза в ​antiarrhythmic drugs as ​and Functional Genomics ​вены с помощью ​исходной​в месяц до ​• Wazni O. M., Marrouche N. F., Martin D. O., et al. Radiofrequency ablation vs ​and Outcomes Research ​предсердия, разработаны устройства, позволяющие изолировать легочные ​>25% по сравнению с ​рецидивами ФП (от 1 раз ​atrial fibrillation: the A4 study. Circulation 2008; 118: 2498–2505.​Transplantation Committee; Quality of Care ​или участков левого ​Увеличение длительности QRS ​больных с нечастыми ​antiarrhythmic drugs for ​on Clinical Cardiology, Heart Failure and ​изоляции легочных вен ​раза в день​использоваться у отдельных ​• Jais P., Cauchemez B., Macle L., et al. Catheter ablation versus ​from the Council ​

​избежать риска неполной ​225-425 мг 2 ​Этот подход может ​

​2008; 168: 581–586.​Association Scientific Statement ​

​последовательной аблации и ​

​раза в день​

​4.2.1.3. “Таблетка в кармане”​

​for atrial fibrillation: a systematic review. Arch Intern Med ​cardiomyopathies: an American Heart ​рекомендуется исходная оценка ​Чтобы преодолеть ограничения ​150-300 мг три ​стратегию контроля ЧСС.​anti-arrhythmic drug therapy ​classification of the ​при ФП​Пропафенон SR​ситуациях следует применять ​• Noheria A., Kumar A., Wylie J. V. Jr, Josephson M. E. Catheter ablation vs ​

​• Maron B. J., Towbin J. A., Thiene G., et al. Contemporary definitions and ​

​Альтернативные методы аблации ​

​Пропафенон​

​экспертов в таких ​2009; 2: 349–361.​2010; 12 (suppl. E): e1.​воздействия довольно сложно.​Да​изучена, поэтому по мнению ​reviews and meta-analyses. Circ Arrhythm Electrophysiol ​in cardiovascular disease. ESC Monographic issue: Structural Heart Disease. Ed. Ruiz C. E. eur Heart j ​

​трасмуральный эффект радиочастотного ​

​исходной​

​антиаритмических препаратов не ​

​ablation: two systematic literature ​• Sanchez P. L., Fernandez-Aviles F. Structural heart disease: a new chapter ​быть трансмуральной, однако обеспечить подобный ​

​>25% по сравнению с ​фоне постоянного приема ​drugs or radiofrequency ​initial management. Europace 2009; 11: 423–434.​блокады проведения, линейная аблация должна ​Увеличение длительности QRS ​возникшей ФП на ​fibrillation with antiarrhythmic ​Fibrillation: patient characteristics and ​трудной задачей. Чтобы добиться полной ​гипертрофией левого желудочка​Безопасность купирования недавно ​• Calkins H., Reynolds M. R., Spector P., et al. Treatment of atrial ​NETwork on Atrial ​конкретного пациента остается ​

​болезни сердца, хронической сердечной недостаточности, артериальной гипертензии с ​неэффективности выбранного метода.​2008; 19: 661–667.​the German Competence ​линии РЧА у ​Противопоказан при ишемической ​точками – альтернативные методы. Пунктирные линии – тактика лечения при ​recurrence. J Cardiovasc Electrophysiol ​• Nabauer M., Gerth A., Limbourg T., et al. The Registry of ​левом предсердии, однако выбор соответствующей ​сутки, трехкратный прием​

​методы первой линии, сплошными линиями с ​of very late ​2005; 26: 2422–2434.​линейной РЧА в ​300-600 мг в ​заболевание сердца. Сплошными линиями обозначены ​isolation: pattern and prediction ​

​Fibrillation. Eur Heart J ​(макро-re-entry). Изучались различные конфигурации ​Морацизина гидрохлорид (Морицизин, Этмозин®)​и отсутствует серьезное ​successful pulmonary vein ​Survey on Atrial ​зон циркуляции возбуждения ​Небольшое​сопровождается выраженными симптомами ​• Shah A. N., Mittal S., Sichrovsky T. C., et al. Long-term outcome following ​

​countries: the Euro Heart ​аблацию, чтобы предупредить появление ​исходной​контроля ритма, особенно если аритмия ​2012; 28: 125–136.​in ESC member ​проводят линейную РЧ ​>25% по сравнению с ​чаще выбирают стратегию ​Prevention and Rate/Rhythm Control. Can J Cardiol ​• Nieuwlaat R., Capucci A., Camm A. J., et al. Atrial fibrillation management: a prospective survey ​re-entry (раздел 2.2.2). Данной группе пациентов ​Увеличение длительности QRS ​

​длительной персистирующей. При пароксизмальной ФП ​

​Fibrillation Guidelines: Recommendations for Stroke ​2006; 119: 448 e1–e19.​множественных мелких волн ​гипертрофией левого желудочка​восстановить синусовый ритм, то ФП называют ​Cardiovascular Society Atrial ​atrial fibrilla-tion: a systematic review. Am J Med ​подхода является теория ​болезни сердца, хронической сердечной недостаточности, артериальной гипертензии с ​применяют средства, урежающие ритм. Если принято решение ​of the Canadian ​in patients with ​модификация субстрата. Концептуальной основой этого ​Противопоказан при ишемической ​активности. При постоянной ФП ​Fibrillation Guidelines Committee. Focused 2012 Update ​• Thrall G., Lane D., Carroll D., Lip G. Y. Quality of life ​может потребоваться дополнительная ​раза в день​или высокой физической ​Cardiovascular Society Atrial ​2010; 31: 967–975.​существующей персистирующей ФП ​

​25-50 мг 3 ​учетом выраженных симптомов, более молодого возраста ​• Skanes A. C., Healey J. S., Cairns J. A., et al., and the Canadian ​Atrial Fibrillation. Eur Heart J ​персистирующей или длительно ​Лаппаконитина гидробромид (Аллапинин®)​контроля ритма с ​2011; 4: 592–593.​Stockholm Cohort of ​триггеров ФП, большинству пациентов с ​Да​контроль ЧСС, или выбрана стратегия ​associated with dronedarone. Circ Arrhythm Electrophisiol ​atrial fibrillation: report from the ​Несмотря на устранение ​Интервал QТ >500 мс​средствам, утверждающим ритм, если симптомы сохраняются, несмотря на адекватный ​• Joghetaei N., Weirich G., Huber W., Buchler P., Estner H. Acute liver failure ​• Friberg L., Hammar N., Rosenqvist M. Stroke in paroxysmal ​пациентов с ФП.​почек.​быть добавлены к ​2011; 32: 618.​2008; 29: 2125–2132.​90% у определенной группы ​на снижение функции ​низкой частоты. Антиаритмические препараты могут ​study [abstract]. Eur Heart J ​atrophy. Eur Heart J ​отдаленном периоде достигала ​0,1-0,2 мг/дл, которое не указывает ​за исключением случаев ​during the ATHENA ​impairment and hippocampal ​ближайшем и более ​сывороточного креатинина на ​пациентов с ФП ​permanent atrial fibrillation ​associated with memory ​легочных вен в ​применения. Часто отмечается повышение ​

​ритма необходим большинству ​in patients with ​stroke-free patients is ​и легочной веной. Эффективность повторной изоляции ​первые 6 месяцев ​Примечания: контроль частоты желудочкового ​• Nieuwlaat R., Hohnloser S. H., Connolly S. J. Effects of dronedarone ​• Knecht S., Oelschlager C., Duning T., et al. Atrial fibrillation in ​проведения между предсердием ​крови) и легких в ​или ритма сердца.​fibrillation – an odyssey. N. Engl.J. Med. 2009; 360: 1811–1813.​Med 2003; 349: 1019–1026.​в случае восстановления ​ферментов в плазме ​частоты сердечных сокращений ​• Zimetbaum P. J. Dronedarone for atrial ​atrial fibrillation. N Engl J ​аблации. Было установлено, что они развиваются ​печени (повышения уровня печеночных ​Рисунок 9. Выбор стратегии контроля ​Med 2007; 357: 987–999.​and mortality in ​рецидивы ФП после ​(дозу дигитоксина/дигоксина следует снизить). Необходим контроль функции ​превышает 70%.​or flutter. N Engl J ​on stroke severity ​служат исследования, в которых изучались ​с сердечными гликозидами ​персистирующем течении аритмии. Его ожидаемая эффективность ​in atrial fibrillation ​of oral anticoagulation ​изоляции легочных вен ​<30 мг/мл. Осторожность в сочетании ​ФП, но и при ​

​of sinus rhythm ​• Hylek E. M., Go A. S., Chang Y., et al. Effect of intensity ​легочных вен. Дополнительным обоснованием целесообразности ​

​3A4, при клиренсе креатинина ​случаях недавнего развития ​• Singh B. N., Connolly S. J., Crijns H. J.G.M., et al. Dronedarone for maintenance ​2002; 113: 359–364.​электрическую изоляцию всех ​выброса ЛЖ <40%, при терапии средствами, удлиняющими QT, мощными ингибиторами CYP ​ЛЖ >40%, не только в ​

​1989; 64: 1317–1321.​Renfrew/ Paisley study. Am J Med ​вмешательства считают полную ​анамнезе, при величине фракции ​заболевания сердца, если фракция выброса ​flutter. Am J Cardiol ​with atrial fibrillation: 20-year follow-up of the ​[]. Общепринятым критерием успеха ​ее наличием в ​при наличии органического ​fibrillation or atrial ​the long-term risks associated ​изоляция легочных вен ​сердечной недостаточности или ​кардиоверсии, в том числе ​of chronic atrial ​• Stewart S., Hart C. L., Hole D. J., McMurray J.J. A population-based study of ​быть полная электрическая ​клиническими проявлениями хронической ​как средство медикаментозной ​after electrical cardioversion ​Study. Circulation 2004; 110: 1042–1046.​подобных вмешательств. Целью процедуры должна ​форме ФП/трепетания предсердий, у больных с ​интенсивной терапии. Нибентан может применяться ​

​of sinus rhythm ​fibrillation: the Framingham Heart ​вен, являются основой большинства ​Противопоказан при постоянной ​только в палатах ​in the maintenance ​development of atrial ​легочных вен и/или устья легочных ​раза в день​нибентана (табл. 23) и применять его ​of flecainide acetate ​• Lloyd-Jones D.M., Wang T. J., Leip E. P., et al. Lifetime risk for ​По мнению экспертов, методы аблации, предполагающие радиочастотную изоляцию ​400 мг 2 ​соблюдать режим дозирования ​• Van Gelder I. C., Crijns H. J., Van Gilst W. H., et al. Efficacy and safety ​2009; 104: 1534–1539.​изоляции легочных вен​Дронедарон​к нибентану. Поэтому необходимо строго ​Med 1995; 333: 77–82.​States. Am J Cardiol ​Критерии эффективности радиочастотной ​Да​мере относится и ​Congestive Heart Failure. N Engl J ​in the United ​для сохранения ФП.​исходной​QT, что в полной ​Anti-arrhythmic Therapy in ​atrial fibril-lation and flutter ​вены являются субстратом ​>25% по сравнению с ​фоне удлинения интервала ​ventricular arrhythmia. Survival Trial of ​

​• Naccarelli G. V., Varker H., Lin J., Schulman K. L. Increasing prevalence of ​пароксизмальной ФП легочные ​Увеличение длительности QRS ​желудочковой тахикардии на ​failure and asymptomatic ​2006; 27: 949–953.​

​части больных с ​гипертрофией левого желудочка​вероятности развития полиморфной ​with congestive heart ​fibrillation: the Rotterdam study. Eur Heart J ​том, что у значительной ​болезни сердца, хронической сердечной недостаточности, артериальной гипертензии с ​необходимо помнить о ​• Singh S. N., Fletcher R. D., Fisher S. G., et al. Amiodarone in patients ​risk of atrial ​стойкие эпизоды ФП. Это свидетельствует о ​Противопоказан при ишемической ​

​[], однако при этом ​Med 2000; 342: 913–920.​D. A., Hofman A., et al. Prevalence, incidence and lifetime ​вен у 54% пациентов не возникают ​100-200 (чаще 150) мг в сутки, трехкратный прием​составляет ≥50% в течение 15–120 минут. Эффективно применение ибутилида ​

​Atrial Fibrillation Investigators. N Engl J ​• Heeringa J., van der Kuip ​вен. После изоляции легочных ​

​фенотиазин + (Этацизин®)​

​(рис. и ). Ожидаемая частота кардиоверсии ​

​fibrillation. Canadian Trial of ​future prevalence. Circulation 2006; 114: 119–125.​объяснить роль легочных ​

​амино-​поражения сердца – амиодарона либо нибентана ​recurrence of atrial ​the projections for ​

​сохранения ФП, поэтому выделение “триггера” и “субстрата” не позволяет адекватно ​карбонил-​(Нибентана®); при наличии структурного ​• Roy D., Talajic M., Dorian P., et al. Amiodarone to prevent ​County, Minnesota, 1980 to 2000, and implications on ​ключевое значение для ​этокси-​прием), прокаинамида или нитрофенилдиэтиламинопентилбензамида ​Med 1991; 324: 781–788.​

​fibrillation in Olmsted ​и антрум имеют ​пропионил-​флекаинида, пропафенона (возможен его пероральный ​Suppression Trial. N Engl J ​

​incidence of atrial ​убедительно доказано, что легочные вены ​Диэтиламино-​помощью внутривенного введения ​encainide, flecainide, or placebo. The Cardiac Arrhythmia ​

​• Miyasaka Y., Barnes M. E., Gersh B. J., et al. Secular trends in ​ФП. В настоящее время ​

​Нет​заболевания сердца с ​in patients receiving ​Pract 1997; 47: 285–289.​субстратом для поддержания ​

​Интервал QT >500 мс​(обычно длительностью <48 ч) возможна медикаментозная кардиоверсия: при отсутствии структурного ​

​CAST investigators. Mortality and morbidity ​Atrial Fibrillation Project. Br J Gen ​вен может быть ​сочетании со средствами, удлиняющими QT​недавно развившейся ФП ​• Echt D. S., Liebson P. R., Mitchell L. B., et al., Investigators and the ​general practice: the West Birmingham ​

​предсердия вокруг легочных ​сердечной недостаточности. Применять осторожно в ​Таким образом, у больных с ​meta-analysis (abstract). Circulation 2009; 120: S691–S692.​atrial fibrillation in ​

​антральная часть левого ​Противопоказан при систолической ​на учете противопоказаний, побочных эффектов и/или стоимости.​and mixed treatment ​• Lip G. Y., Golding D. J., Nazir M., et al. A survey of ​обеих легочных вен. Ранее было показано, что вестибюль или ​раза в день​ними должен основываться ​atrial fibrillation: a systematic review ​Atrial Fibrillation (ATRIA) Study. JAMA 2001; 285: 2370–2375.​предсердия, вокруг одной или ​100-250 мг 3 ​данных препаратов. Поэтому выбор между ​новых пероральных антикоагулянтов, особенно дабигатрана, необходима оценка функции ​associated with anti-arrhythmic drugs in ​Risk Factors in ​

​аблацию в области ​Дизопирамид​кардиоверсии при применении ​• Freemantle N., Mitchell S., Orme M., et al. Morbidity and mortality ​stroke prevention: the AnTicoagulation and ​вен, было предложено проводить ​Да​поводу различной частоты ​the antiarrhythmic armamentarium. JACC 2010; 55: 1569–1576.​rhythm management and ​риск стеноза легочных ​Интервал QТ >500 мс​определенные выводы по ​fibrillation: have we expanded ​

​adults: national implications for ​безопасной и снизить ​и дигоксина/ дигитоксина​исследований нельзя сделать ​• Singh D., Cingolani E., Diamon G. A., Kaul S. Dronedarone for atrial ​atrial fibrillation in ​Чтобы сделать процедуру ​антагонистов витамина К ​тахикардия. На основании этих ​atrial fibrillation. JACC 2009; 54: 1089–1095.​• Go A. S., Hylek E. M., Phillips K. A., et al. Prevalence of diagnosed ​вен​сочетании со средствами, удлиняющими QT, при сердечной недостаточности. Следует снизить дозы ​развилась неустойчивая желудочковая ​in patients with ​the Renfrew/Paisley study. Heart 2001; 86: 516–521.​циркулярная аблация легочных ​Применять осторожно в ​в 71% и 49%, случаев соответственно, однако у 10% больных группы ибутилида ​of sinus rhythm ​atrial fibrillation in ​легочных вен и ​суточная доза 200-400 мг.​восстановлению синусового ритма ​for the maintenance ​• Stewart S., Hart C. L., Hole D. J., McMurray J. J. Population prevalence, incidence, and predictors of ​Линейная радиочастотная изоляция ​10 г. В поддерживающий период ​пропафенона привело к ​dronedarone and amiodarone ​2012; 31: 2369–2429.​на рис. 13.​

​достижения суммарной дозы ​(90 и 64%, соответственно). Применение ибутилида и ​• Piccini J. P., Hasselblad V., Peterson E. D., et al. Comparative efficacy of ​fibrillation. Eur Heart J ​желудочка. Эти рекомендации приведены ​день в 2-3 приема до ​после введения флекаинида ​Med 2005; 352: 225–237.​management of atrial ​улучшению функции левого ​до 1,8 г в ​высокая частота кардиоверсии ​heart failure. N Engl J ​Guidelines for the ​центрах, может привести к ​от 600 мг ​была продемонстрирована более ​implantable cardioverter-defibrillator for congestive ​the 2010 ESC ​катетерныя аблация ФП, выполненная в опытных ​В период насыщения ​одном из них ​• Bardy G. H., Lee K. L., Mark D. B., et al. Amiodarone or an ​

​fibrillation. An update of ​с сердечной недостаточностью ​

​Буква*​

​Амиодарон​

​пропафенона, но только в ​

​влияний на сердце. Вестник аритмологии 1998; № 7: 20–26.​

​management of atrial ​

​недостаточностью. У отдельных пациентов ​

​Замедление атриовентрикулярного проведения​

​исследований флекаинида и ​

​предсердий: необходимость учета вегетативных ​

​Guidelines for the ​

​больных с сердечной ​

​отмены​

​Проведен ряд сравнительных ​

​терапии пароксизмальной фибрилляции ​

​of the ESC ​

​катетерной аблации у ​

​снижения дозы или ​

​относительно других бета-адреноблокаторов.​

​возможный риск противорецидивной ​• Camm A. J., Lip G. Y.H., De Caterina R., et al. 2012 focused update ​решения о проведении ​Изменения на ЭКГ, являющиеся основанием для ​эффективен, и отсутствуют данные ​• Канорский С. Г., Скибицкий В. В., Федоров А. В. Клиническая эффективность и ​Med 2011; 365: 2268–2276.​индивидуального и информированного ​меры предосторожности​исследования метопролол не ​1988; 9: 284–290.​fibrillation. N Engl J ​недостаточности, что подчеркивает необходимость ​Основные противопоказания и ​аймалина отсутствуют. По результатам одного ​of atrial fibrillation. A placebo-controlled one-year follow-up study. Eur Heart J ​• Connolly S. J., Camm A. J., Halperin J. L., et al. Dronedarone in high-risk permanent atrial ​схожими симптомами сердечной ​Доза​не оказывает какого-либо эффекта. Сведения об эффективности ​rhythm after electroconversion ​Med 2011; 365: 883–891.​в связи со ​

​Препараты​одного исследования соталол ​maintenance of sinus ​in nonvalvularatrial fibrillation. N Engl J ​ритма после катетерной ​антиаритмических препаратов​него значимого эффекта. По данным лишь ​• Karlson B. W., Torstensson I., Abjorn C., et al. Disopyramide in the ​• Patel M. R., Mahaffey K. W., Garg J., et al., for the ROCKET-AF Investigators. Rivaroxaban versus warfarin ​вероятность сохранения синусового ​основные нежелательные эффекты ​на отсутствие у ​Med 2008; 358: 2678–2687.​Med 2011; 365: 981–992.​с сердечной недостаточностью ​ Таблица 46. Предполагаемые дозы и ​информации относительно верапамила, имеющиеся сообщения указывают ​severe heart failure. N Engl J ​atrial fibrillation. N Engl J ​продолжена, поскольку аритмия, скорее всего, будет рецидивировать. Следует подчеркнуть, что у пациентов ​таблице 46.​восстанавливает синусовый ритм. При меньшей полноте ​dronedarone therapy for ​in patients with ​антикоагулянтами должна быть ​недостатки перечислены в ​о том, что дигоксин не ​• Kober L., Torp-Pedersen C., McMurray J.J., et al. Increased mortality after ​Committees and Investigators. Apixaban versus warfarin ​EHRA), а терапия пероральными ​антиаритмические препараты, а их основные ​Таким образом, имеется убедительные данные ​2010; 21: 597–605.​• Granger C. B., Alexander J. H., McMurray J.J., et al., for the ARISTOTLE ​(II–IV класс по ​Ниже обсуждаются отдельные ​ритма (плацебо и дигоксин) составила 40% против 47% и 14% против 32%, соответственно.​persistent atrial fibrillation: the DIONYSOS study. J Cardiovasc Electrophysiol ​Practice Guidelines. Circulation 2011; 123: 1144–1150.​симптомов, связанных с ФП ​[]​пациентов, частота восстановления синусового ​in patients with ​Task Force on ​показана для уменьшения ​В​40 и 82 ​dronedarone versus amiodarone ​of Cardiology Foundation/American Heart Association ​контроля ритма, в частности, что антиаритмическая терапия ​IIb​исследованиях с участием ​

​and safety of ​the American College ​же основные принципы ​осложнений терапии.​дигоксина. В двух других ​evaluate the efficacy ​Atrial Fibrillation (Update on Dabigatran) A Report of ​пациентов распространяются те ​у отдельных больных, например, при риске развития ​и 51% в группе применения ​• Le Heuzey J., De Ferrari G. M., Radzik D., et al. A short-term, randomized, double-blind, parallel-group study to ​of Patients With ​ритма. На эту группу ​кардиоверсии может рассматриваться ​ч составила 46% в группе плацебо ​2003; 24: 649–657.​on the Management ​терапии для контроля ​Краткосрочная (4 недели) антиаритмическая терапия после ​ритма через 16 ​using i. v. sotalol. Eur Heart J ​• Wann L. S., Curtis A. B., Ellenbogen K. A., et al. 2011 ACCF/AHA/ HRS Focused Update ​единственным вариантом усиления ​Источник​частота восстановления синусового ​acquired long-QT-syndrome – a case-control pilot study ​Practice Guidelines. Circulation 2011; 123: 104–123.​амиодарона, катетерная аблация остается ​Уровень​менее 7 дней ​patients with suspected ​Task Force on ​на фоне приема ​Класс​с ФП длительностью ​altered repolarization in ​of Cardiology Foundation/American Heart Association ​ФП с симптомами ​Рекомендации​участием 239 больных ​• Kaab S., Hinterseer M., Nabauer M., Steinbeck G. Sotalol testing unmasks ​the American College ​сокращений. У пациентов, страдающих от рецидивов ​при кардиоверсии​эффективен. В исследовании с ​congenital QT prolongation. JACC 2009; 54: 143–149.​Guideline). A Report of ​и частоты сердечных ​пероральных антиаритмических препаратов ​устранения ФП не ​with acquired and ​Atrial Fibrillation (Updating the 2006 ​контроле сердечной недостаточности ​

​ Таблица 45. Рекомендации по применению ​Дигоксин как средство ​analysis in patients ​of Patients With ​класс по EHRA), особенно при хорошем ​длительно.​использованием верапамила​syndrome. A systematic electrocardiographic ​on the Management ​(I или II ​ФП обычно назначаются ​рандомизированного плацебо-контролируемого исследования с ​in long QT ​• Wann S., Curtis A. B., January C. T., et al. 2011 ACCF/AHA/ HRS Focused Update ​или слабо выражены ​Антиаритмические препараты при ​Ни одного крупного ​torsades de pointes ​2010; 31: 2369–2429.​лечении симптомы отсутствуют ​очередь определяться безопасностью, а не эффективностью.​бета-адреноблокатора​• Kirchhof P., Franz M. R., Bardai A., Wilde A. M. Giant T–U waves precede ​(ESC). Eur Heart J ​на фоне таком ​должен в первую ​ФП (нет контрольной группы) после внутривенного введения ​safety. Circula-tion 1999; 100: 2025–2034.​Society of Cardiology ​препаратом (рис. , ). У многих пациентов ​Выбор антиаритмического препарата ​79 пациентов с ​amiodarone efficacy and ​of the European ​этой ситуации антиаритмическим ​эффекты препаратов.​в группе из ​• Connolly S. J. Evidence-based analysis of ​of Atrial Fibrillation ​единственным доступным в ​или экстракардиальные побочные ​В одном исследовании ​фибрилляцией предсердий. Тер. Арх. 1986; 58 : 49–52.​for the Management ​терапии амиодарон оставлен ​Часто отмечаются аритмогенные ​

​составила 14% (2/14), 11% (2/11) и 13% (2/16), соответственно (различия недостоверны).​

​пациентов с пароксизмальной ​fibrillation. The Task Force ​по антиаритмической медикаментозной ​препарата.​в двух дозах. Частота восстановления ритма ​использования этацизина у ​management of atrial ​сердца. В пересмотренных рекомендациях ​при помощи другого ​плацебо и соталола ​• Шугушев Х. Х., Малахов В. И., Шестакова Н. В. Первые результаты клинического ​• Camm A. J., Kirchhof P., Lip G. Y.H., et al. Guidelines for the ​для контоля рима ​
​может быть достигнут ​исследовании сравнивалась эффективность ​

​парасимпатической нервной системы. Вестник аритмологии 2004; 37: 57–61.​предсердий. Вестник аритмологии 2010; № 59: 53–77.​проблемой, если необходима терапия ​

​препарат оказывается неэффективным, клинически приемлемый ответ ​
​Только в одном ​в условиях активации ​пациентов с фибрилляцией ​

​левого желудочка по-прежнему остается сложной ​Если один антиаритмический ​Другие средства​этмозина и этацизина ​

​диагностике и лечению ​

​сниженной фракцией выброса ​

​ФП.​

​и трепетании предсердий.​

​препаратов I класса ​• Оганов Р. Г., Салимов В. А., Бокерия Л. А., и др. Клинические рекомендации по ​сердечной недостаточностью со ​

​полному прекращению рецидивов ​при персистирующей ФП ​и антиаритмическое действие ​With Atrial Fibrillation). JACC 2006; 48: 854–906.​недостаточностью. ФП при сопутствующей ​урежению, а не к ​введения. Препарат мало эффективен ​• Попова Е. П., Лысковцев В. В., Каверина Н. В. Электрофизиоло гические эффекты ​

​Management of Patients ​

​больных с сердечной ​

​обычно приводит к ​

​часа после внутривенного ​1987; 60: 48F-51F.​Guidelines for the ​Катетерная аблация у ​Эффективная антиаритмическая терапия ​в течение первого ​

​of Ethmozine (moricizine HCl) in placebo-controlled trials. Am J Cardiol ​

​Revise the 2001 ​

​продолжает изучаться.​

​контроля синусового ритма, небольшая.​синусовый ритм восстанавливается ​• Morganroth J., Pratt C. M., Kennedy H. L., et al. Efficacy and tolerance ​(Writing Committee to ​

​в настоящее время ​

​Эффективность антиаритмических средств, которые используют для ​

​10 минут. У большинства пациентов ​

​HCl. Am J Cardiol. 1987; 60: 35F-39F.​for Practice Guidelines ​достижения терапевтического эффекта ​симптомов ФП.​2 мг/кг в течение ​• Woosley R. L., Morganroth J, Fogoros R. N., et al. Pharmacokinetics of moricizine ​of Cardiology Committee ​легочных вен для ​

​терапии является уменьшение ​

​непродолжительным (главным образом <24 ч) эпизодом ФП. Обычная доза составляет ​

​1990; 65: 21D-25D; discussion 68D-71D.​

​the European Society ​процедуры. Необходимость полной изоляции ​Основанием для антиаритмической ​(67–92% через 6 ч) у больных с ​moricizine. Am J Cardiol ​

​Practice Guidelines and ​в качестве цели ​ФП:​

​Российской Федерации) характеризуется доказанной эффективностью ​• Suddoway L. A., Schwartz S. L., Barbey J. T., Woosley R. L. Clinical pharmacokinetics of ​

​Task Force on ​изоляции легочных вен ​

​синусового ритма при ​

​(не зарегистрирован в ​

​мышцы лягушки. Кардиология 1978; 9: 118–125.​

​of Cardiology/American Heart Association ​ФП основаны на ​средств для удержания ​Внутривенное введение флекаинида ​натриевый ток предсердной ​the American College ​катетерной аблации при ​

​принципы применения лекарственных ​пропафенона​и быстрый входящий ​

​atrial fibrillation: a report of ​отдаленных рецидивов []. Практически все исследования ​

​средства. Ниже перечислены основные ​была установлена способность ​

​силу сокращения, трансмембранный потенциал действия ​

​of patients with ​

​в существенную частоту ​

​следует назначать антиаритмические ​В нескольких плацебо-контролируемых рандомизированных исследованиях ​препарата этмозина на ​for the management ​ремоделирования предсердий, продолжает вносить вклад ​контроля ЧСС) больным обычно не ​Прокаинамид​• Юрявичюс И. А., Розенштраух Л. В., Ундровинас А. И. и др. Действие нового антиаритмического ​• Fuster V., Ryden L. E., Cannom D. S., et al. ACC/AHA/ESC 2006 guidelines ​

​связана с прогрессированием ​

​на фоне адекватного ​

​Нитрофенилдиэтиламинопентилбензамид (Нибентан®)​

​мерцательной аритмии этацизином. Кардиология 1989; № 7: 37–40.​C​рецидив ФП. Тем не менее, низкая частота рецидивов, которая может быть ​

​(в том числе ​Ибутилид​• Лозинский Л. Г., Замотаев И. П., Керимова Р. Э. и др. Результаты лечения пароксизмальной ​III​чаще, чем истинный поздний ​уменьшение симптомов ФП. Наоборот, при отсутствии симптомов ​сердечной недостаточности I–II ФК.​внутрь. Сов. медицина 1985; № 4: 81–82.​ФП.​рецидива встречается гораздо ​ритма сердца является ​осторожностью при хронической ​

​этацизина при приеме ​

​обструктивной болезнью легких, у которых развилась ​

​то, что персистирование раннего ​

​пользу стратегии контроля ​>440 мс. Следует применять с ​нового антиаритмического препарата ​у больных с ​[-]. Это указывает на ​

​Основным доводом в ​

​удлинении интервала QT ​

​• Кукес В. Г., Шугушев Х. Х., Гнеушев Е. Т. И др. Фармакокинетика и фармакодинамика ​не рекомендуется использовать ​таких поздних рецидивов ​синусового ритма​аортальном стенозе и ​аритмий. Кардиология и сердечно-сосудистая хирургия 2009; № 4: 62–68.​Неселективные бета-адреноблокаторы, соталол, пропафенон и аденозин ​

​прогностическим фактором для ​

​4.3.5.1. Антиаритмические средства, использующиеся для удержания ​

​≤35%, а также тяжелом ​

​• Недоступ А. В., Благова О. В. Этацизин: место в лечении ​C​после аблации, как оказалось, является наиболее важным ​сердца​фракции выброса ЛЖ ​

​перспективы клинического применения. Кардиология 1984; № 5: 52–57.​

​III​

​[-]. Ранний рецидив ФП ​

​4.3.5. Длительный контроль ритма ​

​III–IV ФК и ​• Каверина Н. В., Лысковцев В. В., Сенова З. П. и др. Этацизин: фармакологические свойства и ​теофиллин и бета-адреномиметики.​выполнения данной процедуры ​ритма проводится редко.​гипотонии, хронической сердечной недостаточности ​сердца. Кардиология 1988; № 11: 90–95.​ФП, не рекомендуется назначать ​с большим опытом ​

​имплантации постоянного водителя ​QRS. Противопоказан при артериальной ​функцию предсердно–желудочковой проводящей системы ​синдромом, у которых развилась ​аблации в центрах ​этим модификация атрио-вентрикулярного узла без ​и продолжительность комплекса ​• Соколов С. Ф., Голицын С, П., Малахов В. И. и др. Влияние аллапинина на ​Пациентам с бронхоспастическим ​пациентов с “изолированной” или “почти изолированной” ФП после катетерной ​методами лечения. В связи с ​

​и синусовую брадикардию. Незначительно увеличивает QTc ​фармакологии сердечно-сосудистых лекарственных средств. М.: МИА, 2005.​C​ФП возникают часто, даже у подходящих ​представляются более эффективными ​правопредсердном трепетании предсердий. Может вызвать гипотонию ​• Метелица В. И. Справочник по клинической ​IIa​

​сообщениях показано, что поздние рецидивы ​имплантация водителя ритма ​персистирующей ФП и ​предсердий. Кардиология и сердечно-сосудистая хирургия 2010; № 4: 84–87.​селективных бета-адреноблокаторов (например, бисопролола) в небольших дозах.​при длительном наблюдении, по-видимому, существенное. В нескольких недавних ​вмешательства не определены, а аблация атрио-вентрикулярного узла и ​мг/кг. Не эффективен при ​пароксизмальной форме фибрилляции ​рассмотреть возможность применения ​ритма, число рецидивов ФП ​выраженность симптомов ФП. Однако критерии успеха ​в дозе 2 ​антиаритмической терапии при ​при ФП следует ​более эффективна, чем антиаритмическая терапия, в сохранении синусового ​желудочков сердца и ​15 минут повторно ​

​• Сыркин А. Л., Иванов Г. Г., Аксельрод А. С. и др. Прогнозирование эффективности поддерживающей ​для контроля ЧСС ​Несмотря на то, что катетерная аблация ​уменьшить частоту сокращений ​10 минут, при неэффективности через ​препарата аллапинина. Фармакол. и токсикол. 1988; № 5: 47–49.​В качестве альтернативы ​трансмуральных линий [].​атрио-вентрикулярного узла может ​дозе 3 мг/кг в течение ​нового отечественного антиаритмического ​C​трудностями, особенно в отношении ​модификация проводящих свойств ​

​амиодароном. Вводится внутривенно в ​• Абдалла Аднан, Рулин В. А., Мазур Н. А. и др. Фармакокинетика и фармакодинамика ​IIa​ФП характеризуется техническими ​показали, что катетерная радиочастотная ​в сравнении с ​изучения. Кардиология 2002; № 7: 96–102.​антагонистов кальция (дилтиазема или верапамила).​

​показало, что хирургическая аблация ​Небольшие предварительные исследования ​

​кардиохирургического вмешательства). Продемонстрировал большую эффективность ​• Соколов С. Ф., Джагангиров Ф. Н. Антиаритмический препарат аллапинин: обзор результатов клинического ​целесообразность использования недигидропиридиновых ​катетерной аблацией []. Другое недавнее исследование ​Модификация атрио-вентрикулярного узла​

​введения (в т. ч. при ФП после ​Research and Quality. 2001, Publication No. AHRQ 01-E026.​легких следует рассмотреть ​по сравнению с ​C​90 минут после ​(evidence report/Technology assessment). In: Agency for Heathcare ​с обструктивной болезнью ​была достоверно выше ​

​III​в 50% случаев в течение ​onset atrial fibrillation ​ФП у пациентов ​после хирургической аблации ​больных с ФП.​рандомизированных плацебо-контролируемых исследований примерно ​

​• McNamara R.L., Bass E. B., Miller M. R., et al. Management of new ​желудочкового ритма при ​синусового ритма. Однако частота осложнений ​желудочков сердца у ​по данным нескольких ​Rev 2007; 4:CD005049.​Для контроля частоты ​

​более эффективное сохранение ​контроля ФП и/или частоты сокращений ​при пароксизмальной ФП ​fibrillation. Cochrane Database Syst ​C​небольшой популяции пациентов. Хирургическая аблация обеспечивала ​аблации ФП для ​РФ. Восстанавливает синусовый ритм ​cardioversion of atrial ​I​аблации в относительно ​лечения или катетерной ​Вернакалант – сравнительно новый антиаритмик, не зарегистрированный в ​sinus rhythm after ​C​

​4.1.4. Оценка риска кровотечений​

​катетерной и хирургической ​предшествующих попыток медикаментозного ​После введения амиодарона​• Lafuente-Lafuente C., Mouly S., Longas-Tejero M.A., Bergmann J. F. Antiarrhythmics for maintaining ​I​FAST сравнивали результаты ​катетерную аблацию атрио-вентрикулярного узла без ​A/B/C​safety. Circulation 1999; 100: 2025–2034.​и ацидоза.​В рандомизированном исследовании ​Не следует проводить ​III​amiodarone efficacy and ​с коррекции гипоксемии ​ритма.​C​в этих целях.​• Connolly S. J. Evidence-based analysis of ​болезни легких, лечение следует начинать ​терапия, для сохранения синусового ​IIb​рекомендуются для применения ​trial. Lancet 2012; 380: 238–246.​или обострения хронической ​эффективна, чем антиаритмическая медикаментозная ​вызывают побочные реакции.​ФП и не ​(Flec-SL): a prospective, randomised, open-label, blinded endpoint assessment ​острого заболевания легких ​при ФП более ​

​недостаточно эффективно или ​при недавно развившейся ​of atrial fibrillation ​ФП, развившейся во время ​рекомендациях, что катетерная аблация ​ЧСС, если медикаментозное лечение ​восстановлении синусового ритма ​treatment after cardioversion ​У больных с ​подтверждают формулировку в ​терапии по контролю ​

​(уровень доказательств С) не эффективны в ​• Kirchhof P., Andresen D., Bosch R., et al. Short-term versus long-term antiarrhythmic drug ​Источник​ФП. Все эти данные ​фоне оптимальной лекарственной ​Дигоксин (уровень доказательств А), верапамил, соталол, метопролол (уровень доказательств В), другие бета-адреноблокаторы и аймалин ​print].​Уровень​CHADS-VASc и пароксизмальной ​по NYHA на ​[-]​cardiac resynchronization therapy. Heart Rhythm 2010; Feb 17 [Epub ahead of ​Класс​баллов по шкале ​I–II функциональных классов ​

​C​atrial fibrillation receiving ​Рекомендации​структурных изменений сердца, с небольшим количеством ​≤35% и сердечной недостаточностью ​IIb​in patients with ​легких​пациентов без выраженных ​ФП, фракцией выброса ЛЖ ​АД.​predicts survival benefit ​больных с заболеванием ​больных с ФП, в основном у ​больных с постоянной ​контролем ЭКГ и ​• Dong K., Shen W. K., Powell B. D., et al. Atrioventricular nodal ablation ​фибрилляции предсердий у ​синусового ритма у ​быть рассмотрена у ​осуществляться только под ​

​Таким образом, оценка риска кровотечения ​2007; 99: 232–238.​ Таблица 65. Рекомендации по лечению ​терапии для сохранения ​последующей ресинхронизацией может ​применения прокаинамида. Введение препарата должно ​therapy. Am J Cardiol ​вмешательства.​эффективнее антиаритмической медикаментозной ​Целесообразность аблации атрио-вентрикулярного узла с ​можно рассмотреть возможность ​with cardiac resynchronization ​первого года после ​подтверждают – хотя и, как правило, в одноцентровых, нерандомизированных исследованиях, что катетерная аблация ​C​структурного заболевания сердца ​conduction delay treated ​прибора, особенно в течение ​лечение []. Другие сообщения также ​IIb​при отсутствии значимого ​failure and ventricular ​риск ложного срабатывания ​процедуры, которые выбрали интервенционное ​ее возможность отвергнута.​недавно развившейся ФП ​

​patients with heart ​с осторожностью, учитывая более высокий ​низким риском осложнений ​ФП не показана, оказалась неэффективной или ​у больных с ​• Auricchio A., Metra M., Gasparini M., et al. Long-term survival of ​ФП следует принимать ​пароксизмальной ФП и ​лекарственными средствами, а прямая аблация ​Для медикаментозной кардиоверсии ​cohort studies. JACC 2008; 52: 1239–1246.​кардиовертера-дефибриллятора больным с ​больных, т. е. у лиц с ​ритма не контролируется ​[]​fibrillation: a meta-analysis of prospective ​Решение о имплантации ​ФП у отдельных ​и частота желудочкового ​A​patients with atrial ​C​первой линии при ​быть проведена, если предполагается тахикардиомиопатия ​IIb​• Upadhyay G. A., Choudhry N. K., Auricchio A., et al. Cardiac resynchronization in ​IIa​средства контроля ритма ​контроля ЧСС может ​после ее завершения.​fibrillation trial (AIRCRAFT). JACC 2003; 41: 1697–1702.​наличии показаний).​аблацию в качестве ​Аблация атрио-вентрикулярного узла для ​течение 4 ч ​rate in atrial ​миоэктомией перегородки при ​целесообразности рекомендовать катетерную ​C​инфузии и в ​

​randomized control of ​аблации (в сочетании с ​подтверждают рекомендацию о ​IIa​наблюдением во время ​• Weerasooriya R., Davis M., Powell A., et al. The Australian intervention ​

​быть рассмотрена возможность ​Эти данные дополнительно ​стимуляции.​под постоянным мониторным ​Med 2001; 344: 1043–1051.​

​рефрактерной ФП может ​

​RAAFT II [].​

​рассмотреть целесообразность бивентрикулярной ​

​действия, пациенты должны находиться ​

​fibrillation. N Engl J ​гипертрофической кардиомиопатией и ​ацетилсалициловой кислотой) рекомендуется оценка риска ​получена в исследовании ​

​по NYHA) после аблации атрио-вентрикулярного узла следует ​

​пределах нормы. Учитывая риск аритмогенного ​

​patients with atrial ​

​У больных с ​в обеих группах. Аналогичная информация была ​недостаточностью (III–IV функциональных классов ​должны быть в ​permanent pacemaker in ​C​достоверно не различалось ​ЛЖ (фракция выброса ≤35%) и тяжелой сердечной ​длительность интервала QTc ​implantation of a ​
​IIa​аблации. Тем не менее, число эпизодов ФП ​любой формой ФП, резко сниженной функцией ​уровни электролитов и ​atrioventricular node and ​
​катетерной аблации.​лучше в группе ​У пациентов с ​ибутилида. При этом сывороточные ​ablation of the ​к лекарственным средствам, следует рассмотреть целесообразность ​месяца было достоверно ​

​C​

​рассмотреть целесообразность применения ​

​• Ozcan C., Jahangir A., Friedman P. A., et al. Long-term survival after ​

​симптомами и рефрактерна ​12 и 24 ​IIa​сердечной недостаточности можно ​2008; 29: 1644–1652.​Если ФП сопровождается ​группе аблации. Качество жизни через ​эффективен или противопоказан.​и проявлений застойной ​

​permanent atrial fibrillation. Eur Heart J ​

​C​

​числа пациентов в ​

​эффективную бивентрикулярную стимуляцию, а амиодарон не ​заболеванием сердца, при отсутствии гипотонии ​in patients with ​

​IIa​у достоверно большего ​

​не позволяет проводить ​ФП и структурным ​performing atrio-ventricular junction ablation ​сочетании с бетаадреноблокатором).​симптомы ФП отсутствовали ​ресинхронизацию, у которых ФП ​недавно развившимся эпизодом ​resynchronization therapy: the importance of ​амиодарона (или дизопирамида в ​любые проявления и ​рассматривать у больных, не ответивших на ​У больных с ​patients undergoing cardiac ​рассмотреть целесообразность применения ​течение 24 месяцев ​

​Целесообразность аблации атрио-вентрикулярного узла следует ​[]​• Gasparini M., Auricchio A., Metra M., et al. Long-term survival in ​гипертрофической кардиомиопатией следует ​294 пациентов. При наблюдении в ​[, -]​B​paroxysmal atrial fibrillation. Circulation 1999; 99: 2765–2770.​у больных с ​первой линии у ​B​IIa​digoxin in symptomatic ​удержания синусового ритма ​средства контроля ритма ​IIa​подтверждена в стационаре.​• Murgatroyd F. D., Gibson S. M., Baiyan X., et al. Double-blind placebo-controlled trial of ​Для восстановления и ​терапию в качестве ​

​≥130 мс).​подхода была ранее ​2008; 156: 527.e1–527.e9.​[]​ФП и антиаритмическую ​≤35%, продолжительность комплекса QRS ​высокой дозе (“таблетка в кармане”), если безопасность этого ​(ERATO) study. Am Heart J ​B​MANTRA-PAF [] сравнивали катетерную аблацию ​терапию, фракция выброса ЛЖ ​пропафенона внутрь в ​during atrial fibrillation ​

​I​В рандомизированном исследовании ​на оптимальную медикаментозную ​приема флекаинида или ​of ventricular rate ​антикоагулянтами (МНО 2,0-3,0), если не противопоказаний.​не установлена.​по NYHA несмотря ​структурного заболевания сердца, следует рассмотреть целесообразность ​for the cOntrol ​рекомендуется терапия пероральными ​

​ФП польза РЧА ​сердца (сердечная недостаточность III–IV функциональных классов ​ФП, при отсутствии значимого ​safety of dRonedArone ​кардиомиопатией и ФП ​физической нагрузке [, ]. При бессимптомном течении ​показаниями к ресинхронизации ​с недавно развившейся ​atrial fibrillation: the Efficacy and ​

​больным с гипертрофической ​и толерантности к ​постоянной ФП и ​У отдельных больных ​rate in permanent ​При отсутствии противопоказаний ​фракции выбора ЛЖ ​у больных с ​[-]​control of ventricular ​[]​было отмечено повышение ​Аблация атрио-вентрикулярного узла возможна ​C​• Davy J. M., Herold M., Hoglund C., et al. Dronedarone for the ​B​

​пациентов после РЧА ​[, ]​I​2005; 6:955–963.​I​

​сердечной недостаточностью. У такой группы ​

​В​

​*1/*1​

​*1/*2​

​*1/*3​

​*2/*2​

​*2/*3​

​*3/*3​

​его введения.​

​in Wolff–Parkinson–White syndrome. Expert Opin Pharmacother ​

​кардиоверсия.​

​заболеваниями; например, у больных с ​

​IIa​

​24 часов после ​

​• Redfearn D. P., Krahn A. D., Skanes A. C., et al. Use of medications ​

​электрическая или медикаментозная ​

​ФП и сопутствующими ​

​ее возможность отвергнута.​

​ЭКГ на протяжении ​

​1995; 16: 521–528.​

​возникшей ФП рекомендуется ​

​у пациентов с ​

​не показана, оказалась неэффективной или ​

​с мониторным контролем ​

​amiodarone. A randomized, digoxin-controlled study. Eur Heart J ​

​кардиомиопатией и впервые ​

​пользу первичной аблации ​

​хирургическая аблация ФП ​

​палаты интенсивного наблюдения ​

​regimen of intravenous ​Больным с гипертрофической ​предпочтения больного. Имеются данные в ​серьезные побочные эффекты, а катетерная или ​только в условиях ​a tailored dosing ​

​Источник​поражения сердца, размер левого предсердия, сопутствующие заболевания и ​или последние вызывают ​пределах нормы. Препарат может применяться ​and flutter with ​Уровень​учитывать возраст пациента, тип и тяжесть ​помощью антиаритмических препаратов ​должны быть в ​recent-onset atrial fibrillation ​Класс​антиаритмических препаратов, следует решать индивидуально. При этом следует ​рецидивы ФП с ​и интервал QTc ​• Hou Z. Y., Chang M. S., Chen C. Y., et al. Acute treatment of ​Рекомендации​неэффективности менее токсичных ​

​4.1.5.2. Оценка выраженности антикоагулянтного ​не удается предупредить ​персистирующем течении аритмии. Сывороточные уровни электролитов ​<

​2000; 49: 47–59.​больных гипертрофической кардиомиопатией​катетерную аблацию при ​лекарственными средствами и ​ФП, но и при ​control. J Fam Pract ​фибрилляции предсердий у ​амиодарон или проводить ​ритма не контролируется ​случаях недавнего развития ​оценка содержания препарата ​for ventricular rate ​ Таблица 64. Рекомендации по лечению ​легочных вен. Вопрос о том, следует ли назначать ​рассматривать, если частота желудочкового ​ЛЖ > 40%, не только в ​the drugs used ​гипертрофической кардиомиопатией (табл. 64).​риском осложнений, чем радиочастотная изоляция ​контроля ЧСС следует ​заболевания сердца, если фракция выброса ​• Segal J. B., McNamara R.L., Miller M. R., et al. The evidence regarding ​эффект у больных ​с более высоким ​Целесообразность аблации атрио-вентрикулярного узла для ​при наличии структурного ​Med 2007; 357: 987–999.​целом дает благоприятный ​сложные и ассоциируются ​Источник​средство медикаментозной кардиоверсии, в том числе ​or flutter. N Engl J ​противоречивы, представляется, что миоэктомия в ​РЧА. Эти вмешательства технически ​Уровень​Нитрофенилдиэтиламинопентилбензамид (Нибентан®) может применяться как ​in atrial fibrillation ​ритм []. Хотя имеющиеся данные ​предпринимать несколько процедур ​Класс​[-]​of sinus rhythm ​пациентов сохранялся синусовый ​случаях часто приходится ​Рекомендации​A​• Singh B. N., Connolly S. J., Crijns H. J., et al. Dronedarone for maintenance ​у значительной доли ​однозначными, но обнадеживающими, однако в таких ​предсердий​I​Med 2010; 362: 1363–1373.​среднем 15 месяцев ​были не совсем ​больных с фибрилляцией ​амиодарона.​fibrillation. N Engl J ​отмечено не было. В течение в ​существующей персистирующей ФП ​атрио-вентрикулярного узла у ​рекомендуется внутривенное введение ​patients with atrial ​тракта ЛЖ. Увеличения послеоперационной летальности ​персистирующей и длительно ​ Таблица 44. Рекомендации по аблации ​структурным заболеванием сердца ​rate control in ​наличии обструкции выносящего ​симптомы, связанные с аритмией. Результаты аблации при ​C​развившейся ФП и ​• Van Gelder I. C., Groenveld H. F., Crijns H. J., et al. Lenient versus strict ​с миоэктомией при ​должны быть выраженные ​IIb​Больным с недавно ​

​ Таблица 22. Оценка лабораторных показателей ​atrial fibrillation. JACC 2010; 55: 1796–1802.​лабиринт-III в сочетании ​сложнее. Основанием для вмешательства ​

​ритма сердца (VVIR).​

​[-]​

​heart failure and ​

​пациентов перенесли операцию ​

​добиться эффективной РЧА ​имплантации однокамерного водителя ​

​А/C​in patients with ​

​серии наблюдений 10 ​терапию. В таких случаях ​

​можно рассмотреть целесообразность ​I​

​rhythm and survival ​гипертрофической кардиомиопатией ограничен. В самой большой ​

​рекомендуется проводить антиаритмическую ​аблации атриовентрикулярного узла ​

​(А), флекаинида (А)​• Talajic M., Khairy P., Levesque S., et al. Maintenance of sinus ​

​у пациентов с ​сердца перед РЧА ​

​функцией ЛЖ после ​

​внутривенное введение вернакаланта ​

​trial. JAMA 2010; 303: 333–340.​Опыт хирургической аблации ​

​серьезными органическим заболеванием ​

​ФП и нормальной ​заболевания сердца рекомендуется ​

​paroxysmal atrial fibrillation: a randomized controlled ​

​течение 3 лет.​

​персистирующей ФП и ​

​персистирующей или постоянной ​ФП, при отсутствии структурного ​

​in patients with ​по NYHA в ​симптомами пароксизмальной и ​У больных с ​с недавно развившейся ​

​radiofrequency catheter ablation ​

​класса сердечной недостаточности ​

​У пациентов с ​C​

​кардиоверсия у больного ​drug therapy and ​значительному улучшению функционального ​возраста.​

​IIb​

​о проведении медикаментозной ​

​• Wilber D. J., Pappone C., Neuzil P., et al. Comparison of antiarrhythmic ​препаратами, включая амиодарон, составила 67%. Вмешательство привело к ​

​у больных молодого ​

​(DDDR).​Если принимается решение ​Med 2009; 360: 668–678.​лечение различными антиаритмическими ​

​альтернативы приему амиодарона ​переключения режима стимуляции ​Источник​in atrial fibrillation. N Engl J ​

​рефрактерной ФП, сохранявшейся несмотря на ​РЧА в качестве ​

​сердца с функцией ​Уровень​on cardiovascular events ​гипертрофической кардиомиопатией и ​лечении, рационально рассматривать катетерную ​

​двухкамерного водителя ритма ​

​Класс​

​• Hohnloser S. H., Crijns H. J., van Eickels M., et al. Effect of dronedarone ​

​у больных с ​

​побочные эффекты, особенно при длительном ​рассмотреть целесообразность имплантации ​Рекомендации​Med 2008; 359: 1778–1785.​ритма после РЧА ​часто дает серьезные ​после аблации атрио-вентрикулярного узла можно ​кардиоверсии​failure. N Engl J ​дисфункцией. Частота восстановления синусового ​Поскольку амиодарон достаточно ​нормальной функцией ЛЖ ​ Таблица 36. Рекомендации по медикаментозной ​patients with heart ​и тяжелой диастолической ​препаратов.​пароксизмальной ФП и ​в алфавитном порядке.​atrial fibrillation in ​

​выраженной дилатацией предсердий ​

​при неэффективности антиаритмических ​У больных с ​Примечания: антиаритмические препараты перечислены ​• Khan M. N., Jais P., Cummings J., et al. Pulmonary-vein isolation for ​у пациентов с ​следует обсуждать только ​C​1:1.​Med 2004; 351: 2373–2383.​аритмии. Риск рецидива высокий ​потребоваться расширенная (линейная) или повторная РЧА. Возможность этого вмешательства ​IIb​предсердий с проведением ​congestive heart failure. N Engl J ​значительно более эффективна, чем при персистирующей ​окончательно не установлены. Таким пациентам может ​

​сердца.​трансформации в трепетание ​atrial fibrillation in ​при пароксизмальной ФП ​риска катетерной РЧА ​ресинхронизирующего водителя ритма ​ритма желудочков вследствие ​• Hsu L. F., Jais P., Sanders P., et al. Catheter ablation for ​ФП. Аблация левого предсердия ​соотношение пользы и ​

​рассмотреть целесообразность имплантации ​QRS и, соответственно, интервала QT. Может повышать частоту ​Atrial Fibrillation (PIAF): a randomised trial. Lancet 2000; 356: 1789–1794.​популяции пациентов с ​структурным заболеванием сердца, стратегия лечения и ​по NYHA) после аблации атрио-вентрикулярного узла можно ​заболеванием сердца. Вызывает удлинения продолжительности ​fibrilla-tion – Pharmacological Intervention in ​эффективно, чем в общей ​существующей персистирующей ФП, не страдающих серьезным ​(II функциональный класс ​с выраженным структурным ​control in atrial ​кардиомиопатией благоприятные, однако вмешательство менее ​

​персистирующей или длительно ​симптомами сердечной недостаточности ​

​Нельзя назначать пациентам ​

​• Hohnloser S. H., Kuck K. H., Lilienthal J. Rhythm or rate ​

​у больных гипертрофической ​

​У больных с ​

​ЛЖ (фракция выброса ≤45%) и не выраженными ​Не применяется​paroxysmal atrial fibrillation: J-RHYTHM Study. Circ J 2009; 73: 242–248.​Исходы аблации ФП ​Сокращение: СН – сердечная недостаточность.​любым типом ФП, умеренно сниженной функцией ​200–300 мг внутрь​for patients with ​пероральными антикоагулянтами.​ФП – тахикардиомиопатия.​У больных с ​10 мин или ​• Ogawa S., Yamashita T., Yamazaki T., et al. Optimal treatment strategy ​ФП показана терапия ​гипертрофии левого желудочка. Сердечная недостаточность вследствие ​

​Источник​

​2 мг/кг в/в в течение ​

​Med 2008; 358: 2667–2677.​и пароксизмальной, персистирующей или постоянной ​ишемической болезни сердца; г – не рекомендуется при ​Уровень​Российской Федерации)​heart failure. N Engl J ​больным гипертрофической кардиомиопатией ​предсердия; в — необходимо соблю- дать осторожность при ​Класс​Флекаинид (Не зарегистрирован в ​atrial fibrillation and ​активации межжелудочковой перегородки. При отсутствии противопоказаний ​обширная аблация левого ​Рекомендации​1:1.​

​rate control for ​

​ритма, чтобы способствовать поздней ​

​легочных вен; б – может потребоваться более ​аблации атрио-вентрикулярного узла​предсердий с проведением ​• Roy D., Talajic M., Nattel S., et al. Rhythm control versus ​имплантация постоянного водителя ​Примечание: а – обычно целесообразна изоляция ​водителя ритма после ​трансформации в трепетание ​

​Atrial Fibrillation (HOT CAFE) Study. Chest 2004; 126: 476–486.​

​аблация атрио-вентрикулярного узла и ​

​ритма при ФП.​

​ Таблица 43. Рекомендации по имплантации ​ее увеличение вследствие ​to Treat Chronic ​может быть полезной ​предсердия для контроля ​межжелудочковой перегородки.​ритма желудочков, но может вызвать ​

​the Polish How ​

​помощью бета-адреноблокаторов и верапамила. В отдельных случаях ​

​и/или аблации левого ​правого желудочка и ​QRS. Несколько снижает частоту ​persistent atrial fibrillation: the results of ​можно обеспечить с ​Рисунок 13. Выбор антиаритмических препаратов ​пользу стимуляции только ​заболеванием сердца. Может вызвать удлинение ​patients with nonvalvular ​контроль ЧСС обычно ​некоторых больных (рис. 13).​указывают на сопоставимую ​с выраженным структурным ​rhythm control in ​левого желудочка. При хронической ФП ​

​первого ряда у ​как другие данные ​Нельзя назначать пациентам ​• Opolski G., Torbicki A., Kosior D. A., et al. Rate control vs ​в выносящем тракте ​как метод лечения ​

​вмешательства [], в то время ​450–600 мг внутрь​Cardiol 2003; 41: 1690–1696.​снижение градиента давления ​опытным специалистом), аблация может рассматриваться ​благоприятном эффекте данного ​10 мин или ​atrial fibrillation. J Am Coll ​с бетаадреноблокатором вызывает ​

​(если процедура выполняется ​свидетельствуют о возможном ​2 мг/кг в/в в течение ​rate-control versus rhythm-control in persistent ​установлена. Дизопирамид в сочетании ​безопасность этого метода ​определена. Результаты некоторых исследований ​Пропафенон​Investigators. Randomized trial of ​может быть амиодарон. Роль дронедарона не ​поражения сердца, а также относительную ​бивентрикулярной кардиостимуляции не ​tdp, фибрилляцию желудочков, асистолию.​• Carlsson J., Miketic S., Windeler J., et al., and the STAF ​и рецидивов аритмии ​и минимальными признаками ​дисфункции ЛЖ целесообразность ​желудочковую тахикардию типа ​Med 2002; 347: 1834–1840.​профилактики пароксизмальной ФП ​с пароксизмальной ФП ​(табл. и ). У пациентов без ​Замедляет АВ- и внутрижелудочковую проводимость, может вызвать полиморфную ​persistent atrial fibrillation. N Engl J ​кардиоверсия. Наиболее эффективным средством ​аблации у больных ​

​сократительной дисфункции ЛЖ ​в/в медленно (20–30 мг/мин)​patients with recurrent ​электрическая или медикаментозная ​

​с помощью катетерной ​кардиостимуляции (ресинхронизирующей терапии), чтобы предупредить усугубление ​500–1000 мг однократно ​rhythm control in ​приступом ФП показана ​контроля ритма сердца ​нуждаться в бивентрикулярной ​Прокаинамид​rate control and ​пациентам с острым ​[]. Учитывая высокую вероятность ​после аблации атрио-вентрикулярного узла могут ​0,25 мг/кг)​• Van Gelder I. C., Hagens V. E., Bosker H. A., et al. A comparison of ​в левом предсердии ​высокую эффективность аблации ​сниженной функцией ЛЖ ​

​мин (до общей дозы ​Med 2002; 347: 1825–1833.​кардиомиопатии. При отсутствии тромба ​

​указывают на более ​

​сердечной недостаточности. Разумно предположить, что больные со ​

​с интервалом 15 ​

​fibrillation. N Engl J ​

​ухудшения при гипертрофической ​

​ФП, ограничены [], однако имеющиеся данные ​

​и степени выраженности ​

​той же дозе ​

​patients with atrial ​

​популяции (около 20–25%; ежегодная заболеваемость 2%). ФП – важнейший фактор клинического ​

​пациентов с пароксизмальной ​

​сердечно-сосудистого заболевания, фракции выброса ЛЖ ​

​повторные инфузии в ​

​rhythm control in ​

​развития ФП выше, чем в общей ​

​первой линии у ​

​формы), наличия и тяжести ​

​При отсутствии эффекта ​

​rate control and ​

​гипертрофической кардиомиопатией риск ​

​в качестве методов ​

​ФП (пароксизмальная, персистирующая или постоянная ​

​3–5 мин​

​• AFFIRM Investigators. A comparison of ​

​У больных с ​

​или катетерную РЧА ​

​или имплантируемый кардиовертер-дефибриллятор) зависит от типа ​

​0,065–0,125 мг/кг в/в в течение ​

​early therapy? BMC Med 2009; 7: 72.​

​[]​

​сопоставляли антиаритмические средства ​

​VVI– VVIR, DDD–DDDR, ресинхронизирующие имплантируемые устройства ​

​Нитрофенилдиэтил- аминопентилбензамид (Нибентан®)​

​fibrillation patients by ​

​B​

​Результаты исследований, в которых напрямую ​

​(водители ритма сердца ​

​желудочков.​

​outcomes in atrial ​

​IIa​

​ААП – антиаритмические препараты; ИЛВ – изоляция легочных вен; КТП – кавотрикуспидальный перешеек; ЛП – левое предсердие; ПП – правое предсердие.​

​популяции. Выбор имплантируемого устройства ​QT. Снижает частоту ритма ​• Kirchhof P. Can we improve ​[]​Paroxysmal Atrial Fibrillation.​таковой в общей ​волн Т-U или удлинение ​first detected episode. Europace 2008; 10: 21–27.​B​<

​Fibrillation Trial; STOP-AF – Sustained Treatment Of ​вмешательства сопоставима с ​(tdp). Контролировать появление аномальных ​time of the ​I​Atrial Fibrillation study; RAAFT 1 — Radiofrequency Ablation Atrial ​как смертность после ​torsade de pointes ​treatment at the ​катетерная аблация.​the Cure of ​улучшает качество жизни, в то время ​желудочковой тахикардии типа ​to active antiarrhythmic ​развития ФП показана ​Atrial Fibrillation study; CACAF – Catheter Ablation for ​аблация атриовентрикулярного узла ​QT и развитие ​to prevent recurrences: reasons for change ​и высоким риском ​versus Antiarrhythmic Drugs; APAF – Ablation for Paroxysmal ​предсердия. У таких больных ​Может вызвать удлинение ​cause of failure ​

​по данным ЭКГ ​A4 – Atrial Fibrillation Ablation ​вен и левого ​10 мин​may be a ​по дополнительным путям ​Сокращения:​области устьев легочных ​мг в/в в течение ​of atrial fibrillation ​Пациентам с явным, но бессимптомным проведением ​в 2010 году;​и/или катетерной аблации ​повторное введение 1 ​

​• Cosio F. G., Aliot E., Botto G. L., et al. Delayed rhythm control ​[]​Американской коллегии кардиологов ​помощью антиаритмической терапии ​Через 10 мин ​2004; 25: 1385–1394.​B​j – представлено на конференции ​синусового ритма с ​10 мин​PAFAC trial. Eur Heart J ​I​

​лечения;​комбинированная терапия), или попытки сохранения ​1 мг в/в в течение ​fibrillation after cardioversion: results of the ​феномен бессимптомен.​i – считали признаком неэффективности ​лекарственные средства, урежающие ритм (в том числе ​Российской Федерации)​• Fetsch T., Bauer P., Engberding R., et al. Prevention of atrial ​путям, рекомендуется катетерная аблация, даже если этот ​мес, исключали;​тех случаях, когда оказались неэффективными ​Ибутилид (Не зарегистрирован в ​verapamil. Circulation 1982; 65: 348–354.​проведения по дополнительным ​течение предыдущих 6 ​необратимый. Соответственно, вмешательство обосновано в ​применению в Европе.​the Wolff– Parkinson–White syndrome after ​ЭКГ определяются признаки ​h – пациентов, получавших амиодарон в ​помощью радиочастотного тока. Аблация атрио-вентрикулярного узла – это паллиативное вмешательство, однако эффект его ​клинических исследованиях. Недавно разрешен к ​atrial fibrillation in ​(пилоты, водители общественного транспорта), у которых на ​9 мес;​пучка Гиса с ​Изучался только в ​ventricular response during ​Представителям рискованных профессий ​g – наблюдение в течение ​катетерной деструкции атрио-вентрикулярного узла или ​10​• Gulamhusein S., Ko P., Carruthers S. G., Klein G. J. Acceleration of the ​

​C​типа;​вызывают за счет ​мг/кг в/в в течение ​с хинидином бисульфатом”. Москва, 1990.​I​f – сахарный диабет 2 ​с ФП. Полную поперечную блокаду ​повторная инфузия 2 ​ритма в сравнении ​катетерной аблации.​

​ритм;​ритма у больных ​Через 15 мин ​после восстановления синусового ​специализированный центр для ​мес сохранялся синусовый ​высокоэффективный контроль желудочкового ​10 мин​аритмией до и ​немедленно направить в ​3 мес. Амиодарон отменяли, если через 3 ​Аблация атрио-вентрикулярного узла обеспечивает ​3 мг/кг в/в в течение ​

​больных с мерцательной ​

​дополнительным путям необходимо ​

​в течение первых ​

​атрио-вентрикулярного узлового проведения​Российской Федерации)​эффекты аллапинина у ​с проведением по ​две электрические кардиоверсии ​4.3.4. Аблация или модификация ​

​Вернакалант (Не зарегистрирован в ​

​“Антиаритмические и гемодинамические ​

​сердечной смерти пациентов ​могли быть выполнены ​легких.​50 мг/ч​кандидата медицинских наук ​После перенесенной внезапной ​получали амиодарон; при необходимости им ​Сокращение: ХОБЛ – хроническая обструктивная болезнь ​1 ч​

​соискание ученой степени ​

​[]​

​e – пациенты контрольной группы ​в алфавитном порядке.​5 мг/кг в/в в течение ​• Кадырова М. М. Автореферат диссертации на ​A​d – все пациенты, которым проводилась аблация, получали антиаритмические препараты;​антагонисты кальция, применяют также амиодарон. Лекарственные средства перечислены ​Амиодарон​Med 2000; 342: 913–920.​I​наблюдения;​сердечные гликозиды, бета-адреноблокаторы или недигидропиридиновые ​Риски и осложнения​fibrillation. N Engl J ​дополнительных проводящих путей.​

​течение 1 года ​

​дозах. У больных, не ответивших на ​

​Последующая доза​recurrence of atrial ​

​рекомендуется катетерная аблация ​c – через 1 год; не допускалось в ​селективные бета-адреноблокаторы в небольших ​Доза​• Roy D., Talajic M., Dorian P. et al. Amiodaron to prevent ​больных с ФП ​b – исключая амиодарон;​контроля ЧСС, могут быть назначены ​Препарат​chronic atrial fibrillation: a placebo-controlled study. JACC 1996; 28: 700–706.​сердечной смерти у ​IC классов;​не обеспечивают адекватного ​приступом ФП, и их дозы​electrical cardioversion of ​

​Для профилактики внезапной ​препаратов IA и ​кальция и дигоксин ​с недавно развившимся ​propafenone administration before ​Источник​сердечные гликозиды помимо ​сокращений.​кардиоверсии у больных ​

​• Bianconi L., Mennuni M., Lukic V., et al. Effects of oral ​Уровень​бета-адреноблокаторы, антагонисты кальция и ​Рисунок 11. Контроль частоты сердечных ​ Таблица 35. Лекарственные средства, предназначенные для медикаментозной ​2003; 17: 31–39.​Класс​a – амиодарон не применялся, однако пациенты получали ​сердечных сокращений.​различные препараты (табл. и ).​study. Cardiovasc Drugs Ther ​Рекомендации​Примечания:​Рисунок 10. Оптимальный контроль частоты ​могут быть использованы ​rates: a randomized controlled ​Вольфа-Паркинсона-Уайта​Packer et al. 2010 (STOP-AF)j​частоты желудочкового ритма​1 года. Для медикаментозной кардиоверсии ​conversion and recurrence ​

​больных с синдромом ​Wilber et al. 2010 (Thermocool)g​Как добиться контроля ​и даже более ​persistent atrial fibrillation ​фибрилляции предсердий у ​Forleo et al. 2008f​контроля ритма сердца.​продолжительностью несколько месяцев ​and diltiazem on ​ Таблица 63. Рекомендации по лечению ​Jais et al. 2008 (исследование A4)​этого препарата для ​с персистирующей ФП ​• Manios E. G., Mavrakis H. E., Kanoupakis E. M., et al. Effects of amiodarone ​спорта.​Pappone et al. 2006 (APAF)​на фоне применения ​ритм у больных ​Med 1999; 340: 1849–1854.​спортсменов, занимающихся соревновательными видами ​Oral et al. 2006e​

​возникновении рецидива ФП ​нитрофенилдиэтиламинопентилбензамид (Нибентан®), способный восстанавливать синусовый ​with ibutilide pretreatment. N Engl J ​общественного транспорта, пилоты, а также у ​Stabile et al. 2005 (CACAF)d​быть полезным при ​препарат III класса ​of atrial fibrillation ​представителей опасных профессий, таких как водители ​Wazni et al. 2005 (RAAFT)​хронотропный эффект может ​часов. Исключение составляет отечественный ​• Oral H., Souza J. J., Michaud G. F., et al. Facilitating transthoracic cardioversion ​ФП, а также у ​Krittayaphong et al. 2003​контроля ЧСС, однако его отрицательный ​недавно развившейся ФП, продолжительностью менее 48 ​of atrial fibrillation: a randomised trial. Lancet 2002; 360: 1275–1279.​и высоким риском ​Исследование​применять только для ​

​у больных с ​for external cardioversion ​преждевременного возбуждения желудочков ​Online​ЧСС. Соталол не следует ​лекарственной кардиоверсии доказана ​• Kirchhof P., Eckardt L., Loh P., et al. Anterior–posterior versus anterior–lateral electrode positions ​с явным синдромом ​[]​использоваться для урежения ​антиаритмических препаратов для ​enhanced conversion efficacy. Circulation 1997; 96: 4298–4306.​обсуждать у пациентов ​Online​желудочкового ритма. Дронедарон не может ​в условиях стационара. Эффективность использования большинства ​and fibrillation: electrophysiological determinants of ​вмешательства имплантация кардиовертера-дефибриллятора не требуется. Целесообразность аблации следует ​[]​для контроля частоты ​была установлена ранее ​human atrial flutter ​внезапной сердечной смерти, поэтому после успешного ​[]​класса не пригодны ​способа устранения аритмии ​with procainamide during ​позволяет устранить риск ​Online​Антиаритмические препараты I ​отдельных амбулаторных больных, если безопасность подобного ​

​intravenous ibutilide compared ​успешная катетерная аблация ​Online​раз в день​принципу “таблетка в кармане”) [] возможна лишь у ​• Stambler B. S., Wood M. A., Ellenbogen K. A. Antiarrhythmic actions of ​аблацию. В этих случаях ​[]​100-200 мг один ​самопомощи пациентов по ​2000; 21: 1265–1273.​необходимо провести неотложную ​Online​мг/ч​(как повторяющийся способ ​flutter. A multicentre, randomized, double-blind, placebo-controlled study. Eur Heart J ​дополнительных проводящих путей ​Источник​1 ч, поддерживающая доза 50 ​пероральных антиаритмических средств ​atrial fibrillation and ​смерть, при наличии явных ​n​5 мг/кг в течение ​ФП (разделы 4.2.1.4 и 4.3.5). Кардиоверсия с помощью ​acute termination of ​антероградного проведения []. Больным, перенесшим внезапную сердечную ​56,4 (ААП)​Амиодарон​терапии пациентов с ​amiodarone in the ​больных с признаками ​56,7 (аблация)​Другие​

​средства длительной антиаритмической ​administered dofetilide versus ​методом выбора у ​56,1 (ААП)​раз в день​кардиоверсии и как ​• Bianconi L., Castro A., Dinelli M., et al. Comparison of intravenously ​составляет около 95%, это вмешательство ситают ​55,5 (аблация)​0,125-0,5 мг один ​лекарственной или электрическай ​atrial fibrillation: a randomized, controlled study. Chest 2000; 117: 1538–1545.​аблации дополнительных путей ​65±6 (ААП)​0,5–1 мг​рецидивов ФП после ​in patients with ​Поскольку эффективность катетерной ​63±9 (аблация)​Дигоксин​исключены из применения, как средства профилактики ​restoring sinus rhythm ​

​развитием фибрилляции желудочков.​51±11​раз в день​(Этацизин®), пропафенон, флекаинид должны быть ​first-choice drug for ​активации желудочков и ​57±10 (ААП)​0,05-0,1 мг один ​гидробромид (Аллапинин®), морацизина гидрохлорид (Этмозин®), диэтиламиновый аналог этмозина ​• Vardas P. E., Kochiadakis G. E., Igoumenidis N. E., et al. Amiodarone as a ​1:1 с быстрой ​

​55±10 (аблация)​0,4–0,6 мг​категории больных лаппаконитина ​of recent-onset atrial fibrillation: a meta-analysis. JACC 2003; 41: 255–262.​могут сопровождаться проведением ​57±9​Дигитоксин​сердца. У этой же ​drugs for cardioversion ​дополнительными проводящими путями ​62±10 (ААП)​Сердечные гликозиды​со структурным поражением ​and class Ic ​предсердий, у больных с ​62±0 (аблация)​(пролонг. форма)​кардиоверсии у больных ​• Chevalier P., Durand-Dubief A., Burri H., et al. Amiodarone versus placebo ​тахикардия или трепетание ​54±8 (ААП)​раз в день ​

​применяться, как средства лекарственной ​2000; 86: 950–953.​Наджелудочковые аритмии, такие как предсердная ​53±8 (аблация)​– 360 мг один ​терапии. Прокаинамид, пропафенон, флекаинид, ибутилид, вернакалант не должны ​sinus rhythm. Am J Cardiol ​аномалия Эбштейна.​47±15 (ААП)​раза в день ​выбор средств антиаритмической ​atrial fibrillation to ​путей проведения и ​

​55±10 (аблация)​60 мг три ​значимые ограниченния в ​conversion of acute ​в анамнезе, наличие множественных дополнительных ​Возраст, лет​

​N/A​

​препаратов и вносят ​

​flecainide, propafenone, and amiodarone for ​

​ФП, клинически явная тахикардия ​Пароксизмальная​Дилтиазем​аритмогенного действия противоаритмических ​• Martinez-Marcos F.J., Garcia-Garmendia J.L., Ortega-Carpio A., et al. Comparison of intravenous ​спонтанной или индуцированной ​Пароксизмальная​(пролонг. форма)​поражения сердца, существенно повышают риск ​

​for pharmacological cardiover-sion of recent-onset atrial fibrillation. JACC 2001; 37: 542–547.​

​RR <250 мс при ​

​Пароксизмальная, персистирующая​раз в день ​миокарда, как отражения структурного ​dose of propafenone ​риска внезапной смерти: минимальная длительность интервала ​Пароксизмальная​– 360 мг один ​или других методов, а также гипертрофия ​• Khan I. A. Single oral loading ​0,15 до 0,39% в течение 3–22 лет. Выделяют ряд факторов ​Пароксизмальная​раза в день ​по данным эхокардиографии ​2004; 25: 1318–1324.​с синдромом Вольфа-Паркинсона-Уайта составляет от ​Персистирующая​40 мг два ​фракциии выброса ЛЖ ​of recent onset. Eur Heart J ​смерти у больных ​Пароксизмальная, персистирующая​2 мин​и/или снижением величины ​of atrial fibrillation ​Частота внезапной сердечной ​В основном пароксизмальная​0,0375 – 0,15 мг/кг в течение ​хронической сердечной недостаточности ​for immediate cardioversion ​стратификация риска​

​Пароксизмальная, персистирующая​

​Верапамил​

​сердца с симптомами ​• Reisinger J., Gatterer E., Lang W., et al. Flecainide versus ibutilide ​Внезапная смерть и ​Тип ФП​Недигидропиридиновые антагонисты кальция​после перенесенного инфаркта, снижение насосной функции ​2007; 99: 1721–1725.​в разделе 4.3.3.​≥1b​N/A​или атриовентрикулярную блокаду. Ишемическая болезнь сердца, рубцовые изменения миокарда ​

​recent-onset atrial fibrillation. Am J Cardiol ​

​проводящими путями рассматривается ​

​≥1 (в среднем 1,3)h​50-200 мкг/кг/мин​(например, желудочковые аритмогенные эффекты), остановку синусового узла ​the conversion of ​пациентов с дополнительными ​≥1​Эсмолол​выявление проаритмическогое действия ​versus amiodarone for ​

​контроле ЧСС у ​

​≥1​

​раза в день​половины периода полувыведения), чтобы обеспечить своевременное ​procainamide versus propafenone ​аритмия. Информация о медикаментозном ​≥2 (2±1)​10-40 мг три ​завершения (обычно в течение ​and safety of ​как угрожающая жизни ​≥1 (2,1±1,2)​1 мин​и после его ​

​of the efficacy ​

​больных ФП рассматривается ​

​≥2​0,15 мг/кг в течение ​время введения препарата ​• Kochiadakis G. E., Igoumenidis N. E., Hamilos M. E., et al. A comparative study ​вследствие фибрилляции желудочков. Соответственно, у этой категории ​Нет​

​Пропранолол​

​мониторировании ЭКГ во ​

​1998; 12: 75–81.​

​внезапной сердечной смерти ​≥1а​(пролонг. форма)​медицинском наблюдении и ​intravenous procainamide infusion. Cardiovasc Drugs Ther ​желудочковых сокращений и ​Предшествующее применение ААП​раз в день ​

​кардиоверсия, нуждаются в непрерывном ​

​rhythm using acute ​

​к большой частоте ​Крио-ИЛВ+ЛП​100-200 мг один ​ФП. Большинство больных, которым проводится медикаментозная ​fibrillation to sinus ​через дополнительные пучки, что может привести ​ИЛВ+ЛП+КТП+ПП​мин; до 3 доз​для профилактики рецидивов ​• Kochiadakis G. E., Igoumenidis N. E., Solomou M. C., et al. Conversion of atrial ​быстрого проведения импульсов ​ИЛВ+ЛП+КТП​в течение 2 ​медикаментозной антиаритмической терапии ​1983; 106: 501–504.​ФП существует угроза ​ИЛВ+ЛП+КТП​2,5-5 мг болюсно ​или наркоза. Кроме того, облегчается выбор последующей ​intravenous procainamide infusion. Am Heart J ​возбуждения желудочков и ​+ КВП​Метопролол​применение седативных препаратов ​

​rhythm by acute ​

​с синдромом преждевременного ​

​Круговая аблация ЛВ ​раза в день​кардиоверсии не требуется ​fibrillation to sinus ​проведение электрических импульсов, поэтому у больных ​Круговая аблация ЛВ​3,125 – 25 мг два ​кардиоверсии, однако для лекарственной ​• Fenster P. E., Comess K. A., Marsh A., et al. Conversion of atrial ​путей не задерживают ​ИЛВ+ЛП±КВП​N/A​ниже, чем при электрической ​1980; 44: 589–595.​

​атрио-вентрикулярного узла, большинство дополнительных проводящих ​

​ИЛВ​

​Карведилол​большинства антиаритмических препаратов ​atrium size. Brit Heart J ​В отличие от ​ИЛВ+ЛП+КВП+ПП​раз в день​ритма с помощью ​to sinus rhythm. Relation to left ​амиодарона.​Предшествующее применение ААП​2,5-10 мг один ​Частота восстановления синусового ​converting atrial fibrillation ​развиться после отмены ​процедуры​N/A​

​в виде болюса.​

​procainamid infusion in ​

​отметить. Тиреотоксикоз может также ​

​дней после первой ​

​Бисопролол​введения антиаритмических средств ​• Halpern S. W., Ellroot G., Singh B. N., Mandel W. J. Efficacy of intravenous ​гипертиреоза его следует ​19% в течение 90 ​раз в день​медикаментозная кардиоверсия путем ​магния сульфата. Кардиология 2007; 3: 48–55.​щитовидной железы, в случае развития ​процедурыi​25-100 мг один ​

​ритма, может быть проведена ​

​препарата и применения ​

​заместительной терапии гормонами ​дней после первой ​N/A​целью сохранения синусового ​фибрилляции предсердий: роль ограничения доз ​на фоне эффективной ​12,6% в течение 80 ​Атенолол​антиаритмическая терапия с ​с персистирующей формой ​

​может быть продолжено ​

​Не указано​

​Бета-адреноблокаторы​случаях, когда планируется дальнейшая ​кардиоверсии у больных ​щитовидной железы). Хотя лечение амиодароном ​пациента​доза​контроль ЧСС, а также в ​нибентана при медикаментозной ​

​последующим снижением функции ​

​1,8±0,2, медиана 2 на ​

​Обычная поддерживающая пероральная ​проявлениях заболевания, сохранении симптомов, несмотря на адекватный ​• Брегвадзе И. Н., Майков Е. Б., Бильдинов О. А. и др. Эффективность и безопасность ​Т 3 с ​3% для предсердной тахикардии​Внутривенно​или дней. При наличии тяжелых ​фибрилляцией предсердий. Вестник аритмологии 2003; 31: 10–14.​Т 4 и ​6% для ФП и ​частоты сердечных сокращений​первых нескольких часов ​

​у больных с ​

​(деструктивный тиреоидит, сопровождающейся преходящим выделением ​

​6% для трепетания​ Таблица 42. Средства для контроля ​спонтанно в течение ​III класса нибентана ​3, вызванная йодом) и II типа ​26% для ФП и ​

​[]​

​синусовый ритм восстанавливается ​

​• Попов С. В., Аубакирова Г. А., Антонченко И. В. и др. Эффективность антиаритмического препарата ​

​4 и Т ​Нет данных​B​Во многих случаях ​форме фибрилляции предсердий. Кардиология 2005; № 2: 19–24.​гипертиреоза, вызванного амиодароном: I типа (повышенная продукция Т ​12%b​III​4.2.1.2. Медикаментозная кардиоверсия​кардиоверсии при персистирующей ​щитовидной железы) после лечения амиодароном. Выделяют два варианта ​Не указано​

​контроля ЧСС.​

​C​

​• Шубик Ю. В., Медведев М. М., Ривин А. Е. Нибентан: препарат для фармакологической ​изменений показателей функции ​Повторная аблация​единственного средства для ​III​2002: № 6: 49–55.​гипертиреоза (а также бессимптомных ​59%с​гликозиды в качестве ​противопоказаны.​фибрилляции предсердий. Российский кардиологический журнал ​часто отмечается развитие ​Не указано​следует применять сердечные ​и ФП бета-адреноблокаторы, недигидропиридиновые антагонисты кальция, дигоксин и аденозин ​устранения пароксизмальной формы ​В клинической практике ​

​49%c​

​пароксизмальной ФП не ​

​преждевременного возбуждения желудочков ​класса нибентана для ​риска.​Не указано​У больных с ​При наличии синдрома ​антиаритмического препарата III ​в анамнезе (леченным), при отсутствии факторов ​группе ААП​[]​C​• Сулимов В. А., Гиляров. М. Ю. Применение нового отчественного ​с ФП, ассоциирующейся с тиреотоксикозом ​Проведена аблация в ​B​I​fibrillation. JACC 2010; in press.​тромбоэмболий у больных ​69,9%​III​амиодарон.​recent onset atrial ​тромбоэмболий. Остается неясным, повышена ли вероятность ​Аблация​применять дронедарон.​I класса или ​to amiodarone in ​для профилактики системных ​7,3%​непостоянной ФП/ТП не следует ​

​являются антиаритмические препараты ​

​safety of vernakalant ​использовать пероральные антикоагулянты ​ААП​у больных с ​желудочков средствами выбора ​the efficacy and ​риска инсульта рекомендуется ​1 год​Для контроля ЧСС ​синдромом преждевременного возбуждения ​• Camm A. J., Capucci A., Hohnloser S., et al. A randomized active-controlled study comparing ​доказательств, при наличии факторов ​Отсутствие ФП через ​C​У пациентов с ​atrial fibrillation: a phase 3, randomized, placebo-controlled trial. Circulation 2008; 117: 1518–1525.​Несмотря на отсутствие ​предсердий ​IIb​[]​rapid conversion of ​C​больных с фибрилляцией ​внутрь.​B​• Roy D., Pratt C. M., Torp-Pedersen C., et al. Vernakalant hydrochloride for ​I​отсутствие лечения у ​можно применять амиодарон ​I​2009; 2: 652–659.​больных без гипертиреоза.​антиаритмическую терапию или ​противопоказаны, для контроля ЧСС ​или амиодарона.​after cardiac surgery: a randomized, double-blind, placebo-controlled trial. Circ Arrhythm Electrophysiol ​соответствуют таковым у ​

​катетерную аблацию и ​не эффективны или ​введение сердечных гликозидов ​of atrial fibrillation ​по антитромботической профилактике ​ Таблица 48. Рандомизированные исследования, в которых сравнивали ​Если другие средства ​

​гипотонией рекомендуется внутривенное ​the rapid conversion ​щитовидной железы рекомендации ​данным эхокардиографии.​C​

​недостаточностью или артериальной ​

​• Kowey P. R., Dorian P., Mitchell L. B., et al. Vernakalant hydrochloride for ​После нормализации функции ​размерах ЛП по ​IIa​ФП и сердечной ​Med 2004; 351: 2384–2391.​C​препарата и нормальных ​жизни.​у больных с ​with the “pill-in-the-pocket” approach. N Engl J ​I​ФП, неэффективности одного антиаритмического ​ЛЖ, а также людям, ведущим малоподвижный образ ​в острой ситуации ​

​recent-onset atrial fibrillation ​рецидива.​выбора при пароксизмальной ​и систолической дисфункцией ​Для контроля ЧСС ​• Alboni P., Botto G. L., Baldi N., et al. Outpatient treatment of ​железы, иначе велика вероятность ​может быть методом ​с сердечной недостаточностью ​[]​2010; 27: 92–137.​нормализовать функцию щитовидной ​[], данный способ лечения ​Дигоксин показан больным ​А​of Anaesthesiology (ESA). Eur J Anaesthesiol ​ритма сердца, перед кардиоверсией необходимо ​год при ФП ​[]​I​the European Society ​

​Если желателен контроль ​РЧ процедур в ​B​

​сердечной недостаточностью.​

​of Cardiology (ESC) and endorsed by ​

​C​

​специализированных учреждениях, проводящих более 100 ​IIa​артериальной гипотонией или ​the European Society ​I​процедуры. Важно подчеркнуть, что в высоко ​мониторирование ЭКГ.​у пациентов с ​in Non-cardiac Surgery of ​антагониста кальция (дилтиазема или верапамила).​

​года после проведения ​

​следует провести суточное ​

​антагонистов кальция; необходимо соблюдать осторожность ​Perioperative Cardiac Management ​рекомендуется назначение недигидропиридинового ​была относительной короткой, как правило, не превышая одного ​ЧСС, для оценки безопасности ​внутривенное введение бета-адреноблокаторов или недигидропиридиновых ​Risk Assessment and ​ФП и тиреотоксикозом ​

​препаратам, а длительность наблюдения ​

​такой жесткий контроль ​

​с ФП рекомендуется ​for Preoperative Cardiac ​у больных с ​

​пациентов, резистентных к антиаритмическим ​

​нагрузке). Когда будет достигнут ​

​ритма у больных ​non-cardiac surgery: the Task Force ​Если применение бета-адреноблокатора не возможно, для контроля ЧСС ​метода РЧА включали ​при умеренной физической ​для замедления желудочкового ​cardiac management in ​

​C​

​исследований с использованием ​

​<110 в минуту ​преждевременного возбуждения желудочков ​assessment and perioperative ​I​терапией [, -]. Однако в большинство ​в покое и ​при отсутствии синдрома ​• Poldermans D., Bax J. J., Boersma E., et al. Guidelines for pre-operative cardiac risk ​рекомендуется применение бета-адреноблокаторов, если нет противопоказаний.​аблации перед антиаритмической ​значений (<80 в минуту ​

​В острой ситуации ​

​Registry. Circulation 2011; 123: 417–424.​

​на фоне тиреотоксикоза ​явное преимущество катетерной ​до более низких ​Источник​the Continued Access ​пациентов с ФП ​ФП, также было продемонстрировано ​или развивается тахикардиомиопатия, несмотря на “мягкий” контроль ЧСС, разумно уменьшить ЧСС ​Уровень​(PROTECT AF) clinical trial and ​желудочкового ритма у ​больных с пароксизмальной ​Если симптомы сохраняются ​Класс​patients with AF ​Для контроля частоты ​антиаритмическими средствами (табл. 48). При мета-анализе исследований, выполненных преимущественно на ​[]​Рекомендации​embolic protection in ​C​по сравнению с ​

​B​помощи​appendage system for ​I​контроля ритма сердца ​IIa​при оказании неотложной ​Watchman left atrial ​инсульта.​приводила к улучшению ​в покое).​частоты сердечных сокращений ​closure: results from the ​других факторов риска ​исследований, в которых аблация ​“мягкого” контроля ЧСС (<110 в минуту ​ Таблица 34. Рекомендации по контролю ​left atrial appendage ​

​с учетом наличия ​

​центре, и многоцентровых проспективных ​лечения разумно добиваться ​неотложной помощи​• Reddy V. Y., Holmes D., Doshi S. K., et al. Safety of percutaneous ​рекомендуется антитромботическая терапия ​исследований, проводившихся в одном ​На начальном этапе ​сокращений при оказании ​Surg 2010; 10: 306–311.​заболеванием щитовидной железы ​результатами многочисленных рандомизированных ​C​4.2.1.1. Контроль частоты сердечных ​exclusion? Interact Cardiovasc Thorac ​Больным с активным ​одному антиаритмическому препарату. Подобная практика обосновывается ​

​I​в алфавитном порядке.​left atrial appendage ​Источник​крайней мере к ​

​или амиодарона.​

​условиях стационара. Примечание: антиаритмические препараты перечислены ​atrial fibrillation have ​Уровень​пароксизмальной ФП, которая резистентна по ​предпочтительно применение пропафенона ​фибрилляцией предсердий в ​cardiac surgery with ​Класс​проводят больным с ​для контроля ЧСС ​с недавно развившейся ​• Dawson A. G., Asopa S., Dunning J. Should patients undergoing ​Рекомендации​Катетерную РЧА обычно ​преждевременного возбуждения желудочков ​кардиоверсия у больных ​atrial fibrillation: a randomised non-inferiority trial. Lancet 2009; 374: 534–542.​больных гипертиреозом​учреждениях разного профиля.​ФП и синдромом ​Рисунок 8. Электрическая и медикаментозная ​in patients with ​фибрилляции предсердий у ​квалифицированными врачами в ​У больных с ​

​в алфавитном порядке.​prevention of stroke ​ Таблица 62. Рекомендации по лечению ​может выполняться менее ​C​Примечание: антиаритмические препараты перечислены ​appendage vs. warfarin therapy for ​и верапамил (табл. 62).​клинической практике она ​I​догоспитальном этапе​the left atrial ​недигидропиридиновые антагонисты кальция, такие как дилтиазем ​как в обычной ​избежать брадикардии.​фибрилляцией предсердий на ​• Holmes D. R., Reddy V. Y., Turi Z. G., et al. Percutaneous closure of ​потребоваться высокие дозы. Альтернативой могут служить ​лечебных учреждениях, в то время ​

​хронотропный ответ и ​с недавно развившейся ​

​2011; 77: 700–706.​внутривенное введение; при этом могут ​проводилась высококвалифицированным специалистами, работающими в специализированных ​таким образом, чтобы обеспечить физиологический ​кардиоверсия у больных ​atrial fibrillation: initial European experience. Catheter Cardiovasc Interv ​шторма возможно их ​РЧА практически всегда ​физической нагрузкой. Целесообразно модифицировать терапию ​Рисунок 7. Электрическая и медикаментозная ​cardiac plug in ​снизить ЧСС. В случае тиреоидного ​врача, проводящего процедуру. В опубликованных исследованиях ​помощью пробы с ​неотложной помощи​closure with Amplatzer ​Бета-адреноблокаторы могут эффективно ​лечения имеет опыт ​контроля ЧСС с ​сердца при оказании ​• Park J. W., Bethencourt A., Sievert H., et al. Left atrial appendage ​[]​выборе этого метода ​нагрузке, необходимо оценить адекватность ​сокращений и ритма ​European PLAATO study. EuroIntervention 2010; 6: 220–226.​B​пациента с ФП. Важное значение при ​возникают при физической ​4.2.1. Контроль частоты сердечных ​fibrillation patients: results from the ​IIb​обоснована у конкретного ​Если симптомы ФП ​С​non-anticoagulation eligible atrial ​давать нежелательные эффекты.​к тяжелым осложнениям, должна быть адекватно ​[]​IIb​cardioembolic stroke in ​применения кортикостероидов, однако они могут ​

​Сложная процедура РЧА, которая может привести ​

​В​

​на открытом сердце.​

​Appendage Transcatheter Occlusion) for prevention of ​

​может рассматриваться целесообразность ​

​предпочтения больного.​

​I​

​рассматривать у пациентов, которым выполняется операция ​

​• Bayard Y. L., Omran H., Neuzil P., et al. PLAATO (Percutaneous Left Atrial ​операций на сердце ​

​возможные альтернативы (антиаритмические средства, контроль ЧСС);​таким образом, чтобы избежать брадикардии.​левого предсердия можно ​

​Guidelines (8th Edition). Chest 2008; 133: 546S–592S.​возникновения ФП после ​основного заболевания сердца;​

​ФП. Препарат выбирают индивидуально. Дозу следует подбирать ​Хирургическое иссечение ушка ​Chest Physicians Evidence-Based Clinical Practice ​

​Для снижения частоты ​

​наличие и тяжесть ​пароксизмальной, персистирующей или постоянной ​[, ]​

​atrial fibrillation: American College of ​[]​левого предсердия (тип ФП, размер левого предсердия, анамнез аритмии);​

​их комбинация) рекомендуется больным с ​В​• Singer D. E., Albers G. W., Dalen J. E., et al. Antithrombotic therapy in ​A​

​функциональная (электрофизиологическая) и транспортная функция ​

​Контроль ЧСС (бета-адреноблокаторы, недигидропиридиновые антагонисты кальция, сердечные гликозиды или ​

​IIb​

​Rhythm Management (AFFIRM) Study. Circulation 2004; 109: 1509–1513.​

​IIb​обстоятельства:​Источник​антикоагулянтами.​Follow-Up Investigation of ​

​целесообразность биатриальной стимуляции.​

​во внимание следующие ​

​Уровень​

​длительной терапии пероральными ​the Atrial Fibrillation ​сердце можно рассмотреть ​аблации следует принимать ​Класс​наличием противопоказаний к ​rhythm, treatment, and survival in ​после операций на ​ритма сердца. При оценке целесообразности ​

​Рекомендации​

​риском инсульта и ​

​• Corley S. D., Epstein A. E., DiMarco J.P., et al.; AFFIRM Investigators. Relationships between sinus ​Для профилактики ФП ​контроля ЧСС и ​сокращений​пациентов с высоким ​clinical outcomes, based on claims-data of 183,448 patients. Thromb Haemost 2012; 107: 1053–1065.​[]​терапию, включающую средства для ​

​контролю частоты сердечных ​

​можно рассматривать у ​

​under-use and its ​A​на оптимальную медикаментозную ​ Таблица 41. Рекомендации по длительному ​ушка левого предсердия ​Germany. Adherence to guidelines, causes of anticoagulation ​IIb​симптомы сохраняются несмотря ​недостаточностью.​Интервенционную чрескожную окклюзию ​atrial fibrillation in ​оказывать аритмогенное действие.​

​аблация показана пациентам, у которых клинические ​

​с систолической сердечной ​

​Источник​by patients with ​целесообразность применения соталола, хотя он способен ​В целом катетерная ​следует назначать больным ​Уровень​• Wilke T., Groth A., Mueller S., et al. Oral anticoagulation use ​сердце может рассматриваться ​Показания​отрицательное инотропное действие, поэтому их не ​

​Класс​

​2011; 32: 2387–2394.​

​после операций на ​сердца.​длительного лечения. Эти препараты оказывают ​Рекомендации​impairment. Eur Heart J ​Для профилактики ФП ​

​признаками структурного поражения ​

​фазу и для ​

​предсердия​

​and moderate renal ​

​C​

​ФП и минимальными ​ритма в острую ​ Таблица 33. Рекомендации для закрытия/окклюзии/иссечения ушка левого ​patients with non-valvular atrial fibrillation ​IIa​с симптомами пароксизмальной ​контроля частоты желудочкового ​(табл. 33).​with warfarin in ​применения антиаритмических препаратов.​были включены пациенты ​

​(верапамил и дилтиазем) могут применяться для ​

​любыми пероральными антикоагулянтами ​with rivaroxaban compared ​следует рассмотреть целесообразность ​тоже нередки []. В большинство исследований ​• Недигидропиридиновые антагонисты кальция ​получать длительную терапию ​and systemic embolism ​рефрактерной послеоперационной ФП ​антиаритмической терапии, хотя поздние рецидивы ​таблице 42.​риском тромбоэмболий, которые не могут ​• Fox K. A., Piccini J. P., Wojdyla D., et al. Prevention of stroke ​с рецидивирующей или ​стабильного синусового ритма, чем на фоне ​частоты желудочкового ритма. Дозы бета-адреноблокаторов указаны в ​у больных с ​with atrial fibrillation. Stroke 2006;37: 1075–1080.​ритма у больных ​аблации (РЧА) удается чаще добиться ​для жесткого контроля ​может иметь значение ​hospitalized elderly patients ​Для удержания синусового ​свидетельствуют о том, что после радиочастотной ​бета-адреноблокаторы часто применяли ​ушка левого предсердия ​warfarin candidacy among ​

​[]​за такими больными ​дигоксином. В исследовании AFFIRM ​

​• Интервенционная чрескожная окклюзия ​

​into clinical practice: the challenge of ​

​B​

​группы пациентов. Результаты отдаленного наблюдения ​

​с плацебо и ​Ключевое положение​of randomized trials ​IIa​аблации было “излечение” от ФП определенной ​нескольких сравнительных исследованиях ​уменьшения риска инсульта.​• Hylek E. M., D’Antonio J., Evans-Molina C., et al. Translating the results ​инсульта.​Целью разработки методов ​длительной терапии бета-адреноблокаторами установлены в ​пероральными антикоагулянтами для ​

​2010; 31: 2133–2140.​

​наличии факторов риска ​

​предсердия​

​фоне ФП. Эффективность и безопасность ​качестве альтернативы терапии ​fibrillation: insights from ACTIVE-W. Eur Heart J ​или дольше при ​4.3.5.2. Катетерная аблация левого ​ишемии миокарда на ​показана просто в ​therapies in atrial ​

​минимум 4 недели ​

​сердечной недостаточностью.​

​адренергической системы и ​левого предсердия не ​effects of antithrombotic ​должна составлять как ​c сердечной недостаточностью. Дронедарон противопоказан больным ​наличии повышенного тонуса ​интервенционная окклюзия ушка ​• De Caterina R., Connolly S. J., Pogue J., et al. Mortality predictors and ​

​ритм, продолжительность применения антикоагулянтов ​

​применяться у пациентов ​

​наиболее оправдано при ​

​левого предсердия. В настоящее время ​2009; 151: 297–305.​Если восстановлен синусовый ​доступным лекарственным средством, которое может безопасно ​• Применение бета-адреноблокаторов может быть ​интервенционной окклюзии ушка ​fibrillation. Ann Intern Med ​[]​недостаточностью. Амиодарон является единственным ​желудочкового ритма (табл. 42):​кислоты [] могут противодействовать преимуществу ​anticoagulation in atrial ​

​A​

​Больные с сердечной ​

​Средства для урежения ​

​фоне приема ацетилсалициловой ​benefit of warfarin ​IIa​побочных эффектов.​гликозидом.​риск кровотечений на ​• Singer D. E., Chang Y., Fang M. C., et al. The net clinical ​

​возможность антикоагулянтной терапии.​

​последнем этапе лечения, учитывая риск экстракардиальных ​

​терапия бета-адреноблокатором и сердечным ​

​предсердия и существенный ​2012; 5: 319–326.​противопоказаний следует рассмотреть ​случаях применяют на ​сердечной недостаточностью обоснована ​

​окклюзии ушка левого ​

​Fibrillation Study. Circ Arrhythm Electrophysiol ​

​сохраняется ≥48 ч, то при отсутствии ​

​является соталол. Амиодарон в таких ​применять амиодарон. У пациентов с ​установки устройства для ​with “lone” atrial fibrillation: The Belgrade Atrial ​Если послеоперационная ФП ​[] или пропафенон. Препаратом первой линии ​некоторых случаях можно ​ацетилсалициловой кислоты после ​patients initially diagnosed ​[-]​следует назначать флекаинид ​

​лекарственных средств в ​

​высоким риском инсульта. Необходимость пожизненного приема ​

​“truly low” thromboembolic risk in ​

​A​болезнью сердца не ​комбинированная терапия. При неэффективности других ​антикоагулянты) у больных с ​• Potpara T. S., Polovina M. M., Licina M. M., et al. Reliable identification of ​IIa​болезнью сердца. Пациентам с ишемической ​4.2.1. Может оказаться необходимой ​(включая новые пероральные ​(ACE) Trial. Сirculation 2004; 109: 997–1003.​амиодарона перед операцией.​Больные с ишемической ​описаны в разделе ​терапией пероральными антикоагулянтами ​

​Cardioversion using Enoxaparin ​

​целесообразность профилактического применения ​

​жизни больных.​

​в острую фазу ​левого предсердия с ​Atrial Fibrillation. The Anticoagulation in ​ФП следует рассмотреть ​влияние на качество ​и сердечные гликозиды. Подходы к лечению ​рандомизированные исследования, сравнивающие интервенционную/чрескожную/хирургическую окклюзию ушка ​Cardioversion of Nonvalvular ​высоким риском послеоперационной ​продолжают оказывать негативное ​бета-адреноблокаторы, недигидропиридиновые антагонисты кальция ​достаточно крупные длительные ​Thromboembolic Complications in ​У больных с ​следует рассматривать, когда рецидивы ФП ​ритма обычно применяют ​данных методик необходимы ​for Prevention of ​C​болезнью сердца. Целесообразность применения амиодарона ​системы. Для урежения желудочкового ​

​экспертов. Кроме того, для адекватной оценки ​

​and Oral Anticoagulants ​

​I​

​рекомендациями) и сопутствующей ишемической ​

​отделов вегетативной нервной ​только на консенсусе ​With Unfractionated Heparin ​[]​соответствии с предыдущими ​симпатического и парасимпатического ​

​данная рекомендация основана ​

​of Enoxaparin Compared ​

​B​

​≥1,4 см в ​рефрактерность атрио-вентрикулярного узла, а также тонус ​контролируемых клинических исследований ​using Enoxaparin) Study Group. Safety and Efficacy ​I​ЛЖ (толщина стенки ЛЖ ​являются проводимость и ​терапия пероральными антикоагулянтами. Однако в отсутствие ​

​the ACE (Anticoagulation in Cardioversion ​

​[, ]​

​с выраженной гипертрофией ​время приступа ФП ​ФП, кроме тех, кому противопоказана длительная ​• Stellbrink C., Nixdorff U., Hofmann T., et al.; on Behalf of ​B​действия, особенно у пациентов ​желудочкового ритма во ​всем пациентам с ​

​Echocardiogr 2001; 14: 200–208.​

​I​

​относительно их аритмогенного ​Основными детерминантами частоты ​рекомендовать этот подход ​from atrial fibrillation. J Am Soc ​до дня операции.​флекаинид и пропафенон, однако существуют опасения ​

​частоты желудочкового ритма​

​эффективности и безопасности, чтобы можно было ​

​undergoing immediate cardioversion ​

​контроля ФП), лечение рекомендуется продолжать ​

​действие. Могут быть использованы ​Препараты, использующиеся для контроля ​недостаточно данных об ​therapy in patients ​антиаритмические препараты для ​чаще оказывает аритмогенное ​

​Примечания: * – Антикоагуляцию обычно продолжают ​желудочкового ритма​представляется обоснованной, в настоящее время ​echocardiography-guided low-molecular-weight heparin (enoxaparin) approach to antithrombotic ​У больных, получающих бета-адреноблокаторы (или другие пероральные ​гипертрофией ЛЖ соталол ​4.3.3. Медикаментозный контроль частоты ​ушка левого предсердия ​of a transesophageal ​
​[, ]​

​левого желудочка. У больных с ​ЧСС).​Хотя концепция окклюзии ​and cost benefit ​А​Больные с гипертрофией ​выраженных симптомов, связанных с высокой ​исследование PREVAIL.​• Murray R. D., Deitcher S. R., Shah A., et al. Potential clinical efficacy ​I​с осторожностью.​больных (в основном без ​во второе рандомизированное ​Treatment. Chest 2011; 139: 260–270.​бета-адреноблокаторы внутрь, если нет противопоказаний.​ИБС. У пациентов, принимающих дигоксин, дронедарон следует применять ​у изученного контингента ​продолжается набор пациентов ​Long-term Oral Anticoagulant ​сердце рекомендуется использовать ​ФВ <40%; у больных с ​ритма рационально использовать ​окончания исследования []. В настоящее время ​in Patients Receiving ​после операций на ​желудочка со снижением ​контроль частоты желудочкового ​частоты осложнений после ​

​After Stent Implantation ​Для профилактики ФП ​систолической дисфункцией левого ​показало, что менее строгий ​указывает на “эффект кривой обучения” в виде снижения ​Two Antithrombotic Regimens ​Источник​недостаточности; у больных с ​госпитализаций. Исследование RACE II ​в исследования и ​• Zhao H. – J., Zheng Z-T., Wang Z. – H., et al. “Triple Therapy” Rather Than “Triple Threat”. A Meta-analysis of the ​Уровень​проявления хронической сердечной ​отмечено снижение частоты ​после окончания набора ​2010; 170: 1433– 1441.​Класс​в анамнезе клинические ​желудочкового ритма было ​

​за состоянием пациентов ​fibrillation. Arch Intern Med ​Рекомендации​время либо имевших ​строгого контроля частоты ​(CAP) предназначен для наблюдения ​patients with atrial ​фибрилляции предсердий​

​с ФП/ТП; у больных, имеющих в настоящее ​группах. На фоне менее ​to PROTECT AF ​with warfarin, aspirin, and clopidogrel in ​и лечению послеоперационной ​ЧСС у больных ​сходными в двух ​

​хирурга. Регистр Continued Access ​with single, dual, or triple therapy ​ Таблица 61. Рекомендации по профилактике ​ФП/ТП; в качестве препарата, используемого для урежения ​качество жизни были ​периоде проведения исследования, отражая кривую обучения ​

​• Hansen M. L., Sørensen R., Clausen M. T., et al. Risk of bleeding ​табл. 61.​

​с постоянной формой ​и 43 – строгий контроль). Симптомы, нежелательные явления и ​развивались в начальном ​Fibrillation cohort study. Circulation 2012; 125: 2298–2307.​ФП представлены в ​применения у больных ​частоты желудочкового ритма ​в основной группе ​the Swedish Atrial ​и лечению послеоперационной ​быть рекомендован для ​(38 – менее строгий контроль ​осложнений. Многие нежелательные явления ​fibrillation: A report from ​

​Рекомендации по профилактике ​отменен. Дронедарон не может ​у 81 пациента ​основной группе, главным образом, за счет перипроцедурных ​patients with atrial ​(раздел 4.1).​рецидива ФП, дронедарон должен быть ​точка была достигнута ​была выше в ​of warfarin in ​предосторожности, касающиеся использования антикоагулянтов ​

​легких. В случае возникновения ​физической нагрузке []. Первичная комбинированная конечная ​

​уступала группе, получавшей пероральный антикгаогулянт. Частота нежелательных явлений ​• Friberg L., Rosenqvist M., Lip G. Net clinical benefit ​

​соблюдать стандартные меры ​тщательным контролем ЭКГ, функции печени и ​увеличение при умеренной ​левого предсердия не ​non-valvular atrial fibrillation. Circulation 2012: 126: 860–865.​[]. Перед кардиоверсией следует ​должен назначаться под ​и ее адекватное ​системных эмболий) группа окклюзии ушка ​for thromboprophylaxis in ​более 48 ч ​препаратов. При этом дронедарон ​<80 в минуту ​эффективности (сумма случаев инсульта, сердечно-сосудистой смерти и ​aid decision making ​обоснована, если ФП сохраняется ​использования других антиаритмических ​контроля – ЧСС в покое ​дальнейшем монотерапию АСК. Согласно основному показателю ​CHADS-VASc and HAS-BLED scores to ​антагонистами витамина К ​сердца при невозможности ​в покое <110 в минуту, а более жесткого ​месяцев и в ​• Lane D. A., Lip G. Y.H. Use of the ​

​операций на сердце. Антикоагуляция гепарином или ​без структурных заболеваний ​ритма была ЧСС ​в течение 6 ​2012: 5: 312–318.​риска инсульта после ​ритма у больных ​контроля частоты желудочкового ​дней после процедуры, а затем – двойную антитромбоцитарную терапию ​fibrillation. Circ Arrhythm Electrophysiol ​было отмечено увеличение ​для контроля синусового ​рандомизированных пациентов []. Критерием менее строгого ​в течение 45 ​patients with atrial ​

​В ряде исследований ​нашли. Дронедарон может применяться ​ЧСС у 614 ​предсердия, получали пероральный антикоагулянт ​mortality in anticoagulated ​с послеоперационной ФП, перечислены в табл. 27.​(PALLAS) своего подтверждения не ​менее строгим контролем ​окклюзии ушка левого ​bleeding, cardiovascular events and ​Plug (St. Jude Medical, St Paul, MN, USA), но их оценка ​ЧСС у больных ​результатов исследования ATHENA, в последующих исследованиях ​

​имел преимуществ перед ​(МНО 2–3; контрольная группа; n=244) []. Пациенты, рандомизированные в группу ​score to major ​Препараты, применяемые для контроля ​(ишемическая болезнь сердца, гипертрофия миокарда, сердечная недостаточность), сложившиеся на основании ​желудочкового ритма не ​пациентов, которым либо выполняли ​HAS-BLED bleeding risk ​высоком адренергическом тонусе.​структурных заболеваний сердца ​антагонистом витамина К ​Left Atrial Appendage ​в ушко левого ​выполнения чрескожной окклюзии ​с сохраняющимся риском ​предсердия. Риски хирургического удаления ​или наблюдательных исследованиях, выполненных на различных ​окклюзии ушка левого ​образовываться тромбы. Это указывает на ​с ФП являются ​у пациентов с ​в клинической практике ​Результаты окклюзии ушка ​в пользу контроля ​пожизненную терапию пероральными ​разрешения тромбоза ушка ​личный опыт экспертов ​или его ушке ​спланированных клинических исследований.​Однако, для окончательного определения ​кардиоверсию в исследованиях ​на фоне продолжающейся ​У больных, получающих дабигатрана этексилат ​3-х недельное предварительное ​и на фоне ​RE-LY, продемонстрировали крайне редкое ​следует.​определениях с интервалом ​подбора дозы антагониста ​и продолжают пожизненно. Начатое лечение с ​нефракционированного или подкожным ​

​48 часов, кардиоверсию можно выполнить ​наличии факторов риска ​недель после кардиоверсии ​и стабильной гемодинамикой; значение кардиоверсии под ​C​сохраняется тромб, можно рассмотреть вопрос ​риска).​растворение тромба, следует провести кардиоверсию ​риска).​растворение тромба, следует провести кардиоверсию ​IIa​факторами риска инсульта ​I​для лечения венозных ​кровотечений, при отсутствии почечной ​2,0–3,0 и затем ​эхокардиографии выявлен тромб, в течение по ​недель после кардиоверсии.​антагонисты витамина К ​по результатам чреспищеводной ​B​предварительно созданного терапевтического ​исключение наличия тромба ​I​У больных с ​недели после плановой ​Если длительность приступа ​К (варфарином) с целевым МНО ​введение нефракционированного или ​Пациентам с длительностью ​недели (также как и ​ФП составляет ≥48 часов или ​в дозах, применяемых для лечения ​с ФП нарушена ​синусового ритма (электрическая или пероральная/в/в лекарственная кардиоверсия).​2–3 или дабигатран ​

​ФП ≥48 часов или ​

​Рекомендации​синусового ритма после ​его ушка (так называемое “оглушение предсердий”). При наличии факторов ​К следует продолжать ​мере 3-х недель до ​или её длительность ​Хорошо известно, что у больных, подвергнутых кардиоверсии, повышается риск тромбоэмболических ​ФП. Поэтому рекомендации по ​

​ретроспективно у большого ​IIa​

​с ФП, находящихся на гемодиализе. В этой ситуации ​

​IIa​

​НОАК, то рекомендуется использовать ​

​Если у больных ​

​и хронической болезнью ​почек, учитывая особенности фармакокинетики ​C​терапии у больных ​C​кровотечений возрастает при ​Хроническая болезнь почек ​и хронической болезнью ​

​Клиренс креатинина <15 мл/мин​

​плазмы ≥1,5 мг/дл (2,5 мг х ​

​день)​

​2 раза в ​день)​Клиренс креатинина ≥15 мл/мин​Ривароксабан​

​хронической болезнью почек ​

​клиренса креатинина ниже ​

4.2. Контроль частоты сердечных сокращений и ритма сердца

​и менее существенно ​при длительном приеме ​среднюю степень выраженности ​больных с умеренным ​

​применения антагонистов витамина ​осложнений у больных ​болезнью почек​следует рассмотреть возможность ​осложнений высокий, а риск повторных ​

​(варфарин), прием НОАК может ​Доказательная база в ​

​или концентрат протромбинового ​частоту неблагоприятных исходов. Поскольку антидотов к ​К1, однако он действует ​приема пероральных антикоагулянтов, очень ограничены (табл. 29). Если геморрагический инсульт ​Среди всех больных ​новых пероральных антикоагулянтов ​

​пациентов с активным ​или магнитно-резонансной томографии, частота немого инсульта ​всего имеет эмболическое ​
​средней тяжести – через 6 дней, а при больших ​как можно раньше, сразу же в ​используется следующий подход ​терапии после перенесенного ​

​противопоказано. В качестве альтернативного ​

​– АЧТВ (для дабигатрана этексилата) или протромбинового времени ​

​проведена ранее 48 ​

​тканевым активатором плазминогенав ​

​IIb​или системная тромбоэмболия, стоит рассмотреть целесообразность ​с ФП на ​раннего начала лечения ​Если у больного ​Если ишемический инсульт ​после инсульта. При наличии внутричерепного ​При отсутствии внутричерепного ​кровоизлияние в головной ​инсультом или ТИА ​Рекомендации​

​церебрального инфаркта или ​

​не следует. У пациентов с ​

​мозга для исключения ​

​антикоагулянтной терапии необходимо ​инфаркта мозга.​тромбоэмболией. Однако антикоагуляция в ​больных изучена недостаточно. В течение первых ​4.1.6.6. Острый ишемический инсульт​Соображения об использовании ​продолжающихся исследований представления ​блокаторы H-гистаминовых рецепторов или ​

​и особенно трех ​

​рекомендуется имплантировать голометаллические ​

​пользы и риска ​

​антитромботической терапии составляет ​стента и обстоятельств, при которых выполнялось ​в дозе 75–100 мг/сут, клопидогрела в дозе ​4.1.6.5. Стентирование коронарных артерий​в отношении профилактики ​событий у больных ​

​мг 2 раз ​

​с варфарином, в том числе ​

​миокарда (по сравнению с ​Если планируется использование ​и он сопряжен ​месяцев, а иногда и ​

​вмешательств, можно рассмотреть возможность ​

​С​

​кислотой в дозе ​

​чрескожных коронарных вмешательств, на протяжении 12 ​Класс​с фибрилляцией предсердий ​с ФП.​двойной антитромбоцитарной терапией ​ФП и острым ​с небольшой дозой ​многокомпонентной антитромботической терапии ​совокупные клинические результаты ​этексилата сопровождается небольшим ​IIa​лечение антагонистами витамина ​ФП и острым ​IIb​

​кислотой в дозу ​типа стента) может быть рекомендована ​и острым коронарным ​возможность монотерапии антагонистом ​HAS-BLED >3) по прошествии 1 ​коронарным синдромом с ​насоса.​75–100 мг/сут. Во всех случаях ​комбинацией антагонистом витамина ​ближайших 1–6 месяцев (в зависимости от ​синдромом, применение “тройной антитромботической терапии” (антагонист витамина К ​IIa​острым коронарным синдромом ​Класс​коронарных артерий у ​повышенным риском кровотечений.​ацетилсалициловой кислотой или ​миокарда у больных ​до нижнего предела ​с клопидогрелом и/или малыми дозами ​(2,0–3,0).​не прерывать антитромботическое ​У пациентов с ​использование ингибиторов протонного ​75–100 мг/сут вплоть до ​пероральными антикоагулянтами или ​месяцев для выделяющих ​в случае имплантации ​“тройной антитромботической терапии” (антагонист витамина К ​перед голометаллическими.​и стабильной ИБС ​Класс​стентировании коронарных артерий ​быть ограничена только ​и антитромбоцитарного препарата, предпочтительнее антагониста витамина ​Для больных, которым был имплантирован ​при коронарном стентировании ​12 месяцев после ​году []. Следует учитывать, что отдельные предложенные ​применению новых пероральных ​мнение экспертов. Не вызывает сомнения, лишь тот факт, что в любом ​синдром, не проводилось. Также не известно, должны ли различаться ​ацетилсалициловая кислота или ​больных можно ограничиться ​К с ацетилсалициловой ​коронарные вмешательства, эффективность “двойной антитромботическая терапии” (сочетание антагониста витамина ​Кроме того, в последнее время ​К с новыми ​применения в составе ​день); поддерживать более низкие ​ее проведения. С этой целью ​риск крупных кровотечений. Поэтому следует стремиться ​антикоагулянтов и двойной ​мало изучена.​коронарных тромбозов с ​2,0–2,5). При более низком ​ацетилсалициловой кислоты, при этом риск ​риском кровотечений польза ​К при целевом ​В целом известно, что по эффективности ​атеросклероза с другой. Это предполагает обязательное ​ФП, перенесших острый коронарный ​ацетилсалициловой кислоты в ​синдром (как с подъемом, так и без ​К), либо до прекращения ​тест анти-Ха активности для ​некоторых лабораторных показателей, отражающих состояние свертывающей ​приеме антагонистов витамина ​коронарного вмешательства их ​лечению острого коронарного ​на постоянном приема ​

​с подъемом сегмента ​введение антикоагулянтов (бивалирудина, нефракционированного гепарина, фондапаринукса или эноксапарина).​раньше получить нагрузочную ​синдромами еще больше ​

​антикоагулянтов и антитромбоцитарных ​

​проведении антитромботического лечения, как в ранние, так и в ​

​4.1.6.4. Острый коронарный синдром ​

​совокупное клиническое преимущество ​

​недостоверного возрастания риска ​

​ИБС ни один ​ИБС.​

​больных с ФП, имеющих стабильную ИБС. Поэтому НОАК могут ​

​IIa​с ФП и ​

​назад)​месяцев назад; больные после плановой ​

​с фибрилляцией предсердий ​при стабильных проявлениях ​клинические рекомендации по ​у этой категории ​

​варфарином), сохраняется “чистый клинический выигрыш” по сравнению с ​болезнью сердца. Даже для дабигатрана ​(в виде монотерапии) перед антагонистами витамина ​

​анамнезе инфаркта миокарда. Однако при этом ​клинические исследования), не выявил различий ​

​осложнений в коронарном ​подобного сочетания антитромботических ​

​ишемической болезнью сердца ​использовать пероральные антикоагулянты.​артерий сумма баллов ​через 1 год ​

​у больных с ​болезни сердца (стабильная или острый ​ФП, необходимо учитывать, как минимум 4–5 ключевых факторов: риск тромбоэмболических осложнений ​терапии. При выборе оптимальной ​не является редкостью ​1 месяца назад; больные после плановой ​сердца (больные со стабильной ​≥48 часов​

​Не показан​

​≥24 часов​≥24 часов​

​Клиренс креатинина 50–80 мл/мин​≥48 часов​Высокий​Апиксабан​ Таблица 24. Рекомендации по периоду ​ХБП период отмены ​

​почек и низком ​

​антикоагулянта зависит от ​при инвазивных вмешательствах ​

​в клинических исследованиях ​для дабигатрана, или протромбиновое время ​в прекращении антикоагулянтного ​

​невозможно, риск кровотечений значительно ​

​должны быть отменены, и следует по ​терапевтического диапазона и ​вмешательств (экстрация зубов, процедуры на каналах ​

​на фоне повышенного ​может быть достаточно ​снижение МНО. Если в качестве ​составляет 36–42 часа, то его следует ​или низкомолекулярного гепарина.​у больных высокого ​в адекватном гемостазе.​возможность возобновления приема ​(применить “терапию моста”).​

​временного прекращения использования ​высокого риска тромбоэмболических ​

​C​на срок до ​или диагностической процедуре, сопряжённой с риском ​

​нет механических протезов ​

​Рекомендации​системных тромбоэмболий, которые могут возникнуть ​о необходимости “терапии моста” (перехода сантагонистов витамина ​плановые операции только ​не требуется, поскольку они имеют ​ФП, имеющих высокий риск ​(возраст, функция почек, наличие кровотечений в ​приема пероральных антикоагулянтов ​

​К или НПОАК, перед операцией или ​в соответствии с ​

​ФП [] и зависит от ​тромбопрофилактики обычно не ​

​больных с пароксизмальной ​

​Не оценивалось​

​верхней границы нормы ​

​кровотечения или тромбоза ​

​значении границ, отражающих повышенный риск ​Не может применяться​>200 нм/мл или > 65 сек на ​плазме крови: повышенный риск кровотечений​время (АЧТВ)​(МНО)​Не может применяться​16–24 часа после ​

​приема​

​2 часа после ​

​Дабигатран​

​фоне приема НПОАК.​время не может ​осложнений, при которой выполнение ​не существует данных ​хромогеновый тест, соответственно), однако не могут ​

​прямого ингибитора тромбина ​

​и апиксабана не ​

​оценки присутствия в ​

​раза, это свидетельствует о ​этексилата. Если через 12–24 часа после ​НПОАК. Активированное частичное тромбопластиновое ​представлены изменения наиболее ​свертываемости крови на ​др.) может потребоваться количественная ​показателей, отражающие состояние свертывающей ​новых пероральных антикоагулянтов​компетентным врачом, а приборы для ​пройти предварительное обучение ​портативных анализаторов считается ​препарата (более 20 мг ​0,5–2,0 мг​3–4 мг​3–4 мг​3–4 мг​GG​

​варфарина в зависимости ​

​пациентов с высоким ​

​характеризуется низкой эффективностью ​

​(сентябрь 2010 года, дополнение в августе ​европейской популяции, и они могут ​оказывают влияние на ​витамин К эпоксид ​носительства полиморфизмов гена ​системных тромбоэмболий не ​инсульта при МНО ​у пожилых пациентов ​это происходит в ​

​данный показатель может ​

​человека. Кроме того, антагонисты витамина К ​

​проблем, возникающих при лечении ​

​2,0–3,0. При этом диапазоне ​и системных тромбоэмболий ​уровень антикоагуляции при ​свертываемости крови при ​пероральных антикоагулянтов.​с клопидогрелом и ​А В​должна рассматриваться как ​приеме антагонистов витамина ​пероральных антикоагулянтов, так и антитромбоцитарной ​≥3 указывает на ​А​Источник​терапии у больных ​с ФП представлены ​назначения антикоагулянтов [].​с “истинно низким риском”, поэтому все пациенты ​[, ] шкала CHADS-VASc позволяла выявить ​

​с ФП, за исключением лиц ​

​большей базы данных, где скорректированное совокупное ​

​снижение риска инсульта, что перевешивает небольшой ​

​то, что у лиц ​соавт. [], у больных с ​[].​возможности использования шкал ​на догадки) и, что более важно, заставляет их задуматься ​использоваться для отказа ​подхода, регулярного наблюдения и ​лиц, принимавших варфарин [].​кровотечений. Следует отметить, что частота внутричерепных ​для снижения риска ​

​или менее практичную ​

​Современные клинические рекомендации ​

​шкал оценки риска ​

​взвешенными факторами риска ​До недавнего времени ​упасть более 300 ​при лечении ацетилсалициловой ​существенно меньше пользы ​увеличивается при МНО, превышающем 3,5–4,0, в то время ​следствием снижения интенсивности ​

​лечение антагонистами витамина ​

​терапии с высоким ​

​осложнений необходимо оценить ​

​антикоагулянта следует руководствоваться ​необходимо улучшать качество ​витамина К эффективна ​осложнений, возможность безопасно поддерживать ​шкале CHADS-VASс (табл. 10).​антитромботической терапии определяются ​тромбоэмболий, а не на ​Рекомендации по антитромботической ​Основные рекомендации по ​терапии могут быть ​• Данных для того, чтобы рекомендовать один ​тромбина (дабигатрана этексилат), либо перорального ингибитора ​антикоагулянтам у большинства ​антикоагулянтами.​риска кровотечений. Большое количество баллов ​осторожность при назначении ​и, что не менее ​превосходя) таким шкалам, как CHADS, в выявлении пациентов ​• Шкала CHADS-VASc позволяет лучше ​клопидогрелом) для профилактики инсульта ​(ацетилсалициловой кислоты плюс ​приема ацетилсалициловой кислоты ​• Эффективность ацетилсалициловой кислоты ​регулярно пересматриваться.​[, ]​же критериям, что и у ​C​больных с трепетанием ​не менее 2,5, аортального – не менее 2,0.​зависит от типа ​

​ФП и механическими ​

​[, ]​

​инсульта; в этих случаях ​

​<65 лет с ​Xa (например, ривароксабан или апиксабан).​(варфарин) в подобранной дозе ​

​оценки риска кровотечения ​А​• прямой ингибитор тромбина ​пероральными антикоагулянтами при ​В​изолированной ФП), что соответствует низкому ​[, , ]​инсульта при неклапанной ​данного пациента​Выбор антитромботической терапии ​изолированной ФП), или при наличии ​профилактики тромбоэмболических осложнений ​Источник​

​больных с фибрилляцией ​

​Сокращения: АЧТВ = активированное частичное тромбопластиновое ​и протезы клапанов.​или антитромбоцитарной терапии ​антикоагулянты или не ​Рисунок 4. Выбор антикоагулянта.​

​и требуется настороженность, наблюдение за состоянием ​результатов клинических исследований ​терапии и лечение ​возможность перевода пациента ​соответствующих исследованиях не ​

​инсульта, при развитии ишемического ​дозе 150 мг ​у получающих ривароксабан ​

​инсульта на фоне ​больных нет необходимости ​или периферических артерий ​увеличению частоты серьезных ​ацетилсалициловой кислотой и ​на фоне приема ​5 мг 2 ​у пациентов с ​подобного подхода недостаточно, поскольку результаты сравнения ​вопрос о назначении ​частой выявляемости инфаркта ​больных с ФП), ограничены.​исследованиях подобное сочетание ​исследовании RE-LY есть данные ​при стабильном состоянии ​

​ацетилсалициловая кислота плюс ​Рекомендациях Европейского кардиологического ​острым коронарным синдромом ​пользу (уменьшают смертность и ​ФП и риском ​в случае сочетания ​синдром и/или возникла необходимость ​как кратковременная отмена ​сериях клинических наблюдений, дает основания полагать, что надлежащее лечение ​теоретически может быть ​катетерной аблации на ​Примечания:​

​Лабильное МНО​S​Число баллов​в экспериментах на ​ривароксабана и дабигатрана ​протромбинового комплекса (Cofact®, Sanquin Blood Supply, Амстердам, Нидерланды) здоровым и относительно ​полувыведения этих лекарственных ​препараты не имеют ​Xa лучше всего ​можно применять для ​время (АЧТВ), особенно в случае ​использовать тесты, непосредственно отражающие ингибирование ​действия (а не его ​тестов (в отличие от ​одновременном использовании ингибитора ​недостаточностью (клиренс креатинина 30–49 мл/мин) 2–3 раза в ​(клиренс креатинина ≥80 мл/мин) или легкой почечной ​почками, особенно дабигатрана этексилат. Поэтому при использовании ​одной дозы пациент ​и аккуратный прием ​

​дабигатрана этексилат одновременно ​инъекции или за ​на дабигатрана этексилат​антикоагулянты через 12 ​дня до отмены ​дня до отмены ​измерять через 2 ​К (дабигатрана этексилат может ​витамина К; когда МНО станет ​Особенности​введения низкомолекулярного гепарина.​При переходе с ​проявлять у больных ​прием НПОАК может ​осуществлен одномоментно: в соответствующее время ​значения МНО (2,0–3,0) как минимум при ​течение первого месяца ​последнего приема НПОАК ​точки зрения чтобы: а) изменение МНО осуществлялось ​(особенно блокаторы Ха ​терапевтического диапазона МНО, НПОАК принимаются одновременно ​витамина К может ​НПОАК.​день; при МНО более ​варфарина и нарастающий ​экспертов, и у каждого ​МНО стане ниже ​геморрагических осложнений.​приема одного перорального ​от риска кровотечений.​по шкале CHADS-VASc ≥2 все три ​сутки) показали положительное совокупное ​

​обе дозы дабигатрана ​об исходах в ​о частоте инсульта ​

​у пациентов с ​Совокупное клиническое преимущество ​взаимодействия. Больные с тяжелой ​врачи первичного звена. Ни у одного ​у очень пожилых ​пациентов [-], за исключением лиц ​данные об экономической ​дозе 110 мг ​предполагает наличие выраженных ​сравнительных исследований и ​препаратов настоятельно рекомендуется ​с неклапанной ФП, согласно проведенным на ​НПОАК рассматриваются как ​К, обладая при этом ​4.1.2.3.3. Практические соображения​этексилата в дозе ​сопряжено с более ​раза/сут имеет преимущество ​в дозе 150 ​дозе 150 мг ​• Преимущество перед варфарином ​мг 2 раза/сут превосходят варфарин, а эффективность дабигатрана ​отношении снижения совокупной ​

​дабигатрана этексилатом (средний балл по ​риск инсульта оказался ​с новыми пероральными ​[, , ]​этексилата и ниже ​Новые пероральные антикоагулянты ​недостаточностью 2–3 раза в ​креатинина на фоне ​

​[, ]​

​шкале HAS-BLED ≥3);​2 раза в ​доза 5 мг ​апиксабана отмечается меньшая ​светрывания крови, а также геморрагического ​значимого митрального стеноза ​тромбоэмболий у больных ​[, ]​шкале HAS-BLED ≥3);​15 мг ежедневно. Доза 15 мг ​крупных кровотечений В ​варфарином при применении ​3 мес, не инвалидизирующего инсульта ​сердца, тяжелой почечной недостаточности ​дополнительными факторами риска ​как альтернативный варфарину ​(клиренс креатинина 30–49 мл/мин).​

​взаимодействие (например, верапамила, амиодарона);​

​мг 2 раза ​в день сравнима ​ишемического, так и геморрагического ​учитывать, что доза 150 ​

​по эффективности с ​артериальных тромболий при ​

​дозы 110 мг ​

​поражения в предшествующие ​

​снижением образования факторов ​

​при условии отсутствия ​

​профилактики инсульта и ​А​• прямой ингибитор тромбина ​К в подобранной ​[, , , ]​(дабигатран); или​терапевтического уровня антикоагуляции, побочных эффектов антагонистов ​Если пациенту с ​внутричерепных кровотечений и, как минимум, сопоставимы с варварином ​

​варфарином апиксабан, дабигатрана этексилат и ​

​Рекомендации​

​новых пероральных антикоагулянтов ​анамнезе, а также недавнего ​дополнительными ФР этих ​с варфарином следует ​событий в группе ​раза/сут по сравнению ​или нежеланием принимать ​

​Исследование AVERROES, проводимое у больных ​

​тяжёлой почечной недостаточностью, у которых преимущества ​

​целом. Исключением оказались пациенты ​

​При анализе первичной ​варфарином в отношении ​желудочно-кишечного тракта оказалась ​группах апиксабана и ​

​Апиксабан обнаружил преимущества ​

​не было: 0,97 и 1,05% в год, соответственно (ОР 0,92; р=0,42). Достоверных различий по ​

​По частоте ишемического ​

​в группе апиксабана: 0,24 против 0,47% в год, соответственно (ОР 0,51; р<0,001). Частота важнейшей вторичной ​точки эффективности за ​среднее время нахождения ​прошлом опыт приёма ​кровотечения.​частоту любого инсульта ​

​раза/сут. Целевое значение МНО ​

​Апиксабан назначался в ​

​дозе, превышающей 165 мг/сут, или комбинацию ацетилсалициловой ​

​умеренным или тяжелым ​фракции выброса ЛЖ ​перечисленных ФР: возраст не менее ​у больных ФП ​в рандомизированном, двойном слепом исследовании ​угрожающих жизни кровотечений ​производитель препарата рекомендует ​полагать, что его можно ​

​почечной недостаточностью). У ривароксабана нет ​

​целью профилактики инсульта ​

​терапия прекращена и ​и антитромбоцитарных препаратов ​ривароксабана представлены в ​и смертельных кровотечений. Однако в группе ​инсульта и артериальной ​функцией почек и ​отличий от основных ​отмечались в группе ​

​и составила 14,9 и 14,5% в год, соответственно (ОР=1,03; р=0,44). Частота больших кровотечений ​

​пациенто/лет, соответственно; р=0,58).​

​частоты ишемического инсульта ​тенденцию к снижению ​анализов “на лечении” было продемонстрировано преимущество ​

​и варфарина составила ​

​также было отмечено ​

​для эквивалентности <0,001), что совпадало с ​

​и артериальных тромбоэмболий ​протокола. При этом были ​тромбоэмболии у всех ​Кроме того, был выполнен ряд ​для преимущества в ​и артериальных тромбоэмболий ​диапазона в группе ​имели 62,4% больных, а инсульт/транзиторную ишемическую атаку ​составила 590 дней, а медиана периода ​и имеющих клиническое ​Первичной конечной точкой ​раз/сут или 15 ​группу варфарина с ​ближайшие 3 сут, а также больных ​анамнезе, перенесших инвалидизирующий инсульт ​10%. В исследование не ​≤35%, артериальной гипертонии, возраста старше 75 ​с варфарином. Критериями включения в ​профилактики инсульта и ​к основному исследованию ​Среди больных, вошедших в исследование ​дней позволяют рассматривать ​частоте обнаружения тромбоза ​найден в 1,8/1,2/1,1% случаев, а частота инсульта ​непосредственно перед кардиоверсией ​кардиоверсии, в группах дабигатран-110/дабигатран-150/варфарин по 647/672/664 процедур, соответственно []. Длительность приёма антикоагулянта ​исследования RE-LY [, , ].​границах терапевтического диапазона), а также суммы ​варфарина до включения ​большим защитным эффектом ​на 33% и снижение общей ​Мета-анализ 7-ми исследований дабигатрана ​у пациентов, получавших дабигатран. При этом показатели ​поводом для проведения ​дабигатрана этексилата <0,001).​этексилат чаще встречалась ​В течение двух ​74% в группе дабигатрана-150. Вместе с тем, в группе дабигатрана-150 отмечено наибольшее ​= 0, 31; р дабигатран-110 против дабигатрана-150 = 0,04). При этом ОР ​

​было меньше в ​=0,21; р дабигатран-150 против варфарина ​сердечно-сосудистых причин в ​в группе дабигатрана-150 и составила ​существенно ниже, чем у больных, получавших варфарин: дабигатран-110/дабигатран-150/варфарин – 0,1% в год/0,12% в год/0,38% в год, что соответствует снижению ​ниже, чем в группе ​182 пациентов (1,53% в год) в группе дабигатрана-110 против 199 ​Дабигатрана этексилат в ​частоты ишемического или ​пациентов (1,69% в год) в группе варфарина ​

​в отношении снижения ​терапии) в группе варфарина ​Средняя сумма баллов ​эффективности была суммарная ​“ослеплена”, лечение варфарином проводилось ​доз дабигатрана этексилата ​с клиренсом креатинина ​сердца, в первые две ​

​сахарного диабета, артериальной гипертонии или ​в предшествующие 6 ​следующих ФР: инсульт, ТИА или артериальная ​инсульта и артериальных ​Дабигатрана этексилат был ​% отмены препарата на ​причин​0,81 (1,27, 0,94–1,71; p=0,12)​1,51 (1,50, 1,19–1,89; p<0,001)​

​—​0,5 (0,67; 0,47–0,93; p=0,02)​3,6 (p=0,58)​0,26 (0,59; 0,37–0,93; p=0,024)​1,34 (0,94; 0,75–1,17; p=0,581)​меньшей эффективности, р=0,01 для большей ​меньшей эффективности <0,001)​(ОР, 95% ДИ; значение р)​(n = 9081)​(n = 6022)​Дабигатран 110​Мужчины,%​

​Исходные характеристики пациентов​

​Варфарин в подобранной ​раза в сутки)​Варфарин в подобранной ​Рандомизированное, двойное слепое​назначении препарата натощак, поэтому его следует ​с почечной или ​и снижается у ​2,5 мг 2 ​110 мг 2 ​20 мг ежедневно​2/3 через печень, 1/3 через почки​12–17​Биодоступность,%​тромбина​Ривароксабан (ROCKET-AF) []​в сравнении с ​выбрать оптимальный антикоагулянт ​и артериальных тромбоэмболий, преимущество в безопасности ​исследованиях новых пероральных ​два прямых ингибитора ​(артериальных) тромбоэмболий у больных ​рекомендаций (лето 2013 года) опубликованы результаты трёх ​

​Не влияет​До – 50%​(фармакокинетические предположения)​+ 15–20%​

​Данных нет​До + 160%​+ 70 = 100%​Минимальный эффект (использовать с острожностью ​+ 50%​Минимальный эффект (использовать с острожностью ​при клиренсе креатинина ​Не влияет​+ 18%​Препарат​лекарственными препаратами представлены ​врач должен учитывать ​12 часов​Не влияет​Всасываемость с блокаторами ​Рекомендуется прием вместе ​Выведение почками (% от всосавшейся дозы)​

​Почти 100% с пищей​Ривароксабан​

​(табл. 13).​его концентрации в ​препараты с пищей ​

​пищевыми продуктами и ​препаратов, некоторые из которых ​показаниях к его ​

​больному с ФП, необходимо оценить соотношение ​полувыведения (в среднем около ​

​и пищевыми продуктами, лучшее соотношение эффективности ​преимуществ (предсказуемый антикоагулянтный эффект ​К для профилактики ​

​крупном клиническом исследовании ​активность одного этапа ​свертывания крови (такие как апиксабан, бетриксабан, ривароксабан и эдоксабан) []. В отличие от ​при ФП делятся ​Другие антитромбоцитарные препараты, такие как индобуфен ​антикоагуляции (МНО 3,0–3,5), чем добавлять антитромбоцитарный ​ФП, перенесшего ишемический инсульт ​профилактике ишемического инсульта ​Другие сочетания антитромботических ​одинаковым, особенно у пожилых ​ацетилсалициловой кислоты) необходимо оценить риск ​IIa​риска кровотечений) как вариант профилактики ​в суточной дозе ​[, ]​IIa​75 мг ежедневно ​К, так и новые ​Уровень​профилактики тромбоэмболических осложнений ​у больных с ​не смертельных инфарктов ​приводит к снижению ​использовании ацетилсалициловой кислоты ​кислоты с клопидогрелом, например, из-за чрезмерного риска ​кислотой должна ограничиваться ​больных, которые отказываются принимать ​с клопидогрелом или ​антикоагулянтов, особенно у пожилых ​кровоизлияния на фоне ​больных с ФП ​и высоким риском ​невозможна, однако комбинация двух ​комбинации с клопидогрелом ​“А”: половина из них, по мнению лечащих ​частота крупных кровотечений ​кислотой (95% ДИ 0,81–0,98; р=0,01). При этом снижение ​при лечении комбинацией ​комбинация двух антиагрегантов ​40%; 95% ДИ 18–56%). При этом частота ​комбинацию клопидогрела и ​(0,2% в год) [].​в группах варфарина, применяемого под контролем ​группой варфарина было ​было []. Эти результаты согласуются ​кровотечений (снижение ОР составило ​мг в отношении ​

4.3. Длительная терапия

​антагонисты витамина К ​

​ацетилсалициловой кислотой в ​недостоверным увеличением риска ​в группе ацетилсалициловой ​

​(Japan Atrial Fibrillation ​

​не было получено ​

​при ФП, отражает положительное воздействие ​ацетилсалициловой кислоты, сопоставимо с эффективностью ​

​к терапии ацетилсалициловой ​

​в дозе 75 ​или повторного инсульта. Кроме того, исследование SPAF-I было прекращено ​на 8%). Кроме того, ацетилсалициловая кислота оказался ​

​витамина К) и составило 94%, а у пациентов ​исследовании оказались неоднородными. Существенное снижение ОР ​ацетилсалициловой кислотой в ​1300 мг/сут), однако их результаты ​22% (95% ДИ от –6% до –35%).​кислоту снизился на ​сопровождалась снижением риска ​на 19% (95% ДИ от –1% до –35%). Абсолютное снижение риска ​сравнивали с плацебо ​изучена в восьми ​Эффективность антитромбоцитарных препаратов, среди которых наиболее ​витамина К следует ​рассматривать у больных ​ФП наиболее хорошо ​препаратов кумаринового ряда. Назначение любого антагониста ​эффект при длительном ​(варфарин, аценокумарол), которые по сравнению ​контролем. Риск внутричерепных кровотечений ​не достижения терапевтических ​К, инсульт во многих ​сопоставимым при проведении ​снижению риска на ​этой группы у ​инсульта и системных ​больных с ФП.​препаратов.​сложной []. Следует также помнить, что функция почек ​

​риском смерти, коронарных событий и ​Больные с ФП ​точно оценить риск ​тромбоэмболические осложнения [, , ]. Среди пациентов с ​пациентов с ФП ​Сокращения: ДИ – доверительный интервал; ТИА – транзиторная ишемическая атака.​

​системной эмболии. Многофакторный анализ основан ​

​Примечание: несмотря на то, что ТИА сами ​

​1,19 (1,13–1,26)​

​Артериальная гипертония​

​• Заболевание периферических артерий​

​1,49 (1,33–1,67)​

​1,17 (1,11–1,22)​

​≥75​

​Многофакторное отношение рисков ​

​ Таблица 11. Факторы риска развития ​

​назначении антикоагулянтов, если они четко ​

​не рекомендуется. Таким образом, больные с единственным ​таких пациентов (возраст менее 65 ​соответствия критерию “возраст менее 65 ​фракцией выброса, так и случаям ​

​(т. е. сердечной недостаточности со ​

​не считается общепринятым ​

​не рассматривался как ​распространенные факторы риска ​указанных ФР оценивается ​пол, возраст 65–74 года и ​дисфункция ЛЖ, характеризующаяся снижением фракции ​значимыми” (ранее их называли ​

​в группу высокого ​задачи настоящих Рекомендаций, наличие митрального стеноза ​

​≥75 лет. Каждый “большой” фактор оценивается в ​

​категории: “большие” и “клинически значимые не ​др.​в современных когортных ​

​Примечания: a – прежде всего митральный ​

​6,7%​

​Частота инсульта,% в годc​Максимальное значение​Сахарный диабет​

​Фактор риска​

​Женский пол;​

​умеренная или выраженная ​большие” факторы риска​больных с ФП ​

​с ФП без ​

​риска возникновения инсульта ​

​В 2010 году ​

​0 по шкале ​возрасте ≥75 лет [, , ]. В итоге многих ​предсказательную способность шкалы ​

​не были систематически ​два десятилетия назад. В эти исследования ​ФР, выявленных в первых ​является простой [], большинство специалистов в ​ФР (а не уменьшать ​усилия на поиске ​рекомендуется уделять особое ​предсказательную ценность в ​Риск инсульта представляет ​

​инсульта у амбулаторных ​5 и 6 ​рассчитывали на основании ​12,5 (8,2–17,5)​1,9 (1,2–3,0)​без поражения клапанов ​4.1.1. Стратификация риска инсульта ​

​с наличием ФП ​

​связан с наличием ​

​клинических исследованиях.​

​пациентов одновременно повышена ​

​клубочковой фильтрации <45 мл/мин. Таким образом, наличие хронической почечной ​При недавно проведенном ​

​в 1,6 раза (95% доверительный интервал (ДИ) 1,3–1,9). Данные популяционных и ​

​эхокардиографии, является независимым фактором ​

​ФП ухудшается при ​

​всех) исследований []. Вместе с тем, диагноз стенокардии не ​

​инсульта. Увеличение риска развития ​

​недостаточности с сохранной ​

​ЛЖ. Высокий риск тромбоэмболий ​

​сердечной недостаточности не ​

​риск инсульта и ​

​современных (уровень АД>160/95 мм рт. ст. при отсутствии гипотензивной ​

​ФП.​

​витамина К в ​

​кислоты в профилактике ​

​приёма антагонистов витамина ​

​начинает увеличиваться после ​

​контроля.​

​частота инсульта снижается. Кроме того, улучшились возможности мониторирования ​

​По некоторым данным ​

​или при появлении ​

​составляет всего 1,3% на протяжении 15 ​

​У больных моложе ​

​инсульта у больных ​

​аорте (ОР 2,1; p<0,001), спонтанного эхоконтрастирования (ОР 3,7; p<0,001) и низкой скорости ​

​новые независимые предикторы ​

​риска ишемического инсульта ​

​факторами риска.​

​больных с ФП ​

​В двух недавних ​

​риска возникновения ишемического ​

​эхокардиографические факторы, ассоциированные с риском ​

​Association.​

​аблация (рис. 3).​

​симптоматический эффект, однако в ряде ​

​выявленной ФП. Методы профилактики осложнений, связанных с ФП, включают антитромботическую терапию, контроль частоты желудочковых ​

​– уменьшение симптомов, обусловленных аритмией и ​

​инвазивные вмешательства. Пациенты с “изолированной” или идиопатической ФП ​

​эхокардиографии.​

​интервалов PR, QRS или QT, неустойчивая желудочковая тахикардия ​

​сокращений и оценить ​

​при нагрузке?​

​изменить способ лечения?​

​способ лечения?​

​проаритмии или повышенный ​

​факторов риска (например, диагностированы сахарный диабет ​адекватное лечение, но и предложить ​C​Большинству пациентов с ​ЭКГ для оценки ​IIa​C​клиническими проявлениями или ​

​быть рассмотрена целесообразность ​

​IIa​ФП должна быть ​брадикардии​ФП должна быть ​мониторирования ЭКГ​Для диагностики бессимптомной ​рассмотрена целесообразность дополнительного ​C​[, , ]​заболеванием сердца или ​аритмии​[, ]​Для количественной оценки ​ЭКГ при появлении ​B​Источник​и начальному лечению ​ишемии миокарда больные ​обоснована у пациентов ​моче, АД, а также признаков ​щитовидной железы (обычно измеряют сывороточный ​На следующем этапе ​случаев, когда риск тромбоэмболических ​с ФП необходимо ​

​следует немедленно подтвердить ​левого желудочка, клапанов сердца и ​острой сердечной недостаточности ​дает возможность исключить ​и недоступности в ​

​провести чреспищеводную эхокардиографию, чтобы исключить наличие ​

​низкомолекулярного гепарина. При этом риск ​

​ФП, необходимо выяснить, когда развился эпизод ​

​или эффективного контроля ​

​сердечно-сосудистым обществом []. Индекс EHRA предполагает ​Недавно предложенный индекс ​невозможна​III​I​ Таблица 7. Индекс для оценки ​

​Сокращения: CCS-SAF – Сanadian Cardiovascular Society ​

​хроническое заболевание легких?​

​или редко? Они длительные или ​

​эпизодах аритмии (тяжесть симптомов можно ​нагрузки, эмоциональное напряжение или ​Каким является сердечный ​ Таблица 6. Вопросы, которые следует задавать ​признаки структурного заболевания ​EHRA (табл. 7), оценить риск инсульта ​медицинский анамнез (табл. 6). При лечении в ​

​без структурного заболевания ​

​поражением клапанного аппарата ​

​нет. В данных рекомендациях ​

​ФП​может быть первым ​48 ч) до персистирующей (самостоятельно не проходит, требуется кардиоверсия), длительной персистирующей (сохраняется более 1 ​Рисунок 2. Различные типы фибрилляции ​

​учитываются симптомы аритмии. При принятии решений ​

​др.)​

​диагнозе указывается та ​

​с длительным анамнезом ​попытки кардиоверсии или ​терапии и/или аблации).​в течение ≥1 года и ​ее устранения необходима ​

​7 суток после ​

​терапии. Под пароксизмальной формой ​

​первых 48 часов. При пароксизмальной ФП, длящейся более 48 ​

​впервые выявленной ФП ​выделяют 5 типов ​ФП []. Роль подобных устройств ​автоматически на основании ​осложнениями [, ]. Безэлектродные имплантируемые петлевые ​водители ритма сердца ​

​петлевых регистраторов [].​

​возможными показаниями к ​

​при наличии выраженных ​с характером сердечного ​в 12 отведениях. Клинические симптомы, такие как сердцебиение ​ФП​симптомов аритмии и ​уменьшения симптомов, но могут в ​эффективностью в профилактике ​

​формам, которые иногда дают ​

​характерную последовательность периодов ​

​B​Рекомендации​

​прогрессирование ФП и ​года после установления ​диагноза ФП имеются ​часов (раздел 3.4).​водителей ритма сердца, дефибрилляторов или других ​стойких формах аритмии ​с (при скорости записи ​рассчитать на основании ​сохраняющуюся достаточно долго, чтобы зарегистрировать ЭКГ ​следует всегда подозревать ​фоне пробы Вальсальвы, массажа каротидного синуса ​которой должны быть ​зарегистрировать ЭКГ во ​широко распространенной ФП ​

​предсердные циклы (≥200 мс). При лечении ФП ​интервалами RR и ​предсердий, а также частая ​возбуждениями предсердий, обычно изменчивая и ​отведении V, иногда определяется некоторая ​RR (поэтому ФП иногда ​сердца в большинстве ​больных с ФП ​желудочков, предупредить дальнейшие дилатацию ​120–130 в минуту ​сокращений, что часто приводит ​между силой сердечного ​последствия, такие как предсердная ​с ФП, включают отсутствие скоординированных ​гликозидов), может ускорить проведение ​преждевременного возбуждения применение ​синдромом преждевременного возбуждения ​

​антагонисты кальция снижают ​сердечных сокращений в ​нагрузке. Высокая вариабельность желудочкового ​

​вегетативной нервной системы ​к желудочкам, но при этом ​дисфункции пучка Гиса ​Атрио-вентрикулярное проведение​с персистирующей или ​обеспечивают сохранение аритмия. У большинства больных ​как блокада, столкновение или слияние ​волн фибрилляции постоянно ​этой гипотезой ФП ​сочетаются друг с ​2.2.2. Электрофизиологические механизмы​восстановления синусового ритма.​через каналы L-типа и усиление ​в течение первых ​после развития ФП ​характеризуется различным течением ​Патофизологические изменения, развивающиеся вследствие ФП​Перераспределение межклеточных соединений​Изменения миоцитов​Изменения внеклеточного матрикса​аритмию. Структурные изменения, наблюдавшиеся у пациентов ​проведения, способствующей развитию и ​в миофибробласты, повышенным отложением соединительной ​медленное, но прогрессирующее структурное ​исследований ограничены.​размера или изменение ​с артериальной гипертонией, сахарным диабетом и ​и скорее является ​и может способствовать ​регистре индекс массы ​в развитие аритмии.​гипотиреоз у больных ​может быть единственной ​к возникновению ФП ​Ишемической болезнью сердца ​ФП, включают в себя ​

​и перенесенными инсультом ​у 10–15% больных. Эта связь имеет ​

​относительно редко.​/ или регургитации. ФП развивается также ​обнаруживают примерно у ​на фоне адекватного ​выявляется у пациентов ​перегрузки объемом, вторичной дисфункции клапанов ​декомпенсация сердечной недостаточности ​недостаточностью (в зависимости от ​Клинически выраженная сердечная ​Артериальная гипертония – это фактор риска ​общего сердечно-сосудистого риска и/или поражения сердца, а не только ​патологические состояния приобретенного ​(раздел 2.2). К ним относятся ​состояния, ассоциирующиеся с фибрилляцией ​у больных с ​и частых сокращениях ​с ишемической болезнью ​толерантность к физической ​даже при отсутствии ​исследований дают основания ​той же степени, как постоянная или ​

​инсульт является следствием ​смертности, связанной с ФП ​с ФП увеличивается ​Функция левого желудочка​ФП и могут ​<

​его течение у ​2 раза​Исходы​госпитализаций, ухудшением качества жизни, снижением переносимости физической ​2.1.1. Сердечно-сосудистые исходы, связанные с фибрилляцией ​ФП у представителей ​лет [, , -]. У мужчин ФП ​стационар []. Соответственно, истинная распространенность ФП ​в 12 отведениях. ФП может долго ​50 лет [, ]. Систематическое мониторирование ЭКГ ​у больных с ​с новыми лекарственными ​отношении снижения бремени ​

​десятилетия активно разрабатывались ​рекомендациях.​прогрессирования ФП от ​ее существовании. Более ранняя диагностика ​часто скрытое течение ​к включению некоторых ​тяжести осложнений ФП, которые наблюдались в ​сердца. Более строгий контроль ​сохранения синусового ритма ​аритмии. Однако успехи в ​замедлить или остановить ​аритмию, ассоциирующуюся с развитием ​эволюцией основного заболевания. В последнее время ​в данных рекомендациях.​выше, а затраты на ​с инсультом другой ​возникновение каждого пятого ​быть учтено при ​время правостороннее трепетание ​друга, их объединение единым ​

​предсердий имеют во ​диагностике и лечению ​

​Все это потребовало ​системных (артериальных) тромбоэмболий у больных ​ФП 2011 г., произошли значительные изменения ​исследований, ретроспективных исследований, регистров​не рандомизированных исследованиях​исследованиях или мета-анализах​могут быть вредны​По данным клинических ​Класс IIb​Класс IIa​

​полезны и эффективны​Класс I​

​сердца и Американской ​рекомендаций Европейского общества ​обществом кардиологов (ВНОК) были опубликованы “Клинические рекомендации по ​[]. В 2009 году ​(ESC), Американской Ассоциацией Сердца ​и риска при ​оптимальной стратегии лечения ​имеющиеся в настоящее ​легких​РЧА – радиочастотная аблация​НПОАК — новые пероральные антикоагулянты​АПФ – ангиотензинпревращающий фермент​BOEHRINGER-INGELHEIM​специалистов по клинической ​Научное редактирование: д. м.н. Явелов И. С. (г. Москва).​Председатель: проф. Сулимов В. А. (г. Москва).​• 5.12. Заболевание легких​• 5.7. Беременность​• 5.2. Спортсмены​сердца​• 3.7. Наблюдение​и мониторирования фибрилляции ​• 3.1. Определение​• 2. Введение​(PROTECT AF) были рандомизированы 707 ​В исследовании WATCHMAN ​два саморасширяющихся устройства, которые транссептально вводятся ​число пациентов, была показана возможность ​ушка левого предсердия ​окклюзии ушка левого ​предсердия в ретроспективных ​после удаления или ​областью левого предсердия, в которой могут ​инсульты у больных ​уменьшает риск инсульта ​левого предсердия выполняется ​инсульта​восстановления синусового ритма ​проведена кардиоверсия, после которой назначают ​тромбозов) с целью скорейшего ​эхокардиографию. Ограниченные исследования и ​в левом предсердии ​ФП, требуется проведения специально ​профилактики тромбоэмболических осложнений.​больных, которым проводили плановую ​ритма, проведение кардиоверсии возможно ​этексилат [].​неклапанной ФП, предполагающей как минимум ​терапии дабигатрана этексилатомтак ​изучалась. Данные, полученные из исследования ​пероральные антикоагулянты не ​диапазоне (2,0–3,0) при двух последовательных ​суток от начала ​начинают после кардиоверсии ​с последующей инфузией ​ФП составляет менее ​

​антикоагулянтами показана при ​в течение 4 ​

​с фибрилляцией предсердий ​IIb​

​повторной чреспищеводной эхокардиографии ​или пожизненно (при наличии факторов ​чреспищеводной эхокардиографии выявлено ​или пожизненно (при наличии факторов ​чреспищеводной эхокардиографии выявлено ​ритма после кардиоверсии.​У больных с ​в сутки).​гепарин в дозе ​с низким риском ​К (варфарином) с целевым МНО ​Если при чреспищеводной ​продолжать, по меньшей мере, в течение 4 ​гепарина. Одновременно необходимо назначить ​и его ушке ​I​эхокардиографии на фоне ​перед кардиоверсией служит ​(неопределенно долгое) время.​[]​крайней мере 4 ​

​[, , ]​терапия антагонистами витамина ​

​кардиоверсии рекомендуется внутривенное ​[]​мере на 4 ​Если длительность приступа ​+ инфузия или низкомолекулярный ​Если у больного ​от способа восстановления ​[варфарин] с достижением МНО ​Пациентам с продолжительностью ​кардиоверсии​долго (пожизненно) даже при сохранении ​левого предсердия и ​с длительностью ФП>48 часов. Терапию антагонистами витамина ​течение по крайней ​

​более 48 часов ​4.1.7. Кардиоверсия​у пациентов с ​трепетании предсердий изучался ​C​использовать у больных ​раз/ сут.​<50 мл/ мин планируется использование ​C​больных с ФП ​

​с хронической болезнью ​IIa​для проведения антикоагулянтной ​

​I​

​с ФП, при этом риск ​

​Уровень​

​с фибрилляцией предсердий ​

​Клиренс креатинина <30 мл/мин​Клиренс креатинина=15–29 мл/мин или креатинин ​2 раза в ​Креатинин плазмы ≥1,5 мг/дл (5 мг х ​2 раза в ​

​Клиренс креатинина ≥15 мл/мин​

​Дабигатрана этексилат​

​с ФП и ​

​почек со снижением ​для дабигатранаэтексилата, 80% которого выводится почками ​оценки функции почек ​значительное число больных, имевших легкую и ​их осторожностью у ​кровотечений. Длительный клинический опыт ​риска как тромбоэмболических, так и геморрагических ​4.1.6.8. Больные с хронической ​НОАК противопоказано. У таких больных ​

​(травма черепа), если риск кардиоэмболических ​

​антагонистами витамина К ​

​является фактор времени.​свежезамороженная плазма крови ​влияет на высокую ​возможно использование витамина ​фазе геморрагического инсульта, развившегося на фоне ​4.1.6.7. Острый геморрагический инсульт​

​Соображения об использовании ​

​допплерографии можно выявить ​

​высоким риском тромбоэмболии. По данным компьютерной ​ФП инсульт чаще ​3 дня; при ишемическом инсульте ​транзиторная ишемическая атака, пероральные антикоагулянты назначаются ​

​ишемического инсульта нередко ​

​Клинические исследования, посвященные возобновлению антикоагулянтной ​

​значения, проведение тромболитической терапии ​

​некоторых лабораторных показателей ​НОАК (8–17 часов), тромболитическая терапия, очевидно, не может быть ​терапии пероральными антикоагулянтами, применение тромболитической терапии ​антитромбоцитарного препарата.​К (МНО 2,0–3,0) развивается ишемический инсульт ​Если у больного ​как можно более ​С​С​через 2 недели ​С​гипертонии и исключить ​

​ФП и острым ​

​инсультах​

​быстрее, при условии исключения ​

​кровоизлияния назначать антикоагулянты ​магнитно-резонансную томографию головного ​ТИА перед началом ​или геморрагической трансформации ​его рецидива, связанного с повторной ​

​течение аритмии. Тактика ведения подобных ​

​разделе 4.1.2.3.​

​быть пересмотрены.​недавно завершившихся и ​насоса; могут применяться также ​2–4 недель. При приеме двух ​высоким риском кровотечений ​

​характеризуется приемлемым соотношением ​

​на фоне тройной ​

​от типа установленного ​использованием ацетилсалициловой кислоты ​изучалась.​низкой дозы ривароксабана ​

​клопидогрел) снижали частоту ишемических ​

​(2,5 и 5 ​

​дабигатрана по сравнению ​

​возрастанием риска инфаркта ​C​подхода недостаточно изучена ​3 до 6 ​выполняются чрескожные коронарные ​IIa​

​2,0–2,5 с ацетилсалициловой ​

​коронарным синдромом, которым не выполнялось ​

​Рекомендации​

​терапии у больных ​изучались у больных ​

​мг 2 раза/сут) в сочетании с ​

​У больных с ​раз/сут в сочетании ​

​Если в составе ​

​не повлияло на ​

​могут быть предпочтительнее, поскольку прием дабигатрана ​

​МНО (2,0–3,0).​не прерывать антитромботическое ​

​У пациентов с ​

​шкале HAS-BLED<3)​

​75 мг/сут или ацетилсалициловой ​шкале GRACE >118) по прошествии 1–6 месяцев “тройной антитромботической терапии” (в зависимости от ​

​У больных ФП ​

​стент, выделяющий лекарства) может быть рассмотрена ​

​кровотечений (сумма баллов по ​ФП и острым ​

​использование ингибиторов протонного ​

​кислотой в дозе ​следует продолжать терапию ​течение в течение ​

​с острым коронарным ​перед голометаллическими.​с ФП и ​

​Рекомендации​

​терапии при стентировании ​и ассоциируется с ​

​(варфарина) с малыми дозами ​После хирургической реваскуляризации ​

​целевых значений МНО ​

​К (варфарин) используется в комбинации ​

​терапевтических значений МНО ​

​коронарного вмешательства предпочтительно ​

​C​

​желудочно-кишечных кровотечений необходимо ​кислотой в дозе ​

​переход на монотерапию ​установки стентов, выделяющих лекарства (как минимум 3 ​течение 1 месяца ​коронарного вмешательства применение ​определёнными ситуациями (например, стеноз большой протяженности, поражение мелких сосудов, диабет и т. п.), при которых, как ожидается, стенты, выделяющие лекарства, имеют существенное преимущество ​

​больных с ФП ​

​Рекомендации​

​терапии при плановом ​антитромботическая терапия может ​месяцев продолжается “двойная терапия” (сочетание перорального антикоагулянта ​ST.​такой продолжительности лечения ​

​“двойной” антитромботической терапии ранее ​

​опубликованных в 2013 ​

​основаны на позициях, изложенных в “Рекомендациях по практическому ​

​или медикаментозная терапия). Все клинические рекомендации, касающиеся этого вопроса, представляют собой согласованное ​ФП, перенесших острый коронарный ​

​этим препаратом быть ​

​необходимой, и у части ​

​от “тройной терапии” (сочетание антагониста витамина ​около 30% острый коронарный синдромом), которым выполнялись чрескожные ​

​изучено.​

​сочетания антагонистов витамина ​

​максимальный опыт клинического ​кислоты (75–100 мг в ​кровотечений в период ​

​рецептора тромбоцитов), что существенно увеличивает ​проведение “тройной антитромботической терапии»: одновременного использования пероральных ​

​атеросклероза другой локализации ​К вторичной профилактики ​(при целевом МНО ​МНО 2,8–4,2 также эффективнее ​низким и умеренным ​с антагонистом витамина ​осложнений.​тромботических осложнений коронарного ​месяцев. Для больных с ​или медикаментозное лечение) целесообразно продолжать прием ​Согласно современным рекомендациям, больным, перенесшим острый коронарный ​ниже 1,8 (для больных, получавших антагонисты витамина ​дабигатрана этексилата; протромбиновое время или ​условии нормальных значений ​

​тромболитическая терапия, у больных, находившихся на постоянном ​разработаны; перед выполнением чрескожного ​

​приема. Подходы к раннему ​лучевую артерию. При этом, если больной находятся ​

​острый коронарный синдром ​быть начато парентеральное ​

​Примечание: * – Если недигидропиридиновые антагонисты ​острым коронарным синдромом, они (в отсутствие противопоказаний) должны как можно ​с острыми коронарными ​одновременного использования пероральных ​существенных особенностей в ​C​варфарином), не повлиявшего на ​этой группы, за исключением незначительного ​ФП и стабильной ​
​ФП и стабильной ​К (варфарин), по-видимому, сохраняются и у ​

​средств.​Для большинства больных ​

​установки стента, выделяющего лекарства, более 6 месяцев ​синдром более 12 ​терапии у больных ​использованию пероральных антикоагулянтов ​недостаточна для того, чтобы сформулировать оптимальные ​отдать предпочтение какому-либо из НПОАК ​(по сравнению с ​с стабильной ишемической ​антитромбоцитарные препараты. Вполне вероятно, что преимущества НПОАК ​либо отсутствия в ​миокарда (15–20% всех больных, включенных в эти ​предупреждать развитие атеротромботических ​частоту кровотечений, поэтому широкое применение ​больных со стабильной ​болезни сердца следует ​сонных или периферических ​(стабильная стенокардия; ишемическая болезнь сердца ​шкале GRACE о ​коронарного вмешательства, характер течения ишемической ​болезнью сердца и ​антикоагулянтной и антитромбоцитарной ​сердца и ФП ​установки голометаллическогостента более ​4.1.6.3. Стабильная ишемическая болезнь ​≥36 часов​Клиренс креатинина 15–30 мл/мин​≥96 часов​≥48 часов​≥48 часов​≥24 часа​Низкий​Ривароксабан​(табл. 24).​кровотечений – за 48 часов. У больных с ​почек (клиренса креатинина): при нормальной функции ​период полувыведения, время отмены перорального ​Сведения о подходах ​никогда не изучалась ​время в разведении ​вмешательства. При наличии сомнений ​времени (для НПОАК – на 12–24 часа). Если отложить вмешательство ​вмешательствах, пероральные антикоагулянты также ​до нижней границы ​Ряд небольших инвазивных ​вмешательство приходится проводить ​до операции (период полувыведения 96–140 часов); при использовании аценокумарола ​полувыведения), чтобы обеспечить адекватное ​варфарин, период полувыведения которого ​48 часов, возможно применение нефракционированного ​

​Если хирургическое вмешательство ​следующий день) при условии уверенности ​терапию следует рассмотреть ​

​или низкомолекулярного гепарина ​

​кровотечения, следует рассмотреть возможность ​

​клапана сердца или ​

​IIa​

​созданием субтерапевтической антикоагуляции ​нуждается в хирургической ​Если у больного ​антикоагуляции​риском инсульта или ​перед принятием решения ​Многие хирурги проводят ​“терапии моста” (см. ниже). У больных, принимающих НПОАК этого ​У больных с ​

​клиническое состояние пациента ​

​о времени отмены ​

​ФП, получающих антагонисты витамина ​получать пероральные антикоагулянты ​или постоянной форм ​по изучению эффективности ​системных тромбоэмболий у ​Не оценивалось​≥3-х кратное превышение ​значении границ, отражающих повышенный риск ​Количественное определение: данные о числовом ​

​Не может применяться​

​разведении (ТВР)​

​эффективной концентрации в ​Активированное частичное тромбопластиновое ​Международное нормализованное отношение ​Протромбиновое время (ПВ)​приема​1–4 часа после ​плазме крови​Показатель​

​антикоагулянтного эффекта на ​

​тестов в настоящее ​

​точки зрения геморрагических ​их отсутствием. Более того, в настоящее время ​в разведении и ​количественную оценку присутствия ​

​дабигатрана этексилата, ПВ для ривароксабана ​

​для приблизительной количественной ​

​более, чем в 2 ​

​плазме крови дабигатрана ​

​фоне приема различных ​забором крови. В таблице 22 ​антагонистов витамина К, при оценке показателей ​экстренных ситуациях (массивное кровотечение, срочная операция и ​не требуется. Никакие изменения лабораторных ​эффекта при использовании ​в контакте с ​необходимые манипуляции. При этом важно ​с помощью специальных ​требуются высокие дозы ​0,5–2,0 мг​AA​3–4 мг​

​3–4 мг​

​CYP2C9​

​величинам поддерживающих доз ​

​быть оправданными у ​варфарином не требуется, так как оно ​больных с ФП ​полиморфизмов нередко в ​CYP2C9 и VKORC1 ​гена комплекса 1 ​фармакогенетических особенностей, в частности от ​ишемического инсульта и ​свидетельствуют о 2-кратном увеличении риска ​Бытовавшее ранее предложение ​

​витамина К (по современным представлениям ​

​60–65%, однако, в реальной практике ​

​и того же ​

​Одной из многих ​диапазон МНО составляет ​нормализованного отношения (МНО). При профилактике инсульта ​В настоящее время ​4.1.5. Контроль за показателями ​же, как на фоне ​

​терапии (сочетание ацетилсалициловой кислоты ​

​IIa​

​факторов риска кровотечений, но она не ​риска кровотечений [например, неконтролируемое артериальное давление, лабильное МНО при ​терапии, как с использованием ​применение шкалы HAS-BLED, где количество баллов ​I​Уровень​на фоне антикоагулянтной ​

​терапии у больных ​

​очевидную пользу от ​

​в отношении пациентов ​независимых базах данных ​у всех пациентов ​соавт. [] при анализе значительно ​значительно большее абсолютное ​выше. Это указывает на ​кровотечением), проведенном Olesen и ​при неклапанной ФП ​

​др. (табл. 19). Недавно были проанализированы ​

​риск кровотечений (а не полагаться ​

​себе не должна ​HAS-BLED≥3 требуют осторожного ​же, как и у ​с риском внутречерепных ​поддающиеся коррекции факторы ​сложную шкалу HEMORRHAGES ​пациентов с ФП: HEMORRHAGES [], HAS-BLED [] и ATRIA [].​ФП []. Среди всех имеющихся ​формулах, с различным образом ​профилактике инсульта.​кровотечений, вероятно, преувеличена, так как подсчитано, что пациенту необходимо ​Риск крупных кровотечений ​низких значениях и ​

​контроля артериального давления.Частота внутричерепных кровотечений ​

​0,1 до 0,6%. Это может быть ​

​возраста, несмотря на проводимое ​опасным осложнением антикоагулянтной ​о профилактики тромбоэмболических ​границах целевого диапазона. При выборе перорального ​антагонистов витамина К ​с помощью антагонистов ​и недостатках, оценить риск геморрагических ​ФР тромбоэмболических осложнений, который оценивается по ​

​Показания к проведению ​

​(или отсутствии) ФР инсульта и ​

​в таблице 19.​

​антитромботической терапии​пациентов, приверженность к лечению, переносимость и стоимость ​дозе (МНО 2–3).​пероральных антикоагулянтов – либо прямого ингибитора ​показаний к пероральным ​от лечения пероральными ​потенциально обратимых факторов ​шкале HAS-BLED ≥3 рекомендуется соблюдать ​оценить риск кровотечения ​эффективности (а возможно и ​пероральные антикоагулянты.​ацетилсалициловой кислоты с ​• Использование антитромбоцитарной терапии ​(и внутричерепных) кровотечений на фоне ​

​Ключевые положения​продолжения лечения должны ​

​A​ФП, выбирается по тем ​

​I​Антитромботическая терапия у ​МНО должно быть ​(варфарин); целевой уровень МНО ​У больных с ​В​женского пола) имеют низкий риск ​Женщины в возрасте ​• пероральный ингибитор фактора ​• антагонист витамина К ​CHADS-VASc = 1 на основании ​I​(МНО 2–3); или​

​CHADS-VASc ≥2 рекомендуется терапия ​I​65 лет с ​

​А​Для оценки риска ​

​клинического преимущества для ​[, , -]​в возрасте <65 лет с ​Антитромботическая терапия для ​Уровень​

​тромбоэмболических осложнений у ​Примечание: а – при применении дабигатрана.​Сокращения: ФП – фибрилляция предсердий; CHADS-VASc – см. текст; HAS-BLED – см. текст; НПОАК – новый пероральный антикоагулянт; АВК = антагонист витамина К. а — включает ревматические пороки ​к пероральным антикоагулянтам ​пациентов, отказывающихся принимать пероральные ​

​в клинической практике.​применения пока ограничен ​19. Хотя на основании ​

​в сутки. Алгоритмы, иллюстрирующие выбор антитромботической ​варфарином), врач может рассмотреть ​этих препаратов в ​

​как ишемического, так и геморрагического ​не должна []. Поскольку дабигатран в ​или протромбинового времени ​

​При возникновении ишемического ​или, возможно, новыми пероральными антикоагулянтами). У этих стабильных ​или реваскуляризации коронарных ​

​неблагоприятных сердечно-сосудистых событий, но приводил к ​

​раза в сутки), в комбинации с ​

​острому коронарному синдрому ​

​низкой дозе (2,5 мг или ​

​миокарда, было сопоставимым как ​информации в пользу ​[, ], врач может рассматривать ​и недостоверной более ​

​профилактики инсульта у ​

​клопидогрела (в двух других ​

​дозе или, возможно, НПОАК). Следует отметить, что только в ​

​препаратов. Через один год ​антитромботической терапии (пероральный антикоагулянт плюс ​мнении экспертов, которые приведены в ​с ФП и ​

​К продолжают приносить ​у больных с ​новых пероральных антикоагулянтов, также как и ​

​Если у больного, принимающего НПОАК, развился острый коронарный ​

​или кровотечений [], в то время ​

​кровотечения. Информация, полученная в небольших ​продолжения приема НПОАК ​

​риска и пользы ​1 или 2​L​

​1 или 2​

​Клиническая характеристикаa​

​антигеморрагического эффекта, как было показано ​блокировал антикоагулянтную активность ​введении неактивированного концентрата ​относительно короткого периода ​Новые пероральные антикоагулянты ​фактора свертывания крови ​время, поэтому данный показатель ​

​активированное частичное тромбопластиновое ​пероральных антикоагулянтов. Для дабигатрана целесообразно ​проверки наличия антикоагулянтного ​результатам специфических коагуляционных ​

​пищей или при ​

​с умеренной почечной ​

​нормальной функцией почек ​

​иной степени выводятся ​пропуске более чем ​

​соблюдение режима лечения ​нефракционированного гепарина принять ​этексилат вместо очередной ​

​С парентеральных антикоагулянтов ​

​Начать вводить парентеральные ​

​К за 2 ​
​К за 3 ​
​их действия МНО ​
​на антагонисты витамина ​
​Прекратить приём антагониста ​
​Переход​

​временем запланированного очередного ​

​может более длительным.​составляет 2 часа. Определенную осторожность следует ​нефракционированным гепарином на ​

​другой может быть ​получены стабильные терапевтические ​мониторировать МНО в ​

​24 часа после ​

​важно с практической ​

​на величину МНО ​времени, необходимого для достижения ​

​НПОАК на антагонисты ​решение о назначении ​лучше на следующей ​согласовать исчезающий эффект ​в подходах, предлагаемых различными группами ​быть начат, как только величина ​при минимальном риске ​При переходе с ​варфарин вне зависимости ​с количеством баллов ​2 раза в ​по шкале CHADS-VASc = 1 апиксабан и ​стороны и данных ​на основании сведений ​и внутричерепными кровотечениями ​высокий почечный клиренс.​дважды в день; кроме того, существуют некоторые лекарственные ​лечения и т. д., которых часто ведут ​данных для НПОАК ​эффективен у большинства ​

​стоимость лечения []. Были опубликованы некоторые ​

​дабигатрана этексилата в ​

​является наилучшим []. Непрямое сопоставление не ​

​В отсутствие прямых ​опытом применения этих ​

​у большинства больных ​в данных рекомендациях ​уступают антагонистам витамина ​

​кровотечений из желудочно-кишечного тракта.​при использовании дабигатрана ​доз дабигатрана, ривароксабана и апиксабана ​

​110 мг 2 ​

​безопасность дабигатрана этексилата ​

​дабигатрана этексилата в ​сравнима с варфарином.​

​в дозе 150 ​• По эффективности в ​с апиксабаном и ​

​исследовании с ривароксабаном ​• Пациенты с ФП, вошедшие в исследования ​А​

​30мл/мин для дабигатрана ​

​[]​

​с умеренной почечной ​

​креатининаl). В дальнейшем клиренс ​B​
​(количество баллов по ​2 разав день. Доза 2,5 мг х ​

​апиксабана, у большинства больных ​варфарином при применении ​снижением образования факторов ​

​условии отсутствия гемодинамически ​

​инсульта и артериальных ​

​В​(количество баллов по ​

​ежедневно предпочтительнее дозы ​при сопоставимом риске ​ближайшие 3 суток. По сравнению с ​инсульта в ближайшие ​

​или протезов клапанов ​

​с ФП и ​Ривароксабан может использоваться ​• умеренная почечная недостаточность ​

​• одновременный прием препаратов, вступающих в лекарственное ​

​кровотечений Доза 110 ​

​мг 2 раза ​снижения риска как ​
​дабигатрана этексилата следует ​в день сравнима ​

​риска инсульта и ​в день предпочтительнее ​с большим очагом ​

​(клиренс креатинина <30 мл/мин), заболеваний печени со ​

​риска этих осложнений ​варфарину антикоагулянт для ​

​IIa​совокупном клиническом преимуществе:​вместо антагонистов витамина ​

​В​• прямой ингибитор тромбина ​дозе (МНО 2–3) нельзя использовать из-за трудностей поддержания ​A​геморрагического инсульта и ​По сравнению с ​предсердий​ Таблица 16. Рекомендации по применению ​клапанов сердца, тяжёлой почечной недостаточности, выраженных заболеваний печени, внутричерепного кровотечения в ​с ФП и ​ривароксабан и наряду ​тромбоэмболий. Снижение ОР указанных ​5 мг 2 ​

​антагонистам витамина К ​в наибольшей степени.​с умеренной и ​в исследовании в ​клиническим характеристикам.​Преимущества апиксабана перед ​58% (p<0,001). Частота кровотечений и ​точки безопасности в ​было.​и варфарина обнаружено ​в группе апиксабана: 3,52 против 3,94% в год, соответственно (р=0,047).​также была ниже ​Частота первичной конечной ​ацетилсалициловую кислоту. В группе варфарина ​составляла 2,1, около 57% больных имели в ​безопасности были большие ​эффективности считали суммарную ​до 2,5 мг 2 ​<25 мл/мин, выраженным заболеванием печени.​

​ацетилсалициловую кислоту в ​включали пациентов с ​месяца или величину ​предсердий, имевший, по меньшей мере, один из ниже ​и артериальных тромбоэмболий ​Апиксабан был изучен ​при необходимости крови). В случае возникновения ​кровотечения на ривароксабане ​белками плазмы крови, поэтому нет оснований ​умеренной или тяжёлой ​с ФП с ​терапию, не включались. Если двойная антитромбоцитарная ​в дозе 20мг ​Возможные лекарственные взаимодействия ​в отношении внутричерепных ​в отношении профилактики ​пациентов с нормальной ​не выявил существенных ​желудочно-кишечного тракта чаще ​ривароксабана и варфарина ​было (1,34 и 1,42 на 100 ​(р=0,073). При отдельном анализе ​точек эффективности обнаружил ​группе ривароксабана 0,02). Таким образом, в ряде модифицированных ​в группах ривароксабана ​

​приверженности протоколу исследования ​пациенто/лет, соответственно (ОР 0,79; значение критерия р ​после его отмены. Суммарная частота инсульта ​грубых отклонений от ​инсульты и системные ​эффективности.​пациенто/лет, соответственно (ОР 0,88; значения критерия p ​рандомизированных больных, суммарная частота инсульта ​в границах терапевтического ​включения в исследование ​с ФП, медиана длительности исследования ​точкой безопасности – суммарная частота больших ​49 мл/мин.​20 мг 1 ​слепым, рандомизация проводилась в ​или ТИА в ​клапанов сердца, внутричерепным кровотечением в ​риска, была ограничена до ​фракции выброса ЛЖ ​исследовании ROCKET-AF, в котором сравнивался ​Ривароксабан в отношении ​пациентов показал близкие ​кардиоверсии.​в течение 30 ​0,8/0,3/0,6%, соответственно. Отсутствие различий в ​его ушка был ​76,4/79,2/85,5% больных, соответственно. Чреспищеводное эхокардиографическое исследование ​было выполнено 1983 ​от основных результатов ​нахождения МНО в ​от опыта приёма ​быть связан с ​развития инфаркта миокарда ​дабигатрана [].​стенокардии или реваскуляризации ​назначения дабигатрана стало ​для обеих групп ​

​у получавших дабигатрана ​< 0,001; р дабигатран-110 против дабигатрана-150 =0,007).​ниже на 69%в группе дабигатрана-110 и на ​= 0,003; р дабигатран-150 против варфарина ​

​варфарина, но достоверно их ​группах дабигатран-110/дабигатран-150/ варфарин 2,43/2,28/2,69% в год, соответственно (р дабигатран-110 против варфарина ​анализе смертности от ​тенденцию к снижению ​группах дабигатрана оказалась ​в группе дабигатрана-110 была существенно ​эффективности отмечалась у ​(ОР 0,93; p=0,31).​отмечалось достоверное снижение ​(1,11% в год) в группе дабигатрана-150 против 199 ​2 раза/сут (дабигатран-150) оказался эффективнее варфарина ​диапазона (показатель, отражающий адекватность антикоагулянтной ​геморрагические осложнения.​исходы заболевания. Первичной конечной точкой ​значением МНО 2,0–3,0. Доза дабигатрана была ​сравнение эффективности двух ​кровотечения в анамнезе, а также больных ​и протезами клапанов ​было дополнительное наличие ​по классификации NYHA ​ФП, имевших, по меньшей мере, один из ниже ​отношении профилактики ишемического ​Сокращения: ФП – фибрилляция предсердий; CHADS – сердечная недостаточность, артериальная гипертония, возраст ≥75 лет, сахарный диабет, инсульт/ТИА (удвоение риска); ДИ – доверительный интервал; ITT – анализ “по намерению лечить”; ОР – относительный риск; ОШ – отношение шансов; ТИА – транзиторная ишемическая атака.​3,52 (0,89, 0,80–0,99; p= 0,047)​Смертность от всех ​Инфаркт миокарда​Желудочно-кишечные кровотечения​2,51 (0,94, 0,80–1,10; p=0,45)​0,23 (0,31, 0,20–0,47; p<0,001)​2,71 (0,80, 0,69–0,93; p=0,003)​0,12 (0,31, 0,17–0,56; p<0,001)​1,34 (1,11, 0,89–1,40; p=0,35)​1,27 (0,79, 0,66–0,95; р <0,001 для не ​1,53 (0,91, 0,74–1,11; р для не ​(ОР, 95% ДИ; значение р)​

​(n = 7131)​Апиксабан​Дабигатран 150​70 (63–76) (медиана (межквартильный размах))​в сутки​мг ежедневно​раза в сутки, 110 мг 2 ​Рандомизированные группы​Рандомизированное, открытое​Активность снижается при ​уровни у пациентов ​зависит от рН ​30–49 мл/мин)​недостаточности​раза в сутки​80% через почки​Период полувыведения, ч​фактора Xa​Пероральный прямой ингибитор ​Дабигатран (RE-LY) [, ]​исследований новых антикоагулянтов ​исследования имеются особенности, которые помогут врачу ​отношении профилактики инсульта ​Во всех трех ​дабигатрана этаксилат и ​инсульта и системных ​К моменту обновления ​— 12–30%​— 66%​Данных нет нет ​Кларитромицин, Эритромицин​+ 42% (при систематическом применении)​+ 140–150%​Дронедарон​+12–60%​

​Хинидин​Не влияет​Минимальный эффект (использовать с острожностью ​Не влияет​Аторвастатин​[]​с часто применяемыми ​другими лекарственными средствами, при применении НПОАК ​11–13 часов (пожилые)​Не влияет​Нет​Не влияет​Нет​66% без пищи​Дабигатрана этексилат​с приемом пищи ​вместе с пищей, площадь под кривой ​зависят от того, принимаются ли эти ​

​4.1.2.3.1. Фармакокинетика НПОАК, их взаимодействие с ​состояние пациента, прием сопутствующих медикаментозных ​конкретный препарат, основываясь на имеющихся ​Перед назначением НПОАК ​подходов. В частности, более короткий период ​с лекарственными препаратами ​у НПОАК определенных ​альтернативу антагонистам витамина ​Ха эдоксабан – изучается в продолжающемся ​крови (факторы II, VII, IX и Х), эти препараты блокируют ​ингибиторы Ха фактора ​(НПОАК) для профилактики инсульта ​≥3,5.​целесообразность увеличения интенсивности ​кровотечений. Поэтому, у больного с ​продемонстрировала преимуществ в ​[, , , , , ]​К следует считать ​

​антитромботического препарата (пероральных антикоагулянтов или ​использовать пероральные антикоагулянты.​быть рассмотрена (при условии низкого ​Комбинация ацетилсалициловой кислоты ​A​в дозе 75–325 мг ежедневно.​клопидогрелом в дозе ​антикоагулянты (как антагонисты витамина ​Класс​антитромбоцитарных препаратов для ​профилактики тромбоэмболических осложнений ​счет уменьшения частоты ​сердечно-сосудистых заболеваний не ​общей или сердечно-сосудистой смертности при ​переносить сочетание ацетилсалициловой ​крупных кровотечений []. Поэтому монотерапия ацетилсалициловой ​ограничено немногочисленной группой ​(например, комбинации ацетилсалициловой кислоты ​при использовании пероральных ​кровотечений или внутричерепного ​

​профилактики инсульта у ​больных с ФП ​силу ряда обстоятельств ​риска кровотечений. Таким образом, ацетилсалициловая кислота в ​больных, включённых в ветвь ​комбинированной антитромбоцитарной терапии ​

​с монотерапией ацетилсалициловой ​основных сосудистых исходов ​Вместе с тем ​сосудистой смерти (снижение ОР составило ​исследования ACTIVE (ветвь “W”) лечение варфарином превосходит ​риска было небольшим ​BAFTA, риск внутричерепных кровотечений ​по сравнению с ​группами выявлено не ​тромбоэмболий и внутричерепных ​суточной дозе 75 ​на 39%. В исследовании BAFTA ​К сравнивали с ​было сопряжено с ​(150– 200 мг/сут) с отсутствием какой-либо антитромботической терапии. Частота неблагоприятных исходов ​

​пациентов без ФП. В исследовании, организованном в Японии ​Вместе с тем, в недавних исследованиях ​эффект ацетилсалициловой кислоты ​инсульта, отмеченное при применении ​мг и выше. Соответственно, если есть показания ​Установлено, что ацетилсалициловая кислота ​снижала риск тяжелого ​незначительным (снижение ОР всего ​

​к назначению антагонистов ​на 42%. Однако, результаты, полученные в этом ​позитивного исследования SPAF-I, в котором лечение ​(от 50 до ​риск инсульта на ​у получавших ацетилсалициловую ​[]. Терапия ацетилсалициловой кислотой ​снижению частоты инсульта ​них ацетилсалициловую кислоту ​

​с неклапанной ФП ​Ацетилсалициловая кислота​о назначении антагонистов ​витамина К следует ​у больных с ​непереносимости или недоступности ​более стабильный антикоагуляционный ​отдать производным кумарина ​снижалась (на 26%) по сравнению с ​или на фоне ​неинвалидизирующего инсультов. Следует подчеркнуть, что у больных, получавших антагонисты витамина ​67%. Этот эффект был ​на 64%, что соответствует абсолютному ​показал, что применение препаратов ​препаратов для профилактики ​антитромботической терапии у ​заболеваниями, одновременно получающими несколько ​у них является ​развития инсульта, но и повышенным ​

​аблации [].​составлять 0,84% (CHADS-VASc = 0), 1,75% (CHADS-VASc = 1), 2,69% (CHADS-VASc = 2) и 3,2% (CHADS-VASc = 3) []. Также шкала CHADS-VASc позволяет более ​развиться инсульт и ​

​о том, что шкала CHADS-VASc лучше выявляет ​периода наблюдения.​такой же риск, как инсульт или ​1,03 (0,83–1,28)​Сахарный диабет​

​1,22 (1,12–1,32)​в анамнезе​Внутричерепное кровоизлияние​Женский пол​65–74​

​(адаптировано из [])​последних исследованиях [, ].​шкале CHADS-VASc = 1) не нуждаются в ​пола, что антитромботическая терапия ​риск инсульта [, ]. Кроме того, частота инсультов у ​инсульта (табл. 11) [, , ], кроме случаев четкого ​фракции выброса (т. е. как со сниженной ​дисфункции левого желудочка ​само по себе ​(или гипертиреоз) при многофакторном анализе ​Шкала CHADS-VASc включает наиболее ​

​заболевание периферических артерий). Значимость каждого из ​время, а именно женский ​или тяжелая систолическая ​назвали “не большими клинически ​позволяет отнести их ​не входит в ​

​тромбоэмболии и возраст ​“стоимости” в баллах) разделили на две ​

​результатов эхокардиографии, радионуклидной вентрикулографии, катетеризации сердца, магнитно-резонансной томографии и ​аорте; c – на основании []. Фактическая частота инсульта ​15,2%​4,0%​Число больных (n=7329)​Женский пол​Возраст ≥75 лет​

​в баллах (CHADSVASc)​

​Сахарный диабет;​Сердечная недостаточность или ​“Клинически значимые не ​и тромбоэмболий у ​тромбоэмболий у больных ​

​возникновения инсульта. Новая шкала оценки ​“истинно низким риском” [, ].​>1,5% в год [, ], поэтому количество баллов ​дополнительно возрастает в ​и достоверно улучшают ​недостаточно отчетливо или ​

​витамина К, которые были проведены ​разработана с учетом ​Несмотря на то, что шкала CHADS ​как можно больше ​не требуется, вместо того, чтобы стараться сконцентрировать ​[]. Поэтому на практике ​

​категории “низкого”, “среднего” и “высокого” риска имеет невысокую ​Gage B. F. и соавт. [].​популяции постепенно снижается, поэтому фактический риск ​с индексом CHADS ​клапанов сердца; b – скорректированную частоту инсульта ​

​8,5 (6,3–11,1)​Частота инсульта (95% доверительный интервал), % в годb​больных с ФП ​тромбопрофилактике.​

​риск инсульта. Однако подобных больных ​в большей степени ​изучалась в проспективных ​осложнений, хотя известно, что у таких ​при расчетной скорости ​осложнений у женщин.​стандартизованный ОР тромбоэмболий ​отделе грудной аорты, выявляемых при чреспищеводной ​

​артерий. Кроме того, прогноз пациентов с ​

​большинстве (но не во ​Наличие сосудистого заболевания, обусловленного атеросклерозом, может повышать риск ​ЛЖ очевиден, однако роль сердечной ​наличие систолической дисфункции ​систематизированных обзорах наличие ​адекватно контролируемой гипертонии ​существенно отличались от ​старения пациентов с ​прежней. Поэтому преимущество антагонистов ​больных эффективность ацетилсалициловой ​развития инсульта, а польза от ​ФП риск инсульта ​требуют рутинного лабораторного ​осложнений. Известно, что в целом ​Предосторожности и несоответствия​увеличиваться с возрастом ​очень низкий и ​постоянной формах ФП.​факторов риска опасность ​предсердии (относительный риск (ОР) 2,5; р=0,04), атеросклеротической бляшки в ​эхокардиографии также обнаружил ​независимый эхокардиографический фактор ​сердца являются важными ​ишемического инсульта у ​не было.​других потенциальных факторов ​витамина К, выявили клинические и ​II; ПНЖК – полиненасыщенные жирные кислоты; ЧСС – частота сердечных сокращений; ЭКГ – электрокардиограмма; EHRA – European Heart Rhythm ​ритма сердца – кардиоверсия, антиаритмическая терапия или ​способны дать достаточный ​добиваться параллельно, особенно при впервые ​Цели лечения ФП ​к лечению ФП, включая антикоагулянтную терапию, средства, урежающие ритм, антиаритмические препараты или ​и повторного проведения ​действия, такие как удлинение ​и частоту сердечных ​в покое и ​терапию; если да, не следует ли ​его на другой ​• Есть ли признаки ​• Изменился ли профиль ​ФП и назначить ​

​IIb​[, , ]​целесообразность повторного мониторирования ​общей практики​IIa​Если ФП сопровождается ​диагнозом ФП должна ​эффективности контроля ЧСС​активных пациентов с ​ритма и выявления ​При применении средств, урежающих ритм, у больных с ​рассмотрена целесообразность дополнительного ​[, ]​диагноза должна быть ​

​I​B​тяжелыми симптомами, документированным или предполагаемым ​заболевания сердца и ​B​[, ]​необходимо попытаться зарегистрировать ​I​Уровень​ Таблица 8. Рекомендации по диагностике ​ЛЖ и/или наличии признаков ​функция печени. Проба с нагрузкой ​и белка в ​врожденные пороки сердца. Целесообразно определение функции ​в течение 24–48 ч).​антикоагулянтах за исключением ​У всех больных ​инсультом или ТИА ​срочно провести эхокардиографию, чтобы оценить функцию ​ФП и признаками ​тактику ведения, однако она не ​наличии острого дистресса ​не известна, перед кардиоверсией можно ​

​возможна кардиоверсия (раздел 4.1.7) на фоне введения ​

​клинической картины аритмии. Чтобы определить тип ​

​восстановления синусового ритма ​была разработана Канадским ​Диагностическое обследование​“Инвалидизирующие симптомы”; нормальная повседневная активность ​не нарушена​Проявления​ритма).​Вас родственников, страдавших ФП?​гипертония, ишемическая болезнь сердца, сердечная недостаточность, заболевание периферических артерий, цереброваскулярная болезнь, инсульт, сахарный диабет или ​Приступы возникают часто ​выраженные симптомы при ​(такие как физические ​установленным диагнозом​преждевременного возбуждения желудочков, признаки кардиомиопатии, ишемия).​в 12 отведениях, обращая внимание на ​оценить риск, связанный с ФП. Целесообразно определить индекс ​уже установлен, следует тщательно собрать ​Термином “изолированная” ФП обозначают ФП, возникающую у больных ​сердца или ревматическим ​определения этих терминов ​Первым проявлением бессимптомной ​врач “смирились” с сохраняющейся ФП). Впервые выявленная ФП ​

​пароксизмальной (проходит самостоятельно, обычно в течение ​заболевания.​с ФП (рис. 2), особенно если одновременно ​

​кардиоверсия, катетерная аблация и ​

​сочетания. В таких случаях ​

​того же больного ​

​сохранение аритмии, или когда предшествующие ​

​с использованием антиаритмической ​ФП устанавливают, когда ФП продолжается ​дней и для ​кардиоверсии в первые ​возможности проведения антитромботической ​достигать 7 суток, характеризуется самопроизвольным прекращением, обычно в течение ​эпизод ФП считают ​

​и длительности аритмии ​

​этого метода выявления ​

​2 лет. Диагностика ФП производится ​

​ФП (в частности, >5,5 ч) могут сопровождаться тромбоэмболическими ​

​предсердий, такие как двухкамерные ​

​возможна имплантация безэлектродных ​

​повторными обмороками и ​

​длительное мониторирование обосновано ​

​или соотнесение симптомов ​
​следует зарегистрировать ЭКГ ​
​Больные с предполагаемым, но неустановленным диагнозом ​
​значение для уменьшения ​
​время используются для ​
​вмешательства, которые обладают доказанной ​
​пароксизмальной и хронической ​
​Примечания: черные прямоугольники представляют ​

​I​
​ФП​
​возраст значительно ускоряют ​
​составляет 10% в течение первого ​
​больных до постановки ​
​не превышает нескольких ​
​“частого предсердного ритма”, выявленные с помощью ​
​коротких эпизодах и ​

​в течение 10 ​

​при ФП можно ​ФП признаки и ​При нерегулярном пульсе ​атриовентрикулярного узла на ​12 отведениях, длительность и качество ​

​RR обычно необходимо ​

​Для дифференциальной диагностики ​

​наблюдаются более продолжительные ​

​характеризоваться частыми нерегулярными ​тахикардия и трепетание ​(если определяется), т. е. интервал между двумя ​Р на ЭКГ. В отдельных отведениях, чаще всего в ​Абсолютно нерегулярные интервалы ​поражения клапанного аппарата ​системных тромбоэмболий у ​восстановить нормальную функцию ​желудочкового ритма более ​

​изменчивости силы сердечных ​

​сердечный выброс. Из-за наличия взаимосвязи ​

​миокарда, а также отдаленные ​

​гемодинамику у пациентов ​проводящих пучков (в частности, верапамила, дилтиазема и сердечных ​ФП и синдромом ​У больных с ​нагрузки. Бета-адреноблокаторы и недигидропиридиновые ​

​парасимпатического тонуса, эффективно контролируют частоту ​

​или при физической ​

​и парасимпатического отделов ​

​скрытое проведение. Электрические импульсы, достигающие атрио-вентрикулярного узла, могут не проводиться ​проводящих пучков или ​2.2.4. Клинические взаимосвязи​как у пациентов ​до критического уровня, множественные мелкие волны ​фронтов, в то время ​мелких волн. Начало и окончание ​

​В соответствии с ​

​являются взаимоисключающими и, скорее всего, в разное время ​

​воспалительных изменений [].​

​нескольких дней после ​тока ионов кальция ​повышению стабильности ФП ​Впервые несколько дней ​ультраструктуры предсердий, каждое из которых ​Ремоделирование эндокарда (эндомиокардиальный фиброз)​Дедифференцировка​

​Отложение амилоида​

​​

​(re-entry), которые могут стабилизировать ​

​и локальной неоднородностью ​и дифференцировкой фибробластов ​сердца могут вызвать ​

​повысить риск сердечно-сосудистых осложнений, связанных с ФП, хотя данные контролируемых ​

​предсердиях и их ​

​сна, особенно в сочетании ​10–15% больных с ФП ​Сахарный диабет, требующий лечения, отмечается у 20% пациентов с ФП ​[]. В крупном немецком ​может вносить вклад ​исследованиях гипертиреоз или ​перфузией [].​

​ишемическая болезнь сердца ​

​Фонтейна.​

​сердца, повышающие риск развития ​дефектом межпредсердной перегородки ​с развитием ФП ​время ее диагностируют ​митрального стеноза и ​

​Поражение клапанов сердца ​

​нормализуется или улучшается ​

​предполагать, если дисфункция ЛЖ ​в предсердиях и ​(например, тахиаритмическая кардиомиопатия или ​[, ], а ФП – у 30–40% пациентов с сердечной ​

​и системные тромбоэмболии.​

​увеличивается с возрастом​

​ФП, являются скорее маркерами ​

​– различные анатомические и ​для сохранения аритмии ​2.1.2. Сердечно-сосудистые и другие ​ЛЖ. Улучшить функцию ЛЖ ​ухудшается при нерегулярных ​людей или больных ​жизни и снижается ​больных с ФП ​с ФП. Результаты небольших наблюдательных ​риск инсульта в ​

​инвалидизации и смерти. Примерно каждый пятый ​

​терапия вызывает уменьшение ​

​Смертность у больных ​

​переносимость физической нагрузки​у больных с ​и более тяжелое ​Увеличение смертности в ​предсердий​других тромбоэмболических осложнений, сердечной недостаточности и ​лет).​40 лет []. Распространенность и заболеваемость ​

​5–15% в возрасте 80 ​

​не госпитализируются в ​

​инсультом, т. е. значительно чаще, чем стандартная ЭКГ ​1–2% и этот показатель, вероятно, увеличится в ближайшие ​средствами, поможет улучшить исходы ​методов в сочетании ​ФП, в особенности в ​на протяжении последнего ​использованию в настоящих ​последствий аритмии, но и от ​не знают о ​ФП значительно усложняет ​улучшению результатов лечения, что явилось стимулом ​разочарование с учетом ​ограничения (контроля) частоты сокращений желудочков ​показали, что стратегическая цель ​естественное течение самой ​течению” (болезни) или патогенетическая терапия) предпринимались многочисленные попытки ​

​появлений, до конечной стадии, представляющей собою необратимую ​постоянную формы, что сопряжено с ​число исследований, что нашло отражение ​больных инсультом, связанным с ФП, в 2 раза ​и по сравнению ​раз и обусловливает ​трепетания предсердий, что обязательно должно ​обоснованным. В то же ​трансформируются друг в ​и левопредсердное трепетание ​общества (РКО) и ВНОА по ​[-].​профилактике инсульта и ​диагностике и лечению ​(соглашение) экспертов и/или результаты небольших ​исследовании или крупных ​многочисленных рандомизированных клинических ​в некоторых случаях ​Класс III​вмешательства​лечения или вмешательства​лечения или вмешательство ​Определение​рекомендаций 2006 г., предложенные Американской Ассоциацией ​г. появилась новая, существенно переработанная версия ​(ВНОА) и Всероссийским научным ​и лечению ФП ​2006 гг. Европейским обществом кардиологов ​учетом соотношения пользы ​врачу в выборе ​и оценены все ​ХОБЛ – хроническая обструктивная болезнь ​ПНЖК – полиненасыщенные жирные кислоты​МНО – международное нормализованное отношение​SANOFI-AVENTIS​научном гранте компаний:​

​Всероссийским научным обществом ​К.м.н. Благова О. В. (г. Москва); проф. Галявич А. С. (г. Казань); д. м.н. Гиляров М. Ю. (г. Москва); проф. Дощицын В. Л. (г. Москва); д.м.н. Дупляков Д. В. (г. Самара); д. м.н. Зенин С. А. (г. Новосибирск); проф. Канорский С. Г. (г. Краснодар); проф. Карпов Ю. А. (г. Москва); к. м.н. Кропачева Е. С. (г. Москва); проф. Мазур Н. А. (г. Москва); проф. Матюшин Г. В. (г. Красноярск); д. м.н. Медведев М. М. (г. Санкт-Петербург); к. м.н. Михайлов С. П. (г. Екатеринбург); проф. Недоступ А. В. (г. Москва); проф.Никулина С.Ю. (г. Красноярск); проф. Новикова Н. А. (г. Москва); к. м.н. Новикова Т. Н. (г. Санкт-Петербург); д. м.н. Рычков А. Ю. (г. Тюмень); к. м.н. Соколов С. Ф. (г. Москва); проф. Татарский Б. А. (г. Санкт-Петербург); проф. Шварц Ю. Г. (г. Саратов).​Москва 2012​

​• 5.11. Гипертрофическая кардиомиопатия​• 5.6. Пожилые​• 5.1. Сердечная недостаточность​
​сокращений и ритма ​

​• 3.6. Первоначальное ведение больных​• 3.4. ЭКГ методы диагностики ​лечение​• 1. Преамбула​помощью устройства WATCHMAN, либо назначали терапию ​with Atrial Fibrillation ​пока не завершена.​в Европе доступны ​исследованиях, включавших относительно небольшое ​и неполную окклюзию ​преимуществах какого-либо из методов ​окклюзии ушка левого ​с ФП даже ​предсердия, вероятно, является не единственной ​систематическим наблюдением []. Кроме того, существуют данные, предполагающие, что не все ​неопровержимых доказательств того, что эта процедура ​или окклюзия ушка ​4.1.8. Нефармакологические методы профилактики ​кардиоверсии, можно отказаться от ​тромба может быть ​для лечения венозных ​(МНО 2,0–3,0) и повторить чреспищеводную ​При наличии тромба ​у больных с ​с варфарином эффективность ​У небольшого числа ​пароксизма ФП, требующего восстановления синусового ​может использоваться дабигатрана ​у больных с ​кардиоверсии, как на фоне ​кардиоверсии целенаправленно не ​тромбоэмболических осложнений назначать ​МНО, находящихся в терапевтическом ​как минимум 5 ​(раздел 4.1.1) лечение пероральными антикоагулянтами ​

​введения нефракционированного гепарина ​Если длительность эпизода ​отсутствии факторов риска). † – Длительная терапия пероральными ​антикоагуляции.​Рисунок 6. Кардиоверсия у больных ​сокращений).​Если по данным ​течение 4 недель ​Если при повторной ​течение 4 недель ​Если при повторной ​стойкого сохранения синусового ​C​1 мг/кг 2 раза ​также использован низкомолекулярный ​экспертов у больных ​лечение антагонистом витамина ​[]​

​значений МНО. Пероральные антикоагулянты следует ​фоне продолжающегося использования ​в левом предсердии ​венозных тромбозов).​с помощью чреспищеводной ​Альтернативой длительной антикоагуляции ​рекомендуется продолжать длительное ​B​следует продолжать по ​

​B​венозных тромбозов, а затем длительная ​до и после ​B​антикоагулянты по крайней ​C​

​(нефракционированный внутривенно болюсом ​[]​

​кардиоверсии вне зависимости ​(например, антагонист витамина К ​Источник​до и после ​следует продолжать неопределённо ​кардиоверсии, учитывая риск тромбоэмболий, связанный с дисфункцией ​кардиоверсией у больных ​витамина К (МНО 2,0–3,0) следует продолжать в ​плановой кардиоверсией, если ФП сохраняется ​фибрилляцией предсердий одинаковые.​сопоставимым с таковым ​Риск инсульта при ​III​отсутствием клинических данных, НПОАК не рекомендуется ​

​1 раз/сут; апиксабан 2,5 мг 2 ​

​и клиренсом креатинина ​IIb​первого выбора у ​НПОАК у больных ​хронической болезнью почек.​антагонистам витамина К ​К, так и НПОАК).​осложнений у больных ​Класс​терапии у больных ​

​Применение не показано​день)​

​Клиренс креатинина =30–49 мл/мин (110 мг х ​день)​

​Клиренс креатинина ≥50 мл/мин (150 мг х ​

​Клиренс креатинина ≥30 мл/мин​

​Фактор​терапии у больных ​которых составляет 35% и 27% соответственно. Наличие хронической болезни ​почками. Это особенно важно ​креатинина до 30–50 мл/мин, показали важность регулярной ​<30 мл/мин. Клинические исследования НПОАК, в которых участвовало ​почек, дал основание применять ​риск тромбоэмболических осложнений, одновременно повышая риск ​креатинина (<60 мл/мин) является независимым фактором ​предсердия).​витамина К и ​внутричерепного кровотечения, имеющего обратимую причину ​кровоизлияний отсутствует. По аналогии с ​(8–17 часов), важным гемостатическим фактором ​может быть использована ​

​и существенно не ​К, в качестве антидота ​больных в острой ​4.1.2.5.​риск его рецидива.​с синусовым ритмом. С помощью транскраниальной ​выявить пациентов с ​У больных с ​быть возобновлена через ​(варфарин) либо НОАК: если имела место ​от размеров перенесенного ​рассматривать механическуюреканализациюокклюзированной артерии.​показатели превышают нормальные ​действия НОАК, можно использовать определение ​современными рекомендациями, противопоказано. Учитывая период полувыведения ​инсульта на фоне ​3,0–3,5, а не присоединения ​использованием антагонистов витамина ​С​нет риска кровотечения, следует рассмотреть целесообразность ​IIa​IIa​должен рассматриваться примерно ​IIa​адекватного контроля артериальной ​У пациентов с ​антитромботической терапии при ​начать как можно ​2 недели, однако при наличии ​провести компьютерную или ​ишемическим инсультом или ​развитию внутричерепного кровотечения ​наиболее высокий риск ​проявлением ФП, учитывая частое бессимптомное ​вмешательств приведены в ​

​коронарного стентирования могут ​После анализа результатов ​назначение ингибиторов протонного ​антитромботических препаратов до ​недель). Поэтому больным с ​7,4–10,3% за 12 месяцев. Таким образом, представляется, что данный подход ​

​конкретного больного) (раздел 4.1.6.4 и табл. , ) []. Частота крупных кровотечений ​целевым МНО 2–2,5, длительность которой зависит ​

​антитромботическая терапия с ​

​с ФП не ​

​возрастала частота кровотечений). Однако эффективность такой ​

​(ацетилсалициловая кислота и ​

​миокарда. Низкие дозы ривароксабана ​совокупного клинического преимущества ​

​сопровождается небольшим недостоверным ​

​IIb​

​шкале HAS-BLED <3). Однако следует учитывать, что целесообразность подобного ​

​клопидогрел) на срок от ​

​коронарным синдромом, у которых не ​

​МНО 2,5–3,5.​

​К (варфарина) с целевым МНО ​

​ФП и острым ​

​медикаментозной (консервативной) тактики лечения​ Таблица 28. Рекомендации по антитромботической ​

​рекомендованы, поскольку они не ​(2,5 или 5 ​

​C​110 мг 2 ​

​C​

​варфарином), хотя это и ​НОАК, ривароксабан и апиксабан ​фоне терапевтических значений ​

​коронарного вмешательства предпочтительней ​C​риске кровотечений (сумма баллов по ​

​клопидогрелом в дозе ​

​(сумма баллов по ​

​C​

​голометаллический стент) или 3–6 месяцев (для больных, которым были имплантирован ​

​шкале GRACE <118) и высоким риском ​

​У больных с ​желудочно-кишечных кровотечений необходимо ​

​мг/сут или ацетилсалициловой ​

​до 12 месяцев ​

​крайней мере в ​

​вмешательства у больных ​

​(например, стеноз большой протяженности, поражение мелких сосудов, диабет и т. п.), при которых, как ожидается, стенты, выделяющие лекарства, имеют существенное преимущество ​

​вмешательствах у больных ​

​коронарным синдромом​

​ Таблица 27. Рекомендации по антитромботической ​

​тщательно не изучалась ​

​антагониста витамина К ​

​C​

​антикоагуляции и уменьшения ​

​Если антагонист витамина ​

​доступ на фоне ​

​осложнений, во время чрескожного ​

​IIa​

​для снижения риска ​

​дозе 75 мг/сут или ацетилсалициловой ​

​паклитаксел). В дальнейшем возможен ​

​длительного времени после ​

​крайней мере в ​

​После планового чрескожного ​

​быть строго ограничено ​

​коронарном вмешательстве у ​

​стабильными формами ИБС​

​ Таблица 26. Рекомендации по антитромботической ​
​коронарного синдрома последующая ​

​протяжении последующих 11 ​
​с подъемом сегмента ​

​ST предпочтительность именно ​
​сообществ, подчеркивающих нежелательность прекращения ​

​сердечного ритма и ​

​Представленные ниже рекомендации ​
​тактики лечения (чрескожные коронарные вмешательства ​

​длительности периода “тройной антитромботической терапии” у больных с ​

​препарат. Однако должна ли ​
​предположить, что продолжительная “тройная антитромботическая терапия” не всегда является ​

​инсульта не отличалась ​
​антикоагулянтах (69% имели ФП/трепетание пркдсердий и ​

​с антиагрегантами не ​
​и клопидогрелом. Эффективность и безопасность ​

​(непокрытым) стентам перед стентами, выделяющими лекарственные препараты. На сегодняшний день ​

​чрескожных коронарных вмешательств; низкие дозы ацетилсалициловой ​

​минимизировать риск больших ​

​из блокаторов Р2Y ​

​периода времени требуется ​

​профилактике тромботических осложнений ​

​эффективность антагонистов витамина ​

​антагонистом витамина К ​

​К с целевым ​

​у больных с ​

​сочетание ацетилсалициловой кислоты ​

​антикоагулянта в дозе, способствующей предотвращению кардиоэмболических ​

​стороны и повторных ​

​рецептора тромбоцитов (клопидогрелом, тикагрелором или прасугрелом) в течение 12 ​

​(чрескожное коронарное вмешательство ​

​приема).​

​до снижении МНО ​

​время свертывания для ​

​возможно только при ​

​способом реперфузии является ​

​приема НПОАК не ​

​фоне его продолжающего ​
​чрескожное коронарное вмешательство, выполняемое доступом через ​антикоагулянты, у которых развился ​тромбоцитов (клопидогрела, тикагрелора или прасугрела) и им должно ​по лечению больных ​препаратов (прасугрел, тикагрелор) для лечения больных ​
​это касается необходимости ​
​ФП имеется ряд ​IIa​этексилата (по сравнению с ​
​перед другими препаратами ​
​У больных с ​витамина К (варфарин) при сочетании неклапанной ​перед антагонистами витамина ​без добавления антитромбоцитарных ​Уровень​назад; больные после плановой ​стенокардия напряжения; больные, перенесшие острый коронарный ​ Таблица 25. Рекомендации по антитромботической ​
​сердца. Тем не менее, некоторые рекомендации по ​существующая доказательная база ​
​не представляется возможным ​риска инфаркта миокарда ​
​ФП в сочетании ​периода времени получали ​зависимости от наличия ​
​ФП, перенесших ранее инфаркт ​Целенаправленно эффективность НПОАК ​
​сосудистых событий, включая инфаркт миокарда, но существенно увеличивает ​витамина К у ​и стабильной ишемической ​

​синдрома), клинических проявлений атеросклероза ​

​ишемической болезни сердца ​6 месяцев по ​и давность чрескожного ​больных с ишемической ​по выбору оптимальной ​Сочетание ишемической болезни ​месяцев назад; больные после плановой ​

​Не показан​

​≥48 часов​≥48 часов​≥24 часов​≥24 часов​≥24 часов​Клиренс креатинина ≥80 мл/мин​Высокий​Дабигатрана этексилат​для дабигатрана этексилата ​часа до вмешательства, при высоком риске ​от функционального состояния ​У больных, получающих НОАК, которые имеют короткий ​рутинного применения.​ривароксабана и апиксабана) (табл. 22). Однако такая стратегия ​(АЧТВ или тромбиновое ​степенью экстренности самого ​максимально возможный период ​При экстренных хирургических ​условии снижения МНО ​(1–2 мг) внутрь, чтобы нормализовать МНО.​Если операцию или ​за 10 суток ​

​операции (за 5 периодов ​Если больной получает ​более чем на ​[]​

​операции (или утром на ​После хирургических вмешательств ​терапевтические дозы нефракционированного ​процедуры, сопряжённой с риском ​ФП механического протеза ​гепарин.​витамина К с ​
​тромбоэмболических осложнений и ​

​Источник​ Таблица 23. Рекомендации по периоперационной ​хирургического вмешательства с ​пределах нормального диапазона. У каждого больного ​возобновления антикоагуляционного эффекта.​витамина К, рекомендуется использовать принцип ​хирургического вмешательства.​приема после вмешательства, необходимо учитывать как ​время прервать. При решении вопроса ​У больных с ​пароксизмальной ФП должны ​

​отличается от персистирующей ​в клинических исследованиях ​Риск инсульта и ​плазме крови: повышенный риск кровотечений​(ЭВС)​Количественное определение: данные о числовом ​Не может применяться​крови: повышенный риск кровотечений​

​Тромбиновое время в ​на протяжении периода ​Не может применяться​Не может применяться​приема​12–24 часа после ​приема​Пиковая концентрация в ​НПОАК​для оценки выраженности ​безопасным. Поэтому использование этих ​тестов, отражающих безопасность с ​в связи с ​существуют (разведенное тромбиновое время ​НПОАК (!!). Тесты, позволяющие осуществить точную ​Ха (ривароксабана и апиксабана). Также, как АЧТВ для ​осложнений. Протромбиновое время (ПВ) может быть использовано ​границу нормальных значений ​определения присутствия в ​системы крови на ​приемом препарата и ​антикоагулянтного эффекта. В отличие от ​режим приема НПОАК. Однако в некоторых ​свертывающей системы крови ​и откалиброванными.​больной должен оставаться ​заботится, в состоянии выполнить ​Самостоятельное мониторирование МНО ​терапевтических значений МНО ​0,5–2,0 мг​0,5–2,0 мг​5–7 мг​3–4 мг​VKORC1​ Таблица 21. Рекомендации FDA по ​ФП. Однако затраты могут ​перед началом терапии ​рекомендаций по ведению ​риском кровотечений. Следует подчеркнуть, что носительство вышеперечисленных ​Носительство различных генотипов ​в печени и ​

​варфарину зависит от ​МНО <2,0 при профилактике ​(1,8– 2,5) специально не изучалось, а когортные исследования ​диапазона).​нивелировать пользу антагонистов ​в терапевтическом диапазоне, составляло в среднем ​различных больных, так и одного ​безопасностью лечения.​клапанов сердца терапевтический ​основании расчёта международного ​отношение​[, , , , , ]​кислотой) следует считать таким ​на фоне антитромбоцитарной ​пероральными антикоагулянтами (уровень доказательности = B).​для выявления модифицируемых ​поддающиеся коррекции факторы ​после начала антитромботической ​кровотечений следует рассматривать ​кровотечений.​Класс​

​риска геморрагических осложнений ​на фоне антикоагулянтной ​шкале CHADS получали ​была менее чувствительной ​(CHADS-VASc = 0) и умеренно-высоким риском кровотечения. В двух крупных ​было отмечено почти ​получены Friberg и ​фоне варфарина ожидается ​варфарина было даже ​инсультом и внутричерепным ​профилактике тромбоэмболических осложнений ​кислоты/нестероидных противовоспалительных препаратов, лабильное МНО и ​врачам обоснованно оценивать ​факторов риска кровотечений. Шкала HAS-BLED сама по ​баллов по шкале ​HASBLED была такой ​когортах [, , -] и хорошо коррелирует ​важно, она указывает на ​кровотечений, HAS-BLED, а не более ​валидизированы в популяциях ​связи с наличием ​основаны на сложных ​пероральных антикоагулянтов в ​людей []. Опасность падений, как фактора риска ​тромбоэмболий.​не выше, чем при более ​К или улучшения ​годы, и составляет от ​

​у больных пожилого ​кровотечения, особенно внутричерепного, которое является самым ​При принятии решения ​этого показателя в ​в терапевтическом диапазоне; например, >70% [, , -]. Поэтому при использовании ​Накопленные факты свидетельствуют, что профилактика инсульта ​об их достоинствах ​наличия, характера и числа ​риска.​основываться на наличии ​неклапанной ФП представлены ​4.1.3. Современные рекомендации по ​другому недостаточно, но некоторые характеристики ​К в подобранной ​одного из новых ​

​К. Поэтому при наличии ​использоваться для отказа ​усилия по коррекции ​количеством баллов по ​• Шкала HAS-BLED позволяет врачам ​“истинного низкого риска”, не уступая по ​больными, отказывающихся принимать любые ​у пациентов, не переносящих комбинацию ​использовании пероральных антикоагулянтов, особенно у пожилых.​может причинить вред, поскольку риск крупных ​Примечания:​пользы и риска, а также необходимость ​IIa​или персистирующей формами ​больных с ФП.​[]​митрального клапана целевое ​антагонисты витамина К ​ФП – другие особенности​IIa​CHADS-VASc = 1 за счет ​[, ]​(дабигатран); или​пероральных антикоагулянтов:​баллов по шкале ​Xa (например, ривароксабан или апиксабан).​(варфарин) в подобранной дозе ​баллов по шкале ​рекомендуется.​CHADS-VASc = 0 (включая женщин моложе ​I​[, , ]​

​инсульта/тромбоэмболии и кровотечения, а также совокупного ​А​риска (мужчины и женщины ​неклапанной ФП – общие положения​Класс​ Таблица 19. Рекомендации по профилактике ​антикоагулянты.​ушка левого предсердия. Линия: сплошная – лучший вариант; пунктирная – альтернативный вариант.​кровотечениями. При наличии противопоказаний ​— только ацетилсалициловая кислота) следует рассматривать у ​этих лекарственных средств ​вариантом лечения, врачи должны помнить, что опыт их ​и в таблице ​мг 2 раза ​в сравнении с ​апиксабана (ни один из ​достоверному снижению частоты ​тромболитическая терапия проводиться ​получающих дабигатрана этексилат ​риск серьезных кровотечений, включая внутричерепные.​в подобранной дозе ​заболеванием (отсутствие острых осложнений ​обеспечивал снижения риска ​инсульта (5 мг 2 ​коронарном синдроме [], нет данных по ​данных заболеваний. Хотя ривароксабан в ​неблагоприятных событий, связанных с ишемией ​перорального антикоагулянта (например, ривароксабана или апиксабана). На данный момент ​сравнении с варфарином ​больных, принимающих дабигатрана этексилат, с учетом незначительной ​в дозах для ​ацетилсалициловой кислоты и ​антикоагулянтом (варфарин в подобранной ​одним из антитромбоцитарных ​согласительных документах [-] (разделы 4.2.6.4 и 4.2.6.5). Соответственно, нужен период тройной ​рекомендациям, основанным на едином ​данных у больных ​по шкале HAS-BLED антагонисты витамина ​кровотечений []. После коронарного стентирования ​антитромбоцитарных препаратов и ​аблации ниже, а риски, связанные с процедурой, могут быть выше. Кроме того, правильная оценка симптомов, связанных с ФП, может быть затруднена ​и кровотечений [].​риском эмболических осложнений ​случае возникновения крупного ​антидота, аблация на фоне ​исследований о соотношении ​D​Кровотечение​A​кровотечений HAS-BLED​коррелирует с отсутствием ​препарат FEIBA® (Baxter AG, Вена, Австрия) в низкой дозе ​коагуляционных тестов при ​поддерживающим, особенно с учетом ​анти-Xa активности [, ].​

​[]. Эффективность пероральных ингибиторов ​концентрациях [, ]. Ривароксабан удлиняет протромбиновое ​свертывания) []; также можно измерять ​коррекции дозы новых ​

​можно использовать для ​подбора дозы по ​приеме препарата с ​в год, а у пациентов ​У пациентов с ​в той или ​полувыведения и при ​Ключевую роль играет ​• при внутривенном введении ​фондапаринукса принять дабигатрана ​этексилата​на парентеральные антикоагулянты​≤30, но < 50 мл/мин, назначить антагонист витамина ​≤50 мл/мин, назначить антагонист витамина ​К для оценки ​С дабигатрана этексилата ​этексилат​дабигатрана этексилата []​должен совпадать с ​прекращения действия гепарина ​инфузиинефракционированного гепарина, период полувыведения которого ​Переход с терапии ​одного НПОАК на ​витамина К, до тех пор, пока не будут ​К). Также рекомендуется тщательно ​

​должно осуществляться через ​совместного приема крайне ​

​оказывать определенное влияние ​течение определенного периода ​антагонистов витамина К, переход с приема ​36–42 часа (если используется варфарин), после чего принимать ​2,0–2,5, начать прием НПОАК ​заключается в необходимости ​антикоагулянтного эффекта (существуют определенные различия ​К на НПОАК, прием последних может ​адекватную степень антикоагуляции ​на другой​положительному клиническому эффекту ​как у пациентов ​и 150 мг ​другой []. При количестве баллов ​исследовании с одной ​этексилата, ривароксабана и апиксабана ​между ишемическим инсультом ​исследований, и, в частности, дабигатрана этексилат имеет ​апиксабан должны назначаться ​средств, плохо соблюдающих режим ​вопрос о применимости ​здравоохранения, указывающие на то, что дабигатран экономически ​

​иметь характеристики пациентов, переносимость препарата и ​отмечаются при использовании ​установить, какой из НПОАК ​тщательный постмаркетинговый мониторинг.​все еще ограниченным ​антагонистам витамина К ​частоты внутричерепных кровотечений. На этом основании ​исследованиях, по эффективности не ​повышается ОР крупных ​кровотечений; наряду с этим ​варфарином использование обеих ​дабигатрана в дозе ​частоты крупных кровотечений ​отмечено только у ​раза/сут и ривароксабана ​и дабигатрана этексилат ​2,1).​3,5), чем в исследованиях ​CHADS. При этом в ​следующие факты.​III​почечной недостаточностью (клиренса креатинина ниже ​

​В​ежегодно, а у пациентов ​

​функции почек (по величине клиренса ​IIa​• высокий риск кровотечения ​дозы 2,5 мг х ​смерти. В случаях, когда рассматривается применение ​в ближайшую неделю. По сравнению с ​(клиренс креатинина <15 мл/мин), заболеваний печени со ​этих осложнений при ​антикоагулянт для профилактики ​IIa​• высокий риск кровотечения ​доза 20 мг ​и внутричерепных кровотечений ​ишемической атаки в ​свертывания крови, а также инвалидизирующего ​значимого митрального стеноза ​тромбоэмболий у больных ​[, ]​шкале HAS-BLED ≥3);​• пожилые пациенты, возраст ≥ 80 лет;​отношении риска крупных ​кровотечений, а доза 110 ​варфарина в отношении ​кровотечений. При выборе дозировки ​мг 2 раза ​в отношении снижения ​мг 2 раза ​дней или инсульта ​

​сердца, тяжёлой почечной недостаточности ​

​и дополнительными факторами ​использоваться как альтернативный ​Xa (например, ривароксабан или апиксабан).​пероральных антикоагулянтов, основываясь на их ​с неклапанной ФП ​I​новых пероральных антикоагулянтов:​К в подобранной ​I​и тромбоэмболических осложнений, способствуют снижению риска ​Источник​с неклапанной фибрилляцией ​

​таблице 16.​пороков или протезов ​

​тромбоэмболий у больных ​

​Таким образом, апиксабан, дабигатрана этексилат и ​

​инсульта или артериальных ​

​апиксабана в дозе ​с противопоказаниями к ​

​кровотечений были выражены ​

​сравнении с варфарином, а также пациенты ​
​были получены результаты, близкие к полученному ​
​при анализе подгрупп, сформированных по основным ​

​и составляла 0,76 и 0,86% в год, соответственно (ОР 0,89; р=0,37).​внутричерепных кровотечений на ​
​осложнений. Частота первичной конечной ​
​и варфарина не ​

​в группах апиксабана ​

​причин – оказалась достоверно ниже ​достоверно ниже, чем у больных, принимавших варфарин, соответственно: 1,27% против 1,6% в год, соответственно (ОР 0,79; р=0,01). Кроме того, частота геморрагического инсульта ​64%.​или артериальную тромбоэмболию, около 31% при включении принимали ​

​по шкале CHADS ​

​от всех причин. Первичной конечной точкой ​

​Первичной конечной точкой ​признаков – возраст ≥80 лет, масса тела ≤60 кг, креатинин сыворотки ≥133 мкмоль/л – доза апиксабана уменьшалась ​с клиренсом креатинина ​после ишемического инсульта, а также принимавших ​В исследование не ​

​в предшествующие 3 ​ФП или трепетанием ​отношении профилактики инсульта ​

​и др.).​обычными способами (механическая компрессия сосуда, хирургическое вмешательство, переливание жидкости и ​

​гемодиализа. В случае возникновения ​

​прием активированного угля. Ривароксабан связывается с ​

​день (15 мг при ​

​возможным назначить больным ​

​ROCKET-AF пациенты, принимающие двойную антитромбоцитарную ​одновременного использования ривароксабана ​

​желудочно-кишечного тракта.​
​показал преимущество ривароксабана ​
​креатинина 30–49 мл/мин), не хуже варфарина ​

​дозе (20 мг для ​

​антагонистов витамина К, перенесенного инфаркта миокарда ​
​группе ривароксабана: 0,5 и 0,7% в год, соответственно (ОР 0,67; р=0,02). С другой стороны, крупные кровотечения из ​
​одинаковой в группах ​

​различий обнаружено не ​

​ривароксабана: 2,95% против 3,53% в группе варфарина ​Анализ вторичных конечных ​для преимущества в ​и артериальных тромбоэмболий ​

​“на лечении” вне зависимости от ​1,7 и 2,2 на 100 ​

​первых двух дней ​и не имевших ​(анализ “на лечении”), при котором учитывались ​

​с варфарином по ​

​2,1 и 2,4 на 100 ​

​учитывались у всех ​исследование перенесли 55% пациентов. Время нахождения МНО ​витамина К до ​включено 14264 пациента ​артериальных тромбоэмболий, а первичной конечной ​от 30 до ​ривароксабана в дозе ​

​значимыми заболеваниями печени. Исследование было двойным ​

​ближайшие 2 нед ​

​стенозом и протезами ​

​из вышеперечисленных факторов ​тромбоэмболии, либо присутствие, по меньшей мере, двух ФР: сердечной недостаточности или ​был изучен в ​

​и безопасности [].​инсульт или ТИА. Отдельный анализ этих ​

​для антикоагулянтной поддержки ​

​частоте тромбоэмболических осложнений ​

​после кардиоверсии составила ​левого предсердия или ​

​трёх недель у ​

​пациентов с ФП ​каких-либо существенных отличий ​

​зависимости от времени ​

​пациентов в зависимости ​

​варфарином []. Однако, такой результат может ​30 000 пациентов, выявил повышение риска ​

​свидетельствовали в пользу ​

​госпитализаций по поводу ​

​инфарктов на фоне ​

​с группой варфарина ​

​21%, а варфарин 16,6% больных, включённых в исследование. Среди побочных явлений ​= 0,43; р дабигатран-150 против варфарина ​

​варфарина был достоверно ​в группах дабигатран-110/дабигатран-150/варфарин составила 2,71/3,11 /3,36% в год, соответственно (р дабигатран-110 против варфарина ​отмечались в группе ​

​составила составила в ​= 0,051, р дабигатран-110 против дабигатрана-150 = 0,66). Следует отметить, что при отдельном ​

​всех причин имела ​инсульта в обеих ​частота больших кровотечений ​эффективности с варфарином. Первичная конечная точка ​не различались: 3,11% в группе дабигатрана-150 и 3,36% в группе варфарина ​

​с группой варфарина ​

​у 134 пациентов ​дозе 150 мг ​в границах терапевтического ​

​безопасности были большие ​

​больных (99,9%) удалось проследить клинические ​

​варфарином с целевым ​Протокол исследования предусматривал ​после тяжелого инсульта, при наличии внутричерепного ​гемодинамически значимыми пороками ​

​возрасте 65–74 лет обязательным ​минимум II ФК ​

​включено 18113 пациентов ​

​с варфарином в ​год​1,9 (0,85; 0,70–1,02; p=0,07)​

​0,53 (0,88, 0,66–1,17; p= 0,37)​0,76 (0,89, 0,70–1,15; p= 0,37)​—​2,84 (1,07, 0,92–1,25; p=0,38)​

​0,30 (0,40, 0,27–0,60; p<0,001)​

​3,11 (0,93, 0,81–1,07; p=0,31)​

​0,10 (0,26, 0,14–0,49; p<0,001)​0,92 (0,76, 0,60–0,98; p=0,03)​

​эффективности=0,12) (itt)​эфективности <0,001)​(ОР, 95% ДИ; значение р)​(n = 7133)​

​Варфарин​Варфарин​

​73 (65–78) (медиана (межквартильный размах))​

​мг 2 раза ​

​с ривароксабаном 20 ​дабигатрана (150 мг 2 ​Период наблюдения, лет​

​Дизайн исследования​у пациентов, принимающих верапамил/амиодарон/хинидин/кетоконазол​

​Ожидаются более высокие ​

​Всасываемость в кишечнике ​

​(если клиренс креатинина ​Доза при почечной ​

​150 мг 2 ​Экскреция​концентрации, ч​Пероральный прямой ингибитор ​Механизм​ФП​ Таблица 15. Краткий обзор клинических ​к снижению смертности. Тем не менее, в результатах каждого ​варфарином эффективность в ​и ривароксабан.​три новых антикоагулянта: прямой ингибитор тромбина ​в отношении профилактики ​4.1.2.3.2. Клинические исследования НПОАК​помпы, Н рецепторов)​Римфампицин, Карбамазепин, Фенитоин, Фенобарбитал​Ингибиторы протеаз (ритонавир)​Данных нет​Данных нет​Кетоконазол, Итраконазод, Вориконазол​Данных нет​Амиодарон​+ 40%​Дилтиазем​+ 12–180%​Дигоксин​Апиксабан​выбор дозы НПОАК ​лечения. Взаимодействия различных НПОАК ​мало взаимодействовать с ​5–9 часов (молодые)​Уменьшается на12–30%​Обязательно​Увеличивается на 39%​Нет​3–7%​

​Показатель​рекомендуется принимать одновременно ​имеет принципиальное значение: если ривароксабан принимать ​и апиксабана не ​с НПОАК (раздел 4.1.2.3.1).​важно учитывать клиническое ​принципе, а также выбрать ​приверженности в лечению.​требует ряда новых ​свертываемости крови, меньшая степень взаимодействия ​неклапанного генеза. Несмотря на наличие ​НПОАК представляют собой ​этексилата, апиксабана и ривароксабана. Другой НПОАК – прямой ингибитор фактора ​К-зависимых факторов свертывания ​этексилат) и пероральные прямые ​Новые пероральные антикоагулянты ​только при МНО ​(МНО 2,0–3,0), стоит скорее рассматривать ​К, но вызывала больше ​витамина К (МНО 2,0–3,0) с антитромбоцитарными средствами, однако она не ​A​и антагонистов витамина ​Перед назначением любого ​причинам не могут ​в сутки должна ​[, , ]​

​IIa​– монотерапию ацетилсалициловой кислотой ​в дозе 75–100 мг с ​принимать любые пероральные ​Рекомендации​ Таблица 12. Рекомендации по применению ​антитромбоцитарных препаратов для ​заболеваний, а польза за ​кислоты при отсутствии ​о возможности снижения ​

​и не способны ​монотерапии ацетилсалициловой кислотой, но увеличивает риск ​ФП должно быть ​

​антикоагулянтов, применение антитромбоцитарной терапии ​от риска кровотечений ​[-], поскольку есть свидетельства, что риск крупных ​кислоты в отношении ​витамина К у ​

​витамина К в ​исследование имелись факторы ​антагонистами витамина К. Следует подчеркнуть особенности ​составило 28% []. Однако в группе ​11% ниже по сравнению ​ацетилсалициловой кислотой. В ветви “А” исследования ACTIVE ОР ​[].​развития инсульта, системных тромбоэмболий, инфаркта миокарда или ​Как показали результаты ​ацетилсалициловой кислоты, хотя абсолютное увеличение ​(33% и 6%, соответственно; р=0,002) []. Тем не менее, при анализе исследований, проведенных до исследования ​группе ацетилсалициловой кислоты ​крупных кровотечений между ​

​инсульта, клинически значимых системных ​ацетилсалициловой кислотой в ​превосходили ацетилсалициловую кислоту, снижая ОР инсульта ​Напрямую антагонисты витамина ​(3,1% и 2,4% в год, соответственно). Кроме того, лечение ацетилсалициловой кислотой ​эффективность ацетилсалициловой кислоты ​профилактике сердечно-сосудистых событий у ​сосудистыми заболеваниями.​с ФП. Нельзя исключить, что умеренный благоприятный ​Снижение риска ишемического ​дозы (<100 мг) реже вызывают кровотечения, чем дозы 300 ​эффективности ацетилсалициловой кислоты, возможно, завышены.​лет и не ​К эффект был ​высокого риска (с наличием показаний ​снижению риска инсульта ​отражал результаты единственного ​исследованиях заметно различалась ​

​антитромбоцитарных средств, их применение снижает ​на 29% (95% ДИ от –6% до –53%). Риск ишемического инсульта ​вторичной профилактики инсульта ​приводило к недостоверному ​<

​[]. В 7 из ​осложнений у больных ​учесть предпочтения больного.​тромбоэмболических осложнений. При принятии решения ​Целесообразность использования антагонистов ​Варфарин является препаратом, клиническая эффективность которого ​альтернативный препарат при ​фармакокинетике, обеспечивая предсказуемый и ​К предпочтение следует ​К также значительно ​антагонистов витамина К ​отношении инвалидизирующего и ​ишемического инсульта на ​развития всех инсультов ​К. Мета-анализ контролируемых исследований ​медицины, одними из основных ​убедительно подтвердили эффективность ​и многочисленными сопутствующими ​изучены и исключались ​только высоким риском ​низкого риска после ​указанных событий может ​лучше), чем шкала CHADS, позволяет идентифицировать пациентов, у которых может ​больных []. Полученные данные свидетельствуют ​терапии в течение ​точкой, подтвержденный диагноз дает ​1,00 (0,92–1,09)​0,98 (0,93–1,03)​1,19 (1,06–1,33)​• Операция коронарнного шунтирования ​2,81 (2,68–2,95)​5,28 (4,57–6,09)  ​<65​Atrial fibrillation study ​ФП”, что подтверждено в ​(количество баллов по ​у лиц обоего ​независимо не увеличивает ​увеличивает общий риск ​сердечной недостаточности, требующей госпитализации, независимо от величины ​или тяжелой систолической ​любой сердечной недостаточности ​старых, противоречивых (и слабых) данных, заболевания щитовидной железы ​количества ФР, поэтому при наличии, по крайней мере, двух указанных факторов, оправдана антикоагулянтная терапия.​в аорте и ​появились в последнее ​(в особенности умеренная ​Все остальные ФР ​с ФП также ​риска. Следует отметить, что, хотя это и ​инсульта/ТИА или системной ​условно (в зависимости от ​рассчитывается на основании ​анамнезе, заболевание периферических артерий, атеросклеротическая бляшка в ​6,7%​3,2%​

​Индекс CHADSs-VASc​Возраст 65–74 года​Артериальная гипертония​(б) Расчет индекса риска ​Артериальная гипертония;​Возраст ≥75 лет​“Большие” факторы риска​(а) Факторы риска инсульта ​инсульта и системных ​ряд новых ФР ​с ФП и ​(значения индекса = 0), частота инсульта составляет ​в возрасте ≥65 лет и ​инсульта при ФП ​ФР были определены ​ФП, не получавших антагонисты ​ФР [, ]. Кроме того, шкала CHADS была ​инсульта.​

​цели необходимо использовать ​

​“истинно низким риском”, которым антитромботическая терапия ​вероятно разовьется инсульт ​с ФП на ​от расчетных показателей ​у таких больных. Частота инсульта в ​с ФП (публикация 2001 года). Низкое число больных ​стеноз или протезы ​

​5,9 (4,6–7,3)​Число больных (n=1733)​частота инсульта у ​в исследования по ​кардиомиопатия и амилоидоз, также могут повышать ​развития ФП, однако риск инсульта ​

​с ФП не ​повышать риск тромбоэмболических ​

​54% (95% ДИ 1,29–1,85). Риск инсульта выше ​высокий риск тромбоэмболических ​

5.7. Беременность

​У женщин повышен ​бляшек в нисходящем ​отсутствует поражение коронарных ​больных, перенесших инфаркт миокарда, было обнаружено в ​установлена [, , ].​степенью систолической дисфункции ​не всегда отражает ​В упомянутых выше ​средств). Можно предположить, что на фоне ​больного артериальной гипертонии ​увеличивается по мере ​витамина К остаётся ​кислоты [, ]. По мере старения ​других факторов риска, имеется высокий риск ​со временем. В частности, у больных с ​антикоагулянты вообще не ​

​на частоту тромбоэмболических ​

​факторов риска инсульта.​вероятность инсульта может ​эхокардиографических признаков сердечно-сосудистого заболевания) накопительный риск инсульта ​при персистирующей и ​При наличии соответствующих ​тромба в левом ​степени). Анализ результатов чреспищеводной ​эхокардиографии выявил единственный ​наличие структурное поражения ​для факторов, предрасполагающих к возникновению ​с ФП проведено ​по изучению многих ​сравнения (не получавших антикоагулянтов) в исследованиях, продемонстрировавших эффективность антагонистов ​Сокращения: АПФ – ангиотензинпревращающий фермент; БРА – блокаторы рецепторов ангиотензина ​меры по контролю ​сердца. Эти методы лечения ​осложнений. Этих целей следует ​у них благоприятный.​

​недостатках различных подходов ​повторных анализов крови, длительных мониторирований ЭКГ ​на предвестники аритмогенного ​12 отведениях, чтобы документировать ритм ​частота сердечных сокращений ​или постоянную форму, несмотря на антиаритмическую ​препарата или заменить ​

​антикоагуляции?​обстоятельства:​обследование пациента с ​с регулярными интервалами​B​средства, может быть рассмотрена ​пациента для врача ​консультацию к кардиологу​C​установленным или предполагаемым ​нагрузкой для оценки ​При применении средств, урежающих ритм, у молодых и ​оценки эффективности контроля ​

​[, ]​

​аритмии должна быть ​B​ФП для подтверждения ​отведениях​I​У больных с ​тщательное физикальное обследование. Рекомендуется собрать анамнез ​

​I​

​B​подозрением на ФП ​ЭКГ​Класс​(табл. 8).​болезни сердца. При сохранении дисфункции ​может быть оценена ​в сыворотке крови ​поражение желудочков, клапанов и предсердий, а также редкие ​к кардиоверсии (например, если ФП прекращается ​будут нуждаться в ​реваскуляризацию.​У больных с ​часто требуется кардиоверсия. Помимо этого следует ​У больных с ​получить важную информацию, которая помогает выбрать ​оказаться затруднительным при ​или ее длительность ​менее 48 ч ​

​обследования зависит от ​или уменьшаются после ​ФП. Очень похожая шкала ​ритма).​IV​“Легкие симптомы”; нормальная повседневная активность ​Класс EHRA​Association (Европейская ассоциация сердечного ​Нет ли у ​другими заболеваниями, такими как артериальная ​индексом CCS-SAF []).​Вас умеренные или ​Есть ли факторы, провоцируют развитие аритмии ​предсердий или уже ​Гиса или синдром ​осложнений (раздел 2.1.1). Необходимо проанализировать ЭКГ ​

​облегчить симптомы и ​ФП или диагноз ​неклапанная ФП [].​с искусственными клапанами ​неклапанную. Удовлетворительного или единого ​постоянной формы ФП.​(когда больной и ​к прогрессированию от ​факторы и сопутствующие ​тактики ведения больных ​вмешательства (медикаментозная или электрическая ​различные формы: бессимптомная, пароксизмальная, персистирующая, а также их ​У одного и ​врач считают возможным ​и его сохранения ​Диагноз длительной персистирующей ​пароксизмальной, самостоятельно не прекращается, продолжается более 7 ​

​медикаментозной или электрической ​риск системных тромбоэмболий, что требует рассмотрения ​Пароксизмальная ФП, длительность которой может ​Любой впервые диагностированный ​

​C учетом течения ​чувствительность, но меньшую специфичность ​течение более чем ​

​длительностью ≥5 минут. Более длительные эпизоды ​

​Имплантируемые устройства, регистрирующие электрическую активность ​

​для подтверждения диагноза ​

​сердечного ритма (EHRA IV) – раздел 3.6), у больных с ​

​ограничены [, -]. Более активное и ​целью диагностики ФП ​в первую очередь ​сердечно-сосудистых исходов.​ФП. Контроль ЧСС имеет ​недостаточность. Голубым цветом – методы лечения, которые в настоящее ​лечению. Синим цветом выделены ​

​от “немой” и недиагностированной к ​

​предсердий.​

​Источник​ Таблица 5. Рекомендации по скринингу ​последующем. Сопутствующие заболевания и ​Частота рецидивов ФП ​инсульт или ТИА. Можно предположить, что у большинства ​осложнений, если их длительность ​ФП. Однако короткие эпизоды ​

​не отличается при ​

​число интервалов RR ​

​ФП [, ]. Частоту сердечных сокращений ​ЭКГ. Любую аритмию, имеющую характерные для ​предсердную активность.​желудочковом ритме блокада ​

​на ЭКГ в ​

​с нерегулярными интервалами ​

​предсердных циклов.​

​и трепетанием предсердий ​проведение через атрио-вентрикулярный узел могут ​Некоторые наджелудочковые аритмии, прежде всего предсердная ​Длительность предсердного цикла ​Отсутствие отчетливых зубцов ​ушка.​при ФП без ​Риск инсульта и ​сердца []. Снижение ЧСС позволяет ​Стойкое увеличение частоты ​в основе существенной ​

​также способен снизить ​

​и снижение кровоснабжения ​

​Факторы, оказывающие влияния на ​

​предсердий и дополнительных ​ритмом, потенциально угрожающие жизни. У пациентов с ​при нагрузке.​во время физической ​за счет увеличения ​в течение дня ​Изменения тонуса симпатического ​

​частоты желудочкового ритма. Основными механизмами, ограничивающими атрио-вентрикулярное проведение, являются рефрактерность атрио-вентрикулярного узла и ​

​проводящей системой (при отсутствии дополнительных ​

​безуспешными.​

​источники аритмии, в то время ​

​фронтов не снижается ​образованию новых волновых ​предсердий множества независимых ​возбуждения​

​триггер, запускающий аритмию, и субстрат, ее поддерживающий. Эти механизмы не ​

​наличие фиброза и ​

5.8. Послеоперационная фибрилляция предсердий

​нормализуется в течение ​укорочения рефрактерного периода, являются подавление входящего ​[]. Электрическое ремоделирование способствует ​[].​свойств, механической функции и ​Изменения микрососудов​Гипертрофия​Воспаление​ Таблица 4. Структурные изменения, связанные с ФП ​очагов циркуляции возбуждения ​между мышечными пучками ​процесс характеризуется пролиферацией ​Любые структурные заболевания ​отмечается у 10–15% больных с ФП. Почечная недостаточность может ​увеличение давления в ​

​Апноэ во время ​легких встречается у ​среднем 27,5 кг/м.​у 25% больных с ФП ​щитовидной железы также ​осложнений. В последних эпидемиологических ​взаимодействует с коронарной ​не ясным, предрасполагает ли неосложненная ​артерий и операцию ​Другие врожденные пороки ​у пациентов с ​межпредсердной перегородки ассоциировался ​клапана. В прошлом “ревматическая ФП” встречалась часто, однако в настоящее ​

​левого предсердия (ЛП) – это раннее проявление ​синусового ритма.​сердца. Диагноз подтверждается, если функция ЛЖ ​Тахиаритмическую кардиомиопатию следует ​(из-за увеличения давления ​быть следствием ФП ​у 30% больных с ФП ​осложнений, таких как инсульт ​Риск развития ФП ​[]. Заболевания, связанные с наличием ​Структурное заболевание сердца ​различными сердечно-сосудистыми заболеваниями [, ], которые создают субстрат ​частоты сердечных сокращений.​диастолического давления в ​Функция ЛЖ часто ​существенно хуже, чем у здоровых ​ФП ухудшается качество ​когнитивной функции у ​Когнитивная дисфункция, включая сосудистую деменцию, может быть связана ​“криптогенных” инсультов [, ]. Пароксизмальная ФП увеличивает ​часто протекает тяжело, приводит к стойкой ​факторов риска [, ]. Было показано, что только антитромботическая ​недостаточностью)​Качество жизни и ​Госпитализации часто отмечаются ​Увеличение риска инсульта ​Смерть​ Таблица 3. Неблагоприятные исходы фибрилляции ​увеличением смертности, частоты инсульта и ​(13% за последние 20 ​составляет около 25% в возрасте после ​с возрастом – от <0,5% в возрасте 40–50 лет до ​с ФП никогда ​

​пациента с острым ​общей популяции составляет ​более безопасными антиаритмическими ​в новых рекомендациях. Ожидается, что применение этих ​катетера, эффективна в лечении ​ограничение ее проявлений ​скрининг, которые предлагаются к ​не только от ​бессимптомной и больные ​

​Проблему раннего распознавания ​могут привести к ​дополнительного эффекта. Эти результаты вызывают ​

​за исключением попыток ​Многочисленные клинические исследования ​основное сердечно-сосудистого заболевание и ​так называемой “upstream therapy” (“терапия вверх по ​течения ФП – от стадии, не имеющей клинических ​в персистирующую или ​было посвящено большое ​и чаще рецидивирует. Соответственно, риск смерти у ​часто заканчивается смертью ​инсульта в 5 ​

​предсердий и левостороннего ​еще Г. Ф. Лангом, можно считать вполне ​проявления, а также нередко ​являются равнозначными терминами. Ввиду того, что мерцание предсердий ​Рекомендации Российского кардиологического ​исследований ARISTOTLE, ROCKET-AF и PALLAS ​ритма, ЧСС, а также к ​и ВНОА по ​лежит общее мнение ​единственном рандомизированном клиническом ​Доказательства получены в ​или вмешательство бесполезны/не эффективны и ​менее убедительно​

​метода лечения или ​по поводу пользы/ эффективности предлагаемого метода ​мнению данный метод ​Классы​2011 гг. – дополнения к версии ​предсердий” []. В августе 2010 ​электрофизиологии, аритмологии и электрокардиостимуляции ​

​Рекомендации по диагностике ​

​В 2001 и ​исходы, а также с ​

​фибрилляции предсердий (ФП). Они призваны помочь ​

​В рекомендациях суммированы ​ФР – фактор риска​ОШ – отношение шансов​ЛЖ – левый желудочек​PFIZER​Рекомендации разработаны при ​в сотрудничестве с ​А. Ш. (г. Москва); проф. Шубик Ю. В. (г. Санкт-Петербург); д. м.н. Явелов И. С. (г. Москва).​• Российское кардиологическое общество​• 5.10. Синдром Вольфа-Паркинсона-Уайта​• 5.5. Сахарный диабет​• 5. Особые группы больных​

​• 4.2. Контроль частоты сердечных ​и другие определения​предсердий​• 3. Диагностика, естественное течение и ​фибрилляции предсердий​левого предсердия с ​

​PROTECTion in Patients ​в контролируемых исследованиях ​для клинического использования ​

​В нерандомизированных наблюдательных ​включают крупные кровотечения ​убедительных данных о ​Результаты удаления или ​терапии у пациентов ​с ФП, а ушко левого ​контролируемых исследований с ​десятилетий, пока не получено ​Хотя хирургическая резекция ​контролировать симптомы ФП.​тромбоэмболий на фоне ​

​В случае растворения ​применения эноксапарина (в дозах используемых ​антагонистами витамина К ​чреспищеводной эхокардиографии​

​проведении плановой кардиоверсии ​также показали сопоставимую ​других антикоагулянтов [].​

​осложнений, в случае возникновения ​

​антагонистам витамина К ​

​К (варфарином). При плановой кардиоверсии ​

​частоте возникновение инсультов, связанных с проведением ​

​при проведении плановой ​пациента факторов риска ​получения близких значений ​низкомолекулярного гепарина продолжают ​

​факторами риска инсульта ​

​под прикрытием внутривенного ​

​Сокращения: ЛП – левое предсердие, СР – синусовый ритм, АК – антикоагулянты.​

​развившейся ФП при ​(ЧП-ЭхоКГ) и стратегия последующей ​C​лечения (контроль частоты сердечных ​

​C​

​пероральных антикоагулянтов в ​

​C​

​пероральных антикоагулянтов в ​

​[]​

​следует продолжать пожизненно, даже в случае ​

​I​

​живота в дозе ​

​антикоагулянта может быть ​растворении тромба. По мнению Российских ​недель рекомендуется проводить ​B​при достижении целевых ​

​провести кардиоверсию на ​

​При отсутствии тромба ​

​в дозах, применяемых для лечения ​

​и его ушке ​[, , ]​терапию пероральными антикоагулянтами ​I​

​не известна, лечение пероральными антикоагулянтами ​

​I​

​дозах, применяемых для лечения ​

​высоким риском инсульта ​I​рекомендуется назначить пероральные ​I​немедленная кардиоверсия, рекомендуется использовать гепарин ​B​и ≥4 недель после ​

​рекомендуются пероральные антикоагулянты ​

​Уровень​

​ Таблица 32. Рекомендации по антикоагуляции ​

​антагонистами витамина К ​в течение 4-х недель после ​перед электрической, так и медикаментозной ​указывают, что лечение антагонистами ​является обязательной перед ​с трепетанием и ​

​возраста и оказался ​

​4.1.6.9. Трепетание предсердий​

​витамина К (варфарин).​В связи с ​2 раза/сут; ривароксабан 15 мг ​хронической болезнью почек ​более тяжелых стадий.​

​рассматривать как препарат ​

​прямых сравнительных исследований ​

​или умеренно выраженной ​

​как приемлемая альтернатива ​(как антагонистов витамина ​как тромбоэмболических, так и геморрагических ​Рекомендации​

​ Таблица 31. Рекомендации по антитромботической ​

​день)​

​1 раз в ​

​Изменения дозы​1 раз в ​требуется​Разрешены к применению​31.​дозы НПОАК (табл. и ). Рекомендации по антитромботической ​

​апиксабана, почечный путь элиминации ​

​значительной степени выводятся ​

​со снижением клиренса ​

5.9. Гипертиреоз

​клиренса креатинина, в том числе ​с хронической болезнью ​К значительно снижает ​со снижением клиренса ​кардиоэмболического инсульта (окклюдеры ушка левого ​кровотечениях применение антагонистов ​1–14 дней после ​

​НОАК после внутричерепных ​период полувыведения НОАК ​существует, с гемостатической целью ​

​размеры внутричерепного кровотечения ​

​приема антагониста витамина ​

​витамина К. Рекомендации по ведению ​

​приведены в разделе ​

​больных, перенесших инсульт, у которых высок ​ФП выше, чем у пациентов ​церебральных эмболий позволяет ​Немой инсульт​инсульте, антикоагулянтная терапия может ​антагонистов витамина К ​

​существует, однако в зависимости ​

​такой ситуации следует ​

​апискабана): если эти лабораторные ​приема НОАК. В неясных случаях, для уточнения продолжающегося ​его возникновения, как это предлагается ​При возникновении ишемического ​до диапазона МНО ​

​антикоагулянтной терапии с ​

​IIa​

​ТИА, исключён инсульт и ​трансформации очага инсульта.​не следует.​назначении пероральных антикоагулянтов ​компьютерной или магнитно-резонансной томографии.​

​терапии необходимо добиться ​

​Уровень​

​ Таблица 29. Рекомендации по проведению ​антикоагулянтную терапию следует ​антикоагуляцию начинают через ​артериальной гипертонии и ​ФП и острым ​

​может привести к ​

​кардиоэмболического инсульта отмечается ​

​нередко оказывается первым ​после чрескожных коронарных ​длительности “тройной” антитромботической терапии после ​эффективность ниже.​предупреждения желудочно-кишечных кровотечений целесообразно ​

​продолжительность использования трех ​

​продолжаться недолго (например, в течение 4 ​

​и увеличивается до ​болезни сердца, острый коронарный синдром, риск кровотечений у ​витамина К с ​стентирования необходима тройная ​тромбоэмболий в больных ​синдромом (хотя при этом ​двойной антитромбоцитарной терапией ​ФП, перенесших ранее инфаркт ​следует учитывать наличие ​могут быть предпочтительнее, поскольку прием дабигатрана ​

​частоты кровотечений.​риске кровотечений (сумма баллов по ​(варфарин), ацетилсалициловая кислота и ​ФП и острым ​варфарином с целевым ​сочетание антагониста витамина ​У больным с ​синдромом в рамках ​C​не могут быть ​низкие дозы ривароксабана ​IIb​этексилата, следует предпочесть дозу ​IIb​инфаркта миокарда (по сравнению с ​Если планируется использование ​лучевой доступ на ​риск тромбоэмболических осложнений, во время чрескожного ​IIb​месяцев, особенно при невысоком ​(варфарин) в сочетании с ​

5.10. Синдром Вольфа-Паркинсона-Уайта

​риском атеротромботических осложнений ​IIb​терапии (для больных, которым был имплантирован ​исхода (сумма баллов по ​С​для снижения риска ​в дозе 75 ​низком риске кровотечений. В дальнейшем вплоть ​клопидогрел) следует рассматривать по ​После чрескожного коронарного ​ограничено определёнными ситуациями ​При чрескожных коронарных ​предсердий и острым ​C​12 месяцев. Однако эта стратегия ​рассмотреть целесообразность комбинации ​IIb​тщательного контроля интенсивности ​C​К (варфарином) и использовать лучевой ​

​высоким риском тромбоэмболических ​или антацидов.​

​комбинированной антитромботической терапии ​витамина К (варфарина) с клопидогрелом в ​месяцев для выделяющих ​в течение более ​клопидогрел) следует рассматривать по ​C​стент. Применения стентов, выделяющих лекарства, следует избегать. Их использование должно ​При плановом чрескожном ​фибрилляцией предсердий и ​(раздел 4.1.6.3 и табл. 25).​месяцев после острого ​

​1 месяцем, после чего на ​острым коронарным синдромом ​без подъема сегмента ​мнения других медицинских ​с неклапанной ФП”, подготовленных Европейской ассоциацией ​быть максимально коротким.​зависимости от выбранной ​Специальных клинических исследований, посвященных оценке оптимальной ​

​и один антитромбоцитарный ​частоты крупных кровотечений. Эти свидетельства позволяют ​смерти, инфаркта миокарда и ​том, что у больных, нуждающихся в пероральных ​НПОАК в сочетании ​витамина К (варфарин) с ацетилсалициловой кислотой ​К (целевое МНО 2,0–2,5) или предпочесть НПОАК; отдавать предпочтение голометаллическим ​доступ для выполнения ​“тройной терапии”, а также попытаться ​сочетании с одним ​в течение определенного ​витамина К в ​плохом контроле МНО ​ацетилсалициловой кислоты с ​риск геморрагических осложнений. Монотерапия антагонистами витамина ​ацетилсалициловой кислотой и ​осложнений коронарного атеросклероза ​антитромботической терапии перорального ​кардиоэмболических с одной ​из блокаторов Р2Y ​выбранной тактики ведения ​часов после последнего ​антикоагулянтов следует отложить ​

​разведении или экариновое ​относительные противопоказания. У больных, получавших НПОАК, проведение тромболитической терапии ​Если единственным возможным ​сегмента ST, резвившегося на фоне ​

​рекомендуется выполнять на ​

​миокарда является первичное ​

​ФП, постоянно принимающих пероральные ​

​(150–300 мг), блокатора Р2Y рецепторов ​

​Согласно современным рекомендациям ​риск крупных кровотечений. Появление новых антитромбоцитарных ​коронарного синдрома. В первую очередь ​У больных с ​варфарином.​

​фоне приема дабигатрана ​

​имеет однозначного преимуществ ​

​C​

​безопасной альтернативой антагонистам ​Клинические преимущества НОАК ​монотерапии пероральными антикоагулянтами ​Класс​более 1 месяца ​(больные со стабильной ​таблице 25.​

​стабильной ишемической болезнью ​

​К сожалению, в настоящее время ​

​сравнительных исследований, в настоящее время ​недостоверным умеренным возрастанием ​у больных с ​на протяжении какого ​безопасности НПОАК в ​исследованиях НПОАК (табл. 15), касающийся больных с ​

​проявлениях атеросклероза нежелательно.​

​инсульта или других ​

​кислоты к антагонисту ​

​с сочетанием ФП ​перенесенного острого коронарного ​При наличии стабильной ​смерти в течение ​шкале HAS-BLED, наличие/тип имплантированного стента ​антитромботической терапии у ​

​достаточно трудную задачу ​

​назад)​

​синдром более 12 ​

​Не показан​

​≥36 часов​

​≥24 часов​

5.11. Гипертрофическая кардиомиопатия

​Клиренс креатинина 30–50 мл/мин​≥72 часов​≥48 часов​Высокий​Низкий​плановых хирургических вмешательствах​36–48 часов, что особенно важно ​отменены за 24 ​время операции и ​4.1.2.5.​быть рекомендована для ​хромогенными субстратами для ​некоторые лабораторные тесты ​быть сопоставлен со ​самого вмешательства на ​средств.​витамина К при ​доз витамина К ​10 часов).​используется фенпрокумон, его следует отменить ​5 суток до ​С​терапии пероральными антикоагулянтами ​B​(варфарина) в “обычной” поддерживающей дозе (без насыщающей дозы) вечером в день ​C​с переходом на ​хирургической или диагностической ​у больного с ​временного перехода на ​временной отменить антагониста ​

​критериям высокого риска ​Уровень​(табл. 23).​кровотечения во время ​<1,5 или в ​интервал прекращения и ​и принимающих антагонисты ​препаратов), так и характер ​времени возобновления их ​ими следует на ​4.1.6.2. Периоперационная антикоагуляция​(раздел 4.1.1). Поэтому пациенты с ​пароксизмальной ФП не ​меньшей степени. Доля таких пациентов ​4.1.6.1. Пароксизмальная фибрилляция предсердий​эффективной концентрации в ​Экариновое время свертывания ​отсутствуют​помощью хромогенных субстратов​концентрации в плазме ​Не может применяться​верхней границы нормы ​Не может применяться​

​повышенный риск кровотечений​12–24 часа после ​в плазме крови​2–4 часа после ​Апиксабан​на фоне приема ​распространенный показатель, как МНО, не может использоваться ​операции считалось бы ​границы этих специфических ​в большинстве стационаров ​свертывания крови Ха ​оценку антикоагулянтного эффекта ​фактора свертывания крови ​с другими факторами, способствующими возникновению подобных ​АЧТВ превышает верхнюю ​для ориентировочного количественного ​показателей, отражающих состояние свертывающей ​точное время, прошедшее между последним ​

​и выраженность его ​на дозировки и ​рутинного контроля показателей ​

​должны быть качественными ​

​и в последующем ​

​тот, кто о нем ​

​Самостоятельное мониторирование МНО ​

​варфарин) встречаются больные, которым для поддержания ​0,5–2,0 мг​0,5–2,0 мг​GA​5–7 мг​

​CYP2C9 и VKORC1​

​витамина К.​

​больного с неклапанной ​

​таково, что рутинное генотипирование ​К моменту выхода ​дозе варфарина, и ассоциируется с ​К.​(CYP2C9), контролирующего метаболизм варфарина ​

​Чувствительность пациента к ​

​этим поддерживать величину ​

​более низком диапазоне ​

​находятся вне терапевтического ​МНО могут полностью ​исследованиях время, когда МНО находилось ​МНО как у ​между эффективностью и ​ФП без поражения ​К оценивают на ​

​4.1.5.1. Антагонисты витамина К: оптимальное международное нормализованное ​

​В​

​– также монотерапия ацетилсалициловой ​Риск серьезных кровотечений ​отказа от терапии ​Шкалу HAS-BLED следует использовать ​

​Необходимо воздействие на ​

​и регулярного контроля ​

​Для оценки риска ​терапии (антагонисты витамина К, новые пероральные антикоагулянты, ацетилсалициловая кислота/клопидогрел или монотерапия ​Рекомендации​ Таблица 20. Рекомендации по оценке ​риска геморрагических осложнений ​количества баллов по ​варфарином была невыгодной. Следует отметить, что шкала CHADS ​

​риском ишемического инсульта ​

​в пользу антикоагулянтов ​

​крупных кровотечений. Аналогичные результаты были ​риском кровотечений на ​по шкале HAS-BLED клиническое преимущество ​клинического преимущества (баланс между ишемическим ​практических решений по ​риска кровотечений: например, неконтролируемое артериальное давление, сопутствующее применение ацетилсалициловой ​антикоагулянтами, но она позволяет ​коррекции потенциально обратимых ​

5.12. Заболевание легких

​пациентов с ФП. Пациенты с количеством ​баллов по шкале ​в нескольких независимых ​HASBLED выше, чем у ATRIA; что не менее ​

​шкалу оценки риска ​

​были разработаны и ​

​пациентов, принимавших антикоагулянты, не обязательно в ​

​риска кровотечения были ​

​кровотечения перевесил пользу ​витамина К сопоставим, особенно у пожилых ​инсульта и системных ​МНО 2,0–3,0 риск кровотечений ​дозы антагонистов витамина ​значительно ниже, чем в прошлые ​смертельного исхода []. В настоящее время ​

​и риска серьезного ​

​4.1.2.3.​

​значений времени нахождения ​

​времени пребывания МНО ​

​пациента.​пероральных антикоагулянтов, следует информировать больного ​(пароксизмальная, персистирующая или постоянная), а зависят от ​высокого, среднего и низкого ​с ФП должны ​у больных с ​выборе препарата.​

​по отношению к ​

​Xa (например, ривароксабана, апиксабана) – вместо антагонистов витамина ​

​следует рассмотреть применение ​в использовании, чем антагонисты витамина ​себе не должно ​состояние и предпринимать ​факторах риска кровотечений. У пациентов с ​

​инсульта или тромбоэмболии.​

​ФП из группы ​

​быть ограничено немногочисленными ​– монотерапия ацетилсалициловой кислоты ​от риска при ​невысока; при этом она ​

​C​

​антитромботической терапии соотношение ​

​формой ФП.​больных с пароксизмальной ​же принципам, что и у ​B​локализации. При наличии протеза ​

​следует использовать только ​

​тромбоэмболических осложнений при ​

Литература

​антитромботической терапии.​баллов по шкале ​А​• прямой ингибитор тромбина ​следует рассмотреть использование ​Пациентам с количеством ​• пероральный ингибитор фактора ​• антагонист витамина К ​Пациентам с количеством ​факторов риска, антитромботическая терапия не ​баллов по шкале ​шкалу CHADS-VASc.​А​на абсолютных рисках ​I​с ФП, кроме групп низкого ​

​тромбоэмболических осложнений при ​Рекомендации​свертывания крови VII.​пациентов, принимающих новые пероральные ​

​о выполнении окклюзии, закрытия или удаления ​причинам, не связанным с ​клопидогрел или — что менее эффективно ​информация об эффективности ​могут быть предпочтительным ​с ФП, принимающих НПОАК, представлены на рисунках ​в дозе 150 ​частоты ишемического инсульта ​приема ривароксабана или ​

​сутки приводит к ​антикоагулянтного эффекта. В этих случаях ​удлиненного АЧТВ у ​кислоту, которая может увеличивать ​пероральными антикоагулянтами (антагонисты витамина К ​и стабильным сосудистым ​коронарном синдроме не ​при ФП (20 мг ежедневно). Апиксабан в дозе, используемой для профилактики ​влияние при остром ​

​миокарда в анамнезе, так и без ​варфарина на частоту ​или другого нового ​приема дабигатрана в ​коронарного синдрома у ​антитромботической терапии, включающей НПОАК (при их использовании ​с одновременным использованием ​на монотерапию пероральным ​

​в сочетании с ​Европейских или Североамериканских ​вмешательством/стентированием необходимо следовать ​кровотечений []. В отсутствие достоверных ​от количества баллов ​

​любым пероральным антикоагулянтом, существенно повышает риск ​коронарного вмешательства, следует учитывать, что одновременное применение ​увеличением частоты тромбоэмболий ​

​аблации сопряжено низким ​дополнительным риском в ​НПОАК. С учетом отсутствия ​

​нет данных контролируемых ​Возраст >65 лет​B​Артериальная гипертония​ Таблица 18. Шкала оценки риска ​тестов не обязательно ​этексилата []. В другом исследовании ​исследования предполагают нормализацию ​является в основном ​теста для определения ​

​эффекта этого препарата ​не является линейной, особенно при высоких ​и тромбиновое время ​

​следует использовать для ​антагонистов витамина К). Неспецифические коагуляционные тесты ​НПОАК не требуют ​может вызывать диспепсию, которую, вероятно, можно уменьшить при ​измерять 1 раз ​креатинина.​защиты. Все эти препараты ​

​относительно коротким периодом ​гепарина​неё​нефракционированного гепарина, низкомолекулярного гепарина или ​последней дозы дабигатрана ​

​С дабигатрана этексилата ​• при клиренсе креатинина ​• при клиренсе креатинина ​на антагонисты витамина ​этексилата​К на дабигатрана ​

​антикоагулянтов при использовании ​на терапию НПОАК, первый прием НПОАК ​почек, у которых период ​после прекращения внутривенной ​НПОАК.​

​Переход с приема ​НПОАК на антагонисты ​действия антагониста витамина ​очередным приемом НПОАК; б) повторное определение МНО ​апиксабан и ривароксабан), в период их ​

​К. Поскольку НПОАК могут ​различными индивидуальными вариациями. При этом в ​и окончанию действия ​его определение через ​

​в диапазоне от ​Кратких характеристиках/ Инструкциях по применению, но общий принцип ​характеризуются быстрым наступлением ​приема антагонистов витамина ​крайне важно сохранить ​

​одного перорального антикоагулянта ​превосходили по совокупному ​варфарином, в то время ​раза в сутки ​этих НПОАК с ​датском национальном когортном ​

​смоделировано для дабигатрана ​с оценкой баланса ​исключены из клинических ​специфического антидота; дабигатрана этексилат и ​сопутствующими заболеваниями, принимающих множество лекарственных ​контролируемым МНО. Также остается нерешенным ​

​в различных системах ​сутки и апиксабана. []. Важное значение могут ​между НПОАК, но, как оказалось, крупные кровотечения реже ​проведенных клинических испытаний, нельзя с определенностью ​показаний и проводить ​

​исследованиям. В связи с ​по отношению к ​с воспроизводимым снижением ​изученные в клинических ​

​раза/сут и ривароксабана ​инсульта и внутричерепных ​• При сравнении с ​сравнима с варфарином, а апиксабана и ​• При учете совокупной ​ОР ишемического инсульта/инсульта неуточнённой этиологии ​

​110 мг 2 ​артериальных тромбоэмболий апиксабан ​обоих случаях составлял ​шкале CHADS составил ​инсульта, определяемого по шкале ​

​антикоагулянта надо учитывать ​и апиксабана)​больных с тяжелой ​

​IIa​антикоагулянтом следует определять ​нового перорального антикоагулянта ​(клиренс креатинина 30–49 мл/мин).​следующих ситуациях:​в день предпочтительнее ​отмечается снижение риска ​или ишемического инсульта ​сердца, тяжелой почечной недостаточности ​дополнительными факторами риска ​как альтернативный варфарину ​(клиренс креатинина 30–49 мл/мин).​

​следующих ситуациях:​ривароксабана, у большинства больных ​частота геморрагического инсульта ​нед или транзиторной ​снижением образования факторов ​условии отсутствия гемодинамически ​инсульта и артериальных ​

​В​(количество баллов по ​

​в следующих ситуациях:​варфарином, но безопаснее в ​одинаковом риске крупных ​

​в день эффективнее ​отношении риска крупных ​кровотечений, а доза 110 ​в день: она эффективнее варфарина ​

​дабигатрана следует учитывать, что доза 150 ​в предшествующие 14 ​или протезов клапанов ​больных с ФП ​Дабигатрана этексилат может ​• пероральный ингибитор фактора ​

​одного из новых ​пероральных антикоагулянтов, у большинству пациентов ​Xa (например, ривароксабан, апиксабан).​невозможности контролировать МНО, рекомендуется один из ​

​пероральных антикоагулянтов, но антагонисты витамина ​кровотечений.​удобством применения, не менее эффективны, чем варфарин, в предупреждении инсульта ​Уровень​

​осложнений у больных ​НПОАК представлены в ​отсутствия гемодинамически значимых ​инсульта и артериальных ​

​крупных кровотечений [].​в дозе 81– 324 мг/сут в профилактике ​из-за абсолютных преимуществ ​осложнений в сочетании ​

​снижения риска крупных ​преимущества апиксабана в ​

​в большинстве подгрупп ​эффективности сохранялись и ​апиксабана и варфарина ​показал снижение ОР ​отношении частоты геморрагических ​

​между группами апиксабана ​неуточнённой этиологии разницы ​– смертности от всех ​группе апиксабана оказалась ​

​терапевтического диапазона составило ​инсульт/транзиторную ишемическую атаку ​за пациентами, вошедшими в исследование, ARISTOTLE составила 1,8 лет. Средняя сумма баллов ​безопасности была смерть ​составляло 2,0–3,0.​2 раза/сут. Пациентам, у которых имелись, по меньшей мере, два из следующих ​

​не включали больных ​анамнезе, в первую неделю ​[].​тромбоэмболию в анамнезе, клинику недостаточности кровообращения ​включен 18201 пациент ​с варфарином в ​прокоагулянтов (концентрат протромбинового комплекса ​и ликвидировать кровотечение ​кровотока с помощью ​

​производитель рекомендует пероральный ​20 мг в ​один антиагрегант, производитель ривароксабана считает ​виду, что в исследование ​Данные о возможности ​крупных кровотечений из ​частоте крупных кровотечений. Анализ структуры кровотечений ​больных с клиренсом ​Результаты исследования ROCKET-AF [] указывают, что эффективность ривароксабана, принимаемого 1 раз/сут в фиксированной ​Анализ подгрупп, сформированных по возрасту, полу, величине клиренса креатинина, количеству факторов риска, имевшегося опыта приёма ​была ниже в ​точки безопасности оказалась ​и варфарина достоверных ​причин в группе ​по эффективности.​пациенто/ лет, соответственно (ОР 0,79; значения критерия p ​варфарином: суммарная частота инсульта ​При отдельном анализе ​и варфарина составила ​приёма препарата и ​одну дозу препарата ​конечной точки эффективности ​варфарином <0,001). Таким образом, при анализе “по намерению лечить” ривароксабан оказался сопоставимым ​и варфарина составила ​При анализе “по намерению лечить”, когда неблагоприятные исходы ​до включения в ​шкале CHADS 3,5, опыт приёма антагонистов ​В исследование было ​

​частота ишемического, геморрагического инсультов и ​с клиренсом креатинина ​от 2,0 до 3,0 и группу ​<30 мл/мин и клинически ​мес, любой инсульт в ​гемодинамически значимым митральным ​доля больных, имевших только два ​

​в анамнезе инсульта, ТИА или артериальной ​больных с ФП ​конечным точкам эффективности ​в анамнезе ишемический ​качестве альтернативы варфарину ​

​отсутствие различий по ​течение 30 дней ​25,5/24,1/13,3% больных, при этом тромбоз ​составляла не менее ​исследования RE-LY у 1270 ​CHADS не обнаружили ​группе варфарина (анализ результатов в ​

​инфаркта миокарда []. Специально организованные субанализы ​по сравнению с ​т. д.), в которых участвовали ​

​совокупное клиническое преимущество ​дополнительных случаев новых ​немного большего числа ​дабигатран-110/ дабигатран-150/варфарин, отмечалась у 11,8/11,3/5,8% больных, соответственно (р в сравнении ​

​этексилат прекратили принимать ​группах дабигатран-110/дабигатран-150/варфарин составила 1,12/1,51/1,02% в год, соответственно (р дабигатран-110 против варфарина ​сравнению с группой ​дабигатрана-110. Частота больших кровотечений ​

​Большие кровотечения чаще ​достоверно ниже, чем у больных, получавших варфарин и ​= 0,13, р дабигатран-150 против варфарина ​Частота смерти от ​Частота возникновения геморрагического ​(ОР 0,91; p=0,34). Однако при этом ​2 раза/сут (дабигатран-110) оказался сравним по ​

​кровотечений группы существенно ​группе дабигатрана-150 по сравнению ​точки эффективности, которая была отмечена ​Дабигатрана этексилат в ​составила 2,1. Время нахождения МНО ​артериальных тромбоэмболий. Первичной конечной точкой ​составил 2 года, практически у всех ​

​мг 2 раза/сут) с традиционным лечением ​заболеваниями печени.​или 6 месяцев ​включали больных с ​и старше. Для больных в ​

​<40%, сердечная недостаточность как ​ФП. В исследование было ​RE-LY [], в котором сравнивался ​% отмены препарата в ​3,75 (0,91, 0,80–1,03; p=0,13)​0,9 (0,81; 0,63–1,06; p=0,12)​3,2 (p<0,001)​—​Внечерепные кровотечения​Внутричерепное кровотечение​Крупные кровотечения​Геморрагический инсульт​Ишемический инсульт​меньшей эффективности <0,001, р для большей ​1,11 (0,66, 0,53–0,82; р для большей ​(ОР, 95% ДИ; значение р)​(n = 6015)​Ривароксабан​

​Исходы (% в год)​71,5 ± 8,7 (среднее значение ± стандартное отклонение)​с апиксабаном 5 ​дозе в сравнении ​со “слепым” использованием двух доз ​Количество пациентов​Характеристики исследования​Риск кровотечений выше ​

​насоса​Особые указания​15 мг ежедневно ​

​раза в сутки​Доза​9–14​Время достижения максимальной ​фактора Xa​Характеристики препаратов​

​инсульта при неклапанной ​с ФП (табл. 15).​риска геморрагического инсульта, а также тенденции ​минимум сравнимая с ​свёртывания крови апиксабан ​

​с варфарином. В них изучены ​и безопасность НПОАК ​Примечание:​Антациды блокаторы протонной ​Значительное увеличение​

​Данных нет​Данных нет (фармакокинетические предположения)​Флюконазол​

​Данных нет​15–50 мл/мин)​Данных нет​15–50 мл/мин)​Данных нет​

​Верапамил​Данных нет​Ривароксабан​ Таблица 14. Лекарственные взаимодействия и ​и фармакокинетику препаратов, использующихся для их ​

​ожидания, что НПОАК будут ​12–17 часов​Н рецепторов​Нет​Не влияет​Да​

​Биодоступность​различных НПОАК []​на 39%. Поэтому данный препарат ​для ривороксабана это ​Биодоступность и фармакокинетадабигатрана ​использованы из-за неблагоприятного взаимодействия ​

​предпочтений пациента. При выборе НПОАК ​антикоагулянтной терапии в ​важности поддержания надлежащей ​в повседневной практике ​контроля за показателями ​больных с ФП ​

​2013 году [].​одобрено применение дабигатрана ​нескольких активных витамин ​тромбина (такие как дабигатрана ​4.1.2.3. Новые пероральные антикоагулянты​кровотечений существенно увеличивается ​антагонистами витамина К ​монотерапией антагонистами витамина ​

​Изучалась комбинация антагонистов ​IIa​применении ацетилсалициловой кислоты ​[, , , ]​тем или иным ​клопидогрела 75 мг ​B​[, , , ]​

​кровотечения) или – что менее эффективно ​антиагрегантов: сочетание ацетилсалициловой кислоты ​Если пациенты отказываются ​неклапанной ФП​таблице 12.​

​значимыми кровотечениями []. Рекомендации по применению ​смертности от онкологических ​препаратов). Даже у лиц, не страдающих ФП, профилактическое назначение ацетилсалициловой ​ФП нет данных ​любые пероральные антикоагулянты ​с клопидогрелом эффективнее ​

​эффективно – монотерапии ацетилсалициловой кислотой) для профилактики инсульта ​доступностью новых пероральных ​достоверно не отличается ​возможность нанесения вреда ​Таким образом, доказательства эффективности ацетилсалициловой ​служить альтернативой антагонистам ​тех случаях, когда терапия антагонистами ​витамина К, а у 23% при включении в ​

​с частотой кровотечений, отмечаемой при лечении ​наиболее выраженным и ​клопидогрела оказался на ​клопидогрела) оказалась эффективнее монотерапии ​группах была сопоставимой ​способности уменьшить риск ​и клопидогрела​

​раза выше, чем в группах ​событий, включая серьезные кровотечения ​исследования WASPO, в котором в ​разницы в частоте ​смертельного или инвалидизирующего ​2–3) имели преимущество перед ​

​по эффективности достоверно ​лечения).​получавших антитромботического лечения ​изолированной ФП сравнивали ​кислоты в первичной ​у больных с ​

​с сосудистыми заболеваниями, которые часто сочетаются ​в дозе 75–100 мг/сут.​ингибирует агрегацию тромбоцитов. При этом низкие ​результаты в отношении ​пациентов старше 75 ​

​назначению антагонистов витамина ​только у больных ​мг приводило к ​кислоты, выявленный в мета-анализе, в значительной степени ​в контролируемых клинических ​с использованием всех ​

​13% (95% ДИ от –18% до –36%) и неинвалидизирующего инсульта ​первичной и 2,5% в год для ​терапии. Применение ацетилсалициловой кислоты ​сложности 4876 больных ​кислота, в профилактике тромбоэмболических ​возможных противопоказаний и ​

​наличии, по меньшей мере, одного фактора риска ​рандомизированных исследованиях.​обязательного контроля МНО.​(фениндион) рассматривают лишь как ​имеют преимущества в ​Из антагонистов витамина ​лечении антагонистами витамина ​период прерывания приёма ​

​профилактики инсульта, а также в ​К снижал ОР ​ФП снижает ОР ​являются антагонисты витамина ​Согласно принципам доказательной ​Многочисленные клинические исследования ​пациентов с ФП ​

​были должным образом ​недостаточностью характеризуются не ​больных с ФП ​шкале CHADS=0 ежегодная частота ​(а возможно и ​в многочисленных когортах ​пациентов, не получавших антикоагулянтной ​менее надежной конечной ​Тиреотоксикоз​Сердечная недостаточность (в анамнезе)​

​1,09 (1,03–1,15)​• Инфаркт миокарда​анамнезе​2,97 (2,54–3,48)​Возраст (лет)​больных с ФП: the Swedish Cohort ​лет и изолированная ​

​счет женского пола ​ФП) является настолько низкой ​ФП”, когда женский пол ​сохраненной фракцией выброса) []. Женский пол независимо ​с недавней декомпенсацией ​документально подтвержденной умеренной ​инсульта (табл. 11) []. Наличие в анамнезе ​клинической практике [-]. В отличие от ​

​возрастает с увеличением ​(перенесенный инфаркт миокарда, наличие атеросклеротических бляшек ​факторов, доказательства роли которых ​наличие сердечной недостаточности ​инсульта/системных тромбоэмболий.​сердца у больных ​называли факторами высокого ​

​К “большим” ФР относятся: наличие в анамнезе ​CHADS-VASc все ФР ​от расчетных показателей; фракция выброса ЛЖ ​клапанов сердца; b – инфаркт миокарда в ​

​9,6%​2,2%​частота инсульта​Заболевание сосудовb​Сердечная недостаточность/систолическая дисфункция ЛЖ​

​Сосудистое заболеваниеb​(например, фракция выброса ≤40%);​тромбоэмболия в анамнезе;​сердца​по шкале CHADS-VASc​

​таблице 10.​модификации, в неё добавился ​достоверно выявлять пациентов ​“низкого риска” по шкале CHADS ​увеличивается у лиц ​шкалу CHADS) являются независимым ФР ​10% пациентов, прошедших скрининговое обследование, и многие факторы ​у пациентов с ​

​включает многие распространенные ​комплексной стратификации риска ​“высокого риска”. Чтобы добиться этой ​с ФП и ​из группы “высокого риска”, у которых впоследствии ​искусственное разделение больных ​

​время может отличаться ​оценить вероятность инсульта ​получают ацетилсалициловую кислоту) у госпитализированных пациентов ​Примечания: a – прежде всего митральный ​4,0 (3,1–5,1)​Индекс CHADS​ Таблица 9. Шкала CHADS и ​и не включали ​Другие заболевания, такие как гипертрофическая ​

​тиреотоксикозом существует риск ​кровотечений. Эта категория больных ​с ФП может ​увеличивает ОР на ​указывают на более ​

​тромбоэмболий.​периферических артерий, а наличие атеросклеротических ​части подобных больных ​системных тромбоэмболий у ​не столь хорошо ​

​средней и тяжелой ​риска инсульта. Фактически этот диагноз ​низким.​приёма больным гипотензивных ​критерии наличия у ​и артериальных тромбоэмболий ​

​как эффективность антагонистов ​от использования ацетилсалициловой ​в возрасте ≥75 лет, даже при отсутствии ​

​риска может меняться ​К, а новые пероральные ​может оказать влияние ​проводить переоценку наличия ​

​с изолированной ФП ​“изолированной” ФП (отсутствие клинических и ​аналогичен риску инсульта ​предсердия (ОР 1,7; p<0,01).​системных тромбоэмболий. Ими оказались наличие ​

​ЛЖ (средней и тяжёлой ​учётом результатов трансторакальной ​о том, что перенесенные инсульт/ТИА/тромбоэмболии, возраст, артериальная гипертония, сахарный диабет и ​проанализирована доказательная база ​системных (артериальных) тромбоэмболий у больных ​

​с ФП [, ]. Специально спланированных исследований ​больных, попавших в группы ​с фибрилляцией предсердий.​

​симптомов могут потребоваться ​лечение сопутствующих заболеваний ​ФП возможных тяжелых ​сердечно-сосудистого заболевания прогноз ​о достоинствах и ​следует обсудить целесообразность ​терапия, следует обращать внимание ​регистрировать ЭКГ в ​частоты желудочкового ритма, достигнута ли целевая ​ФП в персистирующую ​снизить дозу антиаритмического ​точки зрения целесообразности ​следует учитывать следующие ​

​только провести начальное ​полезна консультация специалиста ​IIb​У больных, получающих антиаритмические лекарственные ​

​структурированный план наблюдения ​целесообразность направления на ​IIa​У больных с ​пробы с физической ​

​C​мониторирования ЭКГ для ​B​с возможными осложнениями ​IIa​клиническим подозрением на ​ЭКГ в 12 ​

​рекомендуется провести эхокардиографию​C​ФП следует проводить ​EHRA​

​I​У больных с ​подтвердить с помощью ​Рекомендации​выполнения коронарной ангиографии ​факторами риска ишемической ​крови натощак). В отдельных случаях ​анализа крови, определение уровня креатинина ​

​ФП. Эхокардиография позволяет выявить ​инсульта) и нет показаний ​острым эпизодом ФП ​компьютерной томографии, и обеспечить адекватную ​

​желудочке.​урежения ритма сердца; в таких случаях ​ушке левого предсердия.​помощи. Трансторакальная эхокардиография позволяет ​метода диагностики может ​более 48 ч ​с ФП длительностью ​План начального диагностического ​

​ФП и проходят ​симптомов во время ​Association (Европейская ассоциация сердечного ​затруднена​II​

​предсердий (EHRA)​Fibrillation (Канадское сердечно-сосудистое общество – Тяжесть ФП); EHRA – European Heart Rhythm ​алкоголем?​Страдаете ли Вы ​индекса EHRA [], который сходен с ​Есть ли у ​аритмии – регулярным или нерегулярным?​

​на наличие фибрилляции ​инфаркт миокарда, гипертрофия левого желудочка, блокада ножки пучка ​ФП (раздел 2.1.2) и возникновению ее ​в первую очередь ​Если предполагается наличие ​

​аритмии расцениваются как ​ФП у больных ​на клапанную и ​эпизодов или проявлением ​итоге постоянной формы ​Примечание: аритмия имеет тенденцию ​

​учитывать дополнительные индивидуальные ​значение для выбора ​для госпитализации или ​этапах “естественного” течения заболевания (рис. 1) могут наблюдаться ее ​

​безуспешными.​в тех случаях, когда пациент и ​ритма сердца (восстановления синусового ритма ​

​кардиоверсия.​Персистирующая ФП, в отличие от ​аритмия, устраненная с помощью ​аритмии низкая, одако существенно возрастает ​и тяжести симптомов.​постоянная (рис. 1).​

​практике не установлена.​исследований показали высокую ​мониторировать ЭКГ в ​диагностики является аритмия ​ЭКГ​инсульта) [, ]. У части пациентов ​классификации Европейской ассоциации ​

​различных стратегий мониторирования ​мониторирования ЭКГ с ​подозрением на ФП ​на частоту неблагоприятных ​

​в профилактику осложнений ​или острая сердечная ​возможные подходы к ​ритма, иллюстрируя прогрессирование ФП ​Рисунок 1. Естественное течение фибрилляции ​

​Уровень​Скрининг фибрилляции предсердий​5% в год в ​самостоятельно.​могут быть ишемический ​повышенным риском тромбоэмболических ​неблагоприятных исходов (например, инсульта) важно выявлять пароксизмальную ​Риск осложнений ФП ​12 отведениях. Для этого умножают ​участке записи ЭКГ, следует расценивать как ​диагноза необходимо зарегистрировать ​аденозина [] может помочь обнаружить ​

​предсердной активности. Иногда при частом ​ФП следует зафиксировать ​редких наджелудочковых аритмий ​происходить увеличение длительности ​

​с предсердными тахикардиями ​даже двойное антероградное ​Дифференциальный диагноз​предсердий.​продолжительности интервалов RR.​левого предсердия, а чаще его ​

​патофизиологическими механизмами []. Причиной тромбоэмболических осложнений ​Тромбоэмболические осложнения​тахиаритмической кардиомиопатии желудочков ​пульса.​предшествующего интервала RR, колебания последнего лежат ​Нерегулярный желудочковый ритм ​нерегулярность желудочкового ритма ​Гемодинамические изменения​увеличения рефрактерного периода ​тахиаритмии с быстрым ​в покое и ​степени уменьшают ее ​трудом поддается лечению. Сердечные гликозиды, урежающие сердечный ритм ​

​сокращений желудочков сердца ​последующие сокращения предсердий.​в роли фильтра, препятствующего значительному увеличению ​ФП и нормальной ​попытки часто оказываются ​удается выявить локальные ​уменьшить их количество. Если число волновых ​

​их разрушению и ​по сократительной мускулатуре ​Гипотеза множественных волн ​сохранения тахиаритмии необходим ​

​“изолированной” ФП были документировано ​ионов калия. Рефрактерный период предсердий ​начала. Основными клеточными механизмами, лежащими в основе ​эффективного рефрактерного периода ​разными патофизиологическими последствиями ​происходят изменения электрофизиологических ​клетках (гемохроматоз, гликогеноз)​

​Некроз​фиброз​4.​появление множественных небольших ​к электрической диссоциации ​предсердий. В предсердиях этот ​Патофизиологические изменения, предшествующие развитию ФП​Хроническая болезнь почек ​фактором ФП, поскольку апноэ вызывает ​целом, чем специфическим фактором, предрасполагающим к ФП.​

​Хроническая обструктивная болезнь ​пациентов составил в ​и ожирение наблюдается ​достаточно редко [, ], однако субклиническая дисфункция ​способствовать развитию ее ​предсердий) и как ФП ​[, ]. При этом остается ​поводу транспозиции крупных ​

​атакой (ТИА).​для антитромботической терапии ​В “старых” эпидемиологических исследованиях дефект ​стадиях пороков аортального ​[, ]. ФП, связанная с растяжением ​сокращений или восстановления ​отсутствии структурного заболевания ​активации нейрогуморальных систем).​ФП) и причиной аритмии ​

​заболевания). Сердечная недостаточность может ​по NYHA наблюдается ​ФП и ее ​отношении аритмии.​крупных сосудов сердца ​заболевания сердца.​

​ФП ассоциируется с ​удержание синусового ритма, так и контроль ​и увеличении конечного ​ритмом [].​

​ФП качество жизни ​У больных с ​могут способность ухудшению ​Госпитализации​

​причиной некоторых случаев ​Инсульт при ФП ​наличия других известных ​

​до кардиомиопатии, вызванной тахикардией, с острой сердечной ​жизни​Госпитализации​и внутричерепное кровотечение)​больных с ФП​левого желудочка (ЛЖ) (табл. 3).​

​ФП ассоциируется с ​хуже. Как оказалось, заболеваемость ФП увеличивается ​на протяжении жизни ​Распространенность ФП увеличивается ​(бессимптомная ФП) [], а многие больные ​у каждого двадцатого ​Распространенность ФП в ​антитромботическими препаратами и ​“излечения” отдельных пациентов. Эти достижения отражены ​чрескожно с помощью ​возникновения ФП или ​

​иметь мониторирование и ​своевременно начать лечение, позволяющее защитить пациента ​пациентов ФП является ​рекомендации.​к антиаритмической терапии ​

​также не давал ​над подходом, предполагающим “невмешательство” в течение ФП ​ограниченными.​счет воздействия на ​на основе использования ​

​в изучении естественного ​ФП неуклонно прогрессирует ​1,5 раза. Вопросам профилактики инсульта ​наиболее выраженной инвалидизации ​больных с ФП ​ФП увеличивает риск ​отличается от фибрилляции ​предложено в России ​факторы, клинические и электрофизиологические ​“Фибрилляция предсердий” (ФП) и “мерцание предсердий” в русскоязычной литературе ​и дополнений в ​

​опубликованием результатов 3-х крупных клинических ​реализации стратегий контроля ​свет Рекомендаций ВНОК ​В основе рекомендации ​Доказательства получены в ​

​Уровень А​мнению метод лечения ​или вмешательства установлены ​в пользу эффективности ​Противоречивые данные и/или расхождение мнений ​

​исследований и/или по общему ​ Таблица 1. Классы рекомендаций​2010 и феврале ​пациентов с фибрилляцией ​специалистов по клинической ​Кардиологов (ACC) были опубликованы совместные ​

​и лечения.​возможного влияния на ​лечению и профилактике ​ЭКВ – электрическая кардиоверсия​ФП – фибрилляция предсердий​

​ОР – относительный риск​ДИ – доверительный интервал​TAKEDA​и Ассоциации сердечно-сосудистых хирургов России.​Российского кардиологического общества ​проф. Голицын С. П. (г. Москва); проф. Панченко Е. П. (г. Москва); член-корр. РАМН Попов С. В. (г. Томск); академик РАМН Ревишвили ​Рекомендации РКО, ВНОА и АССХ​

​• 5.9. Гипертиреоз​• 5.4. Острый коронарный синдром​• 4.4. Дополнительная терапия​• 4.1. Антитромботическая терапия​• 3.5. Типы фибрилляции предсердий ​• 3.3. Естественное течение фибрилляции ​• 2.2. Механизмы фибрилляции предсердий​

​• Диагностика и лечение ​чрескожную окклюзию ушка ​system for Embolic ​предсердия: WATCHMAN (Boston Scientific, Natick, MA, USA) и Amplatzer Cardiac ​ушка левого предсердия. В настоящее время ​инсульта [].​ушка левого предсердия ​контингентах больных, были противоречивыми []. Кроме того, не было получено ​

​предсердия [].​потенциальную необходимость антитромботической ​кардиоэмболическими или связанными ​ФП из-за отсутствия крупных ​в течение нескольких ​

​левого предсердия​частоты сокращений желудочков, особенно если удается ​антикоагулянтами. Если тромб сохраняется, учитывая высокий риск ​левого предсердия [, ].​указывает на возможность ​следует проводить лечение ​

​4.1.7.1. Кардиоверсия под контролем ​роли НПОАК при ​ARISTOTLE и ROCKET-AF, апиксабан и ривароксабан ​терапии дабигатраном, без дополнительного использования ​для профилактики кардиоэмболических ​использование антикоагулянтов, в качестве альтернативы ​

​подготовки антагонистом витамина ​и сопоставимое по ​Безопасность использования НПОАК ​примерно в сутки. При отсутствии у ​витамина К и ​помощью нефракционированного или ​

​введением низкомолекулярного гепарина. У больных с ​в неотложном порядке ​инсульта и/или рецидива ФП, и наличии тромба.​(за исключением недавно ​контролем чреспищеводной эхокардиографии ​IIb​об альтернативной стратегии ​IIa​

​и продолжить прием ​IIa​и продолжить прием ​B​терапию пероральными антикоагулянтами ​C​тромбозов (эноксапарин под кожу ​недостаточности в качестве ​повторить чреспищеводную эхокардиографию, чтобы убедиться в ​меньшей мере 3 ​I​(варфарин) и отменить гепарин ​

​эхокардиографии необходимо немедленно ​[]​уровня антикоагуляции (например, с помощью гепарина ​в левом предсердии ​B​высоким риском инсульта ​

​кардиоверсии.​ФП составляет ≥48 часов или ​2,0–3,0.​низкомолекулярного гепарина в ​приступа ФП <48 часов и ​

​после плановой кардиоверсии).​не известна, после неотложной кардиоверсии ​венозных тромбозов).​гемодинамика и требуется ​I​

​при неклапанной ФП) в течение ≥3 недель до ​неизвестной давностью ФП ​Класс​кардиоверсии.​риска инсульта лечение ​по крайней мере ​

​кардиоверсии (рис. 6). Тромбопрофилактика обязательна как ​не известна (табл. 32). Результаты когортных исследований ​осложнений. Поэтому антикоагулянтная терапия ​тромбопрофилактике у пациентов ​числа больных пожилого ​C​предпочтительнее использование антагонистов ​B​

​сниженные дозы: дабигатран 110 мг ​с ФП и ​почек, особенно III и ​дабигатрана, его не следует ​Несмотря на отсутствие ​ФП с легкой ​

​НПОАК могут рассматриваться ​назначении пероральных антикоагулянтов ​является фактором риска ​почек​Клиренс креатинина <15 мл/мин​

​2 раза в ​Клиренс креатинина=15–49 мл/мин (15 мг х ​день​Клиренс креатинина≥50 мл/мин (20 мг х ​

​Изменение дозы не ​Апиксабан​приведены в таблице ​60 мл/мин требует снижение ​для ривароксабана и ​пероральных антикоагулянтов. Это обусловлено тем, что НПОАК в ​

​хронической болезни почек ​и выраженным снижением ​К у больных ​с ФП. Применение антагонистов витамина ​Хроническая болезнь почек ​

​нефармакологических методов профилактики ​внутричерепных кровотечений низкий. При спонтанных внутричерепных ​быть возобновлен через ​отношении возможности применения ​комплекса. Кроме того, учитывая относительно короткий ​НОАК пока не ​

​слишком медленно, чтобы существенно ограничить ​развился на фоне ​с внутричерепными кровотечениями, 12–14% составляют больных, получающие терапию антагонистами ​при ишемическом инсульте ​источником эмболий или ​у больных с ​

​происхождение, поэтому выявление бессимптомных ​инсультах – не ранее, чем через 2–3 недели.​первый день; при небольшом, клинически нетяжелом ишемическом ​к возобновлению приема ​ишемического инсульта, отсутствуют. Общепринятых рекомендаций не ​метода лечения в ​(для ривароксабана и ​часов после последнего ​первые 4,5 часа от ​С​

​увеличения интенсивности антикоагуляции ​фоне адекватно проводимой ​антикоагулянтами.​с ФП возникла ​имеет большие размеры, антикоагуляцию целесообразно отложить, учитывая риск геморрагической ​кровотечения назначать антикоагулянты ​кровотечения вопрос о ​мозг с помощью ​перед началом антитромботической ​Класс​кровоизлияния (табл. 29).​ФП и ТИА ​внутричерепного кровоизлияния. При отсутствии кровоизлияния ​

​обеспечить адекватный контроль ​У пациентов с ​острую фазу инсульта ​2-х недель после ​

​Острый ишемический инсульт ​новых пероральных антикоагулянтов ​о целесообразности и ​антациды, однако их профилактическая ​антитромботических препаратов для ​

​стенты, что позволяет уменьшить ​при условии, что лечение будет ​2,6–4,6% за 30 дней ​

​инвазивное вмешательство (стабильное течение ишемической ​75 мг/сут и антагониста ​При выполнении коронарного ​инсульта и системных ​с острым коронарным ​в сутки) в сочетании с ​

​и у больных ​варфарином). Однако при этом ​НОАК, ривароксабан и апиксабан ​с существенным увеличением ​дольше при низком ​“тройной антитромботической терапии” (антагонист витамина К ​

​У больных с ​75–100 мг/сут или монотерапию ​месяцев следует использовать ​

​Уровень​и острым коронарным ​III​в настоящее время ​

​коронарным синдромом очень ​ацетилсалициловой кислоты (75–100 мг/сут) и/или с клопидогрелом.​планируется использование дабигатрана ​применения дабигатрана.​недостоверным возрастанием риска ​С​К и использовать ​

​коронарным синдромом, имеющих очень высокий ​C​75–100 мг/сут) до истечения 12 ​“двухкомпонентная антитромботическая терапия” (антагонист витамина К ​синдромом с высоким ​витамина К (варфарином).​

​месяца тройной антитромботической ​низким риском неблагоприятного ​IIa​комбинированной антитромботической терапии ​К с клопидогрелом ​

​типа имплантированного стента), и дольше при ​(варфарин), ацетилсалициловая кислота и ​C​использование стентов, выделяющих лекарства, должно быть строго ​Уровень​

​больных с фибрилляцией ​IIb​клопидогрелом в течение ​с ФП можно ​терапевтического диапазона (2,0–2,5)​ацетилсалициловой кислоты, можно рассмотреть целесообразно ​IIa​лечение антагонистами витамина ​

​ФП и очень ​насоса, блокаторов Н2 рецепторов ​12 месяцев. Во всех случаях ​использование сочетания антагониста ​сиролимус, как минимум 6 ​

​голометаллического стента и ​(варфарин), ацетилсалициловая кислота и ​IIa​

​целесообразно имплантировать голометаллический ​Уровень​у больных с ​одним пероральным антикоагулянтом ​К и клопидогрела). По истечению 12 ​голометаллический (непокрытый) стент, длительность “тройной антитромботической терапии” может быть ограничена ​

​у больных с ​острого коронарного синдрома ​подходы отличаются от ​антикоагулянтов у больных ​

​случае, этот период должен ​эти периоды в ​клопидогрел, пока не известно.​“двойной терапией»: антагонист витамина К ​кислотой и клопидогрелом), однако сопровождалась 2-х кратным снижением ​

​К с клопидогрелом) в отношении профилактики ​(исследование WOEST, 2012 год) появились данные о ​антитромбоцитарными препаратами (тикагрелор, прасугрел), а также использование ​“тройной антитромботической терапии” имеет сочетание антагониста ​дозы антагонистов витамина ​рекомендуется использовать лучевой ​максимально сократить период ​

​антитромбоцитарной терапии (ацетилсалициловая кислота в ​Вместе с тем, у ряда больных ​помощью исчезает. Роль монотерапии антагонистами ​уровне антикоагуляции или ​кровотечений ниже, чем при сочетании ​такого подхода перевешивает ​

​МНО 2,0–2,5 превосходит монотерапию ​вторичной профилактики тромботических ​включение в состав ​

​синдром, требуется одновременное предупреждение ​сочетании с одним ​подъема сегмента ST), вне зависимости от ​действия НПОАК (не менее 12 ​

​ривароксабана и апиксабана. Начало применения парентеральных ​системы крови: АЧТВ, тромбиновое время в ​К, ее проведение имеет ​прием рекомендуется прекратить.​синдрома с подъемом ​антагонистов витамина К, чрескожное коронарное вмешательство ​ST, методом выбора реперфузии ​

​У больных с ​дозу ацетилсалициловой кислоты ​усложнило имеющуюся ситуацию.​препаратов, что существенно увеличивает ​

​отдаленные сроки острого ​(нестабильная стенокардия, инфаркт миокарда)​дабигатрана этексилата перед ​инфаркта миокарда на ​

​из НОАК не ​IIa​служить эффективной и ​C​стабильной ИБС достаточно ​Рекомендации​установки голометаллического стента ​и стабильной ИБС ​атеросклероза представлены в ​лечению больных со ​

​больных.​антагонистами витамина К. В отсутствие прямых ​этексилата, прием которого сопровождается ​К сохраняются и ​неизвестно сколько больных ​

​в эффективности и ​бассейне не изучалась. Косвенный анализ информации, содержащейся в 3-х основных клинических ​препаратов при стабильных ​не снижает риск ​

​Поскольку присоединение ацетилсалициловой ​по шкале CHADS-VASc составляет ≥1. Поэтому у больных ​и более после ​острым коронарным синдромом.​коронарный синдром), а также риск ​по шкале CHADS-VASс, риск кровотечений по ​длительности и компонентов ​и представляет собой ​установки стента, выделяющего лекарства, более 6 месяцев ​

​стенокардия напряжения; больные, перенесшие острый коронарный ​Клиренс креатинина <15 мл/мин​Не показан​≥48 часов​

​≥48 часов​≥36 часов​≥24 часов​Низкий​Риск кровотечений​отмены НОАК при ​

​НОАК возрастает до ​риске кровотечения, НОАК могут быть ​риска кровотечения во ​у больных, принимающих НПОАК, представлены в разделе ​и не может ​и тест анти-Ха активности с ​

​эффекта НПОАК, могут быть использованы ​возрастает, и он должен ​возможности отложить выполнение ​применения местных гемостатических ​корня зуба, небольшие дерматологические операции, удаление катаракты) можно осуществлять, не отменяя антагонисты ​

​МНО (>1,5), возможно назначение небольших ​1–3 суток (период полувыведения около ​антагониста витамина К ​отменить примерно за ​IIb​риска требует прерывания ​IIa​

​антагонистов витамина К ​IIa​антагонистов витамина К ​осложнений, при необходимости проведения ​В случае наличия ​

​48 часов без ​кровотечения, следует рассмотреть возможность ​клапанов сердца, он не соответствует ​

​Класс​при отмене антикоагулянтов ​К на гепарин) необходимо сопоставить риск ​когда значение МНО ​

​четко предсказуемый временной ​развития тромбоэмболических осложнений ​анамнезе, прием сопутствующих лекарственных ​перед операцией и ​

​инвазивным вмешательством лечение ​наличием факторов риска.​наличия факторов риска ​превышала 30%. Риск инсульта при ​ФП изучен в ​

​4.1.6. Особые ситуации​на протяжении периода ​отсутствую​кровотечения или тромбоза ​

​Тест анти-Ха активности с ​протяжении периода эффективной ​Не может применяться​>2-х кратное превышение ​Не может применяться​Увеличено: может указывать на ​

​приема​Длительность эффективной концентрации ​приема​Ривароксабан​свертывающей системы крови ​

​быть рекомендовано. Важно подчеркнуть, что такой широко ​плановой или экстренной ​о величине нижней ​быть рутинно использованы ​(дабигатранаэтексилата) и антагонистов фактора ​

​позволяют проводить количественную ​плазме крови антагонистов ​повышенном риске кровотечений, особенно у больных ​последнего приема дабигатрана ​время (АЧТВ) может быть использовано ​

​часто используемых лабораторных ​фоне приема НПОАК, чрезвычайно важно знать ​в плазме крови ​системы крови, не должны влиять ​При использовании НПОАК ​

​самостоятельного мониторирования МНО ​у соответствующего специалиста ​возможным, если пациент или ​в сутки).​Довольно редко (не более 1% от всех принимающих ​3–4 мг​3–4 мг​

​0,5–2,0 мг​5–7 мг​от носительства полиморфизмов ​

​риском кровотечений, начинающих лечение антагонистами ​затрат у типичного ​2012 года) мнение Европейских экспертов ​сочетаться.​потребность в суточной ​редуктазы (VKORC1) – молекулы-мишени антагонистов витамина ​цитохрома Р450 2C9 ​рекомендуется.​1,5–2,0. В связи с ​поддерживать МНО в ​

​случаях, когда <60% времени значения МНО ​быть ниже 50%. Известно, что субтерапевтические значения ​взаимодействуют с пищей, лекарствами и алкоголем. В контролируемых клинических ​

​антагонистами витамина К, является высокая вариабельность ​обеспечивается оптимальный баланс ​у больных с ​применении антагонистов витамина ​использовании пероральных антикоагулянтов​IIa​– особенно у пожилых ​

​[, , ]​единственное основание для ​К, сопутствующая терапия (ацетилсалициловая кислота, нестероидные противовоспалительные препараты, и т. д.), алкоголь, и т. д.] (уровень доказательности = B).​терапии (уровень доказательности = A).​высокий риск, требующий соблюдения осторожности ​[, , , ]​При назначении антитромботической ​ФП​

​в таблице 20.​Рекомендации по оценке ​с ФП независимо ​пациентов, у которых терапия ​

​с очень низким ​клиническое преимущество свидетельствовало ​абсолютный прирост частоты ​с более высоким ​

​большим количеством баллов ​При анализе совокупного ​CHADS-VASc и HAS-BLED при принятии ​о корригируемых факторах ​от терапии пероральными ​проведения мероприятий по ​рекомендуется у всех ​

​(и крупных) кровотечений у больных, получавших ацетилсалициловую кислоту, при одинаковом количестве ​кровотечений [, ]. Шкала HAS-BLED была валидизирована ​ATRIA (табл. 18). Предсказательная ценность шкалы ​предлагают использовать простую ​кровотечения только три ​и/ или факторами риска, выявленными при изучении ​

​инструменты для оценки ​раз в год, чтобы риск внутричерепного ​кислотой и антагонистами ​от профилактики ишемического ​как при значениях ​

​антикоагуляции, более тщательного подбора ​К, частота внутричерепных кровотечений ​частотой инвалидизации и ​

​соотношение риска инсульта ​соображениями, приведенными в разделе ​контроля МНО, чтобы достичь высоких ​только при достаточном ​стабильный уровень антикоагуляции, а также предпочтения ​

​Во всех случаях, когда обсуждается использование ​не формой ФП ​искусственном выделении групп ​терапии у больных ​

​профилактике тромбоэмболических осложнений ​важными соображениями при ​

​НПОАК как предпочтительный ​фактора свертывания крови ​больных с ФП ​

​• НПОАК более эффективны, безопасны и удобны ​по шкале HAS-BLED само по ​антитромботической терапии, регулярно контролировать их ​важно, подумать о модифицируемых ​

​с риском развития ​идентифицировать больных с ​

​при ФП должно ​клопидогрел или – что менее эффективно ​существенно не отличается ​

​в профилактике инсульта ​IIa​

​Во время длительной ​больных с постоянной ​

​Антитромботическая терапия у ​предсердий, проводится по тем ​I​протеза и его ​

​протезами клапанов сердца ​Рекомендации по профилактике ​

​следует рассмотреть отсутствие ​изолированной ФП (но с количеством ​IIa​(МНО 2–3); или​и предпочтений пациента ​[, ]​

​(дабигатран); или​отсутствии противопоказаний:​[, , ]​

​риску, и отсутствием других ​Пациентам с количеством ​

​ФП рекомендуется использовать ​I​должен быть основан ​

​противопоказаний.​рекомендуется всем пациентам ​Рекомендации по профилактике ​предсердий​время; НПОАК = новый пероральный антикоагулянт; КПК = концентрат протромбинового комплекса; ПВ = протромбиновое время; rFVIIa = активированный рекомбинантный фактор ​Рисунок 5. Лечение кровотечений у ​

​можно рассмотреть вопрос ​переносящих антикоагулянты по ​Примечания: антитромбоцитарную терапию (ацетилсалициловая кислота плюс ​больных, а также дальнейшая ​

​новые пероральные антикоагулянты ​кровотечений у пациентов ​на дабигатрана этексилат ​

​обеспечивал достоверного снижения ​инсульта на фоне ​2 раза в ​позволяет предположить наличие ​приема НПОАК выявление ​дополнительно назначать ацетилсалициловую ​более 12 месяцев) могут лечиться только ​

​кровотечений []. Пациенты с ФП ​клопидогрелом при остром ​ривароксабана в дозе, используемой для антикоагуляции ​раза в сутки) оказывал некоторое благоприятное ​ИБС или инфарктом ​воздействия дабигатрана и ​

​антагониста витамина К ​миокарда на фоне ​При возникновении острого ​препаратов было противопоказано). Соответственно, данные о тройной ​о сочетании НПОАК ​пациентов можно перевести ​клопидогрел), а затем – прием перорального антикоагулянта ​

​общества 2010 г., а также современных ​или чрескожным коронарным ​частоту серьезных сердечно-сосудистых сосложнений осложнений), но увеличивают частоту ​инсульта вне зависимости ​

​антитромбоцитарных препаратов с ​в выполнении чрескожного ​дабигатрана связана с ​дабигатрана этексилатом после ​сопряжена с некоторым ​

​фоне непрекращающегося приема ​В настоящее время ​E​Инсульт​H​

​животных [].​[]. Однако нормализация коагуляционных ​молодым лицам, получавшим ривароксабан, но не дабигатрана ​средств (5–17 часов) [, ]. Результаты одного небольшого ​

​специфических антидотов, поэтому лечение кровотечений ​оценивать с помощью ​приблизительной оценки антикоагулянтного ​экстренной необходимости, хотя корреляция здесь ​тромбина (экариновое время свертывания ​выраженности как таковой) [, ]. Эти тесты не ​

​МНО при назначении ​протонного насоса.​год. Дабигатрана этексилат также ​

​недостаточностью (клиренс креатинина 50–79 мл/мин) клиренс креатинина следует ​почек по клиренсу ​остается без антикоагулянтной ​назначенных препаратов, в особенности потому, что НПОАК характеризуются ​с прекращением инфузии ​

​2 часа до ​• при подкожном введении ​часов после приёма ​дабигатрана этексилата​дабигатрана этексилата​дня)​

​повышать МНО, поэтому при переходе ​<2,0, начать приём дабигатрана ​С антагонистов витамина ​ Таблица 17. Рекомендации по замене ​терапии низкомолекулярными гепаринами ​

​с нарушенной функцией ​быть осуществлен сразу ​больной принимает другой ​трех последовательных определениях.​после перехода с ​(т. е. только на фоне ​непосредственно перед приемом ​

​фактора свертывания крови ​с антагонистами витамина ​занять 5–10 дней с ​Благодаря медленному наступлению ​2,5 целесообразно повторить ​антикоагулянтный эффект НПОАК). Если МНО находится ​НПОАК есть особенности, подробно описанные в ​2,0, поскольку все НПОАК ​При переходе с ​

​антикоагулянта на другой ​4.1.2.3.4. Переход с приема ​новых пероральных антикоагулянта ​клиническое преимущество перед ​(110 мг 2 ​

​недавних клинических исследованиях ​и кровотечений в ​

​неклапанной ФП было ​антагонистов витамина К ​почечной недостаточностью были ​из НПОАК нет ​пациентов со многочисленными ​с очень хорошо ​

​эффективности дабигатрана этексилата ​2 раза в ​различий в эффективности ​

​с учетом разнородности ​строго придерживаться одобренных ​данный момент клиническим ​в целом предпочтительные ​лучшим профилем безопасности ​Все НПОАК, к настоящему времени ​150 мг 2 ​низким ОР геморрагического ​

​перед варфарином.​мг 2 раза/сут и ривароксабана ​2 раза/сут.​в отношении снижения ​этексилата в дозе ​частоты инсульта и ​

​шкале CHADS в ​выше (средний балл по ​антикоагулянтами, различались по риску ​При выборе перорального ​15 мл/мин для ривароксабана ​не рекомендуются у ​

​год.​терапии новым пероральным ​При назначении любого ​• умеренная почечная недостаточность ​

​день рекомендуется в ​х 2 раза ​частота геморрагического инсульта, внутричерепных кровотечений, крупных кровотечений и ​

​инсульта в анамнезе ​или протезов клапанов ​с ФП и ​Апиксабан может использоваться ​

​• умеренная почечная недостаточность ​ежедневно рекомендуется в ​случаях, когда рассматривается применение ​ривароксабана отмечается меньшая ​в ближайшие 2 ​(клиренс креатинина <15 мл/мин), заболеваний печени со ​

​этих осложнений при ​антикоагулянт для профилактики ​IIa​• высокий риск кровотечения ​

​в сутки рекомендуется ​по эффективности с ​инсульта, а также сердечно-сосудистой смертности при ​мг 2 раза ​варфарином, но безопаснее в ​одинаковом риске крупных ​х 2 раза ​

​6 месяцев. При выборе дозировки ​свёртывания крови, а также инсульта ​гемодинамически значимых пороков ​артериальных тромболий у ​

​[, , , ]​(дабигатран); или​дозе (МНО 2–3) следует рассмотреть применение ​Если рекомендуется прием ​

​• пероральный ингибитор фактора ​витамина К или ​ФП рекомендуется прием ​по частоте крупных ​

​ривароксабан обладают большим ​Класс​для профилактики тромбоэмболических ​ишемического инсульта. Рекомендации по применению ​

​осложнений при условии ​использовать для профилактики ​апиксабана составило 55% (95% ДИ 0,32–0,62; p<0,001) при сопоставимой частоте ​с ацетилсалициловой кислотой ​

​препараты этой группы, было прекращено досрочно ​с неклапанной ФП, факторами риска тромбоэмболических ​апиксабана в отношении ​с сахарным диабетом, у которых стирались ​

​конечной точки безопасности ​первичной конечной точки ​одинаковой в группах ​варфарина составила 2,13 и 3,09% в год, соответственно (ОР 0,69; р<0,001). Анализ структуры кровотечений ​перед варфарином в ​частоте инфаркта миокарда ​инсульта и инсульта ​конечной точки эффективности ​

​период наблюдения в ​МНО в границах ​антагонистов витамина К, 19% перенесли в прошлом ​Медиана длительности наблюдения ​

​и артериальных тромбоэмболий. Вторичной конечной точкой ​в группе варфарина ​дозе 5 мг ​кислоты с клопидогрелом. В исследование также ​митральным стенозом, протезами клапанов сердца, внутричерепным кровотечением в ​

​≤40%, сахарный диабет, артериальную гипертонию, требующие медикаментозной коррекции ​75 лет, инсульт/ТИА или артериальную ​или трепетанием предсердий. В исследование был ​ARISTOTLE, в котором сравнивался ​

​рекомендуется использование специфических ​пропустить очередной приём ​эффективно удалить из ​специфического антидота; в случае передозировки ​

​ривароксабан в дозе ​больной продолжает принимать ​ограничены. Следует иметь в ​таблице 14.​

​ривароксабана отмечалось больше ​тромбоэмболии при сопоставимой ​15 мг для ​результатов исследования.​ривароксабана (3,2 и 2,2% в год, соответственно; p<0,001).​также оказалась одинаковой: 3,6 и 3,4% в год, соответственно (р=0,58). Вместе с тем, частота внутричерепных кровотечений ​Частота первичной конечной ​в группах ривароксабана ​смертности от всех ​ривароксабана перед варфарином ​

​1,7 и 2,2 на 100 ​преимущество ривароксабана над ​результатами анализа, выполненного “по намерению лечить”.​в группах ривароксабана ​учтены все события, случившиеся в период ​больных, получивших хотя бы ​модифицированных анализов первичной ​

​группе ривароксабана 0,12, для эквивалентности с ​в группах ривароксабана ​варфарина составило 55%.​

​или артериальную тромбоэмболию ​наблюдения 707 дней. Средний возраст больных, вошедших в исследование, составил 73 года, средний балл по ​значение кровотечений.​эффективности являлась суммарная ​мг 1 раз/сут для больных ​целевым диапазоном МНО ​с клиренсом креатинина ​в ближайшие 3 ​включали пациентов с ​лет, сахарного диабет []. По условиям протокола ​исследование было наличие ​артериальных тромбоэмболий у ​

​результаты по основным ​RE-LY, 3623 человека имели ​дабигатрана этексилат в ​левого предсердия, до кардиоверсии и ​

​и тромбоэмболий в ​было выполнено у ​в сравниваемых группах ​За период проведения ​баллов по шкале ​

​в исследование, адекватности антикоагуляции в ​варфарина в отношении ​смертности на 11% при лечении дабигатраном ​(при ФП, венозных тромбоэмболиях и ​сосудистой смертности и ​подробного анализа, который не выявил ​Беспокойство по поводу ​

​диспепсия, которая в группах ​лет наблюдения дабигатрана ​число крупных желудочно-кишечных кровотечений. Их частота в ​геморрагического инсульта по ​лишь в группе ​= 0,04; р дабигатран-110 против дабигатрана-150 = 0,44).​группе дабигатрана-150 она оказалась ​в группах дабигатран-110/дабигатран-150/варфарин 3,75/3,64/4,13% в год, соответственно (р дабигатран-110 против варфарина ​

​ОР на 69% в группе дабигатрана-110 и 74% в группе дабигатрана-150.​варфарина: соответственно 2,71% и 3,6% в год, соответственно (ОР 0,8; р=0,003).​пациентов (1,69% в год) в группе варфарина ​

​дозе 110 мг ​инсульта неуточнённой этиологии, что составило 0,92 и 1,20% в год, соответственно (р = 0,03). По частоте больших ​(ОР 0,66; p<0,001). При этом в ​частоты первичной конечной ​составило 64%.​по шкале CHADS ​частота ишемических, геморрагических инсультов и ​открытым способом. Средний период наблюдения ​(110 и 150 ​

​менее 30 мл/мин и активными ​недели после инсульта ​ишемической болезни сердца. В исследование не ​месяцев, возраст 75 лет ​тромбоэмболия в анамнезе, фракция выброса ЛЖ ​тромбоэмболий у больных ​изучен в исследовании ​

​момент окончания наблюдения​3,64 (0,88, 0,77–1,00; p=0,051)​0,82 (1,29, 096–1,75; p=0,09)​1,12 (1,10, 0,86–1,41; p=0,43)​

​—​0,33 (0,42, 0,30–0,58; p<0,001)​2,13 (0,69, 0,60–0,80; p<0,001)​0,24 (0,51, 0,35–0,75; p<0,001)​0,97 (0,92, 0,74–1,13; p= 0,42)​

​эффективности)​2,1 (0,88, 0,75–1,03; р для не ​Инсульт/системные эмболии​(n = 9120)​(n = 6076)​Варфарин​

​CHADS (среднее значение)​Возраст, лет​дозе в сравнении ​Варфарин в подобранной ​дозе в сравнении ​Рандомизированное, двойное слепое​

​принимать после еды​печеночной недостаточностью​пациентов, принимающих ингибиторы протонного ​раза в сутки​раза в сутки​

​5 мг 2 ​25% через почки, 75% с калом​5–13​60–80​Пероральный прямой ингибитор ​

​Апиксабан (ARISTOTLE) []​варфарином для профилактики ​для конкретного пациента ​в виде снижения ​антикоагулянтов продемонстрирована как ​активированного Х фактора ​

​с ФП сравнивалась ​рандомизированных исследований, в которых эффективность ​Данных нет​— 54%​До + 153%​+ 50%​Циклоспорин Такролимус​

​+ 100%​Данных нет​при клиренсе креатинина ​+ 50%​при клиренсе креатинина ​15–50 мл/мин)​Данных нет​Не влияет​

​Дабигатрана этексилат​в таблице 14.​наличие сопутствующих заболеваний ​

​Несмотря на большие ​Период полувыведения​протонной помпы и ​с пищей​Всасываемость с пищей​Пролекарство​Апиксабан​

​ Таблица 13. Всасываемость и метаболизм ​плазме крови увеличивается ​или нет. В тоже время ​другими лекарственными препаратами​

​не могут быть ​применению с учетом ​пользы и риска ​12 часов) свидетельствует об особой ​и безопасности), их правильное применение ​без необходимости постоянного ​

​тромбоэмболических осложнений у ​III фазы, результаты которого, вероятно, будут доложены в ​коагуляции. В настоящее время ​

​антагонистов витамина К, которые блокируют образование ​на два класса: пероральные прямые ингибиторы ​и трифлузал, изучены недостаточно.​препарат, принимая во внимание, что риск крупных ​вопреки адекватному лечению ​и сосудистых событий, по сравнению с ​

​препаратов​пациентов.​кровотечений. Риск кровотечений при ​B​инсульта в случаях, когда больные по ​75–100 мг и ​IIa​

​В​(при низком риске ​пероральные антикоагулянты), следует рассмотреть использование ​Источник​

​у больных с ​ФП представлены в ​миокарда нивелируется клинически ​сердечно-сосудистой смертности или ​(или других антитромбоцитарных ​

​кровотечения. У пациентов с ​больными, которые отказываются принимать ​любые пероральные антикоагулянты. Сочетание ацетилсалициловой кислоты ​– что еще менее ​[, , , ]. В связи с ​

​приема ацетилсалициловой кислоты ​слабые. При этом существует ​кровотечений.​антиагрегантов не может ​может использоваться в ​врачей “не подходила” для лечения антагонистами ​

​оказалась существенно выше, составляла 2,0% и 1,3% в год, соответственно (ОР 1,57; 95% ДИ 1,29–1,92; р<0,001), и была сопоставима ​ОР инсульта оказалось ​ацетилсалициловой кислотой и ​(ацетилсалициловой кислоты и ​кровотечений в обеих ​ацетилсалициловой кислоты по ​

​Сочетание ацетилсалициловой кислоты ​МНО, был в два ​существенно больше нежелательных ​с данными небольшого ​52%). При этом достоверной ​профилактики суммы случаев ​

​(целевое значение МНО ​9 исследованиях. Антагонисты витамина К ​крупных кровотечений (1,6% против 0,4% у больных, не получавших антитромботического ​кислоты оказалась выше, чем у не ​Stroke Trial) [], у больных с ​подтверждений эффективности ацетилсалициловой ​

​этого лекарственного средства ​препарата у больных ​кислотой, ее логично использовать ​мг практически полностью ​досрочно и его ​

​менее эффективной у ​без показаний к ​инсульта было выявлено ​суточной дозе 325 ​

​оказались достаточно однородными. Благоприятный эффект ацетилсалициловой ​Доза ацетилсалициловой кислоты ​21% (95% ДИ от –1% до –38%). По данным мета-анализа контролируемых исследований ​инвалидизирующего инсульта на ​

​составило 0,8% в год для ​или отсутствием антитромботической ​рандомизированных клинических исследованиях, включивших в общей ​часто использовалась ацетилсалициловая ​осуществить тщательный поиск ​с ФП при ​

​установлена в крупных ​витамина К требует ​приеме. Поэтому производные индандиона ​с производными индандиона ​

​был низким.​значений МНО. Общая смертность при ​случаях развивался в ​первичной и вторичной ​2,7% в год []. Приём антагонистов витамина ​

​больных с неклапанной ​тромбоэмболий при ФП ​4.1.2.1. Антагонисты витамина К​4.1.2. Антитромботическая терапия​может изменяться, особенно у пожилых ​

​серьезных кровотечений. Эти пациенты не ​и тяжелой почечной ​инсульта в группе ​количеством баллов по ​

​из группы “истинно низкого риска” [-] и не хуже ​Шкала CHADS-VASc была валидизирована ​на данных 90490 ​по себе являются ​Заболевание щитовидной железы​

​1,17 (1,11–1,22)​1,14 (1,06–1,23)​Заболевание сосудов (любое)​Ишемический инсульт в ​1,0 (референсное значение)​(95% ДИ)​ишемического инсульта/ТИА/ системной эмболии у ​

​соответствуют критерию “возраст менее 65 ​фактором риска за ​лет и изолированная ​лет и изолированная ​сердечной недостаточности с ​сниженной фракцией выброса) [, ] или к пациентам ​фактором риска [, ] и буква “C” в аббревиатуре CHADS-VASc относится к ​независимый фактор риска ​инсульта в повседневной ​

​в один балл, (табл. 10). Вероятность инсульта/системных тромбоэмболий прогрессивно ​наличие сосудистого заболевания ​выброса ЛЖ ≤40%), артериальной гипертонии, сахарного диабета, а также ряд ​факторами среднего риска). К ним относятся ​риска развития ишемического ​и протезированных клапанов ​два балла. Раньше эти факторы ​большие”.​

​Согласно новой шкале ​исследованиях может отличаться ​стеноз или протезы ​9,8%​1,3%​

​(в) Индекс CHADSs-VASc и скорректированная ​Инсульт/транзиторная ишемическая атака/системная тромбоэмболия​Баллы​Возраст 65–74 года;​систолическая дисфункция ЛЖ ​Инсульт, ТИА или системная ​

​без поражения клапанов ​поражения клапанов сердцаa ​получила название CHADS-VASc [] и представлена в ​шкала CHADS подверглась ​

​CHADS не позволяет ​пациентов, относящихся к группе ​CHADS [-]. Риск инсульта также ​описаны []. Например, заболевания сосудов (не включенные в ​

​были включены менее ​исследованиях профилактики инсульта ​настоящее время признают, что она не ​их число) в рамках любой ​больных из группы ​внимание выявлению пациентов ​

​отношении выявления пациентов ​собой континуум и ​пациентов в настоящее ​не позволяет точно ​многофакторного анализа (предполагали, что больные не ​18,2 (10,5–27,4)​

​2,8 (2,0–3,8)​сердцаa​и тромбоэмболий​

​специально не изучали ​ассоциированных предрасполагающих факторов.​У пациентов с ​смертность и риск ​недостаточности у больных ​анализе установлено, что наличие протеинурии ​

​когортных исследований также ​риска инсульта и ​наличии атеросклеротического поражения ​вполне надёжен, так как у ​ишемического инсульта и ​фракцией выброса ЛЖ ​

​у больных со ​было несомненным фактором ​тромбоэмболий может быть ​терапии или факт ​В предшествующих исследованиях ​профилактике ишемического инсульта ​

​ишемического инсульта снижается, в то время ​К превосходит пользу ​65 лет. Очевидно, что у пациентов ​

​Следует учитывать, что значимость факторов ​антикоагуляции для больных, принимающих антагонисты витамина ​приём ацетилсалициловой кислоты ​артериальной гипертонии, поэтому необходимо периодически ​

​лет. Тем не менее, у молодых людей ​60 лет с ​с пароксизмальной ФП ​кровотока (≤20 см/с) в ушке левого ​возникновения инсульта и ​– наличие систолической дисфункции ​

​Многофакторный анализ с ​[, ], и сделано заключение ​систематизированных обзорах была ​

​инсульта и других ​инсульта у больных ​Результаты когортных исследований, а также анализ ​Рисунок 3. Тактика ведения больных ​случаев для уменьшения ​сокращений и адекватное ​профилактика связанных с ​должны знать, что при отсутствии ​Больного следует информировать ​или паузы. При утяжелении симптомов ​

​характер прогрессирования заболевания. Если проводится антиаритмическая ​В динамике следует ​• Насколько адекватен контроль ​• Перешла ли пароксизмальная ​риск аритмогенного действия; если да, не следует ли ​или артериальная гипертония), в особенности с ​структурированный план наблюдения. В процессе наблюдения ​

​Специалист должен не ​ФП может быть ​эффективности лечения​C​

​Специалист должен разработать ​осложнениями, должна быть рассмотрена ​проведения эхокардиографии​C​рассмотрена целесообразность выполнения ​IIa​рассмотрена целесообразность холтеровского ​IIa​(“немой”) ФП у больных ​

​мониторирования ЭКГ​У больных с ​У больных, получающих антиаритмические средства, рекомендуется регулярно регистрировать ​сердечно-сосудистыми факторами риска ​I​Всем больным с ​симптомов, связанных с ФП, рекомендуется использовать индекс ​

​соответствующих симптомов​[, ]​Наличие ФП необходимо ​фибрилляции предсердий​являются кандидатами для ​с признаками или ​

​сахарного диабета (обычно определяют глюкозу ​уровень тиреотропного гормона), выполнение развернутого общего ​необходимо установить причины ​осложнений низкий (отсутствуют факторы риска ​

​оценить риск инсульта. Большинству пациентов с ​диагноз, обычно с использованием ​давление в правом ​необходимо срочно добиться ​наличие тромба в ​

​условиях оказания неотложной ​внутрисердечного тромба []. Однако применение этого ​инсульта не увеличивается. Если ФП сохраняется ​аритмии (рис. 2). У большинства больных ​ЧСС.​анализ только симптомов, которые связаны с ​EHRA [] (табл. 7) – удобный метод оценки ​

​Сокращение: EHRA – European Heart Rhythm ​“Выраженные симптомы”; нормальная повседневная активность ​“Симптомов нет”​симптомов, связанных с фибрилляцией ​

​Severity in Atrial ​Злоупотребляете ли Вы ​короткие?​оценить с помощью ​прием алкоголя)?​ритм при приступе ​больному с подозрением ​сердца (например, острый или перенесенный ​

​(раздел 4.1) и наличие заболеваний, предрасполагающих к развитию ​острую фазу необходимо ​сердца.​сердца (преимущественно митральный стеноз). Все остальные варианты ​под клапанной подразумевают ​

​ФП традиционно подразделяют ​приступом аритмии, одним из повторных ​года) и в конечном ​предсердий.​

​необходимо также тщательно ​Эта классификация имеет ​форма аритмии, которая послужила поводом ​ФП на различных ​

​кардиохирургического лечения были ​Постоянную ФП диагностируют ​выбрана стратегия контроля ​медикаментозная или электрическая ​ее возникновения (раздел 4.1).​ФП понимается также ​часов, вероятность спонтанного прекращения ​

​независимо от длительности ​ФП: впервые выявленная, пароксизмальная, персистирующая, длительная персистирующая и ​в обычной клинической ​анализа интервалов RR. Предварительные результаты клинических ​регистраторы позволяют непрерывно ​и дефибрилляторы, позволяют выявлять ФП, особенно если критерием ​Методы непрерывного мониторирования ​

​использованию антикоагулянтов (особенно после криптогенного ​симптомов (класс IV по ​ритма. Данные о сравнении ​и одышка, являются основанием для ​У больных с ​

​может благоприятно повлиять ​будущем вносить вклад ​“твердых конечных точек”, таких как инсульт ​различную клиническую симптоматику. Верхние прямоугольники указывают ​ФП и синусового ​

​[, ]​Класс​развитие осложнений [, ].​диагноза и около ​бессимптомные эпизоды аритмии, которые часто проходят ​Первым проявлением ФП ​имплантируемых устройств, могут не сопровождаться ​[]. Поэтому для предупреждения ​

​25 мм/с) на 6.​стандартной ЭКГ в ​в 12 отведениях, или продолжающуюся, по крайней мере, 30 с на ​ФП, однако для подтверждения ​или внутривенного введения ​

​достаточными для оценки ​время аритмии. Любой эпизод предполагаемой ​от других сравнительно ​антиаритмическими препаратами может ​имитировать ФП. У большинства больных ​предсердная экстрасистолия и ​

​составляет <200 мс (>300 в минуту).​регулярная электрическая активность ​называют “абсолютной” аритмией), т. е. нет периодических повторений ​случаев является тромбоз ​связан с различными ​и повреждение предсердий.​

​может вызвать развитие ​к появлению дефицита ​сокращения и длительностью ​и желудочковая кардиомиопатия.​сокращений предсердий, высокую частоту и ​по дополнительным пучкам.​препаратов, замедляющих атрио-вентрикулярное проведение без ​могут развиться желудочковые ​

​частоту желудочкового ритма ​покое, но в меньшей ​ритма часто с ​определяют изменчивость частоты ​

​изменять рефрактерность атрио-вентрикулярного узла, замедляя или блокируя ​и волокон Пуркинье) атрио-вентрикулярный узел выступает ​У пациентов с ​постоянной ФП подобные ​с пароксизмальной ФП ​волновых фронтов стремится ​взаимодействуют, что приводит к ​сохраняется из-за хаотичного проведения ​другом.​Для развития и ​У пациентов с ​

​ректификационных входящих токов ​дней после ее ​происходит укорочение предсердного ​во времени и ​После начала ФП ​Накопление субстрата в ​

​Апоптоз​Интерстициальный и замещающий ​с ФП, перечислены в таблице ​сохранению ФП. Этот электро-анатомический субстрат вызывает ​

​ткани и фиброзом. Структурное ремоделирование приводит ​ремоделирование желудочков и ​2.2.1. Предсердные факторы​состояния вегетативной системы.​

​структурным заболеванием сердца, может быть патогенетическим ​маркером сердечно-сосудистого риска в ​поражению предсердий.​тела у таких ​Избыточная масса тела ​

​с ФП диагностировали ​причиной ФП и ​(за счет ишемии ​страдают, по крайней мере, 20% больных с ФП ​

​единственный желудочек, операцию Мастарда по ​или транзиторной ишемической ​важное клиническое значение ​Первичные кардиомиопатии​на более поздних ​30% больных с ФП ​

​контроля частоты сердечных ​с тахикардией при ​сердца и хронической ​при остром развитии ​причины и тяжести ​недостаточность II–IV функционального класса ​встречаемости впервые диагностированной ​этиологическими факторами в ​или врожденного характера, касающиеся миокарда, перикарда, клапанного аппарата и ​

​как функциональные расстройства, так и структурные ​предсердий​ФП может как ​желудочков, утрате систолы предсердий ​

​сердца и синусовым ​нагрузке. У пациентов с ​явного инсульта [].​полагать, что бессимптомные эмболии ​персистирующая [].​

​ФП; более того, недиагностированная (“немая”) ФП может оказаться ​[].​вдвое независимо от ​

​Разнообразные изменения (от отсутствия ухудшения ​способствовать ухудшению качества ​больных с ФП​Инсульт (включая геморрагический инсульт ​Изменение риска у ​

​нагрузки и дисфункцией ​предсердий (”исходы”)​неевропеоидной расы изучены ​развивается чаще, чем у женщин. Риск развития ФП ​в общей популяции, скорее всего, приближается к 2% [].​

​оставаться не диагностированной ​позволяет выявить ФП ​ФП.​средствами, в частности новыми ​симптомов, связанных с аритмией, вплоть до возможности ​

​немедикаментозные вмешательства. Доказано, что аблация, которую обычно проводят ​Для снижения частоты ​стадии, легко поддающейся лечению, к состоянию, рефрактерному к терапии. Важное значение могут ​аритмии позволила бы ​аритмии. Примерно у трети ​

​дополнений в настоящие ​эпидемиологических исследованиях. Однако новые подходы ​частоты сердечных сокращений ​не обеспечивает преимуществ ​этой области оказались ​

​прогрессирование ФП за ​серьезных сердечно-сосудистых осложнений. В последнее время ​достигнуты определенные успехи ​

​У большинства больных ​лечение возрастают в ​природы приводит к ​инсульта. Ишемический инсульт у ​

​выборе лечебной тактики.​предсердий электрофизиологически принципиально ​термином “мерцательная аритмия”, как это было ​многом сходные этиологические ​ФП.​внесения существенных изменений ​с ФП. Это связано с ​

​в подходах к ​После выхода в ​Уровень С​

​Уровень В​ Таблица 2. Уровни (степени) доказанности​исследований или общему ​Польза/эффективность метода лечения ​

​Имеющиеся данные свидетельствуют ​Класс II​По данным клинических ​Коллегией кардиологов [-].​кардиологов, а в декабре ​диагностике и лечению ​Всероссийским научным обществом ​

​(AHA) и Американской Коллегией ​использовании методов диагностики ​с учетом его ​время данные по ​ЧСС – частота сердечных сокращений ​ТИА – транзиторная ишемическая атака​

​ОКС – острый коронарный синдром​БРА – блокаторы рецептора ангиотензина​BRISTOL-MYERS SQUIBB​электрофизиологии, аритмологии и электрокардиостимуляцией ​Рекомендации разработаны экспертами ​

​Члены рабочей группы:​• Литература​• 5.8. Послеоперационная фибрилляция предсердий​• 5.3. Пороки клапанов сердца​• 4.3. Длительная терапия​• 4. Лечение фибрилляции предсердий​



​предсердий​• 3.2. Выявление фибрилляции предсердий​

​• 2.1. Эпидемиология​

​​