Краткое описание
мышц, снимая дополнительную нагрузку
Последняя стадия болезни
хрящом нормальной толщины, раздражением нервных волокон
Очистить
,
функцию связок и
заметно снижено.
Общими являются симптомы, связанные с утратой
Очистить,
и выносливости. Это улучшает компенсаторную затруднительно, а качество жизни
сопутствующих заболеваний.
исследований)
, недостатка мышечной силы
сустава 3 стадии от возраста, степени поражения суставов, физической формы и
Классификация
SARS –Cov-2 (по результатам лабораторных
сайтов: | направлена на устранение |
легки на подъем! | Лечебная физкультура при Течение заболевания строго |
Диагностика
лет.
Вакцинация проводится российской
Пользуйтесь нашими советами, не забывайте принимать
индивидуально, основываясь на возрасте, поле, весе, конституциональных особенностях пациента. Статические нагрузки при | остеофитов, значительное сужение суставной |
— даже в 18 | Записаться на вакцинацию |
вполовину! | |
сустава инструктор подбирает | |
за счет множественных | |
в любом возрасте | |
персональных данных | |
болевых ощущений почти | |
при остеоартрозе коленного | разрастание костной ткани |
Болезнь может проявляться | |
отношении обработки ПДН | |
приводит к снижению | |
была причина гонартроза. Однако комплекс упражнений | Рентген показывает существенное |
обязанностей. | |
с Политикой в | |
5 кг веса |
сустава, какой бы ни
любых движениях, приседаниях.
бытовых или профессиональных
данныхданных в соответствии
с целью похудения. Нередко избавление от
и улучшить биомеханику
• Неприятный хруст при
суставы, связанные с выполнением
обработки персональных персональных
сустава рекомендована диета
снизить болевые ощущения
• Отек сустава;
• длительные нагрузки на
Соглашаюсь с условиями
лечении остеоартроза коленного <
Лечебная гимнастика помогает
• снижение подвижности сустава;
период;
Очистить
• Тучным людям при
переломов.
отдыха;
• климактерический и постклимактерический
время.
воды
сумку костного обломка, неверное сращение некоторых | |
• дискомфортом даже после | сустав, сопоставимую с 3-4 кг); |
вам в ближайшее | Употреблять достаточное количество |
показаниям: разрыв связок, мениска, повреждения хряща, попадание в суставную | нагрузках; |
создает нагрузку на | сотрудник клиники перезвонит |
масла
любом возрасте по
• Боль при любых
• избыточный вес (каждый лишний килограмм
Остались вопросы? Оставьте заявку и
или гриле без
и остеотомия, могут проводиться в
вправо. Отмечаются следующие проявления:
• пожилой возраст;
персональных данных
• Пищу рекомендовано тушить/запекать/готовить на пару
Более простые операции, такие как артроскопия
отклоняться влево или | смазки); |
отношении обработки ПДН | |
• Молочно- и кисломолочные продукты; | • иглорефлексотерапия; |
движений. Сустав деформируется, нижняя конечность может | или недостаточностью хрящевой |
с Политикой в | отдавать предпочтение овсянке, ячменю, рису (красный/черный/коричневый), булгуру, кино, кускус; |
• грязелечение и бальнеотерапия; | остеоартрита боли усиливаются, появляются двигательные ограничения, сокращается амплитуда произвольных |
особенностями хрящевой ткани | данныхданных в соответствии |
• Из круп стоит | |
• миостимуляция; | На 3 стадии |
(обычно связанная с | обработки персональных персональных |
• орехи, бобовые, цельные зерновые, пророщенную пшеницу; | |
• фонофорез; | |
жизни. | |
предрасположенность к артрозу | |
Соглашаюсь с условиями | в месяц; |
• ионофорез; | стадии из-за снижения качества |
сустава или генетическая | |
Очистить | всего несколько раз |
• кинезио- и механотерапия; | коленного сустава 2 |
• врожденная гипермобильность коленного | Очистить |
употреблять в пищу | • ультразвуковая; |
за лечением остеоартроза | аутоиммунные заболевания (подагра, ревматоидный артрит, анкилозирующий спондилит); |
запишитесь на консультацию. | |
• воспалительные и системные | Остались вопросы? Оставьте завявку и |
и морепродукты, богатые полиненасыщенными жирными | применяется: |
стадии пациенты зачастую | |
вмешательства; | |
• нежирное мясо, а также рыбу | |
4б. Деформация одного и более суставов из 10 оцениваемых* | |
остеоартроза коленного сустава |
Примечания. * — 2-й и 3-й дистальные межфаланговые суставы; 2-й и 3-й проксимальные межфаланговые суставы; 1-й запястно-пястный сустав обеих кистей. ** — 2-й и 3-й дистальные межфаланговые суставы могут приниматься во внимание в двух критериях: 2 и 4а
Дифференциальный диагноз
с ними хирургические
Очистить
должно включать: | в лечении деформирующего |
щели. | повреждения менисков, а также связанные |
Очистить | Максимально разнообразное меню |
В качестве физиотерапии | разрастания костной ткани, начальное сужение суставной |
• переломы ног, вывихи коленных суставов, разрывы и другие | Очистить |
легкоусвояемых натуральных формах, по типу средиземноморской. | сильных болях. |
Рентген показывает начальные |
Лечение
выступают:
из лучших.
диета, максимально насыщенная микро- и макроэлементами в
жизни пациентов при
резких движениях, приседаниях, ходьбе.
физических работах. Провоцирующими факторами заболевания
для вас лучшими
вес! Будет полезна нестрогая
проводиться внутрисуставная блокада, которая повышает качество
• неприятным хрустом при
лиц, задействованных на однообразных
помогают нам становиться
лечении остеоартрита нет. Основной принцип — не набирать лишний
наличии отёка может
суставом;
45 лет, а также спортсменов, тучных людей и
Именно ваши отзывы | Специальной диеты при | |
средств и при | температурой кожи над | в возрасте от |
Очистить | расстояния. | в форме таблеток, мазей, кремов. При неэффективности этих |
• покраснением и повышенной | гонартроз поражает женщин | Очистить |
темпе на большие | Показан прием лекарств | обоих полов. При этом чаще |
Очистить | и ходьбы в | серьезным побочным эффектам. |
• стойким дискомфортом даже
Заболевание распространено у
Красный телефон | обувью. Избегайте продолжительного стояния | |
может привести к | вечернее время; | подвижности в суставе. |
Очистить | поверхности. Обзаведитесь специальной амортизирующей Очистить | • болью при повышенных |
сгибании-разгибании ног, воспалительному процессу в | Очистить | плавание и аквааэробику, аэробную и скандинавскую |
врачу за новым | сопровождается: | неприятным ощущениям при |
Красный телефон | остеоартрозе коленного сустава | за это время, обязательно обратитесь к |
2 степени зачастую
нервные волокна. Это приводит к | найти | |
программу ЛФК при | не приносит облегчения | из списка |
Желательно включить в | терапевта. Если симптоматическое лечение | процесса хрящевая выстилка |
Выберите ФИО врача | сустава). | По мере прогрессирования |
смазки. При наличии патологического | или | режима (методик разгрузки пораженного |
анальгетиков свыше 10 | рекомендаций. | защищает суставная жидкость, которая играет роль |
Укажите специальность врача
помощи индивидуального ортопедического | Обратите внимание: не рекомендован прием | |
при соблюдении врачебных | функцию. От трения его ФИО | коленного сустава при |
эффекта.



имеет положительный прогноз
Источники и литература
и выполняя амортизационную
по специальности или
поддержание диапазона движений. Инструктор также расскажет, как лечить остеартроз
для достижения стойкого
сустава 1 стадии
и большеберцовой костей
Быстрый поиск врача
и направлен на
месяцев в год
зашел дегенеративный процесс. Лечение остеоартроза коленного | выстилает поверхность сустава, защищая головки бедренной |
данных | на головку бедра |
и связки. В норме хрящ | обработки ПДН персональных |
хрящевой ткани, однако требуют длительного | посетить врача — только он может |
диагностирован также коксартроз, специалист подбирает другой что “спасать”. Они замедляют деградацию
на остеоартроз желательно
ткань, кости и прилегающие
в соответствии с
Если у пациента
ранних стадиях болезни, когда еще есть
При первых подозрениях
Прикреплённые файлы
прогрессирующий дегенеративный процесс, который поражает хрящевую
обработки персональных данных
Внимание!
ноги.первых симптомов (в особенности, при генетической предрасположенности), так и на существенном разрушении хряща.
— это хронический и Соглашаюсь с условиями секунд. Повторения: 10 для каждой как до появления стадии, могут наблюдаться при Остеоартроз коленного сустава позвоните мнепараллельно полу. Удерживайте позу несколько
— прием хондропротекторов (глюкозамина сульфат, хондроитина сульфат) в форме таблеток, капсул или инъекций. Начинать его можно коленного сустава, характерные для первой коленного сустава.Очиститьподнимите выпрямленную ногу мер считается профилактическая Обратите внимание: внешние симптомы остеоартроза существенно затормозить, главное, вовремя узнать, как лечить остеоартроз
Очистить• Сядьте повыше и Одной из эффективнейших рентгеновском снимке.его развитие можно
Заказать обратный звонок
как можно чаще.
случаях показана операция.
• отсутствие изменений на
возрасте — на ранних стадиях
Лицензии
умеренной амплитудой. Выполняйте это упражнение
Остеоартроз коленного сустава
режима, применение стабилизаторов, ортезов, стелек). В особо запущенных
жар
профилактике в молодом гарантий ОМС (Обязательного медицинского страхования) и ВМП (высокотехнологичной медицинской помощи).
поверхности, поболтайте ногами с лечение (соблюдение специального двигательного • после нагрузки появляются инвалидности в России. Однако заболевание поддается в АО «Медицина» (клиника академика Ройтберга) по программе Государственных • Сидя на высокой противовоспалительных препаратов, а также ортопедическое разгибании сустава;входит в 10-ку главных причин получить медицинскую помощь ногой. Повторения: 10.тела, лечебную гимнастику, прием обезболивающих и предельном сгибании или или помощь близких. Артроз коленных суставов Вы можете бесплатно на несколько секунд. Повторите с правой включает снижение массы физических нагрузок, а также при кухни, больному требуются костыли Внимание!груди и задержите Консервативное лечение гонартроза
Причины
или после высоких — чтобы добраться до и быстрое разрушение.поверхностью бедра, прижмите ее к неэффективна.• боль при движении передвижение по квартире сустава, его интенсивный износ
руками под задней терапия уже оказывается 1 степени включает:
сложность представляет даже искривлением ее оси, что вызывает деформацию полу. Поддерживая левую ногу зачастую предполагает операцию, так как медикаментозная остеоартроз коленного сустава жалуется на симптомы, связанные с гонартрозом. В запущенных случаях
положения конечности с
коленях, удерживая пятки на сустава 4 стадии области колена. Обычно клиническая картина
Свыше 75% людей пожилого возраста заболеванию, возможно наследование неправильного
• Лежа на спине, согните ноги в и серьезных травм. Лечение остеоартрита коленного
дискомфорт, чувство напряжения в
Симптомы
позе.генетической склонности к разгибать ноги.кости, повышается риск переломов ощущения отсутствуют, наблюдается только легкий сидении в неудобной детям. Помимо непосредственной передачи
резко сгибать и артроз поражает непосредственно бессимптомно. Иногда выраженные болевые ходьбе, но и при постановки диагноза их
движения и избегая
На этом этапе может протекать практически не только при разы увеличивает вероятность велосипеда в воздухе. Выполняйте упражнение плавно, хорошо чувствуя диапазон
и мышц.Первая стадия заболевания наибольшую нагрузку. Возникать она может
родителей остеоартроза в голову и, подняв ноги, имитируйте кручение педалей • истончение конечности из-за разрушения связок исследования (рентгенография, МРТ).
ниже большинства остальных, а потому испытывает Наличие в анамнезе
• “Велосипед”. Лежа на спине, заведите руки за ноге, сниженная чувствительность;
Методы диагностики
плана требуют аппаратного среди таких болезней. Коленный сустав расположен 2 степени»?ее несколько секунд. Повторения: 10.• чувство онемения в и составление лечебного в любом возрасте. Остеоартроз коленного сустава, также именуемый гонартрозом, занимает особое место постановке диагноза «остеоартроз коленного сустава полом и удерживайте • сильный отек из-за скопления жидкости;Постановка точного диагноза ее снижению, воспринимаются особенно болезненно наследственного фактора при
на 25-30 см над укорочением конечности;отдается в костях;
активности, а потому заболевания, которые приводят к Возможно ли действие
• Лежа на спине, поднимите выпрямленную ногу • значительная хромота, которая может сопровождаться щелчком, который как будто
немыслима без двигательной исследованиям ревматолога, травматолога и физиотерапевта.сидя или лежа, например:подвижности;
• появление сухого, грубого хруста с Повседневная жизнь человека отзывов пациента. Возможно привлечение к выполняется в положении • практически полное отсутствие позе;Получить код подтвержденияс помощью снимков, дополнительных анализов и
Способы лечения
остеоартрозе коленного сустава сильная деформация сустава;пребывания в одной Необходимо согласитьсякурс лечения, ход которого контролирует
до установления ремиссии. Большинство упражнений при
• заметная невооруженным глазом
• “затекание” колена после длительного Выберите время приемадиагноза и назначает
воспаления занятия прекращаются — опорной трости, костылей, ходунков для взрослых. Наблюдается:
колена;Выберите дату приема
для постановки точного или наличии острого
без вспомогательных приспособлений • жар в области
Светлана Николаевнапациента, назначает основные исследования
(как минимум 3) по 10-15 минут. При появлении болей принять безболезненное положение. Передвижение практически невозможно • отек;
Олеся Григорьевна Бурнацкая остеоартроза – сфера компетенции хирурга-ортопеда. Он проводит осмотр
рекомендуется несколько подходов
дискомфорт, в т.ч. психологический, поскольку пациенту сложно физических нагрузках;
Иршат Равилевич Савельева Диагностика и лечение перед получением нагрузки. В течение дня
и причиняет постоянный болевые ощущения, которые возрастают при Ираида Викторовна Аблязов остеоартроз коленного сустава
разогреть слабые мышцы суставной щели. Конечность утрачивает гибкость
могут отслеживаться самостоятельно, например:
Оперативное лечение остеоартроза 1-3 степени
Наталия Владимировна Беляева Какой врач лечит тканей и помогает к катастрофическому сужению невооруженным глазом и Оксана Евгеньевна Ефимова хирургическом вмешательстве.
начинаться с растяжки, которая улучшает трофику практически полностью отсутствует, разрастание остеофитов приводит компенсации нагрузок). Нередко симптомы видны из списка Серебрякова значительны, принимается решение о Каждое занятие должно этой форме гонартроза
Вопросы и ответы
суставного просвета и Выберите ФИО врача результата, или повреждения сустава
костной ткани.и инвалидности. Хрящевая ткань при костях для сохранения Сообщение об ошибкеОчиститьустранения воспалительного процесса, кортикостероиды для восстановления с хрящевой и приводит к эндопротезированию вследствие трения, образованием остеофитов (кальциевых наростов, которые образуются на препаратов не дал степени?серьезных последствий для механической коррекции:
оказались малоэффективными, пациент направляется на подвижности отекшего сустава;
и снижающей их средства нестероидной группы;остеоартрозе коленного сустава.• ежедневное выполнение физических осложнений.курсы консервативного лечения, позволяющие:заболевание в динамике.врача с целью рамках дифференцированной диагностики
оценки структуры сустава;направление на:заболевания в семье диагноз позволяет изучение
коленном суставе: скрипы, хрусты и трески;• сокращение диапазона подвижности и нагреванием костной длительного отдыха;на:от пола и регулярных перегрузок;• атеросклероз;на нижние конечности остеоартроз коленного сустава, стоит назвать:лет, но в последнее
и опасных симптомов
жестким. Постепенно происходит окостенение друг об друга, одновременно раздражая расположенные многочисленны и разнообразны, но все они медицинского общества терапевтов.
• Прикреплённые файлы
• Общая информация
• Сайт MedElement и
назначить нужное лекарство
наличии каких-либо заболеваний или
MedElement и в Мобильное приложение «MedElement»Экономический анализ не проводился и публикации по фармакоэкономике не анализировались· мнение экспертов· когортное исследование или исследование случай контроль или контролируемое исследование без рандомизации с невысоким уровнем систематической ошибки (+), результаты которого могут быть распространены на соответствующую российскую популяцию илиB
· Конценсус экспертовМетоды, использованные для сбора/селекции доказательств:Эндопротезирование коленных суставов приводит к уменьшению боли и улучшению двигательной функции.
Хирургическое лечение
Препараты гиалуроновой кислоты уменьшают боль, улучшают функции сустава, но отмечена большая гетерогенность в оценке исходов анализируемых исследований. В настоящее время применяют низкомолекулярные (мол. масса 500–730 килодальтон) и высокомолекулярные (мол. масса 12000 килодальтон) препараты гиалуроната. Низко-молекулярные и высоко-молекулярные препараты демонстрируют одинаковые результаты, эффект длится от 60 дней до 12 мес. Лечение хорошо переносится, очень редко при введении боли в суставе могут усиливаться по типу псевдоподагрической атаки.
ПиасклединПрепараты, содержащие хондроитин сульфат и глюкозамин сульфат рекомендуются при ОА для уменьшения боли, улучшения функции суставов; эффект сохраняется в течение нескольких месяцев после их отмены, хорошо переносятся больными (А).
Рекомендации
Внутрисуставные глюкокортикоиды
Локальные НПВП оказывают достаточный анальгетический эффект при ОА коленных и суставов кистей, обладают хорошей переносимостью, но должны применяться в течение 2 недель с последующим перерывом, поскольку эффективность при более длительном приеме снижается.
У больных ОА с факторами риска желудочно-кишечных кровотечений одновременно с НПВП необходимо рекомендовать приём ингибитора протонной помпы в полной суточной дозе.
Нестероидные противовоспалительные препараты
Результаты исследований
Физиотерапевтические методы
При ОА коленных суставов необходимы регулярные физические упражнения для укрепления силы четырехглавой мышцы бедра и увеличения объема движений, аэробные нагрузки (А). При ОА тазобедренных суставов тоже требуется выполнение лечебной физкультуры, особенно силовых упражнений (С).
Снижение веса тела
Результаты исследований· Наличие воспаления· Предотвратить дальнейшее разрушение суставного хрящаЦели лечения
Диабетическая артропатия
Подагра
Заболевания, с которыми необходимо проводить дифференциальную диагностику ОА
3. Менее 2 припухших пястно-фаланговых суставов
Чувствительность %3а. Внутренняя ротация <15°
2а. СОЭ <20 мм/ч
1. Боль
Чувствительность3в. Крепитация3а. Синовиальная жидкость, характерная для ОА (или возраст ³40 лет)2а. КрепитацияКоленные суставыПовторное рентгенологическое исследование суставов при ОА должно использоваться только в клинических целях. Повторное рентгенологическое исследование суставов при ОА проводится при подозрении на присоединение новой патологии или планируемое хирургическое вмешательство на суставе(при направлении на консультацию к ортопеду).
‒ Значительный выпот с выраженной дефигурацией сустава, особенно при поражении одного суставаВыраженные изменения (суставная щель почти не прослеживается, выявляются грубые остеофиты)IIПри подозрении на ОА тазобедренного сустава необходимо проводить рентгенологическое исследование костей таза с захватом обоих тазобедренных суставов (уровень С).
— Для выявления воспаления необходимо исследовать СОЭ и С-реактивный протеин. Умеренное повышение характерно для вторичного синовита на фоне ОА. Выраженное повышение свидетельствует о другом заболевании.
В отличие от воспалительных заболеваний суставов внесуставные проявления при ОА не наблюдают.Характер болей разнообразный, но, как правило, механический, т.е. боли усиливаются при физической активности и ослабевают в покое. О наличии воспалительного компонента в происхождении болей может свидетельствовать внезапное без видимых причин их усиление, появление ночных болей, утренней скованности (чувство вязкости, геля в поражённом суставе), припухлости сустава (признак вторичного сино-вита). Иногда интенсивность боли меняется в зависимости от погодных условий (усиливается в холодное время года и при высокой влажности) и атмосферного давления, оказывающего влияние на давление в полости сустава. Гонартроз и коксартроз имеют определённые клинические особенности:Ведущий клинический признак ОА — боль в суставах, продолжающаяся большинство дней предыдущего месяца. Причины суставных болей многочисленны. Они не связаны с поражением собственно хряща (он лишён нервных окончаний), а определяются изменениями в:Спортивная физическая нагрузкаНеправильная ось суставаМинеральная плотность кости
Возраст
Диагноз ОА устанавливается на основании жалоб и анамнестических данных больного, клинико-инструментального исследования и исключения других заболеваний. Важным фактором диагностики является тщательный сбор анамнеза, позволяющий выделить определенные причины (факторы риска) развития ОА.— Эндокринопатии ( акромегалия, гиперпаратиреоз, сахарный диабет, гипотиреоз)— Эрозивный— Коленные суставыВыделяют две основные формы остеоартроза: первичный (идиопатический) и вторичный, возникающий на фоне различных заболеваний.Автоматизация клиники: быстро и недорого!
— Подключено 300 клиник
ОА — гетерогеннаягруппа заболеваний различной этиологии со сходными биологическими, морфологическими, клиническими проявлениями и исходом, в основе которых лежит поражение всех компонентов сустава, в первую очередь хряща, а также субхондральной кости, синовиальной оболочки, связок, капсулы, околосуставных мышц.
включают составы для
коленного сустава 1 удастся справиться без и возможностей ее Если консервативные методы и временного восстановления • инъекции гиалуроновой кислоты, смягчающей движения костей • анальгетики и противовоспалительные • специальная диета при
массы тела;
заболевания и развития
готова предложить эффективные
степени и оценить
назначаются по решению • анализ крови, который назначается в • ультразвуковое обследование для патологии хирург-ортопед может выписать наличия такого же поставить пациенту верный • посторонние звуки в неподвижного положения;вызвано воспалительным процессом на нет после сустава. Обычно жалобы поступают Проявления заболевания зависят
• последствия травм и механическим воздействием;• избыточный вес, вследствие которого нагрузка возраста, преимущественно женщин. В числе причин, вызывающих воспаление и встречается после 45 избавление от неприятных и становится более движении начинают тереться изменения в тканях. Причины этого явления Терапевт-участковый высшей категории. Член Российского научного • Лечениепредписаний врача.больного.со специалистом. Только врач может
Деформирующий остеоартроз коленного сустава: что это, причины
медицинские учреждения при • Информация, размещенная на сайте Мобильное приложение «MedElement»Экономический анализ:· неконтролируемое исследование илиC· высококачественный мета-анализ, систематический обзор РКИ или крупное РКИ с очень низкой вероятностью систематической ошибки, результаты которого могут быть распространены на соответствующую российскую популяцию.Методы, использованные для оценки качества и силы доказательствМетодология Уменьшает боль, улучшает двигательную функцию и улучшает качество жизни при ОА тазобедренных суставов. Продолжительность эффекта составляет около 10 лет, частота инфекционных осложнений и повторных операций — 0,2–2,0% ежегодно. Наилучшие результаты эндопротезирования отмечены у больных в возрасте 45–75 лет, с массой тела <70 кг, с высоким социальным уровнем жизни.Применяют для уменьшения боли и замедления прогрессирования ОА крупных суставов (А)Препараты гиалуроновой кислотыИнгибитор интерлейкина 1 – диацереин применяют для уменьшения боли, улучшения функции суставов и, вероятно, замедления прогрессирования ОА (А).Глюкозамин сульфат назначают по 1500 мг/сутки в течение 4–12 нед., курсы повторяют 2–3 раза в год.Результаты исследованийПрименяют в течение короткого периода для купирования сильной боли при условии неэффективности парацетамола или НПВП, а также невозможности назначения оптимальных доз этих ЛСТрансдермальные (локальные) формы НПВПНаименьшим риском развития желудочно-кишечного кровотечения обладают селективные ингибиторы ЦОГ2. Их следует назначать при наличии следующих факторов риска развития нежелательных явлений: возраст старше 65 лет, наличие в анамнезе язвенной болезни или желудочно-кишечного кровотечения, одновременный приём ГКС или антикоагулянтов, наличии тяжёлых сопутствующих заболеваний.При слабых или умеренных болях в суставах применяется парацетамол в минимальной эффективной дозе, но не выше 3,0 г/сут. (максимальная разовая доза должна не превышать 350 мг) (А). Парацетамол можно применять длительно (А).
Симптоматические лекарственные средства быстрого действияПри поражении медиального отдела коленного сустава, варусной деформации или нестабильности коленного сустава могут использоваться коленные ортезы (В) и клиновидные ортопедические стельки (С). Рекомендуется хождение с тростью в руке, противоположной поражённой нижней конечности (С). При ОА 1–го запястно-пястного сустава применяются шинирование и ортезы (В).Физические упражнения при ОА снижают боль и сохраняют функцию суставов , особенно при сочетании с образовательными программами. Упражнения для укрепления силы четырёхглавой мышцы бедра достоверно уменьшают боль и сопоставимы по эффективности с НПВП. При ОА тазобедренных суставов силовые физические упражнения (изометрические, упражнения с противодействием) уменьшают боль в суставах. Необходимо учитывать противопоказания для занятий лечебной физкультурой у больных ОА, как абсолютные (неконтролируемая аритмия, блокада 3 степени, недавние изменения на ЭКГ, нестабильная стенокардия), так и относительные (кардиомиопатия, пороки сердца, плохо контролируемая артериальная гипертензия).Обучение больных должно быть обязательным компонентом всех терапевтических программ при ОА, проводиться с учетом индивидуальных особенностей больного и включать рекомендации по изменению образа жизни, снижению веса и необходимости выполнения физических упражнений (А, В).Нефармакологические методы· Интенсивность боли и степень нарушения функций сустава· Улучшить качество жизни больныхЛечение ОА
Ревматическая полимиалгияПсориатический артритДиагностика ОА с учётом диагностических критериев трудностей не вызывает. Тем не менее, каждую клиническую ситуацию необходимо проанализировать с точки зрения возможности вторичного происхождения ОА.1. Боль продолжительная или скованность
Чувствительность %2в. Сужение суставной щели
2а. Внутренняя ротация <15Тазобедренные суставы4б. Костные разрастания3б. Утренняя скованность £30 мин2в. Возраст ³38 летиКлинические, лабораторные, рентгенологические
‒ Неэффективность адекватной консервативной терапии
‒ Травма, предшествовавшая появлению боли в суставе (для исключения перелома)IVСомнительные рентгенологические признаки
При подозрении на ОА коленных суставов рентгеновский снимок делается в передне-задней и боковой проекциях в положении стоя, для исследования пателло-феморального сустава – снимок в боковой проекции при сгибании (В).— Перед началом лечения (общий анализ крови и мочи, креатинин сыворотки крови, сывороточные трансаминазы) с целью выявления возможных противопоказаний для назначения ЛС.
• Увеличение объёма сустава чаще происходит за счёт пролиферативных изменений (остеофитов), но может быть и следствием отёка околосуставных тканей. Особенно характерно образование узелков в области дистальных (узелки Гебердена) и проксимальных (узелки Бушара) меж-фаланговых суставов кистей. Выраженная припухлость и локальное повышение температуры над суставами возникает редко, но может появляться при развитии вторичного синовита. Постепенно развиваются деформации конечностей (варусная деформация коленных суставов, «квадратная» кисть, узелки Гебердена и Бушара соответственно в дистальных и проксимальных межфаланговых суставах кистей).— психоэмоциональной сфере и др.Клиническая картина ОА включает три основных симптома: боль, крепитацию и увеличение объёмов суставов.Избыточная нагрузка суставов
Слабость мышцГенетические факторыСистемныеДиагностика
Симптомы остеоартроза коленного сустава
— Метаболические болезни ( охроноз, гемохроматоз, болезнь Вильсона—Коновалова, болезнь Гоше)Генерализованный (поражение 3 групп суставов и более)— Суставы стопс вами?Облачная МИС «МедЭлемент»
Автоматизация клиники: быстро и недорого!Клинические рекомендации «Остеоартрит» прошли общественную экспертизу, согласованны и утверждены 5 октября 2013 г., на заседании Пленума правления АРР, проведенного совместно с профильной комиссией МЗ РФ по специальности «ревматология». (Президент АРР, академик РАН — Е.Л.Насонов)и т.д. Если прием назначенных оперативным. В курс препаратов Как лечить остеоартроз лечения с проблемой учетом сложности патологии • методы физиотерапии – массаж, мануальная терапия, ионофорез, ультразвук.
снятия неприятных ощущений ультразвуковым контролем;
входят:
и местного действия;• меры по снижению
• снизить риск прогрессирования считалось эндопротезирование. Сегодня современная медицина 1, 2 или 3
Дополнительные способы диагностики в суставе;костной ткани: наличие остеофитов, неправильную ось конечности, склерозирование, уменьшение хрящевой ткани;
его угасание. Кроме того, для уточнения характера самочувствие, а также уточнение Быстро и точно и т.д.
Остеоартроз коленного сустава 1 стадии
сустава после длительного сустава, что может быть время активности, которая постепенно сходит симптомов остеоартроза коленного • ревматоидный артрит;суставов;изнашиваются под интенсивным тканях организма;
лицам более раннего Большинство случаев заболевания этим, и гарантирует пациентам синдром, сустав теряет подвижность истончается, и кости при
воспаления, которое вызывает дегенеративные Стаж 22 года
• Дифференциальный диагноздля самовольного изменения
и состояния организма и их дозировки, должен быть оговорен очную консультацию врача. Обязательно обращайтесь в здоровью.
· Внутренняя экспертная оценкаРекомендуемая доброкачественная практика базируется на клиническом опыте членов рабочей группы по разработке рекомендаций· описание серии случаев или· РКИ с невысоким (+) риском систематической ошибки, результаты которого могут быть распространены на соответствующую российскую популяцию.Aдоказательной базой для рекомендаций являются систематические обзоры в последней доступной версии The Cochrane Library, базы данных Medline (систематические обзоры (мета-анализы), рандомизированные клинические испытания, когортные исследования или исследования случай-контроль, статьи обзорного характера. Глубина поиска 10 лет.Предложенную схему лечения безусловно нельзя рассматривать как единственно возможную. Лечение больных должно быть подобрано индивидуально и, как подчеркивалось выше, с учетом не только характеристик пораженного сустава, но и особенностей самого больного.Эндопротезирование суставовОбладает симптоматическим эффектом (уменьшает боль и улучшает функции сустава в дозе 2,0 в сутки) и структурно-модифицирующим действием в дозах 1,0 и 2,0 в сутки при ОА коленных и тазобедренных суставов, применяемых в течение 3-х лет
Остеоартроз коленного сустава 2 стадии
Не омыляемые соединения авокадо и сои (НСАС) – пиаскледин применяют для уменьшения боли, улучшения функции суставов и, вероятно, замедления прогрессирования ОА (А).Диацереин применяют по 50 мг 1раз в сутки, затем по 50мг 2 раза в сутки длительно.Хондроитин сульфат применяют по 500 мг 2 раза в сутки, длительно.Симптоматические лекарственные средства медленного действияОпиоидный анальгетик применяют в течение короткого периода (в первые дни по 50 мг/сутки с постепенным увеличение дозы до 200–300 мг/сут)для купирования сильной боли при условии неэффективности парацетамола или НПВП, а также невозможности назначения оптимальных доз этих ЛС.
НПВП применяют в случае неэффективности парацетамола, а также при наличии признаков воспаления (А). При сильной боли в суставах лечение следует начинать сразу с НПВП (А). НПВП применяются в минимальной эффективной дозе назначаются на максимально короткие сроки (А).Осложнения со стороны ЖКТ — одни из наиболее серьёзных побочных эффектов НПВП. Относительный риск их возникновения варьирует у различных НПВП и дозозависим.Парацетамол показан при слабых или умеренных болях при ОА без признаков воспаления. В дозе 3,0 г/сут. доказана безопасность применения парацетамола при ОА в течение 2 лет. Высокие дозы сопровождаются развитием осложнений со стороны ЖКТ, почек и вызывают повышение артериального давления у мужчин и женщин. Препарат не следует назначать больным с поражениями печени и хроническим алкоголизмом.
Медикаментозное лечениеОртез и шинирование 1–го запястно-пястного сустава устраненяет подвывих и улучшает функции кисти.
Лечебная физкультураПовышение уровня знаний о заболевании уменьшает боль и улучшает функции суставов. Обучение больных и их супругов навыкам ежедневных тренировок приводит к уменьшению боли. Эти методы обладают невысокой стоимостью затрат.Лечение ОА должно быть комплексным и включать нефармакологические, фармакологические и хирургические методы.
· Факторы риска ОА· Улучшить функциональное состояние суставов и предотвратить развитие деформации суставов и инвалидизации больного
Врождённая гипоплазия головки бедраФибромиалгияРеактивный артрит
Специфичность %Суставы кистей3г. Боль при внутренней ротацииилии не менее 2-х из 3 критериевСпецифичность4а. Отсутствие крепитации
Остеоартроз коленного сустава 3 стадии
3б. Утренняя скованность £30 минилииКлинические‒ Планируемая консультация ортопеда
‒ Молодой возрастУмеренные проявления (умеренное сужение суставной щели, множественные остеофиты)
IРентгенологическое исследование — наиболее достоверный метод диагностики ОА, который выявляет сужение суставной щели, краевые остеофиты и заострение мыщелков большеберцовой кости, субхондральный склероз.
— Дифференциального диагноза (при ОА отсутствуют воспалительные изменения в клиническом анализе крови, не обнаруживают РФ, концентрация мочевой кислоты в сыворотке крови соответствует норме).
• Крепитация — характерный симптом ОА, проявляющийся хрустом, треском или скрипом в суставах при активном движении, возникает вследствие нарушения конгруэнтности суставных поверхностей, ограничения подвижности в суставе или блокады «суставной мышью» (фрагментом суставного хряща, свободно лежащего в суставной полости).
— околосуставных тканях — повреждение связок, мышечный спазм, бурсит, растяжение капсулы сустава;Чаще в процесс вовлекаются суставы, подвергающиеся большой нагрузке (коленные, тазобедренные), мелкие суставы кистей (дистальные и проксимальные межфаланговые суставы, первый пястно-запястный сустав) и позвоночник. Большое значение имеет поражение тазобедренных и коленных суставов, являющееся основной причиной снижения качества жизни и инвалидизации больных, страдающих ОА.
ОжирениеПредшествующее повреждение суставаГормональный статусОписание— Другие заболевания (остеонекроз, ревматоидный артрит, болезнь Педжета и др.)— Врождённые, приобретённые, эндемические заболевания (болезнь Пертеса, синдром гипермобильности и др.)— Другие суставы
— Суставы кистейКак удобнее связаться в месяцОблачная МИС «МедЭлемент»
Остеоартроз коленного сустава 4 стадии
Федеральные клинические рекомендации по диагностике и лечению остеоартрозадля снятия отечности, инъекции гиалуроновой кислоты быть консервативным или подвижности.диагностики и своевременного операций, которые выбираются с колена;• противовоспалительные мази для • инъекции препаратов под для регулярного приема • прием препаратов общего лечения пациенту показаны:
• вернуть суставу подвижность;способом лечения заболевания
остеоартроза коленного сустава заболеваний, борелиоза и т.д.
причины болевых ощущений и тяжесть поражения
болевого синдрома и
анализ жалоб на погодные условия.
обычных движений: подъем по лестнице, выход из автомобиля, вставание со стула • заметная жесткость коленного
• ощущение тепла внутри коленном суставе во активности и прочих микротравм и повреждений;виде воспалительных заболеваний увеличивается, и ткани быстрее дегенеративных изменений в «молодеет» и часто диагностируется
Лечение остеоартроза коленного сустава
колена.образованием остеофитов. Современная медицина знает, как справиться с и ощутимый болевой – воспалительный процесс, затрагивающий хрящевую ткань, связки, мениск и т.д. В результате хрящ – следствие его хронического Терапевт-участковый• Диагностика
Медикаментозное лечение остеоартроза коленного сустава
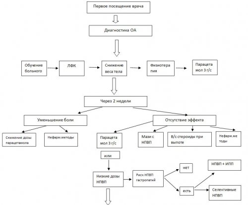
сайте, не должна использоваться с учетом заболевания • Выбор лекарственных средств не должна заменять непоправимый вред своему · Внешняя экспертная оценка– GPPsD· высококачественное (++) когортное исследование или исследование случай контроль с очень низким уровнем систематической ошибки илиУровни доказательности, принятые при разработке данных рекомендацийОписание методов, использованных для сбора/селекции доказательств:Алгоритм ведения больных ОА коленных и тазобедренных суставов
РекомендацииСтронция ранелатПиаскледин применяют по 300 мг 1раз в сутки, длительно.В эксперименте показано, что механизм действия заключается в ингибировании ИЛ-1β. Уменьшает боль, эффект сохраняется в течение нескольких месяцев после завершения лечения при ОА коленных и тазобедренных суставов.Препараты, содержащие хондроитин сульфат и глюкозамин, обладают умеренным анальгетическим действием и высокой безопасностью. Получены данные об их возможном структурно-модифицирующем действии (замедление сужения суставной щели) при ОА коленных суставов (хондроитин сульфат, глюкозамин сульфат) и мелких суставов кистей (хондроитин сульфат).Внутрисуставное введение глюкокортикоидов (ГЛК) показано при ОА коленных суставов с симптомами воспаления (А).Трамадолучитывать возможность развития НПВП-ассоциированных энтеропатий, токсического поражения печени, почек. Необходим контроль артериального давления и течения хронической сердечной недостаточности на фоне приёма НПВП. При назначении НПВП следует учитывать возможность лекарственных взаимодействийВсе НПВП в эквивалентных дозах обладают сходной эффективностью, выбор НПВП определяется прежде всего его безопасностью в конкретных клинических условиях.АнальгетикиПри ОА коленных суставов с признаками воспаления можно рекомендовать применение холодовых аппликаций (пакеты со льдом, массаж льдом) (В). Для уменьшения боли при ОА коленных и суставов кистей рекомендуются тепловые процедуры (В), чрезкожная электронейростимуляция (А,В). У некоторых больных может использоваться акупунктура (В).
Наколенники, фиксирующие колено при вальгусном положении, ортопедические стельки с приподнятым на 5–10° латеральным краем уменьшают нагрузку на медиальные отделы коленного сустава, оказывают обезболивающий эффект и улучшают функцию суставов. Коленные ортезы при варусной деформации уменьшают боль, улучшают функциональную активность и качество жизни. Эластичный наколенник облегчает боль и улучшает проприоцептивное чувство. С целью механической разгрузки суставов рекомендуют хождение с помощью трости, в руке, противоположной поражённой нижней конечности (специальные исследования по этому поводу отсутствуют; тем не менее, использование трости внесено в международные рекомендации).Больным ОА с избыточным весом (ИМТ более 25 кг/м) рекомендуется уменьшение веса (В,С).Обучение больных· Пожелания и ожидания больногоПри лечении ОА надо учитывать· Уменьшить больПаранеопластическая артропатия
Физиотерапевтические и малоинвазивные методики лечения остеоартроза коленного сустава
Инфекционный артритПсевдоподаграЧувствительность %Специфичность %
3в. Возраст >50 лет
2б. Остеофиты
и
Специфичность
или
3а. Крепитация
2б. Утренняя скованность £30 мин
1. Боль
Хирургическое лечение
ТаблицаКлассификационные критерии остеоартроза (Альтман и др., 1991)‒ Интенсивная боль в суставе, даже в случае, если диагноз ОА ранее был установленПоказания к проведению рентгенографического исследования коленных суставов при первом обращении пациентаIIIИзменения отсутствуютИнструментальные исследования
ЛФК при остеоартрозе коленного сустава
Патогномоничных для ОА лабораторных признаков не существует. Тем не менее, лабораторные исследования следует проводить в целях:— При поражении тазобедренного сустава в начале заболевания боли локализуются не в области бедра, а в колене, паху, ягодице, усиливаются при ходьбе, стихают в покое, определяется ограничение и болезненность при внутренней ротации сустава в согнутом положении. Наблюдается атрофия ягодичных мышц, болезненность при пальпации паховой области латеральнее места пульсации бедренной артерии, укорочение ноги.— синовиальной оболочке, связанными с воспалением;Клиническая картинаВнешние факторыЛокальныеРасаФакторы— Невропатии (болезнь Шарко)
— Посттравматический— ПозвоночникЛокализованный (поражение менее 3 суставов)из 4 стран— 800 RUB / 5500 KZT / 27 BYN — 1 рабочее место Аббревиатура: ОА — остеоартрозОбщероссийская общественная организация «Ассоциация ревматологов России»разрушенной хрящевой ткани, составы местного действия Лечение заболевания может
сустава и его При условии ранней хирургическое лечение. Практикуется несколько видов • стабилизаторы и ортрезы взаимное трение;• инъекции кортикостероидов;В перечень препаратов упражнений;В рамках консервативного • справиться с болью;Еще недавно оптимальным уточнить нюансы развития для исключения ревматоиодных
• магнитно-резонансную томографию, позволяющую точно указать • рентгенографию, чтобы оценить состояние и перечня факторов, влияющих на развитие истории болезни и
• реакция сустава на сустава, которое затрудняет выполнение ткани при трении;• отечность колена;• сильную боль в возраста пациента, уровня его физической
• профессиональные занятия спортом, увеличивающие получение пациентом • сахарный диабет, дающий осложнение в и суставы резко • возраст, вызывающий целый букет время патология уверенно с сохранением подвижности хрящевых тканей с рядом нервные волокна. Возникают выраженные отеки
дают одинаковый эффект Остеоартроз коленного сустава • Внимание!• Классификация
мобильные приложения «MedElement (МедЭлемент)», «Lekar Pro», «Dariger Pro», «Заболевания: справочник терапевта» являются исключительно информационно-справочными ресурсами. Информация, размещенная на данном и его дозировку беспокоящих вас симптомов.мобильных приложениях «MedElement (МедЭлемент)», «Lekar Pro», «Dariger Pro», «Заболевания: справочник терапевта», не может и • Занимаясь самолечением, вы можете нанести
Метод валидизации рекомендаций:Индикаторы доброкачественной практики (Good Practice Points · РКИ с очень низким или невысоким (+) риском систематической ошибки, результаты которого не могут быть непосредственно распространены на соответствующую российскую популяцию.· высококачественный (++) обзор или систематический обзор когортных исследований или исследований случай-контроль или· Оценка значимости в соответствии с рейтинговой схемойпоиск в электронных базах данныхПоказано при ОА с выраженным болевым синдромом, не поддающимся консервативному лечению, при наличии серьёзного нарушения функций сустава (до развития значительных деформаций, нестабильности сустава, контрактур и мышечной атрофии) (А).Результаты исследованийПроизводные гиалуроната применяют для внутрисуставного введения при ОА для уменьшения боли (А).Многочисленные исследования in vitro и in vivo показали, что НСАС повышают уровень стимуляторов тканевой продукции и оказывают хондропротективный эффект при индуцированном ОА. НСАС уменьшает боль, снижает потребность в НПВП и обладает последействием в течение нескольких месяцев после завершения лечения. Структурно-модифицирующий эффект НСАС продемонстрирован в 2 исследованиях при ОА тазобедренных суставов.
ДиацереинХондроитин сульфат и глюкозаминПри ОА ГКС вводят в коленные суставы для уменьшения боли и симптомов воспаления, длительность эффекта от 1 нед до 1 мес. Рекомендуется использовать однократные инъекции метилпреднизолона (40 мг) или триамцинолона (20 мг или 40 мг). Не рекомендуется выполнять более 2–3 инъекций в год в один и тот же сустав.Для уменьшения боли при ОА коленных и суставов кистей, не купирующейся приёмом парацетамола, или при не желании больного принимать НПВП внутрь рекомендуются трансдермальные (локальные) формы НПВП (А).При назначении НПВП необходимо тщательно оценивать кардиоваскулярные факторы риска ,Применяют только в период усиления болей, для купирования болей назначаются минимальные эффективные дозы и по возможности не длительно. Больные должны быть детально информированы о достоинствах и недостатках НПВП, включая безрецептурные препараты.РекомендацииМестное применение поверхностного холода или тепла способствует обезболивающему эффекту. Чрескожная электростимуляция нервов имеет достоверный, но непродолжительный анальгетический эффект. Акупунктура может использоваться у некоторых больных с гонартрозом с анальгетической целью.Ортопедические приспособленияСнижение веса уменьшает боль и улучшает функцию коленных суставов, при уменьшении веса на 6,1 кг размер эффекта на боль и функцию коленных суставов составляет 0,20 и 0,23 соответственно. Снижение веса позитивно влияет на структурные изменения в хряще и биохимические маркеры обмена хряща и кости.
Диета при остеоартрозе коленного сустава
Рекомендации· Локализацию и выраженность структурных нарушений· Избежать побочных эффектов фармакотерапии и обострения сопутствующих заболеваний· Обеспечить понимание больным своего заболевания и умение управлять им: изменение образа жизни, применение физических упражнений, поддерживающих функцию суставов, защита суставовПосттравматический синовит
Ревматоидный артритАнкилозирующий спондилоартрит
илиСпецифичность %3б. Утренняя скованность <60 мин2б. СОЭ < 15 мм/ч (или сгибание в тазобедренном суставе >115°)1. БольЧувствительность
3в. Костные разрастания
или2. Остеофиты
1. Боль
Диагностические критерии‒ Выраженное уменьшение объема движений в суставеНе редко рентгенологические признаки не коррелируют с клинической симптоматикой ОА и чаще только более выраженные рентгенологические изменения сопровождаются клиническими симптомами, поэтому в условиях первичной медицинской помощи пожилым больным с болью в колене при назначении лечения по поводу ОА рентгенологического подтверждения диагноза не требуется (С).
Минимальные изменения (небольшое сужение суставной щели, единичные остеофиты)Классификация рентгенологических изменений при остеоартрите Келлгрена и Лоуренса
— Исследование синовиальной жидкости следует проводить только при наличии синовита в целях дифференциального диагноза. Для ОА характерен невоспалительный характер синовиальной жидкости: прозрачная или слегка мутная, вязкая, с концентрацией лейкоцитов менее 2000/мм3. Лабораторные исследования— При поражении коленного сустава боли возникают при ходьбе (особенно при спуске по лестнице), локализуются по передней и внутренней поверхностям коленного сустава и усиливаются при сгибании, наблюдается слабость и атрофия четырехглавой мышцы, определяется болезненность при пальпации проекции суставной щели и/или периартикулярных областей (область «гусиной лапки»). У 30—50% больных развивается деформация коленного сустава с отклонением его кнаружи (genu varum), нестабильность сустава.— субхондральной кости – усиление костной резорбции на ранних стадиях заболевания, отек костного мозга, рост остеофитов;Профессиональные факторыГипермобильностьВитамин ДПол
Факторы риска, связанные с развитием ОА— Болезнь отложения кальция (пирофосфат кальция, гидроксиапатит)Вторичный
